在移动互联网快速发展的背景下,图书馆作为知识传播的重要场所,面临着如何更高效地管理资源和服务读者的挑战。为了提升用户体验和服务效率,设计并实现了一款基于微信小程序的图书馆座位预约管理系统。该系统结合了微信开放平台的强大功能,旨在为用户提供便捷、高效的座位预约服务。
通过微信小程序,用户能够快速访问和操作,无需安装额外的应用程序。系统采用流行的开发技术,提供强大的自动配置和生产就绪特性,简化了应用程序的开发过程。MySQL数据库确保了用户信息、座位状态、预约记录等关键数据的一致性和安全性。引入缓存机制提高了系统的响应速度和用户体验。
用户可以通过该系统完成一系列操作,包括登录注册、图书馆推荐、座位查询与预约、删除预约、图书查询、留言板互动、接收预约通知、取消通知、查看系统公告、评价预约服务和个人预约记录管理。这些功能使得用户可以轻松完成从查找合适座位到最终使用的全过程,并通过评价系统反馈意见,帮助图书馆不断优化服务。管理员可以进行用户管理、留言审核、图书信息维护、座位信息管理、预约管理和通知公告发布等工作,以高效维护系统运行,确保服务质量,监督用户预约行为。
预期目标是通过这一系统,图书馆不仅能更好地满足读者需求,还能通过数据分析和用户反馈不断提升运营效率和服务质量,在数字化时代中保持竞争力,提供更优质的服务体验。总之,该系统为图书馆与读者之间搭建了一个高效互动的桥梁,促进了资源的有效利用和服务水平的持续改进。
关键词:微信小程序、图书馆座位预约管理系统;SpringBoot框架
In the context of the rapid development of mobile Internet, libraries, as an important place for knowledge dissemination, face the challenge of how to manage resources more efficiently and serve readers. In order to improve user experience and service efficiency, a library seat reservation management system based on WeChat mini program has been designed and implemented. This system combines the powerful functions of the WeChat open platform, aiming to provide users with convenient and efficient seat reservation services.
Through WeChat mini programs, users can quickly access and operate without the need to install additional applications. The system adopts popular development techniques and provides powerful automatic configuration and production readiness features, simplifying the development process of applications. The MySQL database ensures the consistency and security of key data such as user information, seat status, and reservation records. The introduction of caching mechanism has improved the response speed and user experience of the system.
Users can complete a series of operations through the system, including logging in and registering, library recommendations, seat inquiries and reservations, deleting reservations, book searches, message board interactions, receiving reservation notifications, canceling notifications, viewing system announcements, evaluating reservation services, and managing personal reservation records. These features enable users to easily complete the entire process from finding a suitable seat to final use, and provide feedback through the evaluation system to help the library continuously optimize its services. Administrators can perform user management, message review, book information maintenance, seat information management, reservation management, and notification announcement publishing to efficiently maintain system operation, ensure service quality, and supervise user reservation behavior.
The expected goal is that through this system, the library can not only better meet the needs of readers, but also continuously improve operational efficiency and service quality through data analysis and user feedback, maintain competitiveness in the digital age, and provide a better service experience. In short, the system has built an efficient interactive bridge between the library and readers, promoting the effective utilization of resources and continuous improvement of service levels.
Keywords: WeChat mini program, library seat reservation management system; SpringBoot framework
目录
1.1选题背景
近随着信息技术的迅猛发展,图书馆作为知识传播和文化交流的重要场所,面临着如何更高效地管理和优化资源利用的挑战。传统的图书馆管理模式在应对读者日益增长的需求和服务期望方面显得力不从心。尤其是在座位管理方面,由于缺乏有效的预约机制,常常导致座位资源浪费与读者体验不佳的问题。为解决这些问题,本研究提出了一款基于微信小程序的图书馆座位预约管理系统。
该系统充分利用了微信平台广泛的用户基础和便捷的操作体验,无需额外安装应用程序,即可为用户提供实时、便捷的座位预约服务。通过智能推荐算法,系统能够根据用户的使用习惯和偏好提供个性化的图书馆推荐,提升用户体验。同时,系统还引入了消息推送功能,确保用户不会错过重要的预约通知或系统公告。
此外,对于管理员而言,该系统提供了全面的管理工具,包括用户管理、留言审核、图书信息维护、座位状态监控等,有助于提高管理效率和服务质量。本研究旨在通过数字化手段优化图书馆资源管理,提升服务效率和读者满意度,为图书馆及其他公共服务机构的现代化转型提供有价值的参考案例。
1.2选题目的及意义
本研究旨在开发基于微信小程序的图书馆座位预约管理系统,以解决传统管理模式下座位资源浪费和读者体验不佳的问题,提升图书馆的服务质量和运营效率。通过引入数字化管理工具,系统不仅提高了座位利用率,减少了空置现象,还优化了用户体验,提供了无需额外安装应用的便捷服务,增强了用户满意度和粘性。智能推荐算法根据用户行为提供个性化图书馆建议,留言板和消息推送功能强化了沟通渠道,及时处理问题和反馈意见。管理员获得了全面的管理工具,涵盖用户管理、图书信息维护和座位状态监控,简化工作流程,提高管理效能。
总体而言,该系统不仅推动了图书馆服务模式的创新与发展,也为其他公共服务机构的数字化转型提供了宝贵的实践经验,有助于提升整体社会服务水平和公众满意度,展示了现代信息技术在优化资源分配和服务流程中的重要应用价值。
1.3国内外研究状况
近些年来,国内已经有一些高校或技术提供商推出了图书馆座位预约系统。这些系统通常具备座位查询、预约、取消预约等功能模块,能够在一定程度上满足学生的座位预约需求。然而,从整体来看,国内图书馆座位预约小程序系统的发展仍处于初级阶段,存在诸多问题和挑战。例如,部分系统的功能设计较为单一,缺乏个性化和智能化的服务;部分系统的界面设计不够友好,用户体验有待提升;部分系统的稳定性较差,容易出现卡顿、闪退等问题。此外,不同高校之间的系统兼容性差、数据共享难等问题也制约了该领域的进一步发展。
而看看国外的研究状况,在国外,尤其是欧美等发达国家或地区,高校教育信息化水平较高,图书馆座位预约和管理系统也得到了广泛应用。这些系统通常具备完善的座位查询、预约、支付、导航等功能模块,并注重与课程管理、学生管理等系统相衔接,实现了教育资源的优化配置和共享利用。同时,国外图书馆座位预约系统还非常注重用户体验和个性化服务,如提供多种预约方式、支持移动设备端操作、提供实时座位状态更新等。在技术应用方面,国外图书馆座位预约系统更加注重先进技术的引入和创新应用,如物联网技术、大数据分析、人工智能等。
研发图书馆座位预约管理系统意在解决图书馆座位资源紧张和管理效率低下的问题,通过智能化手段实现座位的自动预约、查询、释放等功能。提高学生的使用体验,使他们能够方便快捷地预约和使用图书馆座位,减少寻找座位所浪费的时间和精力。推动图书馆数字化转型和智能化升级,提高图书馆的服务质量和管理水平。
通过本系统可以提升图书馆的管理效率,通过微信小程序,学生可以随时随地查询和预约座位,减少了人工干预,提高了管理效率。增强了公平性,系统按照一定的规则进行座位分配,避免了传统方式中的占座现象,提高了座位的公平性和透明度。
1.4主要研究内容
(1)系统设计与开发:研究图书馆座位预约管理系统的设计和开发,包括系统架构、功能模块、用户界面等。着重考虑系统的易用性、可扩展性和安全性,以满足用户需求和提供良好的使用体验。
(2)数据管理:研究图书馆座位预约管理系统中的数据管理和分析方法。这包括如何收集、存储和处理相关的数据。
(3)用户行为与参与度:研究用户在图书馆座位预约管理系统中的行为习惯和参与度。通过对用户操作行为的分析和用户反馈的收集,了解用户对系统的使用偏好、交互模式和功能需求,以便改进系统设计和提供更好的服务。
(4)用户体验与服务质量:研究图书馆座位预约管理系统的用户体验和服务质量。通过用户调研和反馈收集,评估系统的易用性、响应速度、信息准确性等方面,以改进用户界面设计和功能优化,提供更好的用户体验和服务质量。
1.5主要研究方法
文献研究法:通过查阅相关文献和资料,了解图书馆座位管理的现状和发展趋势,以及微信小程序的开发技术和应用情况。
需求分析法:通过问卷调查、访谈等方式,收集同学们对图书馆座位预约系统的需求,进行需求分析和整理。
系统设计法:根据需求分析结果,设计系统的总体架构、功能模块、数据库结构和接口规范等,确保系统的实用性和可扩展性。
本系统的最终目的是为了方便大家在各个时间段、不同地方对图书馆座位进行预约,免除大家因各种原因导致的人流量增加等原因,浪费时间白白跑一趟却发现没有座位,或出现一人占多位、提前摆放物件占位置等既不礼貌也不文明的情况出现,耽误时间。
Java是一种跨平台的编程语言,广泛用于开发各种类型的应用程序,包括Web应用、移动应用和大型软件系统。在某地市场摊点综合管理平台中,Java通常用于后端开发,提供强大的处理能力和稳定性。同时Java是一种面向对象的编程语言,支持封装、继承和多态等特性,使代码更易于维护和重用。还拥有丰富的标准库和第三方框架,如Spring、Hibernate等,可以大大提高开发效率。
2.2MySQL数据库
MySQL是一种流行的开源关系型数据库管理系统,用于存储和管理数据。在某地市场摊点综合管理平台中,MySQL可以用于数据存储、数据查询和数据管理等方面,用户可以免费使用和修改源代码,为平台提供可靠和高性能的数据库支持。MySQL支持多种存储引擎,如InnoDB和MyISAM,可以根据不同的应用场景选择合适的存储引擎,以提高性能;提供了多种数据安全机制,如用户权限管理、数据加密和备份恢复等,确保数据的安全性。
2.3Springboot框架
Springboot是一个用于构建微服务的Java框架,简化了Spring应用程序的开发和部署过程。Springboot通过自动配置和约定优于配置的理念,简化了Spring应用程序的开发过程,使开发者可以更快地构建和部署应用程序;拥有丰富的生态系统,如Spring Cloud、Spring Security等,可以满足各种企业级应用的需求。在某地市场摊点综合管理平台中,Springboot可以帮助开发团队快速搭建后端服务,并实现各种功能模块的集成和管理。
2.4微信小程序技术
微基于微信小程序的图书馆座位预约管理系统充分利用了微信平台的技术优势,为用户提供便捷、高效的座位预约服务。微信小程序无需用户额外安装应用,直接通过微信即可访问,大大降低了使用门槛。该系统采用微信提供的丰富接口和工具,如用户授权登录、地理位置服务、支付功能(如果适用)等,简化了开发流程并增强了用户体验。在开发过程中,系统利用微信小程序的前端框架,结合WXML(类似HTML)、WXSS(类似CSS)和JavaScript,构建了轻量级、响应迅速的用户界面。通过微信服务器与后端系统的无缝对接,实现了数据的实时同步和交互,确保用户能够获取最新的座位状态和预约信息。消息推送功能则让用户不会错过任何重要的通知或提醒,提升了服务的及时性和准确性。
此外,微信小程序支持离线缓存和多页面导航,优化了用户的浏览体验,即使在网络不稳定的情况下也能流畅操作。开发者还可以利用微信提供的数据分析工具,深入了解用户行为,不断优化系统功能和服务。总之,基于微信小程序技术的图书馆座位预约管理系统不仅提高了资源利用率和服务质量,还为用户带来了更加便捷和个性化的使用体验。
3.1系统可行性分析
3.1.1技术可行性分析
该系统充分利用了微信开放平台的强大功能,无需用户额外安装应用程序,降低了技术门槛。采用流行的开发框架和技术栈(如Spring Boot和MySQL),保证了系统的稳定性和可扩展性。引入Redis缓存机制提升了响应速度,确保良好的用户体验。智能推荐算法和消息推送服务增强了个性化体验和用户粘性。此外,详尽的日志记录和异常处理机制保障了系统的可靠运行。这些技术选择不仅满足当前需求,也为未来的功能扩展和优化奠定了坚实基础。
3.1.2经济可行性分析
该系统的开发成本相对较低,主要投入包括开发人员的人力成本、服务器租赁费用以及必要的软件许可费用。微信小程序的轻量级特性减少了开发周期和复杂度,从而降低了总体成本。此外,系统的成功实施可以提升读者满意度,吸引更多用户使用图书馆服务,间接带来经济效益和社会效益。
3.1.3操作可行性分析
此该系统设计简洁直观,易于使用,符合大多数用户的操作习惯。对于普通用户而言,通过微信小程序即可完成所有预约和查询操作,无需复杂的培训过程。管理员界面则提供了友好且功能齐全的管理工具,简化了日常管理工作。系统还支持多终端访问,确保在不同设备上的良好兼容性。同时,通过详细的使用指南和技术支持,进一步降低了操作难度,确保系统能够顺利推广和广泛应用。综上所述,该系统在操作层面具有高度的可行性和易用性,为图书馆工作人员和读者提供了极大的便利。
综上所述,基于微信小程序的图书馆座位预约管理系统在技术、经济和操作三个维度上均具备高度的可行性,为系统的成功实施和广泛应用提供了有力保障。
3.2系统需求分析
3.2.1功能需求分析
本图书馆座位预约管理系统按功能分为普通用户和管理员两种角色,具体功能如下:
(一) 普用户功能:
1.登录注册:用户通过注册账号并登录系统,进入个人账户界面,使用图书馆服务和其他功能。
2.图书馆推荐:系统为用户推荐图书馆的使用信息和相关服务,帮助用户选择合适的图书馆。
3.座位查询:用户可以查询图书馆内的座位使用情况,了解各个座位是否空闲。
4.座位预约:用户可以根据需求预约图书馆的座位,确保在需要时有合适的工作空间。
5.删除预约:释放该座位供其他用户使用。
6.图书查询:用户可以查询图书馆是否有自己需要的图书,查看图书的具体信息(如作者、分类、库存情况)。
7.留言板:用户可以在留言板上留下问题或建议,与管理员或其他用户进行互动。
8.预约通知:用户会收到关于座位预约的确认通知或其他相关信息,确保用户随时了解预约状态。
9.取消通知:用户在取消预约时,会收到系统发出的通知,确认该预约已被取消。
10.系统公告:用户可以查看图书馆发布的系统公告,了解重要的服务信息或变动。
11.预约评价和公示:用户可对预约的座位和图书服务进行评价,如座位环境、预约便捷性等。评价结果会公示,供其他用户参考,并提升服务质量。
12.个人预约记录:查看座位和图书的预约记录,包括历史记录、当前预约状态、逾期记录等。
13.借书:用户可以通过小程序申请借阅预约,系统会显示图书的取书地点及可借状态。
14.还书:归还图书后,用户可以通过小程序查看归还确认状态。
15.归还记录:查看个人图书归还的历史记录。
(二)管理员功能:
1.用户管理:管理员可以管理系统中的所有用户账户,包括用户的注册、修改、删除等操作。
2.留言管理:管理员可以查看、审核和回复用户在留言板上的留言,保持与用户的沟通。
3.图书管理:管理员负责添加、编辑和删除图书的信息。
4.座位信息管理:管理员可以管理图书馆的座位信息,如座位的编号、状态、使用情况等。
5.座位预约管理:管理员可以查看和处理用户的座位预约请求,确保预约系统的正常运行。
6.删除预约管理:更新系统中的座位状态。
7.预约通知管理:管理员可以发布和管理有关预约的通知,确保用户及时接收到相关信息。
8.预约记录管理:管理员负责管理和查看系统内的所有预约记录,包括用户的预约历史和统计数据。
9.通知公告管理:管理员可以发布和更新系统公告,确保用户知晓图书馆的重要通知和信息。
10.借书信息管理:管理图书的借阅情况,保障流通秩序。
11.还书信息管理:跟进用户还书状态,记录相关信息。
12.归还记录管理:维护用户的图书归还记录,确保历史数据完整。
13.评价管理:查看用户的预约评价,处理恶意评论或针对性反馈。根据评价数据优化座位和图书管理。
14.逾期管理:记录逾期情况,向用户发送提醒通知,必要时限制用户的预约权限(由管理员添加)。
3,2,2非功能性需求分析
图书馆座位预约管理系统的非功能性需求比如图书馆座位预约管理系统的安全性怎么样,可靠性怎么样,性能怎么样,可拓展性怎么样等。具体可以表示在如下2-2表格中:
表2.2图书馆座位预约管理系统非功能需求表
| 安全性 | 主要指图书馆座位预约管理系统数据库的安装,数据库的使用和密码的设定必须合乎规范。 |
| 可靠性 | 可靠性是指图书馆座位预约管理系统能够安装用户的指示进行操作,经过测试,可靠性90%以上。 |
| 性能 | 性能是影响图书馆座位预约管理系统占据市场的必要条件,所以性能最好要佳才好。 |
| 可扩展性 | 比如数据库预留多个属性,比如接口的使用等确保了系统的非功能性需求。 |
| 易用性 | 用户只要跟着图书馆座位预约管理系统的页面展示内容进行操作,就可以了。 |
| 可维护性 | 图书馆座位预约管理系统开发的可维护性是非常重要的,经过测试,可维护性没有问题 |
3.3系统用例分析
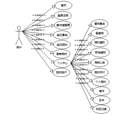
图书馆座位预约管理系统中普通用户角色用例图如图3-1所示:

图3-1普通用户角色用例图
图书馆座位预约管理系统中管理员用例图如图3-2所示:

图3-2管理员用例图
3.4系统流程分析
基于SpringBoot的文档管理系统开发时,首先进行需求分析,进而对系统进行总体的设计规划,设计系统功能模块,数据库的选择等,本系统的开发流程如图4-1所示。

图4-1系统开发流程图
3.4.2 用户登录流程
为了保证系统的安全性,要使用本系统对系统信息进行管理,必须先登陆到系统中。如图4-2所示。

图4-2 登录流程图
3.4.3 系统操作流程
用户打开并进入系统后,会先显示登录界面,输入正确的用户名和密码,系统自动检测信息,若信息无误,则用户会进入系统功能界面,进行操作,否则会提示错误无法登录,操作流程如图4-3所示。

图4-3系统操作流程图
3.4.4 添加信息流程
管理员可以对通知公告、阅览室信息等进行信息的添加,用户可以对自己权限内的信息进行添加,输入信息后,系统会自行验证输入的信息和数据,若信息正确,会将其添加到数据库内,若信息有误,则会提示重新输入信息,添加信息流程如图4-4所示。

图4-4 添加信息流程图
3.4.5 修改信息流程
管理员可以对通知公告、阅览室信息、轮播图等进行的修改,用户可以对自己权限内的信息进行修改,首先进入修改信息界面,输入修改信息数据,系统进行数据的判断验证,修改信息合法则修改成功,信息更新至数据库,信息不合法则修改失败,重新输入。修改信息流程图如图4-5所示。

图4-5修改信息流程图
3.4.6 删除信息流程
管理员可以对通知公告、阅览室信息、轮播图等进行信息的删除,对要删除的信息进行选中后,点击删除按钮,系统会询问是否确定,若点击确定,则系统会删除掉选中的信息,并在数据库内对信息进行删除,删除信息流程图如图4-6所示。

图4-6 删除信息流程图
4.1系统功能模块设计
系功能模块分成了管理员和普通用户两个模块,每个模块登录进去对应相应的功能,具体的功能模块图如图4-1所示。

图4-1 图书馆座位预约管理系统功能模块图
4.1.1数据库设计
数据库的设计承载者系统的各种数据,在建立数据库的时候,主要是数据库模型的设计以及各个数据库表的设计两部分。
4.1.2数据库概念结构设计
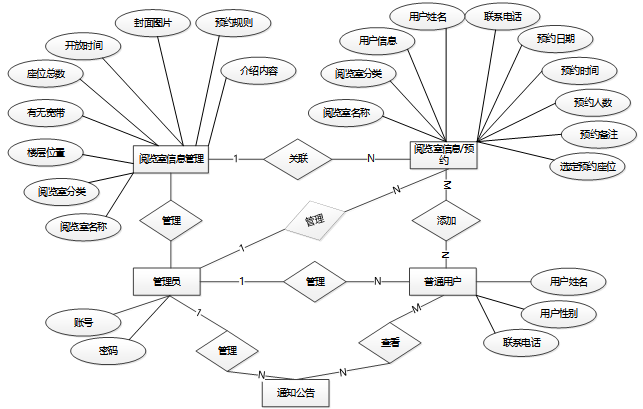
下面是整个图书馆座位预约管理系统中主要的数据库表总E-R实体关系图。

图4-2 图书馆座位预约管理系统总E-R关系图
4.1.3数据库逻辑结构设计
通过前面E-R关系图可以看到项目需要创建很多个数据表。以下是项目中的主要数据库表的关系模型:
| 编号 | 名称 | 数据类型 | 长度 | 小数位 | 允许空值 | 主键 | 默认值 | 说明 |
| 1 | token_id | int | 10 | 0 | N | Y | 临时访问牌ID | |
| 2 | token | varchar | 64 | 0 | Y | N | 临时访问牌 | |
| 3 | info | text | 65535 | 0 | Y | N | ||
| 4 | maxage | int | 10 | 0 | N | N | 2 | 最大寿命:默认2小时 |
| 5 | create_time | timestamp | 19 | 0 | N | N | CURRENT_TIMESTAMP | 创建时间: |
| 6 | update_time | timestamp | 19 | 0 | N | N | CURRENT_TIMESTAMP | 更新时间: |
| 7 | user_id | int | 10 | 0 | N | N | 0 | 用户编号: |
| 编号 | 名称 | 数据类型 | 长度 | 小数位 | 允许空值 | 主键 | 默认值 | 说明 |
| 1 | article_id | mediumint | 8 | 0 | N | Y | 文章id:[0,8388607] | |
| 2 | title | varchar | 125 | 0 | N | Y | 标题:[0,125]用于文章和html的title标签中 | |
| 3 | type | varchar | 64 | 0 | N | N | 0 | 文章分类:[0,1000]用来搜索指定类型的文章 |
| 4 | hits | int | 10 | 0 | N | N | 0 | 点击数:[0,1000000000]访问这篇文章的人次 |
| 5 | praise_len | int | 10 | 0 | N | N | 0 | 点赞数 |
| 6 | create_time | timestamp | 19 | 0 | N | N | CURRENT_TIMESTAMP | 创建时间: |
| 7 | update_time | timestamp | 19 | 0 | N | N | CURRENT_TIMESTAMP | 更新时间: |
| 8 | source | varchar | 255 | 0 | Y | N | 来源:[0,255]文章的出处 | |
| 9 | url | varchar | 255 | 0 | Y | N | 来源地址:[0,255]用于跳转到发布该文章的网站 | |
| 10 | tag | varchar | 255 | 0 | Y | N | 标签:[0,255]用于标注文章所属相关内容,多个标签用空格隔开 | |
| 11 | content | longtext | 2147483647 | 0 | Y | N | 正文:文章的主体内容 | |
| 12 | img | varchar | 255 | 0 | Y | N | 封面图 | |
| 13 | description | text | 65535 | 0 | Y | N | 文章描述 |
| 编号 | 名称 | 数据类型 | 长度 | 小数位 | 允许空值 | 主键 | 默认值 | 说明 |
| 1 | type_id | smallint | 5 | 0 | N | Y | 分类ID:[0,10000] | |
| 2 | display | smallint | 5 | 0 | N | N | 100 | 显示顺序:[0,1000]决定分类显示的先后顺序 |
| 3 | name | varchar | 16 | 0 | N | N | 分类名称:[2,16] | |
| 4 | father_id | smallint | 5 | 0 | N | N | 0 | 上级分类ID:[0,32767] |
| 5 | description | varchar | 255 | 0 | Y | N | 描述:[0,255]描述该分类的作用 | |
| 6 | icon | text | 65535 | 0 | Y | N | 分类图标: | |
| 7 | url | varchar | 255 | 0 | Y | N | 外链地址:[0,255]如果该分类是跳转到其他网站的情况下,就在该URL上设置 | |
| 8 | create_time | timestamp | 19 | 0 | N | N | CURRENT_TIMESTAMP | 创建时间: |
| 9 | update_time | timestamp | 19 | 0 | N | N | CURRENT_TIMESTAMP | 更新时间: |
| 编号 | 名称 | 数据类型 | 长度 | 小数位 | 允许空值 | 主键 | 默认值 | 说明 |
| 1 | auth_id | int | 10 | 0 | N | Y | 授权ID: | |
| 2 | user_group | varchar | 64 | 0 | Y | N | 用户组: | |
| 3 | mod_name | varchar | 64 | 0 | Y | N | 模块名: | |
| 4 | table_name | varchar | 64 | 0 | Y | N | 表名: | |
| 5 | page_title | varchar | 255 | 0 | Y | N | 页面标题: | |
| 6 | path | varchar | 255 | 0 | Y | N | 路由路径: | |
| 7 | parent | varchar | 64 | 0 | Y | N | 父级菜单 | |
| 8 | parent_sort | int | 10 | 0 | N | N | 0 | 父级菜单排序 |
| 9 | position | varchar | 32 | 0 | Y | N | 位置: | |
| 10 | mode | varchar | 32 | 0 | N | N | _blank | 跳转方式: |
| 11 | add | tinyint | 3 | 0 | N | N | 1 | 是否可增加: |
| 12 | del | tinyint | 3 | 0 | N | N | 1 | 是否可删除: |
| 13 | set | tinyint | 3 | 0 | N | N | 1 | 是否可修改: |
| 14 | get | tinyint | 3 | 0 | N | N | 1 | 是否可查看: |
| 15 | field_add | text | 65535 | 0 | Y | N | 添加字段: | |
| 16 | field_set | text | 65535 | 0 | Y | N | 修改字段: | |
| 17 | field_get | text | 65535 | 0 | Y | N | 查询字段: | |
| 18 | table_nav_name | varchar | 500 | 0 | Y | N | 跨表导航名称: | |
| 19 | table_nav | varchar | 500 | 0 | Y | N | 跨表导航: | |
| 20 | option | text | 65535 | 0 | Y | N | 配置: | |
| 21 | create_time | timestamp | 19 | 0 | N | N | CURRENT_TIMESTAMP | 创建时间: |
| 22 | update_time | timestamp | 19 | 0 | N | N | CURRENT_TIMESTAMP | 更新时间: |
| 编号 | 名称 | 数据类型 | 长度 | 小数位 | 允许空值 | 主键 | 默认值 | 说明 |
| 1 | book_information_id | int | 10 | 0 | N | Y | 图书信息ID | |
| 2 | book_name | varchar | 64 | 0 | N | N | 图书名称 | |
| 3 | book_type | varchar | 64 | 0 | Y | N | 图书类型 | |
| 4 | cover | varchar | 255 | 0 | Y | N | 封面 | |
| 5 | press | varchar | 64 | 0 | Y | N | 出版社 | |
| 6 | author | varchar | 64 | 0 | Y | N | 作者 | |
| 7 | inventory_quantity | double | 9 | 2 | Y | N | 0.00 | 库存数量 |
| 8 | book_introduction | longtext | 2147483647 | 0 | Y | N | 图书简介 | |
| 9 | hits | int | 10 | 0 | N | N | 0 | 点击数 |
| 10 | praise_len | int | 10 | 0 | N | N | 0 | 点赞数 |
| 11 | recommend | int | 10 | 0 | N | N | 0 | 智能推荐 |
| 12 | borrowing_application_limit_times | int | 10 | 0 | N | N | 0 | 申请借阅限制次数 |
| 13 | create_time | datetime | 19 | 0 | N | N | CURRENT_TIMESTAMP | 创建时间 |
| 14 | update_time | timestamp | 19 | 0 | N | N | CURRENT_TIMESTAMP | 更新时间 |
| 编号 | 名称 | 数据类型 | 长度 | 小数位 | 允许空值 | 主键 | 默认值 | 说明 |
| 1 | book_type_id | int | 10 | 0 | N | Y | 图书类型ID | |
| 2 | book_type | varchar | 64 | 0 | Y | N | 图书类型 | |
| 3 | create_time | datetime | 19 | 0 | N | N | CURRENT_TIMESTAMP | 创建时间 |
| 4 | update_time | timestamp | 19 | 0 | N | N | CURRENT_TIMESTAMP | 更新时间 |
| 编号 | 名称 | 数据类型 | 长度 | 小数位 | 允许空值 | 主键 | 默认值 | 说明 |
| 1 | borrowing_application_id | int | 10 | 0 | N | Y | 借阅申请ID | |
| 2 | borrowing_number | varchar | 64 | 0 | Y | N | 借阅编号 | |
| 3 | book_name | varchar | 64 | 0 | Y | N | 图书名称 | |
| 4 | book_type | varchar | 64 | 0 | Y | N | 图书类型 | |
| 5 | cover | varchar | 255 | 0 | Y | N | 封面 | |
| 6 | press | varchar | 64 | 0 | Y | N | 出版社 | |
| 7 | author | varchar | 64 | 0 | Y | N | 作者 | |
| 8 | borrowing_date | date | 10 | 0 | Y | N | 借阅日期 | |
| 9 | borrowing_users | int | 10 | 0 | Y | N | 0 | 借阅用户 |
| 10 | user_name | varchar | 64 | 0 | Y | N | 用户姓名 | |
| 11 | phone_number | varchar | 64 | 0 | Y | N | 手机号码 | |
| 12 | borrowing_quantity | double | 9 | 2 | Y | N | 0.00 | 借阅数量 |
| 13 | borrowing_days | double | 9 | 2 | Y | N | 0.00 | 借阅天数 |
| 14 | remarks | text | 65535 | 0 | Y | N | 备注 | |
| 15 | examine_state | varchar | 16 | 0 | N | N | 未审核 | 审核状态 |
| 16 | examine_reply | varchar | 16 | 0 | Y | N | 审核回复 | |
| 17 | borrowing_record_limit_times | int | 10 | 0 | N | N | 1 | 同意借阅限制次数 |
| 18 | create_time | datetime | 19 | 0 | N | N | CURRENT_TIMESTAMP | 创建时间 |
| 19 | update_time | timestamp | 19 | 0 | N | N | CURRENT_TIMESTAMP | 更新时间 |
| 20 | source_table | varchar | 255 | 0 | Y | N | 来源表 | |
| 21 | source_id | int | 10 | 0 | Y | N | 来源ID | |
| 22 | source_user_id | int | 10 | 0 | Y | N | 来源用户 |
| 编号 | 名称 | 数据类型 | 长度 | 小数位 | 允许空值 | 主键 | 默认值 | 说明 |
| 1 | borrowing_record_id | int | 10 | 0 | N | Y | 借阅记录ID | |
| 2 | borrowing_number | varchar | 64 | 0 | N | N | 借阅编号 | |
| 3 | book_name | varchar | 64 | 0 | Y | N | 图书名称 | |
| 4 | book_type | varchar | 64 | 0 | Y | N | 图书类型 | |
| 5 | cover | varchar | 255 | 0 | Y | N | 封面 | |
| 6 | press | varchar | 64 | 0 | Y | N | 出版社 | |
| 7 | author | varchar | 64 | 0 | Y | N | 作者 | |
| 8 | borrowing_users | int | 10 | 0 | Y | N | 0 | 借阅用户 |
| 9 | user_name | varchar | 64 | 0 | Y | N | 用户姓名 | |
| 10 | phone_number | varchar | 64 | 0 | Y | N | 手机号码 | |
| 11 | borrowing_quantity | double | 9 | 2 | Y | N | 0.00 | 借阅数量 |
| 12 | borrowing_days | double | 9 | 2 | Y | N | 0.00 | 借阅天数 |
| 13 | limited_period_until | date | 10 | 0 | Y | N | 有限期至 | |
| 14 | return_record_limit_times | int | 10 | 0 | N | N | 1 | 确认归还限制次数 |
| 15 | overdue_notice_limit_times | int | 10 | 0 | N | N | 0 | 逾期通知限制次数 |
| 16 | create_time | datetime | 19 | 0 | N | N | CURRENT_TIMESTAMP | 创建时间 |
| 17 | update_time | timestamp | 19 | 0 | N | N | CURRENT_TIMESTAMP | 更新时间 |
| 18 | source_table | varchar | 255 | 0 | Y | N | 来源表 | |
| 19 | source_id | int | 10 | 0 | Y | N | 来源ID | |
| 20 | source_user_id | int | 10 | 0 | Y | N | 来源用户 |
| 编号 | 名称 | 数据类型 | 长度 | 小数位 | 允许空值 | 主键 | 默认值 | 说明 |
| 1 | cancel_reservation_id | int | 10 | 0 | N | Y | 取消预约ID | |
| 2 | appointment_number | varchar | 64 | 0 | N | N | 预约编号 | |
| 3 | preview_room_name | varchar | 64 | 0 | Y | N | 预览室名称 | |
| 4 | room_type | varchar | 64 | 0 | Y | N | 馆室类型 | |
| 5 | cover_image | varchar | 255 | 0 | Y | N | 封面图 | |
| 6 | person_in_charge | varchar | 64 | 0 | Y | N | 负责人 | |
| 7 | appointment_date | date | 10 | 0 | Y | N | 预约日期 | |
| 8 | appointment_personnel | int | 10 | 0 | Y | N | 0 | 预约人员 |
| 9 | user_name | varchar | 64 | 0 | Y | N | 用户姓名 | |
| 10 | phone_number | varchar | 16 | 0 | Y | N | 手机号码 | |
| 11 | reason_for_cancellation | text | 65535 | 0 | Y | N | 取消原因 | |
| 12 | examine_state | varchar | 16 | 0 | N | N | 未审核 | 审核状态 |
| 13 | examine_reply | varchar | 16 | 0 | Y | N | 审核回复 | |
| 14 | create_time | datetime | 19 | 0 | N | N | CURRENT_TIMESTAMP | 创建时间 |
| 15 | update_time | timestamp | 19 | 0 | N | N | CURRENT_TIMESTAMP | 更新时间 |
| 16 | source_table | varchar | 255 | 0 | Y | N | 来源表 | |
| 17 | source_id | int | 10 | 0 | Y | N | 来源ID | |
| 18 | source_user_id | int | 10 | 0 | Y | N | 来源用户 |
| 编号 | 名称 | 数据类型 | 长度 | 小数位 | 允许空值 | 主键 | 默认值 | 说明 |
| 1 | code_token_id | int | 10 | 0 | N | Y | ||
| 2 | token | varchar | 255 | 0 | Y | N | ||
| 3 | code | varchar | 255 | 0 | Y | N | 验证码 | |
| 4 | expire_time | timestamp | 19 | 0 | N | N | CURRENT_TIMESTAMP | 失效时间 |
| 5 | create_time | timestamp | 19 | 0 | N | N | CURRENT_TIMESTAMP | 创建时间 |
| 6 | update_time | timestamp | 19 | 0 | N | N | CURRENT_TIMESTAMP | 更新时间: |
| 编号 | 名称 | 数据类型 | 长度 | 小数位 | 允许空值 | 主键 | 默认值 | 说明 |
| 1 | collect_id | int | 10 | 0 | N | Y | 收藏ID: | |
| 2 | user_id | int | 10 | 0 | N | N | 0 | 收藏人ID: |
| 3 | source_table | varchar | 255 | 0 | Y | N | 来源表: | |
| 4 | source_field | varchar | 255 | 0 | Y | N | 来源字段: | |
| 5 | source_id | int | 10 | 0 | N | N | 0 | 来源ID: |
| 6 | title | varchar | 255 | 0 | Y | N | 标题: | |
| 7 | img | varchar | 255 | 0 | Y | N | 封面: | |
| 8 | create_time | timestamp | 19 | 0 | N | N | CURRENT_TIMESTAMP | 创建时间: |
| 9 | update_time | timestamp | 19 | 0 | N | N | CURRENT_TIMESTAMP | 更新时间: |
| 编号 | 名称 | 数据类型 | 长度 | 小数位 | 允许空值 | 主键 | 默认值 | 说明 |
| 1 | comment_id | int | 10 | 0 | N | Y | 评论ID: | |
| 2 | user_id | int | 10 | 0 | N | N | 0 | 评论人ID: |
| 3 | reply_to_id | int | 10 | 0 | N | N | 0 | 回复评论ID:空为0 |
| 4 | content | longtext | 2147483647 | 0 | Y | N | 内容: | |
| 5 | nickname | varchar | 255 | 0 | Y | N | 昵称: | |
| 6 | avatar | varchar | 255 | 0 | Y | N | 头像地址:[0,255] | |
| 7 | create_time | timestamp | 19 | 0 | N | N | CURRENT_TIMESTAMP | 创建时间: |
| 8 | update_time | timestamp | 19 | 0 | N | N | CURRENT_TIMESTAMP | 更新时间: |
| 9 | source_table | varchar | 255 | 0 | Y | N | 来源表: | |
| 10 | source_field | varchar | 255 | 0 | Y | N | 来源字段: | |
| 11 | source_id | int | 10 | 0 | N | N | 0 | 来源ID: |
| 编号 | 名称 | 数据类型 | 长度 | 小数位 | 允许空值 | 主键 | 默认值 | 说明 |
| 1 | hits_id | int | 10 | 0 | N | Y | 点赞ID: | |
| 2 | user_id | int | 10 | 0 | N | N | 0 | 点赞人: |
| 3 | create_time | timestamp | 19 | 0 | N | N | CURRENT_TIMESTAMP | 创建时间: |
| 4 | update_time | timestamp | 19 | 0 | N | N | CURRENT_TIMESTAMP | 更新时间: |
| 5 | source_table | varchar | 255 | 0 | Y | N | 来源表: | |
| 6 | source_field | varchar | 255 | 0 | Y | N | 来源字段: | |
| 7 | source_id | int | 10 | 0 | N | N | 0 | 来源ID: |
| 编号 | 名称 | 数据类型 | 长度 | 小数位 | 允许空值 | 主键 | 默认值 | 说明 |
| 1 | message_id | int | 10 | 0 | N | Y | 留言板ID: | |
| 2 | user_id | int | 10 | 0 | N | N | 0 | 用户ID: |
| 3 | title | varchar | 64 | 0 | Y | N | 标题: | |
| 4 | content | longtext | 2147483647 | 0 | N | N | 内容: | |
| 5 | nickname | varchar | 32 | 0 | N | N | 昵称: | |
| 6 | avatar | varchar | 255 | 0 | Y | N | 头像: | |
| 7 | | varchar | 125 | 0 | Y | N | 留言者邮箱 | |
| 8 | phone | varchar | 11 | 0 | Y | N | 留言者手机号码 | |
| 9 | create_time | timestamp | 19 | 0 | N | N | CURRENT_TIMESTAMP | 创建时间: |
| 10 | update_time | timestamp | 19 | 0 | N | N | CURRENT_TIMESTAMP | 更新时间: |
| 11 | reply | longtext | 2147483647 | 0 | Y | N | 回复 | |
| 12 | reply_state | tinyint | 4 | 0 | Y | N | 0 | 回复状态 |
| 编号 | 名称 | 数据类型 | 长度 | 小数位 | 允许空值 | 主键 | 默认值 | 说明 |
| 1 | notice_id | mediumint | 8 | 0 | N | Y | 公告id: | |
| 2 | title | varchar | 125 | 0 | N | N | 标题: | |
| 3 | content | longtext | 2147483647 | 0 | Y | N | 正文: | |
| 4 | create_time | timestamp | 19 | 0 | N | N | CURRENT_TIMESTAMP | 创建时间: |
| 5 | update_time | timestamp | 19 | 0 | N | N | CURRENT_TIMESTAMP | 更新时间: |
| 编号 | 名称 | 数据类型 | 长度 | 小数位 | 允许空值 | 主键 | 默认值 | 说明 |
| 1 | ordinary_users_id | int | 10 | 0 | N | Y | 普通用户ID | |
| 2 | user_name | varchar | 64 | 0 | Y | N | 用户姓名 | |
| 3 | phone_number | varchar | 16 | 0 | Y | N | 手机号码 | |
| 4 | examine_state | varchar | 16 | 0 | N | N | 未审核 | 审核状态 |
| 5 | user_id | int | 10 | 0 | N | N | 0 | 用户ID |
| 6 | create_time | datetime | 19 | 0 | N | N | CURRENT_TIMESTAMP | 创建时间 |
| 7 | update_time | timestamp | 19 | 0 | N | N | CURRENT_TIMESTAMP | 更新时间 |
| 编号 | 名称 | 数据类型 | 长度 | 小数位 | 允许空值 | 主键 | 默认值 | 说明 |
| 1 | overdue_notice_id | int | 10 | 0 | N | Y | 逾期通知ID | |
| 2 | borrowing_number | varchar | 64 | 0 | Y | N | 借阅编号 | |
| 3 | book_name | varchar | 64 | 0 | Y | N | 图书名称 | |
| 4 | book_type | varchar | 64 | 0 | Y | N | 图书类型 | |
| 5 | cover | varchar | 255 | 0 | Y | N | 封面 | |
| 6 | press | varchar | 64 | 0 | Y | N | 出版社 | |
| 7 | author | varchar | 64 | 0 | Y | N | 作者 | |
| 8 | borrowing_users | int | 10 | 0 | Y | N | 0 | 借阅用户 |
| 9 | user_name | varchar | 64 | 0 | Y | N | 用户姓名 | |
| 10 | phone_number | varchar | 64 | 0 | Y | N | 手机号码 | |
| 11 | borrowing_quantity | double | 9 | 2 | Y | N | 0.00 | 借阅数量 |
| 12 | borrowing_days | double | 9 | 2 | Y | N | 0.00 | 借阅天数 |
| 13 | limited_period_until | date | 10 | 0 | Y | N | 有限期至 | |
| 14 | notification_content | text | 65535 | 0 | Y | N | 通知内容 | |
| 15 | create_time | datetime | 19 | 0 | N | N | CURRENT_TIMESTAMP | 创建时间 |
| 16 | update_time | timestamp | 19 | 0 | N | N | CURRENT_TIMESTAMP | 更新时间 |
| 17 | source_table | varchar | 255 | 0 | Y | N | 来源表 | |
| 18 | source_id | int | 10 | 0 | Y | N | 来源ID | |
| 19 | source_user_id | int | 10 | 0 | Y | N | 来源用户 |
| 编号 | 名称 | 数据类型 | 长度 | 小数位 | 允许空值 | 主键 | 默认值 | 说明 |
| 1 | praise_id | int | 10 | 0 | N | Y | 点赞ID: | |
| 2 | user_id | int | 10 | 0 | N | N | 0 | 点赞人: |
| 3 | create_time | timestamp | 19 | 0 | N | N | CURRENT_TIMESTAMP | 创建时间: |
| 4 | update_time | timestamp | 19 | 0 | N | N | CURRENT_TIMESTAMP | 更新时间: |
| 5 | source_table | varchar | 255 | 0 | Y | N | 来源表: | |
| 6 | source_field | varchar | 255 | 0 | Y | N | 来源字段: | |
| 7 | source_id | int | 10 | 0 | N | N | 0 | 来源ID: |
| 8 | status | bit | 1 | 0 | N | N | 1 | 点赞状态:1为点赞,0已取消 |
| 编号 | 名称 | 数据类型 | 长度 | 小数位 | 允许空值 | 主键 | 默认值 | 说明 |
| 1 | preview_room_id | int | 10 | 0 | N | Y | 预览室ID | |
| 2 | preview_room_name | varchar | 64 | 0 | N | N | 预览室名称 | |
| 3 | room_type | varchar | 64 | 0 | Y | N | 馆室类型 | |
| 4 | cover_image | varchar | 255 | 0 | Y | N | 封面图 | |
| 5 | remaining_seats | double | 9 | 2 | Y | N | 0.00 | 剩余座位 |
| 6 | person_in_charge | varchar | 64 | 0 | Y | N | 负责人 | |
| 7 | detailed_introduction | longtext | 2147483647 | 0 | Y | N | 详细介绍 | |
| 8 | hits | int | 10 | 0 | N | N | 0 | 点击数 |
| 9 | praise_len | int | 10 | 0 | N | N | 0 | 点赞数 |
| 10 | recommend | int | 10 | 0 | N | N | 0 | 智能推荐 |
| 11 | reserve_a_seat_limit_times | int | 10 | 0 | N | N | 0 | 预约限制次数 |
| 12 | create_time | datetime | 19 | 0 | N | N | CURRENT_TIMESTAMP | 创建时间 |
| 13 | update_time | timestamp | 19 | 0 | N | N | CURRENT_TIMESTAMP | 更新时间 |
| 编号 | 名称 | 数据类型 | 长度 | 小数位 | 允许空值 | 主键 | 默认值 | 说明 |
| 1 | reserve_a_seat_id | int | 10 | 0 | N | Y | 预约座位ID | |
| 2 | appointment_number | varchar | 64 | 0 | Y | N | 预约编号 | |
| 3 | preview_room_name | varchar | 64 | 0 | Y | N | 预览室名称 | |
| 4 | room_type | varchar | 64 | 0 | Y | N | 馆室类型 | |
| 5 | cover_image | varchar | 255 | 0 | Y | N | 封面图 | |
| 6 | person_in_charge | varchar | 64 | 0 | Y | N | 负责人 | |
| 7 | appointment_date | date | 10 | 0 | Y | N | 预约日期 | |
| 8 | appointment_personnel | int | 10 | 0 | Y | N | 0 | 预约人员 |
| 9 | user_name | varchar | 64 | 0 | Y | N | 用户姓名 | |
| 10 | phone_number | varchar | 16 | 0 | Y | N | 手机号码 | |
| 11 | seat | varchar | 64 | 0 | N | N | 座位号 | |
| 12 | seating_record_limit_times | int | 10 | 0 | N | N | 1 | 入座限制次数 |
| 13 | cancel_reservation_limit_times | int | 10 | 0 | N | N | 0 | 取消限制次数 |
| 14 | create_time | datetime | 19 | 0 | N | N | CURRENT_TIMESTAMP | 创建时间 |
| 15 | update_time | timestamp | 19 | 0 | N | N | CURRENT_TIMESTAMP | 更新时间 |
| 16 | source_table | varchar | 255 | 0 | Y | N | 来源表 | |
| 17 | source_id | int | 10 | 0 | Y | N | 来源ID | |
| 18 | source_user_id | int | 10 | 0 | Y | N | 来源用户 |
| 编号 | 名称 | 数据类型 | 长度 | 小数位 | 允许空值 | 主键 | 默认值 | 说明 |
| 1 | return_record_id | int | 10 | 0 | N | Y | 归还记录ID | |
| 2 | borrowing_number | varchar | 64 | 0 | N | N | 借阅编号 | |
| 3 | book_name | varchar | 64 | 0 | Y | N | 图书名称 | |
| 4 | book_type | varchar | 64 | 0 | Y | N | 图书类型 | |
| 5 | cover | varchar | 255 | 0 | Y | N | 封面 | |
| 6 | press | varchar | 64 | 0 | Y | N | 出版社 | |
| 7 | author | varchar | 64 | 0 | Y | N | 作者 | |
| 8 | borrowing_users | int | 10 | 0 | Y | N | 0 | 借阅用户 |
| 9 | user_name | varchar | 64 | 0 | Y | N | 用户姓名 | |
| 10 | phone_number | varchar | 64 | 0 | Y | N | 手机号码 | |
| 11 | borrowing_quantity | double | 9 | 2 | Y | N | 0.00 | 借阅数量 |
| 12 | return_date | date | 10 | 0 | Y | N | 归还日期 | |
| 13 | create_time | datetime | 19 | 0 | N | N | CURRENT_TIMESTAMP | 创建时间 |
| 14 | update_time | timestamp | 19 | 0 | N | N | CURRENT_TIMESTAMP | 更新时间 |
| 15 | source_table | varchar | 255 | 0 | Y | N | 来源表 | |
| 16 | source_id | int | 10 | 0 | Y | N | 来源ID | |
| 17 | source_user_id | int | 10 | 0 | Y | N | 来源用户 |
| 编号 | 名称 | 数据类型 | 长度 | 小数位 | 允许空值 | 主键 | 默认值 | 说明 |
| 1 | room_type_id | int | 10 | 0 | N | Y | 馆室类型ID | |
| 2 | room_type | varchar | 64 | 0 | Y | N | 馆室类型 | |
| 3 | create_time | datetime | 19 | 0 | N | N | CURRENT_TIMESTAMP | 创建时间 |
| 4 | update_time | timestamp | 19 | 0 | N | N | CURRENT_TIMESTAMP | 更新时间 |
| 编号 | 名称 | 数据类型 | 长度 | 小数位 | 允许空值 | 主键 | 默认值 | 说明 |
| 1 | schedule_id | smallint | 5 | 0 | N | Y | 日程ID:[0,32767] | |
| 2 | content | varchar | 255 | 0 | Y | N | 日程内容 | |
| 3 | scheduled_time | datetime | 19 | 0 | Y | N | 计划时间 | |
| 4 | user_id | int | 10 | 0 | N | N | 用户id | |
| 5 | create_time | datetime | 19 | 0 | Y | N | 创建时间 | |
| 6 | update_time | datetime | 19 | 0 | Y | N | 更新时间 |
| 编号 | 名称 | 数据类型 | 长度 | 小数位 | 允许空值 | 主键 | 默认值 | 说明 |
| 1 | score_id | int | 10 | 0 | N | Y | 评分ID: | |
| 2 | user_id | int | 10 | 0 | N | N | 0 | 评分人: |
| 3 | nickname | varchar | 64 | 0 | Y | N | 昵称: | |
| 4 | score_num | double | 5 | 2 | N | N | 0.00 | 评分: |
| 5 | create_time | timestamp | 19 | 0 | N | N | CURRENT_TIMESTAMP | 创建时间: |
| 6 | update_time | timestamp | 19 | 0 | N | N | CURRENT_TIMESTAMP | 更新时间: |
| 7 | source_table | varchar | 255 | 0 | Y | N | 来源表: | |
| 8 | source_field | varchar | 255 | 0 | Y | N | 来源字段: | |
| 9 | source_id | int | 10 | 0 | N | N | 0 | 来源ID: |
| 编号 | 名称 | 数据类型 | 长度 | 小数位 | 允许空值 | 主键 | 默认值 | 说明 |
| 1 | seating_record_id | int | 10 | 0 | N | Y | 入座记录ID | |
| 2 | appointment_number | varchar | 64 | 0 | N | N | 预约编号 | |
| 3 | preview_room_name | varchar | 64 | 0 | Y | N | 预览室名称 | |
| 4 | room_type | varchar | 64 | 0 | Y | N | 馆室类型 | |
| 5 | cover_image | varchar | 255 | 0 | Y | N | 封面图 | |
| 6 | person_in_charge | varchar | 64 | 0 | Y | N | 负责人 | |
| 7 | appointment_date | date | 10 | 0 | Y | N | 预约日期 | |
| 8 | appointment_personnel | int | 10 | 0 | Y | N | 0 | 预约人员 |
| 9 | user_name | varchar | 64 | 0 | Y | N | 用户姓名 | |
| 10 | phone_number | varchar | 16 | 0 | Y | N | 手机号码 | |
| 11 | number_of_seats_occupied | double | 9 | 2 | N | N | 0.00 | 占座数量 |
| 12 | seat_withdrawal_record_limit_times | int | 10 | 0 | N | N | 1 | 退座限制次数 |
| 13 | create_time | datetime | 19 | 0 | N | N | CURRENT_TIMESTAMP | 创建时间 |
| 14 | update_time | timestamp | 19 | 0 | N | N | CURRENT_TIMESTAMP | 更新时间 |
| 15 | source_table | varchar | 255 | 0 | Y | N | 来源表 | |
| 16 | source_id | int | 10 | 0 | Y | N | 来源ID | |
| 17 | source_user_id | int | 10 | 0 | Y | N | 来源用户 |
表seat_withdrawal_record (退座记录)
| 编号 | 名称 | 数据类型 | 长度 | 小数位 | 允许空值 | 主键 | 默认值 | 说明 |
| 1 | seat_withdrawal_record_id | int | 10 | 0 | N | Y | 退座记录ID | |
| 2 | appointment_number | varchar | 64 | 0 | N | N | 预约编号 | |
| 3 | preview_room_name | varchar | 64 | 0 | Y | N | 预览室名称 | |
| 4 | room_type | varchar | 64 | 0 | Y | N | 馆室类型 | |
| 5 | cover_image | varchar | 255 | 0 | Y | N | 封面图 | |
| 6 | person_in_charge | varchar | 64 | 0 | Y | N | 负责人 | |
| 7 | appointment_date | date | 10 | 0 | Y | N | 预约日期 | |
| 8 | appointment_personnel | int | 10 | 0 | Y | N | 0 | 预约人员 |
| 9 | user_name | varchar | 64 | 0 | Y | N | 用户姓名 | |
| 10 | phone_number | varchar | 16 | 0 | Y | N | 手机号码 | |
| 11 | number_of_seats_occupied | double | 9 | 2 | N | N | 0.00 | 占座数量 |
| 12 | create_time | datetime | 19 | 0 | N | N | CURRENT_TIMESTAMP | 创建时间 |
| 13 | update_time | timestamp | 19 | 0 | N | N | CURRENT_TIMESTAMP | 更新时间 |
| 14 | source_table | varchar | 255 | 0 | Y | N | 来源表 | |
| 15 | source_id | int | 10 | 0 | Y | N | 来源ID | |
| 16 | source_user_id | int | 10 | 0 | Y | N | 来源用户 |
| 编号 | 名称 | 数据类型 | 长度 | 小数位 | 允许空值 | 主键 | 默认值 | 说明 |
| 1 | slides_id | int | 10 | 0 | N | Y | 轮播图ID: | |
| 2 | title | varchar | 64 | 0 | Y | N | 标题: | |
| 3 | content | varchar | 255 | 0 | Y | N | 内容: | |
| 4 | url | varchar | 255 | 0 | Y | N | 链接: | |
| 5 | img | varchar | 255 | 0 | Y | N | 轮播图: | |
| 6 | hits | int | 10 | 0 | N | N | 0 | 点击量: |
| 7 | create_time | timestamp | 19 | 0 | N | N | CURRENT_TIMESTAMP | 创建时间: |
| 8 | update_time | timestamp | 19 | 0 | N | N | CURRENT_TIMESTAMP | 更新时间: |
| 编号 | 名称 | 数据类型 | 长度 | 小数位 | 允许空值 | 主键 | 默认值 | 说明 |
| 1 | upload_id | int | 10 | 0 | N | Y | 上传ID | |
| 2 | name | varchar | 64 | 0 | Y | N | 文件名 | |
| 3 | path | varchar | 255 | 0 | Y | N | 访问路径 | |
| 4 | file | varchar | 255 | 0 | Y | N | 文件路径 | |
| 5 | display | varchar | 255 | 0 | Y | N | 显示顺序 | |
| 6 | father_id | int | 10 | 0 | Y | N | 0 | 父级ID |
| 7 | dir | varchar | 255 | 0 | Y | N | 文件夹 | |
| 8 | type | varchar | 32 | 0 | Y | N | 文件类型 |
| 编号 | 名称 | 数据类型 | 长度 | 小数位 | 允许空值 | 主键 | 默认值 | 说明 |
| 1 | user_id | int | 10 | 0 | N | Y | 用户ID:[0,8388607]用户获取其他与用户相关的数据 | |
| 2 | state | smallint | 5 | 0 | N | N | 1 | 账户状态:[0,10](1可用|2异常|3已冻结|4已注销) |
| 3 | user_group | varchar | 32 | 0 | Y | N | 所在用户组:[0,32767]决定用户身份和权限 | |
| 4 | login_time | timestamp | 19 | 0 | N | N | CURRENT_TIMESTAMP | 上次登录时间: |
| 5 | phone | varchar | 11 | 0 | Y | N | 手机号码:[0,11]用户的手机号码,用于找回密码时或登录时 | |
| 6 | phone_state | smallint | 5 | 0 | N | N | 0 | 手机认证:[0,1](0未认证|1审核中|2已认证) |
| 7 | username | varchar | 16 | 0 | N | N | 用户名:[0,16]用户登录时所用的账户名称 | |
| 8 | nickname | varchar | 16 | 0 | Y | N | 昵称:[0,16] | |
| 9 | password | varchar | 64 | 0 | N | N | 密码:[0,32]用户登录所需的密码,由6-16位数字或英文组成 | |
| 10 | | varchar | 64 | 0 | Y | N | 邮箱:[0,64]用户的邮箱,用于找回密码时或登录时 | |
| 11 | email_state | smallint | 5 | 0 | N | N | 0 | 邮箱认证:[0,1](0未认证|1审核中|2已认证) |
| 12 | avatar | varchar | 255 | 0 | Y | N | 头像地址:[0,255] | |
| 13 | open_id | varchar | 255 | 0 | Y | N | 针对获取用户信息字段 | |
| 14 | create_time | timestamp | 19 | 0 | N | N | CURRENT_TIMESTAMP | 创建时间: |
表user_group (用户组:用于用户前端身份和鉴权)
| 编号 | 名称 | 数据类型 | 长度 | 小数位 | 允许空值 | 主键 | 默认值 | 说明 |
| 1 | group_id | mediumint | 8 | 0 | N | Y | 用户组ID:[0,8388607] | |
| 2 | display | smallint | 5 | 0 | N | N | 100 | 显示顺序:[0,1000] |
| 3 | name | varchar | 16 | 0 | N | N | 名称:[0,16] | |
| 4 | description | varchar | 255 | 0 | Y | N | 描述:[0,255]描述该用户组的特点或权限范围 | |
| 5 | source_table | varchar | 255 | 0 | Y | N | 来源表: | |
| 6 | source_field | varchar | 255 | 0 | Y | N | 来源字段: | |
| 7 | source_id | int | 10 | 0 | N | N | 0 | 来源ID: |
| 8 | register | smallint | 5 | 0 | Y | N | 0 | 注册位置: |
| 9 | create_time | timestamp | 19 | 0 | N | N | CURRENT_TIMESTAMP | 创建时间: |
| 10 | update_time | timestamp | 19 | 0 | N | N | CURRENT_TIMESTAMP | 更新时间: |
5.1普通用户模块
5.1.1注册页面
不是图书馆座位预约管理系统中正式用户的是可以在线进行注册的,如果你没有本图书馆座位预约管理系统的账号的话,添加“注册”,当填写上自己的账号+密码+确认密码+昵称+邮箱+身份+联系电话等信息后再点击“注册”按钮后将会先验证输入的有没有空数据,再次验证密码和确认密码是否是一样的,最后验证输入的账户名和数据库表中已经注册的账户名是否重复,只有都验证没问题后即可用户注册成功。注册界面实现了用户的注册,界面图如下。

图5-1 注册界面图
用户注册的关键代码如下:
/**
* 注册
* @param user
* @return
*/
@PostMapping("register")
public Map<String, Object> signUp(@RequestBody User user) {
// 查询用户
Map<String, String> query = new HashMap<>();
Map<String,Object> map = JSON.parseObject(JSON.toJSONString(user));
query.put("username",user.getUsername());
List list = service.selectBaseList(service.select(query, new HashMap<>()));
if (list.size()>0){
return error(30000, "用户已存在");
}
map.put("password",service.encryption(String.valueOf(map.get("password"))));
service.insert(map);
return success(1);
}
5.1.2登录页面
图书馆座位预约管理系统中的前台上注册后的用户是可以通过自己的用户名+密码+验证码进行登录的,当用户输入完整的自己的用户名+密码+验证码信息并点击“登录”按钮后,将会首先验证输入的有没有空数据,再次验证输入的账户名+密码和数据库中当前保存的用户信息是否一致,只有在一致后将会登录成功并自动跳转到图书馆座位预约管理系统的首页中;否则将会提示相应错误信息,界面图如下。

图5-2 登录界面图
登录代码如下:
/**
* 登录
* @param data
* @param httpServletRequest
* @return
*/
@PostMapping("login")
public Map<String, Object> login(@RequestBody Map<String, String> data, HttpServletRequest httpServletRequest) {
log.info("[执行登录接口]");
String username = data.get("username");
String email = data.get("email");
String phone = data.get("phone");
String password = data.get("password");
List resultList = null;
Map<String, String> map = new HashMap<>();
if(username != null && "".equals(username) == false){
map.put("username", username);
resultList = service.selectBaseList(service.select(map, new HashMap<>()));
}
else if(email != null && "".equals(email) == false){
map.put("email", email);
resultList = service.selectBaseList(service.select(map, new HashMap<>()));
}
else if(phone != null && "".equals(phone) == false){
map.put("phone", phone);
resultList = service.selectBaseList(service.select(map, new HashMap<>()));
}else{
return error(30000, "账号或密码不能为空");
}
if (resultList == null || password == null) {
return error(30000, "账号或密码不能为空");
}
//判断是否有这个用户
if (resultList.size()<=0){
return error(30000,"用户不存在");
}
User byUsername = (User) resultList.get(0);
Map<String, String> groupMap = new HashMap<>();
groupMap.put("name",byUsername.getUserGroup());
List groupList = userGroupService.selectBaseList(userGroupService.select(groupMap, new HashMap<>()));
if (groupList.size()<1){
return error(30000,"用户组不存在");
}
UserGroup userGroup = (UserGroup) groupList.get(0);
//查询用户审核状态
if (!StringUtils.isEmpty(userGroup.getSourceTable())){
String res = service.selectExamineState(userGroup.getSourceTable(),byUsername.getUserId());
if (res==null){
return error(30000,"用户不存在");
}
if (!res.equals("已通过")){
return error(30000,"该用户审核未通过");
}
}
//查询用户状态
if (byUsername.getState()!=1){
return error(30000,"用户非可用状态,不能登录");
}
String md5password = service.encryption(password);
if (byUsername.getPassword().equals(md5password)) {
// 存储Token到数据库
AccessToken accessToken = new AccessToken();
accessToken.setToken(UUID.randomUUID().toString().replaceAll("-", ""));
accessToken.setUser_id(byUsername.getUserId());
Duration duration = Duration.ofSeconds(7200L);
redisTemplate.opsForValue().set(accessToken.getToken(), accessToken,duration);
// 返回用户信息
JSONObject user = JSONObject.parseObject(JSONObject.toJSONString(byUsername));
user.put("token", accessToken.getToken());
JSONObject ret = new JSONObject();
ret.put("obj",user);
return success(ret);
} else {
return error(30000, "账号或密码不正确");
}
}
5.1.3新闻资讯
用户点击可查看各类阅读的相关文章详情,同时可对文章进行点赞、收藏和评论。界面图如下。

图5-3 新闻资讯界面图
5.1.4留言反馈
留言反馈:用户点击可进入页面并点击“发布留言”进行在线留言反馈信息。界面图如下。

图5-4 留言反馈面图
5.1.5阅览室信息
阅览室信息:用户点击进入可通过搜索阅览室名称、阅览室分类、楼层位置和阅览室分类进行查看阅览室信息详情,包括座位数量、有无宽带、开放时间等信息,同时进行点赞、收藏和评论,还可以直接预约阅览室,点击“预约”按钮可填写预信息,包括阅览室名称、阅览室分类、用户信息、用户姓名、联系电话、预约日期、预约时间、预约人数和预约备注,也可直接线上选定预约座位。界面图如下。

图5-5 预约信息界面图
添加代码如下:
@PostMapping("/add")
@Transactional
public Map<String, Object> add(HttpServletRequest request) throws IOException {
service.insert(service.readBody(request.getReader()));
return success(1);
}
public Map<String, Object> addMap(Map<String,Object> map){
service.insert(map);
return success(1);
}
5.1.6个人中心
个人中心:个人中心包含多个功能,如个人首页、预约记录、签到记录、暂离记录、签退记录和收藏;点击相关功能可查看和管理预约、签到、暂离和签退记录,同时可管理个人收藏信息。界面图如下。

图5-6个人中心界面图
5.2管理员模快
5.2.1阅览室信息管理
阅览室信息管理:管理员点击可查看阅览室信息列表和阅览室信息添加;点击阅览室信息添加,输入阅览室名称,选择阅览室分类,输入楼层位置,选择有无宽带,输入座位总数、开放时间,上传封面图片,输入预约规则和介绍内容,点击“提交”按钮进行添加。界面如下图所示。
图5-7 阅览室信息管理界面图
5.2.2系统管理
系统管理:当管理员点击“系统管理”时,可查看轮播图管理; 如需添加新的轮播图,点击右侧“添加”按钮,上传图片,输入标题,点击“确认”按钮进行添加;同时可对轮播图进行增删改查。界面如下图所示。
图5-8 系统管理界面图
图片上传代码如下:
@PostMapping("/upload")
public Map<String, Object> upload(@RequestParam("file") MultipartFile file) {
log.info("进入方法");
if (file.isEmpty()) {
return error(30000, "没有选择文件");
}
try {
//判断有没路径,没有则创建
String filePath = System.getProperty("user.dir") + "/src/main/resources/static/";
File targetDir = new File(filePath);
if (!targetDir.exists() && !targetDir.isDirectory()) {
if (targetDir.mkdirs()) {
log.info("创建目录成功");
} else {
log.error("创建目录失败");
}
}
String fileName = file.getOriginalFilename();
File dest = new File(filePath + fileName);
log.info("文件路径:{}", dest.getPath());
log.info("文件名:{}", dest.getName());
file.transferTo(dest);
JSONObject jsonObject = new JSONObject();
jsonObject.put("url", "/api/upload/" + fileName);
return success(jsonObject);
} catch (IOException e) {
log.info("上传失败:{}", e.getMessage());
}
return error(30000, "上传失败");
}
5.2.3资源管理
资源管理:在“资源管理”菜单管理员对新闻资讯和资讯分类信息进行管控,可以对新闻资讯和资讯分类信息进行查询、添加和删除操作。界面如下图所示。
图5-9 资源管理界面图
删除代码如下:
@RequestMapping(value = "/del")
@Transactional
public Map<String, Object> del(HttpServletRequest request) {
service.delete(service.readQuery(request), service.readConfig(request));
return success(1);
}
public void delete(Map<String,String> query,Map<String,String> config){
QueryWrapper wrapper = new QueryWrapper<E>();
toWhereWrapper(query, "0".equals(config.get(FindConfig.GROUP_BY)),wrapper);
baseMapper.delete(wrapper);
log.info("[{}] - 删除操作:{}",wrapper.getSqlSelect());
}
6.1测试的目的
通过前面章节的介绍,可以看到图书馆座位预约管理系统已经完成了,但是能不能投入使用还是未知,因为在每个项目正式使用之前必须对开发的项目进行测试,如果不进行测试一旦投入使用可能会出现很多未可知的问题,比如使用人数太多导致系统瘫痪,比如某一功能存在bug信息填写错误等,这些错误将给使用者带来很多的困扰,甚至造成更大的损失,因此测试是项目投入使用的最后一步,为用户提供一个运行顺畅、完美的项目也就是进行最后测试的目的。
6.2系统部分测试
轮播图添加功能测试:
表5.8轮播图添加功能测试表
| 测试名称 | 测试功能 | 操作过程 | 预期结果 | 测试结果 |
| 轮播图添加模块测试 | 轮播图添加成功的情况 | 在系统管理的页面中将点击添加,输入轮播图信息,输入正确的信息后然后点击“提交”按钮。 | 提示添加成功 | 正确 |
| 轮播图添加模块测试 | 轮播图添加失败的情况 | 在系统管理页面中不填写的标题,其他信息正常输入“提交”按钮。 | 提示“添加失败,信息不能为空” | 正确 |
查询新闻资讯功能模块测试:
表5.3 查询新闻资讯功能测试表
| 测试名称 | 测试功能 | 操作过程 | 预期结果 | 测试结果 |
| 查询新闻资讯功能测试 | 查询成功的情况 | 在新闻资讯界面输入新闻资讯关键词进行查询 | 查询成功 | 正确 |
阅览室信息添加功能测试:
表5.7 阅览室信息添加功能测试表
| 测试名称 | 测试功能 | 操作过程 | 预期结果 | 测试结果 |
| 阅览室信息添加模块测试 | 阅览室信息添加成功的情况 | 在阅览室信息添加管理的页面中,输入阅览室添加信息,输入正确的信息后然后点击“提交”按钮。 | 提示添加成功 | 正确 |
| 阅览室信息添加模块测试 | 阅览室信息添加失败的情况 | 在阅览室信息添加页面中不填写阅览室名称,其他信息正常输入“提交”按钮。 | 提示“添加失败,信息不能为空” | 正确 |
6.3系统测试结果
通过编写图书馆座位预约管理系统的测试用例,已经检测完毕轮播图添加模块、新闻资讯查看模块、阅览室信息添加模块的功能测试,在对以上功能得测试过程中,发现了系统中的很多漏送并进行了完善,经过多人在线进行测试,系统完全可以正常运行,当然在后期的维护中系统将不断完善。
本论文探讨了基于微信小程序的图书馆座位预约管理系统的开发与实现,旨在通过数字化手段提升图书馆的服务质量和资源利用效率。研究结果显示,该系统成功地将微信开放平台的强大功能应用于图书馆管理中,为用户提供了便捷、高效的座位预约服务,无需额外安装应用程序。系统实现了多种核心功能,包括用户注册登录、图书馆推荐、座位实时查询与预约、图书信息检索、留言板互动及预约通知等,确保用户能够轻松完成从查找合适座位到最终使用的全过程,并通过评价系统反馈意见以促进服务质量的持续改进。管理员则可以通过全面的管理工具进行用户管理、留言审核、图书信息维护、座位状态监控、预约管理和发布通知公告等工作,高效维护系统运行并监督用户预约行为,从而提高图书馆的整体管理水平。
技术上,系统引入缓存机制以提高响应速度,确保良好用户体验;详尽的日志记录和异常处理机制保证了系统的稳定性和可靠性。预期目标是通过这一系统,图书馆不仅能更好地满足读者需求,还能通过数据分析和用户反馈不断提升运营效率和服务质量,在数字化时代保持竞争力并提供更优质的服务体验。总之,本研究证明了该系统在提升图书馆服务效率和用户体验方面的有效性,为图书馆及其他公共服务机构的数字化转型提供了有益的参考和实践案例。
[1]潘俊芳,侯振兴.基于微信小程序的图书馆座位预约系统的设计[J].鸡西大学学报,2022(06):131-134.
[2]陆有丽,邓凯航,李雯婧,等.基于微信小程序的图书馆座位预约系统的设计与实现[J].湖南理工学院学报(自然科学版),2020,33(04):49-54.
[3]李长明,张红臣,梁艺蓝,等.以微信小程序为载体的图书馆座位预约系统设计研究[J].科技创新与应用,2024(25).
[4]刘真.基于物联网技术和微信小程序的图书馆座位预约系统研究[J].中外交流,2021(24).
[5]基于微信小程序的图书馆座位预约系统的设计与实现[D].吉林大学,2024.
[6]微信小程序 图书馆自习室座位预约管理系统设计与实现[EB/OL].优快云博客,2024-01-30.
[7]谢晓梅.基于微信的图书管理系统的设计与实现[J].小品文选刊:下,2019(07).
[8]基于微信的高校图书管理系统的设计与实现[D].天津理工大学,2019.
[9]潘俊芳,侯振兴.基于微信小程序的图书馆座位预约系统设计[J].黑龙江工业学院学报(综合版),2022,22(03).
[10]基于微信小程序的图书馆座位预约系统设计与实现[EB/OL].百度文库,2024.
[11]燕志爱.基于微信的高校图书馆系统的设计研究[J].吕梁教育学院学报,2018,35(03).
[12]谢娟.基于微信的个性化图书管理系统的设计与实现[J].科教导刊:电子版,2018(16):2.
[13]王卫斌.基于微信的个性化图书管理系统的设计与实现[D].西安电子科技大学,2017.
[14]温上海.基于微信的仙林大学城图书借阅系统设计与实现[D].南京师范大学,2016.
[15]苏昊龙,刘娜.基于微信小程序的图书馆座位预约系统的设计[J].中国宽带,2021(09).
[16] 陈玉思,韩光洁.一种高校图书馆座位管理系统及方法[J].电子技术与软件工程,2022(12):166-168.
[17] 许鹏,范春晓.基于NFC技术的图书馆座位管理系统设计[J].电子技术应用,2016,42(06).
[18] 姚宏宇.基于微信小程序的图书馆座位预约系统的设计与实现[D].电子科技大学,2021.
[19] 郑佳.基于微信小程序的图书馆座位预约系统设计与实现[J].电脑知识与技术,2021,17(34):9-11.
致 谢
至此论文结束,感谢您的阅读。在此我要特别的感谢我的导师,虽然我在实习期间很忙,论文撰写的时候经常是停停改改,但是我的导师依旧十分的负责,时不时的询问我的任务进展情况,跟进我的论文进度,在指导老师的帮助下,我逐步完成了自己的论文和程序,从导师身上也学习到很多知识和经验,这些知识和经验令我受益匪浅。同时我也从导师身上看到了自己的不足,不论是在技术层面上还是在对待工作的态度上,导师如同明镜一般照出了我的缺点我的不足。此外,我还要感谢在我实习期间在论文和程序上帮助过我的同学和社会人士,此前我对于SpringBoot框架方面的一些知识还不了解,是他们在我编写程序过程中给了我很多的启发和感想,也帮助了我对于程序的调试和检测。没有他们我是不能顺利完成本次毕业设计的。至此,我的毕业设计就画上了一个圆满的句号了。
免费领取项目源码,请关注❥点赞收藏并私信博主+v

被折叠的 条评论
为什么被折叠?



