摘 要
本文详细阐述了一种基于Java语言并采用Spring Boot框架开发的问卷调查系统的设计与实现过程,该系统选用MySQL作为数据库解决方案。系统设计考虑了三种主要角色:普通用户、参与者用户和管理员,以满足不同层面的需求。普通用户可以访问首页获取最新动态、参与问卷调查、查看公告通知以及浏览问卷资讯;而参与者用户则专注于问卷调查部分,他们能够参与到特定的问卷活动中,并提交反馈。对于管理员来说,系统提供了一个全面的管理后台,包括后台首页概览、系统用户的维护、用户反馈及参与者反馈的管理、系统管理、公告通知的发布与管理、资源管理,以及问卷调查内容的深度管理,包括科目列表、试题库和试卷列表。通过区分普通用户和参与者用户的权限和功能,系统在提升用户体验的同时,确保数据收集的有效性和准确性。此外,本系统的模块化设计保证了其扩展性,便于未来根据需求添加新功能或进行服务优化,从而具备显著的应用价值和实际意义。
关键词:问卷调查系统;Spring Boot;Java;MySQL
This article elaborates on the design and implementation process of a questionnaire survey system based on Java language and developed using the Spring Boot framework. The system uses MySQL as the database solution. The system design considers three main roles: regular users, participant users, and administrators to meet different levels of needs. Ordinary users can access the homepage to obtain the latest news, participate in questionnaire surveys, view announcement notifications, and browse questionnaire information; And the participating users focus on the questionnaire survey section, where they can participate in specific questionnaire activities and submit feedback. For administrators, the system provides a comprehensive management backend, including an overview of the backend homepage, maintenance of system users, management of user feedback and participant feedback, system management, publication and management of announcements and notifications, resource management, and in-depth management of questionnaire survey content, including subject lists, question banks, and test paper lists. By distinguishing the permissions and functions of ordinary users and participant users, the system enhances user experience while ensuring the effectiveness and accuracy of data collection. In addition, the modular design of this system ensures its scalability, making it easy to add new features or optimize services according to future needs, thus possessing significant application value and practical significance.
Keywords: questionnaire survey system; Spring Boot; Java; MySQL.
目 录
第1章
绪 论
1.1开发背景
开发此问卷调查系统的背景主要源于对高效数据收集与分析、提升用户体验、完善管理功能、确保安全性和隐私保护,以及适应未来发展的需求。在现代社会,组织和机构需要快速获取并处理大量信息,传统纸质问卷难以满足这一需求。同时,随着互联网的发展,用户期待更便捷友好的在线服务体验。为此,设计一个易于使用、界面友好的在线问卷系统显得尤为重要。
对于拥有复杂管理和大量数据需求的机构来说,有效管理问卷内容、用户反馈及系统资源是一个挑战,需要强大的后台支持。此外,保护参与者信息安全和隐私也是系统设计的关键部分。考虑到技术和用户需求的不断变化,构建一个模块化且易于扩展的系统架构,可以在不影响现有功能的前提下添加新服务,以应对未来的各种变化。
基于这些考虑,本问卷调查系统采用Java语言和Spring Boot框架开发,并选用MySQL数据库,提供了一个高效的数据收集平台,兼具良好的用户体验和全面的管理功能,同时确保系统的安全性、稳定性和可扩展性。
1.2开发意义
开发基于Java的问卷调查系统具有重要的现实意义和长远的价值。它显著提高了数据收集与分析的效率。通过在线平台进行问卷调查,不仅缩短了数据收集的时间,还能够利用自动化的工具快速处理大量数据,提供即时反馈和结果分析,使得组织和机构可以根据这些数据迅速做出决策。该系统增强了用户体验。现代用户倾向于使用便捷、直观的在线服务,一个设计友好的用户界面和流畅的交互流程可以大大提高用户的参与度和满意度,鼓励更多人参与到问卷调查中来,从而获得更广泛的数据样本。
对于拥有复杂管理和大规模数据需求的机构而言,本系统强化了管理功能。一个强大的后台管理系统能够帮助管理员有效地管理用户信息、处理反馈、维护资源等,确保系统的稳定运行和数据的安全性。在数据收集过程中,保护参与者的信息安全和个人隐私至关重要。采用先进的安全技术和严格的数据保护措施,可以有效防止数据泄露,增强用户信任。考虑到技术和用户需求的不断变化,构建一个模块化且易于扩展的系统架构显得尤为重要。这样的架构能够在不影响现有功能的情况下方便地添加新服务,以应对未来的各种变化。因此,本问卷调查系统的开发不仅满足了当前的需求,也为未来的发展奠定了坚实的基础。
1.3国内现状
在国内,随着互联网技术的快速发展和普及,问卷调查系统也得到了广泛应用和发展。像“问卷星”、“腾讯问卷”这样的在线问卷平台已经取得了显著的成功,为用户提供了一个方便快捷的问卷设计和发布渠道。国内的研究更多地关注于如何将问卷调查系统与实际业务需求相结合,比如市场调研、教育评估等领域。同时,考虑到国内对于信息安全和个人信息保护的相关法律法规,如《网络安全法》等,开发时也需要特别注重用户数据的保护措施。
1.4国外现状
在国外,问卷调查系统的发展相对成熟。例如,“SurveyMonkey”和“Qualtrics”等平台已经成为市场上的主流工具,它们提供了丰富的功能来设计、分发和分析问卷。这些平台通常支持多种题型、条件逻辑、以及高级的数据分析功能。此外,国外的研究也强调了在线问卷系统的便捷性、可访问性和数据安全性,并且在隐私保护法规如GDPR(通用数据保护条例)的框架下运作,确保用户数据的安全。
第2章
相关技术介绍
2.1SpringBoot框架介绍
SpringBoot是Spring家族中的一个重要成员,它简化了Spring应用的初始搭建和开发过程[1]。通过提供一系列默认配置和自动装配机制,SpringBoot使得开发者能够更快地构建出生产级别的Spring应用。它支持多种开发工具和框架,如Maven、Gradle等,并且可以与多种数据库和缓存技术无缝集成[2]。SpringBoot的简洁性和高效性使其成为开发企业级应用的首选框架之一。在本次毕业设计中,SpringBoot框架为问卷调查系统的后端开发提供了强大的支持。
2.2MySQL数据库
MySQL是一款开源的关系型数据库管理系统,它以其高性能、高可靠性和易用性而著称。MySQL支持多种存储引擎,如InnoDB、MyISAM等,能够满足不同应用场景的需求[3]。它提供了丰富的SQL语法和函数,使得开发者能够方便地进行数据查询、更新和删除操作。MySQL还支持事务处理、索引优化和复制等高级功能,为数据的完整性和安全性提供了有力保障。在本次毕业设计中,MySQL数据库作为问卷调查系统的数据存储核心,承担着存储和管理问卷信息、用户信息等重要数据的任务。而且通过合理的数据库设计和优化,确保了系统的数据访问效率和数据安全性[4]。
2.3Java语言
JAVA是一种广泛使用的编程语言,具有跨平台、面向对象、安全性高等特点。JAVA语言提供了丰富的类库和API,使得开发者能够轻松地进行网络编程、数据库操作、图形界面开发等任务[4]。JAVA还支持多线程编程和分布式计算,为开发高性能和可扩展的应用提供了有力支持[5]。所以本次毕设选择了JAVA作为问卷调查系统的开发语言。通过利用JAVA的面向对象特性和丰富的类库资源,成功实现了系统的各个功能模块,并保证了系统的稳定性和可扩展性。而且JAVA的跨平台特性也使得此次毕业设计能够在不同的操作系统和硬件平台上运行,为用户提供了更加便捷的使用体验。
第3章
系统分析
3.1可行性分析
3.1.1技术可行性
基于Spring Boot框架开发问卷调查系统具有显著优势。Spring Boot以其简洁的配置、高效的性能以及强大的集成能力,为快速构建稳定、可扩展的Web应用提供了坚实基础[7]。结合MySQL数据库的高效存储与检索能力,以及Java语言的广泛应用与成熟生态,系统能够实现复杂的数据处理与业务逻辑[8]。此外前端采用Vue.js等现代前端框架,可确保用户界面的流畅与互动性,技术实现路径清晰可行。
3.1.2经济可行性
该系统开发成本相对较低,主要投入在于人力与硬件资源。Spring Boot及MySQL均为开源技术,无需额外购买软件许可,降低了开发成本。如果系统上线可通过提供便捷、透明的问卷调查服务,可吸引大量用户,进而通过广告、增值服务等方式实现盈利,具有良好的经济回报预期。此外,系统维护成本适中,便于长期运营与迭代升级。
3.1.3操作可行性
系统界面简洁友好,操作流程简单,用户无需复杂培训即可上手。系统功能模块化设计,包括问卷资讯、用户反馈、参与者反馈等,便于用户快速完成操作。且系统支持多角色操作,管理员、参与者用户和普通用户均可根据权限进行相应操作,提升了管理效率。
3.1.4社会可行性
该问卷调查系统通过技术手段解决了数据收集效率低下和分析困难的问题,构建一个更加公平、透明的信息反馈环境。它为用户和管理者提供了便捷的问卷设计、分发及分析服务,促进了资源的有效配置与利用,符合社会发展的需求。
3.2系统功能需求
问卷调查系统包含普通用户、 参与者用户、管理员三个角色划分,每个角色对应的主要功能如下:
3.2.1普通用户主要功能
(1)普通用户注册:点击注册,进入注册页面,填写好账号、密码、确认密码、昵称、邮箱、身份:普通用户、用户姓名、用户性别、用户电话等字段值,点击下方注册按钮,提示注册成功后,系统将自动跳转回到登录页面。
(2)用户登录:点击“登录”按钮,输入用户名、密码、验证码登录系统,登录时前端会自动校验用户名与密码以及该用户是否审核通过,审核通过的用户输入正确登录成功,输入错误会有提示信息。
(3)首页:首页是用户进入系统后首先看到的页面,提供了最新的系统动态、推荐的问卷调查以及快速访问其他功能模块的入口。
(4)问卷调查:允许用户根据自己的兴趣或需求选择并参与不同的问卷。该模块支持多种题型,并且可以根据用户的回答动态调整后续问题。完成问卷后,用户可以提交答案,并在某些情况下即时查看结果或获得反馈。
(5)公告通知:用于发布系统更新信息、重要活动通知以及其他与用户相关的消息。通过这一模块,用户能够及时了解到系统的最新变化和服务信息,保证信息的透明度和可达性。
(6)问卷资讯:问卷调查的理解和认识,也为有兴趣深入了解问卷调查领域的用户提供了一个学习交流的平台。
3.2.2参与者用户主要功能
(1)参与者用户注册:点击注册,进入注册页面,填写好账号、密码、确认密码、昵称、邮箱、身份:参与者用户、参与者姓名、参与者性别、参与者电话等字段值,点击下方注册按钮,提示注册成功后,需要管理员审核才能登录。
(2)参与者用户登录:点击“登录”按钮,输入用户名、密码、验证码登录系统,登录时前端会自动校验用户名与密码以及该用户是否审核通过,审核通过的用户输入正确登录成功,输入错误会有提示信息。
(3)首页:为参与者用户提供了一个直观的入口,展示推荐的问卷、最新的系统动态以及重要的公告通知。这个页面帮助参与者快速找到他们感兴趣的问卷,并了解系统的最新消息和服务更新。
(4)问卷调查:允许参与者选择并参与到不同的问卷活动中。该模块支持多种题型和条件逻辑,确保问卷的灵活性和适应性。完成问卷后,参与者可以提交他们的回答,并根据设置可能获得即时反馈或结果。
(5)公告通知:提供了系统更新信息、活动通知以及其他与参与者相关的消息发布。通过这一模块,参与者能够及时获取到关于问卷调查和其他重要事项的通知,保持信息的透明度和可达性。
(6)问卷资讯:向参与者提供有关问卷调查的知识分享、技巧介绍以及行业动态等信息。这有助于提升参与者对问卷调查的理解,同时也鼓励他们更加积极地参与到问卷调查中来。
(7)我的账户:个人资料跟修改密码,可以替换头像,编辑昵称跟邮箱等信息,点击提交,修改成功。修改密码:主要输入原密码、新密码,请确认密码后点击提交修改成功跳转到登录页面,再次登录的话需要用新密码才能登录成功。
(8)个人中心:包含个人首页、参与者反馈、评论管理。
1)个人首页:展示了参与者的个人信息概览,如已参与的问卷数量、收到的反馈等。
2)参与者反馈:允许参与者查看并回复针对自己参与问卷所得到的反馈,促进双向沟通。
3)评论管理:参与者可以在这里管理和查看他们在问卷相关文章或讨论下的评论,增强社区互动性和用户的参与感。
3.2.3管理员主要功能
(2)系统用户:该模块允许管理员对系统内的所有用户(包括普通用户和参与者用户)进行管理。管理员可以执行添加、删除、编辑用户信息以及分配权限等操作,确保系统的用户数据准确无误,并根据需要调整用户访问权限。
(3)用户反馈管理:管理员能够查看并处理来自普通用户的反馈信息。这不仅帮助管理员及时解决用户遇到的问题,还能收集到有价值的意见和建议用于改进系统。
(4)参与者反馈管理:此模块专注于管理参与者提交的反馈。管理员可以通过这个模块直接与参与者沟通,解决他们在参与问卷过程中遇到的问题或疑问,提升用户体验。
(5)系统管理:管理员可以更新和维护系统主页上的轮播内容。通过设置吸引人的轮播图,可以有效提高用户的关注度和参与度。
(6)公告通知管理:使管理员能够发布、编辑和删除系统公告。这些公告可以是系统更新通知、重要活动预告或是其他相关信息,保证信息的及时传达。
(7)资源管理:管理员可以上传、编辑和管理问卷相关的资讯文章。
(8)问卷调查管理:包括科目列表、试题库、试卷列表。
3.3系统总体流程设计
3.3.1数据开发流程
系统开发流程的主要步骤,从需求分析到系统完成的全过程。流程包括需求分析、总体设计(结构、功能、数据)、详细设计(模块、编码)、模块整合与调用,以及测试、扩展和完善,最终完成系统的开发。本系统的开发流程如图3-1所示

图3-1系统开发流程图
3.3.2用户登录流程
用户输入用户名和密码后,系统先检查输入是否为空,再验证用户名是否存在,若存在则通过用户名获取密码并校验。若密码正确则登录成功,否则提示密码错误。若用户名不存在或无法登录,提示用户操作无效。如图3-2所示。

图3-2登录流程图
3.3.3系统操作流程
用户首先进入系统登录界面,输入用户名和密码后,系统验证信息是否正确。若验证失败,返回登录界面重新输入;若验证成功,则进入功能界面,执行相应功能处理后结束操作流程。操作流程如图3-3所示。

图3-3 系统操作流程图
3.3.4添加信息流程
管理员可以添加信息,用户添加可以自己权限内的信息,输入信息后,要想利用这个软件来进行系统的安全管理,首先需要登录到该软件中。添加信息流程如图3-4所示。

图3-4 添加信息流程图
3.3.5修改信息流程
用户首先选择需要修改的记录,输入修改后的数据,系统判断输入数据是否合法。若数据不合法,提示重新输入;若数据合法,则将修改后的数据写入数据库,完成操作后流程结束。修改信息流程图如图3-5所示。

图3-5 修改信息流程图
3.3.6删除信息流程
用户选择需要删除的记录后,系统判断是否确认删除。若未确认,返回选择环节;若确认删除,则更新数据库,删除对应记录,完成操作后流程结束。删除信息流程图如图3-6所示。

图3-6删除信息流程图
3.4非功能性需求分析
在问卷调查系统的毕业设计中,非功能性需求分析是也是很重要的。它主要关注系统除了基本功能外的其他特性,如性能、安全性、易用性、可维护性等,这些特性对于确保系统的稳定运行和用户满意度至关重要。
性能:系统需要能够处理高并发请求,确保在多个用户同时操作时仍能保持稳定运行。
安全性:系统必须采取严格的措施来保护敏感数据,如用户信息、问卷调查记录等,防止数据泄露和非法访问。
易用性:系界面友好直观,操作流程简化,提升用户体验。
可维护性:代码结构清晰,文档完备,便于后续开发与问题排查。
3.5系统用户用例分析
3.5.1普通用户用例图
问卷调查系统中普通用户包含注册、登录、我的账户、首页、问卷调查、公告通知、问卷资讯、个人中心等功能。普通用户用例图如下所示:

图3-7 普通用户用例图
3.5.2参与者用户用例图
问卷调查系统中参与者用户包含注册、登录、我的账户、首页、问卷调查、公告通知、问卷资讯、个人中心等功能。参与者用户用例图如下所示:

图3-8 参与者用户用例图
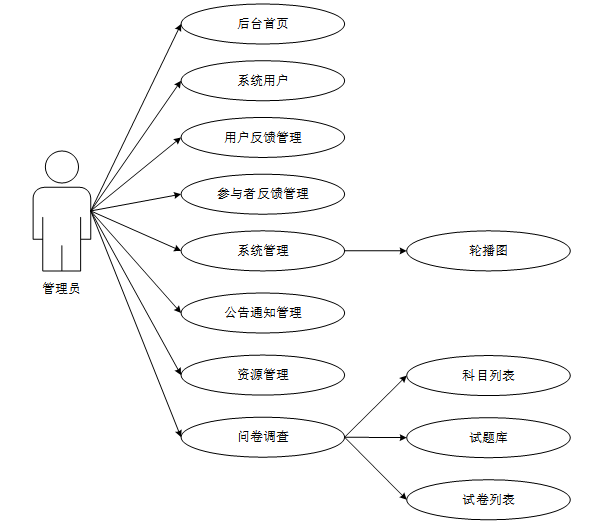
3.5.3管理员用例图
问卷调查系统中管理员包含登录、后台首页、系统用户、 用户反馈管理、参与者反馈管理、系统管理、公告通知管理、资源管理、问卷调查等功能。管理员用例图如下所示:

图3-9 管理员用例图
第4章
系统设计
4.1功能模块设计
问卷调查系统主要涉及有普通用户、参与者用户、管理员三个角色。其中普通用户包含注册、登录、我的账户、首页、问卷调查、公告通知、问卷资讯、个人中心等功能;参与者用户包含注册、登录、我的账户、首页、问卷调查、公告通知、问卷资讯、个人中心等功能;管理员包含登录、后台首页、系统用户、 用户反馈管理、参与者反馈管理、系统管理、公告通知管理、资源管理、问卷调查等功能。每个角色对应的功能模块如图所示。

图4-1系统功能结构图
4.2数据库设计
4.2.1概念设计
借助先进的系统,ER图使其他用户可以快速轻松地了解系统的功能以及他们之间的关系。问卷调查中管理员、普通用户、参与者用户、公告通知、问卷资讯、用户反馈、参与者反馈、系统管理、资源管理等E-R实体关系图。

图4-2总体ER图
4.2.2逻辑设计
通过上一小节问卷调查系统中总E-R关系图上得出一共需要创建很多个数据表。在此主要罗列几个主要的数据库表结构设计。
介绍了一些根据各类别主要数据库表的设计结构以及基本功能建立数据库表:
表 4-1-access_token(登陆访问时长)
| 编号 | 字段名 | 类型 | 长度 | 是否非空 | 是否主键 | 注释 |
| 1 | token_id | int | 是 | 是 | 临时访问牌ID | |
| 2 | token | varchar | 64 | 否 | 否 | 临时访问牌 |
| 3 | info | text | 65535 | 否 | 否 | 信息 |
| 4 | maxage | int | 是 | 否 | 最大寿命:默认2小时 | |
| 5 | create_time | timestamp | 是 | 否 | 创建时间 | |
| 6 | update_time | timestamp | 是 | 否 | 更新时间 | |
| 7 | user_id | int | 是 | 否 | 用户编号 |
表 4-2-article(文章)
| 编号 | 字段名 | 类型 | 长度 | 是否非空 | 是否主键 | 注释 |
| 1 | article_id | mediumint | 是 | 是 | 文章id | |
| 2 | title | varchar | 125 | 是 | 是 | 标题 |
| 3 | type | varchar | 64 | 是 | 否 | 文章分类 |
| 4 | hits | int | 是 | 否 | 点击数 | |
| 5 | praise_len | int | 是 | 否 | 点赞数 | |
| 6 | create_time | timestamp | 是 | 否 | 创建时间 | |
| 7 | update_time | timestamp | 是 | 否 | 更新时间 | |
| 8 | source | varchar | 255 | 否 | 否 | 来源 |
| 9 | url | varchar | 255 | 否 | 否 | 来源地址 |
| 10 | tag | varchar | 255 | 否 | 否 | 标签 |
| 11 | content | longtext | 4294967295 | 否 | 否 | 正文 |
| 12 | img | varchar | 255 | 否 | 否 | 封面图 |
| 13 | description | text | 65535 | 否 | 否 | 文章描述 |
表 4-3-article_type(文章分类)
| 编号 | 字段名 | 类型 | 长度 | 是否非空 | 是否主键 | 注释 |
| 1 | type_id | smallint | 是 | 是 | 分类ID | |
| 2 | display | smallint | 是 | 否 | 显示顺序 | |
| 3 | name | varchar | 16 | 是 | 否 | 分类名称 |
| 4 | father_id | smallint | 是 | 否 | 上级分类ID | |
| 5 | description | varchar | 255 | 否 | 否 | 描述 |
| 6 | icon | text | 65535 | 否 | 否 | 分类图标 |
| 7 | url | varchar | 255 | 否 | 否 | 外链地址 |
| 8 | create_time | timestamp | 是 | 否 | 创建时间 | |
| 9 | update_time | timestamp | 是 | 否 | 更新时间 |
表 4-4-auth(用户权限管理)
| 编号 | 字段名 | 类型 | 长度 | 是否非空 | 是否主键 | 注释 |
| 1 | auth_id | int | 是 | 是 | 授权ID | |
| 2 | user_group | varchar | 64 | 否 | 否 | 用户组 |
| 3 | mod_name | varchar | 64 | 否 | 否 | 模块名 |
| 4 | table_name | varchar | 64 | 否 | 否 | 表名 |
| 5 | page_title | varchar | 255 | 否 | 否 | 页面标题 |
| 6 | path | varchar | 255 | 否 | 否 | 路由路径 |
| 7 | parent | varchar | 64 | 否 | 否 | 父级菜单 |
| 8 | parent_sort | int | 是 | 否 | 父级菜单排序 | |
| 9 | position | varchar | 32 | 否 | 否 | 位置 |
| 10 | mode | varchar | 32 | 是 | 否 | 跳转方式 |
| 11 | add | tinyint | 是 | 否 | 是否可增加 | |
| 12 | del | tinyint | 是 | 否 | 是否可删除 | |
| 13 | set | tinyint | 是 | 否 | 是否可修改 | |
| 14 | get | tinyint | 是 | 否 | 是否可查看 | |
| 15 | field_add | text | 65535 | 否 | 否 | 添加字段 |
| 16 | field_set | text | 65535 | 否 | 否 | 修改字段 |
| 17 | field_get | text | 65535 | 否 | 否 | 查询字段 |
| 18 | table_nav_name | varchar | 500 | 否 | 否 | 跨表导航名称 |
| 19 | table_nav | varchar | 500 | 否 | 否 | 跨表导航 |
| 20 | option | text | 65535 | 否 | 否 | 配置 |
| 21 | create_time | timestamp | 是 | 否 | 创建时间 | |
| 22 | update_time | timestamp | 是 | 否 | 更新时间 |
表 4-5-code_token(验证码)
| 编号 | 字段名 | 类型 | 长度 | 是否非空 | 是否主键 | 注释 |
| 1 | code_token_id | int | 是 | 是 | 验证码ID | |
| 2 | token | varchar | 255 | 否 | 否 | 令牌 |
| 3 | code | varchar | 255 | 否 | 否 | 验证码 |
| 4 | expire_time | timestamp | 是 | 否 | 失效时间 | |
| 5 | create_time | timestamp | 是 | 否 | 创建时间 | |
| 6 | update_time | timestamp | 是 | 否 | 更新时间 |
表 4-6-comment(评论)
| 编号 | 字段名 | 类型 | 长度 | 是否非空 | 是否主键 | 注释 |
| 1 | comment_id | int | 是 | 是 | 评论ID | |
| 2 | user_id | int | 是 | 是 | 评论人ID | |
| 3 | reply_to_id | int | 是 | 否 | 回复评论ID | |
| 4 | content | longtext | 4294967295 | 否 | 否 | 内容 |
| 5 | nickname | varchar | 255 | 否 | 否 | 昵称 |
| 6 | avatar | varchar | 255 | 否 | 否 | 头像地址 |
| 7 | create_time | timestamp | 是 | 否 | 创建时间 | |
| 8 | update_time | timestamp | 是 | 否 | 更新时间 | |
| 9 | source_table | varchar | 255 | 否 | 否 | 来源表 |
| 10 | source_field | varchar | 255 | 否 | 否 | 来源字段 |
| 11 | source_id | int | 是 | 否 | 来源ID |
表 4-7-exam_question_database(试题库)
| 编号 | 字段名 | 类型 | 长度 | 是否非空 | 是否主键 | 注释 |
| 1 | exam_question_id | mediumint | 是 | 是 | 试题库ID | |
| 2 | subject_name | varchar | 255 | 否 | 否 | 科目名称 |
| 3 | type | varchar | 20 | 否 | 否 | 类型 |
| 4 | title | varchar | 255 | 否 | 否 | 题目 |
| 5 | question_item | varchar | 500 | 否 | 否 | 选项 |
| 6 | answer | varchar | 500 | 否 | 否 | 参考答案 |
| 7 | score | double | 否 | 否 | 总分 | |
| 8 | create_time | timestamp | 是 | 否 | 创建时间 | |
| 9 | update_time | timestamp | 是 | 否 | 更新时间 |
表 4-8-hits(用户点击)
| 编号 | 字段名 | 类型 | 长度 | 是否非空 | 是否主键 | 注释 |
| 1 | hits_id | int | 是 | 是 | 点赞ID | |
| 2 | user_id | int | 是 | 否 | 点赞人 | |
| 3 | create_time | timestamp | 是 | 否 | 创建时间 | |
| 4 | update_time | timestamp | 是 | 否 | 更新时间 | |
| 5 | source_table | varchar | 255 | 否 | 否 | 来源表 |
| 6 | source_field | varchar | 255 | 否 | 否 | 来源字段 |
| 7 | source_id | int | 是 | 否 | 来源ID |
表 4-9-notice(公告)
| 编号 | 字段名 | 类型 | 长度 | 是否非空 | 是否主键 | 注释 |
| 1 | notice_id | mediumint | 是 | 是 | 公告ID | |
| 2 | title | varchar | 125 | 是 | 否 | 标题 |
| 3 | content | longtext | 4294967295 | 否 | 否 | 正文 |
| 4 | create_time | timestamp | 是 | 否 | 创建时间 | |
| 5 | update_time | timestamp | 是 | 否 | 更新时间 |
表 4-10-ordinary_user(普通用户)
| 编号 | 字段名 | 类型 | 长度 | 是否非空 | 是否主键 | 注释 |
| 1 | ordinary_user_id | int | 是 | 是 | 普通用户ID | |
| 2 | user_name | varchar | 64 | 否 | 否 | 用户姓名 |
| 3 | user_phone_number | varchar | 16 | 否 | 否 | 用户电话 |
| 4 | examine_state | varchar | 16 | 是 | 否 | 审核状态 |
| 5 | user_id | int | 是 | 否 | 用户ID | |
| 6 | create_time | datetime | 是 | 否 | 创建时间 | |
| 7 | update_time | timestamp | 是 | 否 | 更新时间 |
表 4-11-participant_feedback(参与者反馈)
| 编号 | 字段名 | 类型 | 长度 | 是否非空 | 是否主键 | 注释 |
| 1 | participant_feedback_id | int | 是 | 是 | 参与者反馈ID | |
| 2 | receiving_user | int | 否 | 否 | 接收用户 | |
| 3 | name_of_participant | varchar | 64 | 否 | 否 | 参与者姓名 |
| 4 | feedback_title | varchar | 64 | 否 | 否 | 反馈标题 |
| 5 | sendor | varchar | 64 | 否 | 否 | 发送人 |
| 6 | feedback_content | text | 65535 | 否 | 否 | 反馈内容 |
| 7 | create_time | datetime | 是 | 否 | 创建时间 | |
| 8 | update_time | timestamp | 是 | 否 | 更新时间 |
表 4-12-praise(点赞)
| 编号 | 字段名 | 类型 | 长度 | 是否非空 | 是否主键 | 注释 |
| 1 | praise_id | int | 是 | 是 | 点赞ID | |
| 2 | user_id | int | 是 | 是 | 点赞人 | |
| 3 | create_time | timestamp | 是 | 否 | 创建时间 | |
| 4 | update_time | timestamp | 是 | 否 | 更新时间 | |
| 5 | source_table | varchar | 255 | 否 | 否 | 来源表 |
| 6 | source_field | varchar | 255 | 否 | 否 | 来源字段 |
| 7 | source_id | int | 是 | 否 | 来源ID | |
| 8 | status | tinyint | 是 | 否 | 点赞状态:1为点赞,0已取消 |
表 4-13-slides(轮播图)
| 编号 | 字段名 | 类型 | 长度 | 是否非空 | 是否主键 | 注释 |
| 1 | slides_id | int | 是 | 是 | 轮播图ID | |
| 2 | title | varchar | 64 | 否 | 否 | 标题 |
| 3 | content | varchar | 255 | 否 | 否 | 内容 |
| 4 | url | varchar | 255 | 否 | 否 | 链接 |
| 5 | img | varchar | 255 | 否 | 否 | 轮播图 |
| 6 | hits | int | 是 | 否 | 点击量 | |
| 7 | create_time | timestamp | 是 | 否 | 创建时间 | |
| 8 | update_time | timestamp | 是 | 否 | 更新时间 |
表 4-14-subject(科目)
| 编号 | 字段名 | 类型 | 长度 | 是否非空 | 是否主键 | 注释 |
| 1 | subject_id | int | 是 | 是 | 科目ID | |
| 2 | name | varchar | 255 | 否 | 否 | 科目名称 |
| 3 | update_time | timestamp | 是 | 否 | 更新时间 | |
| 4 | create_time | timestamp | 是 | 否 | 创建时间 |
表 4-15-subject_exam(考试)
| 编号 | 字段名 | 类型 | 长度 | 是否非空 | 是否主键 | 注释 |
| 1 | exam_id | mediumint | 是 | 是 | 考试id | |
| 2 | subject_name | varchar | 255 | 否 | 否 | |
| 3 | name | varchar | 32 | 是 | 否 | 考试名称:[2,32] |
| 4 | duration | int | 否 | 否 | 答题时长 | |
| 5 | score | double | 否 | 否 | 总分 | |
| 6 | status | varchar | 10 | 否 | 否 | 状态:启用、禁用 |
| 7 | create_time | timestamp | 是 | 否 | 创建时间: | |
| 8 | update_time | timestamp | 是 | 否 | 更新时间: | |
| 9 | user_id | int | 否 | 否 | 出题人 |
表 4-16-subject_exam_question(试题)
| 编号 | 字段名 | 类型 | 长度 | 是否非空 | 是否主键 | 注释 |
| 1 | exam_question_id | mediumint | 是 | 是 | 试题ID | |
| 2 | subject_name | varchar | 255 | 否 | 否 | 科目名称 |
| 3 | type | varchar | 20 | 否 | 否 | 类型 |
| 4 | title | varchar | 255 | 否 | 否 | 题目 |
| 5 | question_item | varchar | 500 | 否 | 否 | 选项 |
| 6 | answer | varchar | 500 | 否 | 否 | 参考答案 |
| 7 | score | double | 否 | 否 | 总分 | |
| 8 | question_order | int | 否 | 否 | 排序 | |
| 9 | exam_id | mediumint | 是 | 是 | 所属试卷 | |
| 10 | create_time | timestamp | 是 | 否 | 创建时间 | |
| 11 | update_time | timestamp | 是 | 否 | 更新时间 |
表 4-17-subject_user_answer(用户答题)
| 编号 | 字段名 | 类型 | 长度 | 是否非空 | 是否主键 | 注释 |
| 1 | user_answer_id | mediumint | 是 | 是 | 用户答题ID | |
| 2 | user_id | mediumint | 是 | 否 | 用户ID | |
| 3 | exam_id | mediumint | 是 | 否 | 考试id | |
| 4 | score | double | 否 | 否 | 分数 | |
| 5 | answers | text | 65535 | 否 | 否 | 答案 |
| 6 | score_detail | text | 65535 | 否 | 否 | 评分详情 |
| 7 | objective_score | double | 否 | 否 | 客观题得分 | |
| 8 | subjective_score | double | 否 | 否 | 主观题得分 | |
| 9 | score_state | tinyint | 否 | 否 | 评分状态 | |
| 10 | nickname | varchar | 255 | 否 | 否 | 提交人 |
| 11 | create_time | timestamp | 是 | 否 | 创建时间 | |
| 12 | update_time | timestamp | 是 | 否 | 更新时间 | |
| 13 | comment_desc | varchar | 255 | 否 | 否 | 评语 |
表 4-18-survey_participants(调查参与者)
| 编号 | 字段名 | 类型 | 长度 | 是否非空 | 是否主键 | 注释 |
| 1 | survey_participants_id | int | 是 | 是 | 调查参与者ID | |
| 2 | name_of_participant | varchar | 64 | 否 | 否 | 参与者姓名 |
| 3 | contact_phone | varchar | 16 | 否 | 否 | 联系电话 |
| 4 | examine_state | varchar | 16 | 是 | 否 | 审核状态 |
| 5 | user_id | int | 是 | 否 | 用户ID | |
| 6 | create_time | datetime | 是 | 否 | 创建时间 | |
| 7 | update_time | timestamp | 是 | 否 | 更新时间 |
表 4-19-upload(文件上传)
| 编号 | 字段名 | 类型 | 长度 | 是否非空 | 是否主键 | 注释 |
| 1 | upload_id | int | 是 | 是 | 上传ID | |
| 2 | name | varchar | 64 | 否 | 否 | 文件名 |
| 3 | path | varchar | 255 | 否 | 否 | 访问路径 |
| 4 | file | varchar | 255 | 否 | 否 | 文件路径 |
| 5 | display | varchar | 255 | 否 | 否 | 显示顺序 |
| 6 | father_id | int | 否 | 否 | 父级ID | |
| 7 | dir | varchar | 255 | 否 | 否 | 文件夹 |
| 8 | type | varchar | 32 | 否 | 否 | 文件类型 |
表 4-20-user(用户账户)
| 编号 | 字段名 | 类型 | 长度 | 是否非空 | 是否主键 | 注释 |
| 1 | user_id | int | 是 | 是 | 用户ID | |
| 2 | state | smallint | 是 | 否 | 账户状态:(1可用|2异常|3已冻结|4已注销) | |
| 3 | user_group | varchar | 32 | 否 | 否 | 所在用户组 |
| 4 | login_time | timestamp | 是 | 否 | 上次登录时间 | |
| 5 | phone | varchar | 11 | 否 | 否 | 手机号码 |
| 6 | phone_state | smallint | 是 | 否 | 手机认证:(0未认证|1审核中|2已认证) | |
| 7 | username | varchar | 16 | 是 | 否 | 用户名 |
| 8 | nickname | varchar | 16 | 否 | 否 | 昵称 |
| 9 | password | varchar | 64 | 是 | 否 | 密码 |
| 10 | | varchar | 64 | 否 | 否 | 邮箱 |
| 11 | email_state | smallint | 是 | 否 | 邮箱认证:(0未认证|1审核中|2已认证) | |
| 12 | avatar | varchar | 255 | 否 | 否 | 头像地址 |
| 13 | open_id | varchar | 255 | 否 | 否 | 针对获取用户信息字段 |
| 14 | create_time | timestamp | 是 | 否 | 创建时间 |
表 4-21-user_answer_wrong(用户错题)
| 编号 | 字段名 | 类型 | 长度 | 是否非空 | 是否主键 | 注释 |
| 1 | user_answer_id | mediumint | 是 | 是 | 用户错题ID | |
| 2 | subject_name | varchar | 255 | 否 | 否 | 科目名称 |
| 3 | question_item | varchar | 255 | 否 | 否 | 选项 |
| 4 | title | varchar | 255 | 否 | 否 | 题目 |
| 5 | type | varchar | 255 | 否 | 否 | 题目类型 |
| 6 | exam_id | mediumint | 是 | 是 | 考试ID | |
| 7 | score | double | 否 | 否 | 分数 | |
| 8 | answers | text | 65535 | 否 | 否 | 用户提交的答案 |
| 9 | answer | text | 65535 | 否 | 否 | 参考答案 |
| 10 | score_detail | text | 65535 | 否 | 否 | 评分详情 |
| 11 | objective_score | double | 否 | 否 | 客观题得分 | |
| 12 | subjective_score | double | 否 | 否 | 主观题得分 | |
| 13 | score_state | tinyint | 否 | 否 | 评分状态 | |
| 14 | nickname | varchar | 255 | 否 | 否 | 提交人 |
| 15 | user_id | int | 是 | 否 | 提交人ID | |
| 16 | create_time | timestamp | 是 | 否 | 创建时间 | |
| 17 | update_time | timestamp | 是 | 否 | 更新时间 |
表 4-22-user_feedback(用户反馈)
| 编号 | 字段名 | 类型 | 长度 | 是否非空 | 是否主键 | 注释 |
| 1 | user_feedback_id | int | 是 | 是 | 用户反馈ID | |
| 2 | receiving_user | int | 否 | 否 | 接收用户 | |
| 3 | user_name | varchar | 64 | 否 | 否 | 用户姓名 |
| 4 | feedback_title | varchar | 64 | 否 | 否 | 反馈标题 |
| 5 | sendor | varchar | 64 | 否 | 否 | 发送人 |
| 6 | feedback_content | text | 65535 | 否 | 否 | 反馈内容 |
| 7 | create_time | datetime | 是 | 否 | 创建时间 | |
| 8 | update_time | timestamp | 是 | 否 | 更新时间 |
表 4-23-user_group(用户组)
| 编号 | 字段名 | 类型 | 长度 | 是否非空 | 是否主键 | 注释 |
| 1 | group_id | mediumint | 是 | 是 | 用户组ID | |
| 2 | display | smallint | 是 | 否 | 显示顺序 | |
| 3 | name | varchar | 16 | 是 | 否 | 名称 |
| 4 | description | varchar | 255 | 否 | 否 | 描述 |
| 5 | source_table | varchar | 255 | 否 | 否 | 来源表 |
| 6 | source_field | varchar | 255 | 否 | 否 | 来源字段 |
| 7 | source_id | int | 是 | 否 | 来源ID | |
| 8 | register | smallint | 否 | 否 | 注册位置 | |
| 9 | create_time | timestamp | 是 | 否 | 创建时间 | |
| 10 | update_time | timestamp | 是 | 否 | 更新时间 |
第5章
系统实现
5.1普通用户主要功能实现
5.1.1用户注册
普通用户注册:点击注册,进入注册页面,填写好账号、密码、确认密码、昵称、邮箱、身份:普通用户、用户姓名、用户电话等字段值,点击下方注册按钮,提示注册成功后,系统将自动跳转回到登录页面。注册界面如下图所示。
图5-1 注册界面
5.1.2用户登录
用户登录:点击“登录”按钮,输入用户名、密码、验证码登录系统,登录时前端会自动校验用户名与密码以及该用户是否审核通过,审核通过的用户输入正确登录
成功,输入错误会有提示信息。登录界面如下图所示。
图5-2 登录界面
5.1.3前台首页
首页:首页是用户进入系统后首先看到的页面,提供了最新的系统动态、推荐的问卷调查以及快速访问其他功能模块的入口。首页界面如下图所示。
图5-3 首页界面
5.1.4问卷调查
问卷调查:允许用户根据自己的兴趣或需求选择并参与不同的问卷。该模块支持多种题型,并且可以根据用户的回答动态调整后续问题。完成问卷后,用户可以提交答案,并在某些情况下即时查看结果或获得反馈。问卷调查界面如下图所示。
图5-4 问卷调查界面
5.1.5问卷资讯
问卷资讯:提供有关问卷调查的知识、技巧以及最新研究动态等内容。问卷资讯界面如下图所示。
图5-5 问卷资讯界面
5.2参与者用户模块的实现
5.2.1问卷调查
问卷调查:允许参与者选择并参与到不同的问卷活动中。该模块支持多种题型和条件逻辑,确保问卷的灵活性和适应性。完成问卷后,参与者可以提交他们的回答,并根据设置可能获得即时反馈或结果。问卷调查界面如下图所示。
图5-6 问卷调查界面
5.2.2个人中心
个人中心:包括个人首页、参与者反馈、评论管理个人中心界面如下图所示。
图5-7个人中心界面
5.3管理员模块主要功能实现
5.3.1后台首页
后台首页:可以对试卷调查的分数统计。后台首页界面如下图所示。
图5-8后台首页界面图
5.3.2问卷调查
问卷调查:管理员能够进行科目分类、试题库维护以及试卷列表管理等操作。包括添加新的问卷主题、更新或删除现有题目,并根据需要灵活组合不同题型以创建完整的问卷试卷。问卷调查界面如下图所示。
图5-9问卷调查界面图
5.3.3系统用户
系统用户:允许管理员对系统内的所有用户进行管理。管理员可以执行添加、删除、编辑用户信息以及分配权限等操作,系统用户界面如下图所示。
图5-10系统用户界面图
5.3.4用户反馈管理
查看并处理来自普通用户的反馈信息。这不仅帮助管理员及时解决用户遇到的问题,还能收集到有价值的意见和建议用于改进系统。用户反馈管理界面如下图所示。
图5-11 用户反馈管理界面
5.3.5系统管理
系统管理:主要管理首页的轮播图数据。系统管理界面如下图所示。
图5-12 系统管理界面图
5.3.6资源管理
资源管理:管理员可以上传、编辑和管理问卷相关的资讯文章。资源管理界面如下图所示。
图5-13 资源管理界面图
第6章
系统测试
6.1测试目的
在这个产品被投入使用前,首先需要进行试用,这是重要的环节。考虑到某个部分的开发没有缺陷情况下,把各种模块拼接,也有一定概率就存在矛盾。这就好比每个人都很独特,但聚在一起就显得杂乱无章,需要保证有默契的配合。对于测试,要看它的各项内容是否契合的原则[10]。若与最初定下的标准有一定程度上的出入,那么就需要做出一些调整,让最终的大方向朝着目标前进。
测试是为了发现在开发的程序中所存在的问题,测试这一工作是非常艰巨的,而又是非常困难的,这一部分在程序的设计中占有很大比例,可以说一个程序的开发工作量要是占据了百分至六十,那么剩下的百分之四十必然是测试这一部分,甚至更高。
6.2测试用例
用户登录功能测试
表6-1 用户登录功能测试表
| 用例名称 | 普通用户登录系统 |
| 目的 | 测试用户通过正确的用户名和密码可否登录功能 |
| 前提 | 未登录的情况下 |
| 测试流程 | 1) 进入登录页面 2) 输入正确的用户名和密码 |
| 预期结果 | 用户名和密码正确的时候,跳转到登录成功界面,反之则显示错误信息,提示重新输入 |
| 实际结果 | 实际结果与预期结果一致 |
查看问卷功能测试:
表6-2 查看问卷功能测试表
| 用例名称 | 查看问卷 |
| 目的 | 测试查看问卷 |
| 前提 | 用户登录 |
| 测试流程 | 点击首页的问卷 |
| 预期结果 | 可以查看到所有问卷息 |
| 实际结果 | 实际结果与预期结果一致 |
管理员添加问卷测试:
表6-3 管理员添加问卷测试表
| 用例名称 | 管理员添加问卷测试用例 |
| 目的 | 测试管理员添加问卷功能 |
| 前提 | 管理员正常登录情况下 |
| 测试流程 | 1)问卷调查页面,点击试卷列表,点击添加按钮。 2)点击进行提交。 |
| 预期结果 | 提交以后,页面首页会显示新的问卷 |
| 实际结果 | 实际结果与预期结果一致 |
表6-4问卷搜索功能测试表
| 用例名称 | 问卷搜索测试 |
| 目的 | 测试问卷搜索功能 |
| 前提 | 无 |
| 测试流程 | 1)在搜索框填入搜索关键字。 2)点击搜索按钮。 |
| 预期结果 | 页面显示包含有搜索关键字的问卷 |
| 实际结果 | 实际结果与预期结果一致 |
问卷删除功能测试:
表6-5问卷删除功能测试表
| 用例名称 | 问卷删除测试 |
| 目的 | 测试问卷删除功能 |
| 前提 | 管理员登录—》问卷调查—》试卷列表 |
| 测试流程 | 1)选择一个问卷。 2)点击删除按钮。 |
| 预期结果 | 提示删除成功,前端页面不在展示该问卷信息 |
| 实际结果 | 实际结果与预期结果一致 |
密码修改功能测试:
表66密码修改功能测试表
| 用例名称 | 密码修改测试用例 |
| 目的 | 测试管理员密码修改功能 |
| 前提 | 管理员用户正常登录情况下 |
| 测试流程 | 1)管理员密码修改并完成填写。 2)点击进行提交。 |
| 预期结果 | 使用新的密码可以登录 |
| 实际结果 | 实际结果与预期结果一致 |
6.3测试结果
在本次主要测试用户登录、修改面、以及问卷添加、查看、搜索、删除业务流程操作。验证所有操作都能够正常运行,因此能够保证本次设计的,已实现的功能能够正常运行并且相关数据库的信息也同样保存正确。
本问卷调查系统的开发与实现,通过技术手段解决传统数据收集方式效率低下、流程繁琐等问题,推动信息收集过程向更加高效、便捷和透明的方向发展。系统采用Java语言结合Spring Boot框架,并选用MySQL数据库,为用户提供了一个稳定、安全的在线平台。普通用户和参与者能够方便地访问首页、参与问卷调查、查看公告通知以及获取问卷资讯,享受流畅且友好的用户体验。管理员则通过功能全面的后台管理系统,实现了对系统用户、反馈信息、轮播图、公告通知、资源内容及问卷调查等多方面的有效管理。
研究结果显示,该系统显著提升了问卷设计、分发及分析的效率,增强了用户的参与度和满意度,同时确保了数据的安全性和隐私保护。系统的模块化设计保证了其灵活性和可扩展性,使其能够适应未来的发展需求和技术变革。本问卷调查系统的建立促进了信息的有效收集和利用,提高了决策的科学性,并具备良好的社会接受度和应用潜力。随着技术进步和社会需求的变化,本系统将持续优化升级,以满足更多样化的用户需求。
- 韦珍娜,陈宇佳. 基于Springboot的服装租赁系统设计 [J]. 电脑编程技巧与维护, 2025, (01): 35-38. DOI:10.16184/j.cnki.comprg.2025.01.005.
- 姚佰允,张豪,杜瑞庆. 基于SpringBoot与Vue的学院人员管理系统设计与实现 [J]. 无线互联科技, 2025, 22 (02): 78-83.
- 谢海明,张佐中,林顺福.基于自动化技术的MySQL故障处理系统的设计与实现[J].电脑知识与技术,2024,20(33):73-75.DOI:10.14004/j.cnki.ckt.2024.1721.
- 陈芳.基于MySQL数据库的数据录入系统设计研究[J].科技资讯,2024,22(20):35-37.DOI:10.16661/j.cnki.1672-3791.2405-5042-7194.
- 谢帅虎.基于Java语言的翻页功能接口程序设计与实现[J].数字通信世界,2024,(11):92-94.
- 贾琴.Java编程语言的应用策略分析[J].集成电路应用,2024,41(10):84-85.DOI:10.19339/j.issn.1674-2583.2024.10.034.
- 张靖旭,曾晓晶,郭玉坤. 基于SpringBoot的校园植物信息网建设研究 [J]. 信息与电脑(理论版), 2024, 36 (22): 119-121.
- 戴亚哲,李尤,赵利宏,等. 基于SpringBoot+Vue的文旅平台设计与研究 [J]. 无线互联科技, 2024, 21 (21): 70-72.
- 朴明,邱翠花,苗子. 基于SpringBoot+小程序的信息采集系统设计与实现 [J]. 电子技术, 2024, 53 (10): 47-49.
- 刘建,何冬辉,刘维,等.国产通用计算机性能测试系统的设计与验证[J].计算机测量与控制,2024,32(09):44-50.DOI:10.16526/j.cnki.11-4762/tp.2024.09.007.
- 杨晟.基于微服务的问卷调查系统设计[J].鞋类工艺与设计,2024,4(11):156-158.
- 丁艳华.基于大数据的热力网点问卷调查系统设计与实现[J].信息与电脑(理论版),2024,36(05):109-111.
- 王卫东.数字时代的问卷调查[M].中国人民大学出版社:202306.398.
- 王君.基于大数据技术的患者满意度问卷调查系统设计与实现[J].电脑知识与技术,2022,18(14):16-18+21.DOI:10.14004/j.cnki.ckt.2022.0941.
- 王晓晓.基于微服务架构的问卷调查系统的设计与实现[D].河北科技大学,2021.DOI:10.27107/d.cnki.ghbku.2021.000676.
- 李玉亮.基于Spring Cloud的多语言问卷系统的设计与实现[D].中央民族大学,2021.DOI:10.27667/d.cnki.gzymu.2021.000143.
- 冯锦强.网络调查系统在教研活动中的应用——以“腾讯问卷”在信息技术学科教研活动中的应用为例[J].小学教学参考,2020,(09):56-57.
- 张航.可配置线上问卷调查系统的设计与实现[D].西北大学,2019.
- Kim H C ,Kim R Y ,Kang G H .Comparative Analysis of the Efficacy of Esomeprazole and Ilaprazole in Patients With Neurological Disorders Using the Gastroesophageal Reflux Disease Questionnaire.[J].Clinical neuropharmacology,2025,
- Singh S ,Srivastava K N ,Yadav R , et al.Acute gastrointestinal and post-acute COVID-19 gastrointestinal syndrome assessment on the Gastrointestinal Symptom Rating Scale scoring system: A questionnaire-based survey.[J].Journal of family medicine and primary care,2024,13(12):5787-5798.
在本问卷调查系统的设计与实现过程中,我得到了许多来自各方面的支持和帮助,在此表达我最诚挚的感谢。
首先,我要感谢我的导师在整个项目开发过程中给予我的悉心指导和支持。导师不仅在技术难题上给予了宝贵的建议,还在项目的规划与管理方面提供了重要的指导,使我能够顺利完成研究工作。
其次,感谢参与系统测试和反馈的所有用户,是你们的宝贵意见和建议让这个系统更加完善和实用。
此外,我还想感谢我的同学们和朋友们,感谢他们在整个项目期间提供的帮助、鼓励和讨论。无论是技术上的探讨还是精神上的支持,都给了我巨大的动力去克服遇到的各种挑战。
最后,感谢我的家人对我学业和研究工作的理解和支持。他们的鼓励和关怀是我不断前进的动力源泉。
通过这个项目,我学到了很多知识,也积累了丰富的实践经验。未来,我将继续努力,希望能够为技术和学术领域的发展贡献更多的力量。再次向所有帮助过我的人表示衷心的感谢!
免费领取项目源码,请关注❥点赞收藏并私信博主+v

被折叠的 条评论
为什么被折叠?



