目 录
摘 要
基于SpringBoot的民宿管理系统旨在通过现代化的技术手段,提高民宿管理的效率和用户体验。该系统以SpringBoot框架为基础,结合前端与后端的协同工作,提供了民宿信息管理、预订管理、收入分析、用户管理等多项功能。系统包括了三类主要用户角色:注册用户、民宿用户与管理员,每个角色拥有不同的功能权限。注册用户可进行民宿信息浏览、评论、收藏、预约等操作,并且能够管理自己的账户信息。民宿用户则可以管理自己的房源信息、处理预订和取消预订的请求,以及查看收入分析数据。管理员则负责全面的系统管理,包括用户管理、房源管理、收入管理、评论管理等,通过这些功能实现对平台整体运营的监控与管理。
本系统的设计与实现不仅提高了民宿管理的自动化程度,也优化了用户的操作体验。通过对用户需求的深入分析,系统实现了民宿信息的实时更新与动态管理,确保了数据的准确性和系统的高效性。在实现过程中,系统的可扩展性与灵活性也得到了充分考虑,为后期的功能扩展与维护提供了便利。此外,系统的界面简洁友好,操作直观易懂,能够满足不同用户的使用需求,提升了平台的用户粘性和市场竞争力。未来,可以通过引入更多的支付接口、完善的评价机制以及智能推荐系统,进一步提升民宿管理系统的服务质量和用户体验,推动平台的可持续发展。
关键词:民宿管理系统;SpringBoot框架;MYSQL数据库
The homestay management system based on SpringBoot aims to improve the efficiency and user experience of homestay management through modern technological means. The system is based on the SpringBoot framework and combines front-end and back-end collaboration to provide multiple functions such as homestay information management, reservation management, revenue analysis, and user management. The system includes three main user roles: registered users, homestay users, and administrators, each with different functional permissions. Registered users can browse, comment, bookmark, make reservations, and manage their own account information for homestay information. Homestay users can manage their own property information, process booking and cancellation requests, and view income analysis data. Administrators are responsible for comprehensive system management, including user management, property management, revenue management, comment management, etc., to monitor and manage the overall operation of the platform through these functions.
The design and implementation of this system not only improves the automation level of homestay management, but also optimizes the user experience. Through in-depth analysis of user needs, the system has achieved real-time updates and dynamic management of homestay information, ensuring the accuracy of data and the efficiency of the system. In the implementation process, the scalability and flexibility of the system have also been fully considered, providing convenience for later functional expansion and maintenance. In addition, the system's interface is simple and friendly, with intuitive and easy to understand operation, which can meet the needs of different users and enhance the platform's user stickiness and market competitiveness. In the future, more payment interfaces, improved evaluation mechanisms, and intelligent recommendation systems can be introduced to further enhance the service quality and user experience of the homestay management system, and promote the sustainable development of the platform.
Keywords: homestay management system; SpringBoot framework; MYSQL database
第一章 绪 论
1.1研究背景及意义
随着旅游业的快速发展和民宿行业的兴起,传统的民宿管理方式逐渐暴露出诸多问题,例如信息管理不及时、预订与取消处理不规范、用户体验差等。这些问题直接影响了民宿经营的效率和用户的满意度,亟需一种更为高效、智能的管理系统来解决这些挑战。在此背景下,基于SpringBoot技术的民宿管理系统应运而生,旨在为民宿经营者提供一个便捷、高效的管理平台,通过信息化手段提升民宿的运营效率与服务质量。
该系统通过整合前端与后端技术,提供了民宿信息管理、预订与取消、用户管理、收入分析等功能,全面满足了民宿经营者在日常运营中的需求。同时,它还为用户提供了便捷的预订、评论、收藏等功能,提升了用户体验。通过系统的实现,民宿经营者能够实时监控经营情况,及时调整运营策略,而用户则可以更方便地选择、预订适合的民宿,享受更优质的服务。总体而言,该系统的设计与实现不仅推动了民宿行业的数字化转型,也为后续类似行业的信息化建设提供了有益的参考与借鉴。
1.2国内外研究现状
在国内,民宿行业的快速发展促使相关管理系统逐步向信息化、智能化方向演进。目前,许多平台和企业已开发出各类民宿管理系统,以提高运营效率和用户体验。这些系统通常集成了房源管理、预订管理、用户评价等功能,部分平台还提供在线支付、订单统计等服务,以便于民宿经营者实时掌握经营状况。然而,大多数系统仍存在灵活性不足、个性化服务缺乏、数据更新不及时等问题,难以完全满足不同规模民宿的需求。因此,基于先进技术的高效、易扩展的民宿管理系统仍然是当前研究和开发的重点。
在国外,民宿行业的数字化程度相对较高,一些大型平台如Airbnb、Booking等已经建立了完善的管理体系。这些系统不仅支持全球范围内的房源发布和预订,还具备精准的个性化推荐、信用评分、用户反馈分析等功能。国外研究更加强调用户体验和平台的安全性,通过更严格的用户身份认证、房东审核机制以及多渠道支付方式,提高平台的可信度。尽管国外的民宿管理系统相对成熟,但仍然需要针对不同地区的政策法规、市场需求进行调整。因此,结合国内外的研究成果,开发符合本土需求的民宿管理系统,对提升行业竞争力和用户满意度具有重要意义。
1.3论文组织结构
本论文共分为七个主要章节,具体结构如下:
1. 绪论:介绍研究背景与意义,回顾国内外研究现状,并概述论文的组织结构。
2. 相关技术介绍:详细介绍与本研究相关的技术,包括Java语言、B/S框架、SpringBoot框架、Vue技术、MySQL数据库和协同过滤算法。
3. 需求分析:对系统的功能需求和非功能需求进行分析,明确用户和管理员的需求,并进行可行性分析,包括技术、操作和经济可行性。
4. 系统设计:涵盖系统架构设计、系统模块设计,并进行数据库的概念设计与表设计。
5. 系统实现:具体描述各个功能模块的实现过程,展示系统如何根据需求进行开发。
6. 系统测试:阐述测试的目的,分析测试结果并得出结论,以验证系统的稳定性和功能完整性。
7. 总结:总结研究的主要成果和贡献,指出存在的不足及未来的研究方向。
第二章 关键技术
2.1Java语言
Java语言是一种广泛使用的高级编程语言,具有平台无关性、面向对象特性和丰富的标准库。Java通过Java虚拟机(JVM)实现跨平台运行,开发者可以编写一次代码,在任何支持JVM的环境中执行[1]。Java的面向对象特性使得代码复用和模块化变得更加容易,促进了软件的维护和扩展。Java支持多线程编程,允许开发者在同一程序中同时执行多个任务,提升了应用程序的性能。
Java语言的语法结构简洁且易于理解,吸引了大量开发者。Java的标准库包含数据结构、输入输出处理、网络编程等众多功能模块。这使得开发者在构建应用程序时能够高效利用已有工具,减少重复劳动。Java广泛应用于企业级应用、移动应用、Web开发和大数据处理等领域。
2.2 B/S框架
B/S(Browser/Server)架构是一种基于浏览器和服务器的系统架构模式,用户通过浏览器与服务器进行交互。B/S架构简化了客户端的部署和管理,用户无需在本地安装复杂的软件,只需使用标准浏览器即可访问应用程序。服务器端负责处理业务逻辑和数据存储,客户端则主要负责展示用户界面和数据交互[2]。B/S架构的设计使得系统更新和维护集中在服务器端,降低了维护成本。
B/S架构通常采用Web技术进行实现,包括HTML、CSS和JavaScript等。用户在浏览器中发起请求,服务器响应并返回数据。数据传输通常通过HTTP或HTTPS协议进行,B/S架构的灵活性使其适用于在线购物、信息管理系统和社交网络等各类应用场景[3]。由于其易于扩展性,B/S架构可以方便地支持大规模用户访问,适应不断变化的业务需求。
2.3 SpringBoot框架
SpringBoot框架是基于Spring框架的开源项目,简化Java应用程序的开发过程。SpringBoot通过约定优于配置的理念,减少了传统Spring应用的繁琐配置,开发者可以快速搭建和部署应用程序。框架提供了一系列默认配置,支持自动化配置,简化了应用启动的复杂性[4]。SpringBoot内置了嵌入式Web服务器,使得开发者能够独立运行Java应用,无需外部容器。
SpringBoot支持微服务架构,开发者可以轻松创建和管理多个微服务。框架集成了丰富的功能模块,包括安全、数据访问和消息中间件等,支持RESTful API和JSON数据格式的处理[5]。SpringBoot还提供了强大的监控和管理功能,允许开发者实时监控应用的健康状态和性能指标。借助SpringBoot,开发者能够高效构建和维护现代企业级应用,满足复杂业务需求。
2.4 Vue技术
Vue是一种渐进式JavaScript框架,专注于构建用户界面。Vue采用组件化的开发模式,允许开发者将应用程序拆分为独立的、可重用的组件,从而提高了开发效率和代码的可维护性[6]。框架的核心库专注于视图层,支持数据绑定和DOM操作,提供了简洁的API。Vue的虚拟DOM机制提升了应用的性能,减少了实际DOM操作的次数。
Vue支持双向数据绑定,能够自动更新视图与模型之间的变化。开发者可以通过Vue的指令系统,简化数据展示和事件处理。Vue还支持路由管理和状态管理,使得开发复杂单页面应用变得更加容易[7]。借助Vue的生态系统,开发者能够使用多种工具和库来扩展功能,满足不同的业务需求。Vue在前端开发中逐渐成为主流选择,受到广泛关注和应用。
2.5 MySQL数据库
MySQL是一种开源关系型数据库管理系统,广泛应用于Web应用和企业级数据存储。MySQL支持结构化查询语言,允许开发者通过标准语句进行数据的创建、读取、更新和删除操作[8]。数据库通过表格形式组织数据,支持数据完整性和约束条件的定义。MySQL的存储引擎机制使得用户可以根据具体需求选择不同的存储引擎,以优化性能和功能。
MySQL具有高性能和可扩展性,支持大规模数据存储和高并发访问。系统提供了丰富的用户权限管理和数据加密安全特性。
2.6 协同过滤算法
在民宿管理系统中,协同过滤算法通过分析用户的历史互动数据,识别出相似的用户群体或民宿之间的相似性,从而进行精准的推荐。基于用户的协同过滤会推荐其他相似用户喜欢的民宿,而基于物品的协同过滤则根据用户过去的选择,推荐与他们之前预订过的民宿相似的其他选项。这种方法使得系统能够自动为每个用户生成个性化的推荐内容,提高用户的满意度和平台的活跃度。此外,协同过滤不仅优化了用户体验,还为民宿提供了更好的展示机会,提升了预订率。
第三章 系统分析
3.1系统可行性分析
3.1.1技术可行性
现代软件开发技术已经相当成熟,提供了丰富的工具和框架,可以应对各种复杂的业务需求。采用Java等成熟、稳定的语言进行开发,利用其面向对象、跨平台等特性,实现系统的模块化、可扩展性和可维护性。利用SpringBoot等现代框架,简化开发过程,提高开发效率。对于数据库的选择,使用MySQL等关系型数据库,以满足数据存储和查询的需求。因此,从技术层面来看,开发民宿管理系统是完全可行的。
3.1.2经济可行性
系统的开发成本相对较低,可以利用开源框架和工具,降低开发成本。其次,系统的运行和维护成本也相对较低,可以采用Java等技术,实现系统的自动化部署和维护。因此,从经济层面来看,开发民宿管理系统也是可行的。
3.1.3社会可行性
社会可行性评估民宿管理系统的推广是否能够适应不同地区的社会环境和文化背景,确保系统能够满足各类用户的需求。系统设计考虑到用户的便捷性和隐私保护,符合现行的法律法规,能够有效促进社会资源的共享。通过提供个性化的民宿推荐服务,有助于促进当地旅游业的发展,带动经济增长,提升社会整体福祉。
3.1.4操作可行性
系统的操作界面设计简洁明了,易于用户理解和操作。系统提供了详尽的操作指南和帮助文档,使得用户能够快速上手并熟练使用系统。系统还具备良好的容错性和错误提示功能,当用户操作失误时,能够及时给出提示信息,引导用户进行正确的操作。因此,从操作层面来看,民宿管理系统同样具备可行性。
3.2系统功能分析
3.2.1功能性分析
民宿管理系统划分为了前端模块和后端模块两大部分。
前端注册用户模块:
- 注册登录:注册登录功能允许注册用户创建新账户或使用现有账户登录系统。注册时,用户需要提供必要的信息,如用户名、密码、邮箱等。登录则需要输入已注册的用户名和密码,系统会验证信息的正确性,确保用户身份的安全性。
- 首页:首页展示了平台的轮播图、民宿资讯及推荐民宿信息。轮播图提供了动态的视觉体验,而民宿资讯和推荐信息为用户提供了最新的行业资讯和个性化推荐,帮助用户更好地了解民宿市场及相关动态。
- 通知公告:在通知公告板块,用户可以查看网站公告、关于我们、联系方式和网站介绍等信息。此板块为用户提供了平台的官方通知和联系信息,增加了平台的透明度和可信度。
- 民宿资讯:用户可以查看平台上的民宿资讯内容,支持对信息进行点赞、收藏和评论。通过互动功能,用户可以分享自己的观点和体验,提升平台的社交化属性。
- 民宿信息:用户可以浏览民宿的详细信息。此外,还支持点赞、收藏、评论等操作。如果感兴趣,用户可以通过此功能进行预约操作,为自己预定心仪的民宿。
- 我的账户:在“我的账户”板块,用户可以修改个人密码和资料,确保账户的安全性与完整性。该功能为用户提供了灵活的账户管理选项。
- 个人中心:个人中心是注册用户的管理入口。用户可以在此查看和管理自己的民宿预订情况,包括预定的房间信息、支付状态等。用户还可以取消预订、评价反馈、查看和管理自己的收藏以及评论内容。
后端民宿用户模块:
- 注册登录:民宿用户模块提供了一个安全的注册和登录机制,允许新商家注册账户,并为已注册的商家提供登录功能。系统通过验证商家提供的信息确保其合法性,并为登录用户提供个性化的后台管理界面。
- 后台首页:民宿用户在后台首页可以查看实时统计图表,包括民宿预订统计图、评价反馈统计图、月收入分析统计图以及年收入分析统计图。通过这些图表,民宿用户可以直观了解其民宿的运营状况、收入趋势以及用户反馈。
- 民宿信息管理:民宿用户可以在后台查看、删除和添加自己的民宿信息。通过此功能,民宿用户可以管理房源的各项基本信息,包括房间类型、设施配置、价格等,保证平台信息的及时更新。
- 民宿预订管理:民宿用户可以查看和删除所有预订的记录。该功能帮助民宿用户清晰了解自己的预订情况,确保房源不被重复预订。
- 取消预订管理:民宿用户有权限查看和删除取消的预订记录,并且能够对取消请求进行审核。通过这一管理功能,民宿用户可以高效地处理预订变更,避免不必要的损失。
- 评价反馈管理:民宿用户可以查看并删除用户的评价反馈。在平台中,民宿用户的及时响应评价反馈,可以有效提升服务质量和用户满意度。
- 月收入分析管理:民宿用户可以查看、删除和添加每月的收入分析数据。通过此功能,民宿用户可以直观地了解每月的收益情况,并根据数据作出合理调整。
- 年收入分析管理:民宿用户可以查看、删除和添加每年的收入分析数据。通过年度收入统计,民宿用户能够全方位了解其年度经营成果,便于长远规划。
后端管理员模块:
- 登录:后端管理员模块的登录功能是整个系统安全的第一道防线,它允许系统管理员通过输入预设的用户名和密码来验证身份,确保只有授权的管理员能够访问后台管理系统。
- 后台首页:管理员在后台首页可以查看民宿预订统计图、评价反馈统计图、月收入分析统计图以及年收入分析统计图等数据,帮助管理员实时掌握平台的运营状况。
- 系统用户:管理员能够管理系统中的所有用户,包括注册用户和民宿用户。管理员可对用户进行查看、删除、添加和修改操作,确保平台的用户信息准确且安全。
- 房间类型管理:管理员可以查看、删除和添加民宿的房间类型。此功能使管理员能够有效管理平台内的房间信息,保证房源的多样性与灵活性。
- 民宿信息管理:管理员可以查看、删除和添加民宿信息,确保平台上的房源信息时刻保持最新。管理员有责任审核民宿信息的完整性和真实性,以保证平台内容的质量。
- 民宿预订管理:管理员可以查看和删除平台上所有的民宿预订记录。通过这一功能,管理员能够监督平台上的民宿运营情况,避免潜在的管理漏洞。
- 取消预订管理:管理员可以查看、删除并处理所有取消预订记录,确保取消预订操作的准确性和及时性。
- 评论反馈管理:管理员可以查看和删除用户的评论与反馈。通过此功能,管理员能够有效管理平台的用户评价,防止不当评论对平台形象造成影响。
- 月收入分析管理:管理员可以查看、删除和添加月收入分析数据。该功能帮助管理员掌握平台的月度经营状况,并作出运营决策。
- 年收入分析管理:管理员可以查看、删除和添加年收入分析数据,通过分析年度数据,管理员可以规划平台的长期发展战略。
- 系统管理:系统管理模块提供了对网站关键元素的控制,例如轮播图的添加、删除和查询。管理员可以上传新的轮播图来吸引用户注意特定的活动或重要信息,并且可以轻松地更新或移除不再需要的轮播图。
- 通知公告管理:管理员能够查看、删除和添加平台的通知公告,包括运营公告、系统升级等重要信息。这些通知将及时传达给平台的所有用户,确保信息的准确传达。
- 资源管理:管理员可以查看、删除和添加民宿资讯以及资讯分类。通过这一功能,管理员可以优化平台内容资源,为用户提供更多实用信息。
- 权限管理:管理员可查看、删除、修改和添加系统用户的权限设置。此功能帮助管理员有效控制平台内各类用户的权限,确保不同角色的用户拥有适当的操作权限。
3.2.2非功能性分析
民宿管理系统的非功能性需求比如民宿管理系统的安全性怎么样,可靠性怎么样,性能怎么样,可拓展性怎么样等,具体可以表示在如下3-1表格中:
表3-1民宿管理系统非功能需求表
| 安全性 | 主要指民宿管理系统数据库的安装,数据库的使用和密码的设定必须合乎规范。 |
| 可靠性 | 可靠性是指民宿管理系统能够安装用户的指示进行操作,经过测试,可靠性90%以上。 |
| 性能 | 性能是影响民宿管理系统占据市场的必要条件,所以性能最好要佳才好。 |
| 可扩展性 | 比如数据库预留多个属性,比如接口的使用等确保了系统的非功能性需求。 |
| 易用性 | 用户只要跟着民宿管理系统的页面展示内容进行操作,就可以了。 |
| 可维护性 | 民宿管理系统开发的可维护性是非常重要的,经过测试,可维护性没有问题 |
3.3系统用例分析
民宿管理系统的完整UML用例图分别是图3-1、3-2、3-3。
注册用户角色用例如下图所示。

图3-1民宿管理系统注册用户角色用例图
管理员角色用例如下图所示。

图3-2民宿管理系统管理员角色用例图
民宿用户角色用例如下图所示。

图3-3民宿管理系统民宿用户角色用例图
3.4系统总体流程设计
3.4.1数据开发流程
系统开发流程的主要步骤,从需求分析到系统完成的全过程。流程包括需求分析、总体设计(结构、功能、数据)、详细设计(模块、编码)、模块整合与调用,以及测试、扩展和完善,最终完成系统的开发。本系统的开发流程如下图所示

图3-4系统开发流程图
3.4.2用户登录流程
用户输入用户名和密码后,系统先检查输入是否为空,再验证用户名是否存在,若存在则通过用户名获取密码并校验。若密码正确则登录成功,否则提示密码错误。若用户名不存在或无法登录,提示用户操作无效。如下图所示。

图3-5登录流程图
3.4.3系统操作流程
用户首先进入系统登录界面,输入用户名和密码后,系统验证信息是否正确。若验证失败,返回登录界面重新输入,若验证成功,则进入功能界面,执行相应功能处理后结束操作流程。操作流程如下图所示。

图3-6系统操作流程图
3.4.4添加信息流程
管理员可以添加信息,用户添加可以自己权限内的信息,输入信息后,要想利用这个软件来进行系统的安全管理,首先需要登录到该软件中。添加信息流程如下图所示。

图3-7添加信息流程图
3.4.5修改信息流程
用户首先选择需要修改的记录,输入修改后的数据,系统判断输入数据是否合法。若数据不合法,提示重新输入,若数据合法,则将修改后的数据写入数据库,完成操作后流程结束。修改信息流程图如下图所示。

图3-8修改信息流程图
3.4.6删除信息流程
用户选择需要删除的记录后,系统判断是否确认删除。若未确认,返回选择环节,若确认删除,则更新数据库,删除对应记录,完成操作后流程结束。删除信息流程图如下图所示。

图3-9删除信息流程图
第四章 总体设计
本章主要讨论的内容包括民宿管理系统的功能模块设计、数据库系统设计。
4.1系统架构设计
本民宿管理系统从架构上分为三层:表现层(UI)、业务逻辑层(BLL)以及数据层(DL)。

图4-1民宿管理系统架构设计图
表现层(UI):也称为用户界面层,它负责与用户进行直接的交互。一个优秀的UI设计能够显著提升用户的体验,确保用户在使用民宿管理系统时感到舒适和便捷。为了确保良好的兼容性,UI界面设计需要适应不同版本的平台和各种屏幕尺寸的分辨率。此外,UI交互功能必须合理设计,确保用户的操作能够得到相应的反馈和结果,这要求表现层与业务逻辑层之间保持良好的通信和协同工作。
业务逻辑层(BLL):这一层主要处理民宿管理系统的数据和业务逻辑。当用户通过表现层提交数据时,业务逻辑层会接收这些数据,进行处理,并将结果传递给数据层进行存储或查询。同时,当系统需要从数据层读取数据时,业务逻辑层会处理这些数据,并将其传递给表现层进行展示。
数据层(DL):虽然本民宿管理系统的数据存储在服务端的MySQL数据库中,但数据层仍然作为一个独立的部分存在。它的主要功能是存储和管理民宿管理系统的数据。数据层与MySQL数据库进行交互,执行数据的增、删、改、查等操作,确保数据的完整性和安全性。
这三个层次相互独立但又紧密协作,共同构成了民宿管理系统的完整架构。通过合理的分层设计,可以提高系统的可维护性、可扩展性和可重用性,为用户提供更好的服务和体验。
4.2系统模块设计
在上一章节中主要对系统的功能性需求和非功能性需求进行分析,并且根据需求分析了本民宿管理系统中的用例。那么接下来就要开始对本民宿管理系统的架构、主要功能和数据库开始进行设计。民宿管理系统根据前面章节的需求分析得出,民宿管理系统的功能模块图如下图所示。

图4-2民宿管理系统功能模块图
4.3数据库设计
数据库设计一般包括需求分析、概念模型设计、数据库表建立三大过程,其中需求分析前面章节已经阐述,概念模型设计有概念模型和逻辑结构设计两部分。
4.3.1数据库概念结构设计
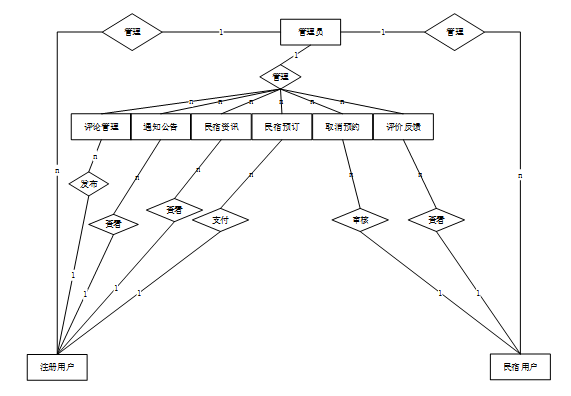
下面是整个民宿管理系统中主要的数据库表总E-R实体关系图。

图4-3民宿管理系统总E-R关系图
4.3.2数据库逻辑结构设计
通过上一小节中民宿管理系统中总E-R关系图上得出一共需要创建多个数据表。在此主要罗列几个主要的数据库表结构设计。
表 4-1-access_token(登陆访问时长)
| 编号 | 字段名 | 类型 | 长度 | 是否非空 | 是否主键 | 注释 |
| 1 | token_id | int | 是 | 是 | 临时访问牌ID | |
| 2 | token | varchar | 64 | 否 | 否 | 临时访问牌 |
| 3 | info | text | 65535 | 否 | 否 | 信息 |
| 4 | maxage | int | 是 | 否 | 最大寿命:默认2小时 | |
| 5 | create_time | timestamp | 是 | 否 | 创建时间 | |
| 6 | update_time | timestamp | 是 | 否 | 更新时间 | |
| 7 | user_id | int | 是 | 否 | 用户编号 |
表 4-2-annual_income_analysis(年收入分析)
| 编号 | 字段名 | 类型 | 长度 | 是否非空 | 是否主键 | 注释 |
| 1 | annual_income_analysis_id | int | 是 | 是 | 年收入分析ID | |
| 2 | homestay_account_number | int | 否 | 否 | 民宿账号 | |
| 3 | homestay_name | varchar | 64 | 否 | 否 | 民宿名称 |
| 4 | homestay_address | varchar | 64 | 否 | 否 | 民宿地址 |
| 5 | home_stay_telephone | varchar | 64 | 否 | 否 | 民宿电话 |
| 6 | record_year | varchar | 64 | 否 | 否 | 记录年份 |
| 7 | amount_of_income | double | 否 | 否 | 收入金额 | |
| 8 | analysis_details | text | 65535 | 否 | 否 | 分析详情 |
| 9 | create_time | datetime | 是 | 否 | 创建时间 | |
| 10 | update_time | timestamp | 是 | 否 | 更新时间 |
表 4-3-article(文章)
| 编号 | 字段名 | 类型 | 长度 | 是否非空 | 是否主键 | 注释 |
| 1 | article_id | mediumint | 是 | 是 | 文章id | |
| 2 | title | varchar | 125 | 是 | 是 | 标题 |
| 3 | type | varchar | 64 | 是 | 否 | 文章分类 |
| 4 | hits | int | 是 | 否 | 点击数 | |
| 5 | praise_len | int | 是 | 否 | 点赞数 | |
| 6 | create_time | timestamp | 是 | 否 | 创建时间 | |
| 7 | update_time | timestamp | 是 | 否 | 更新时间 | |
| 8 | source | varchar | 255 | 否 | 否 | 来源 |
| 9 | url | varchar | 255 | 否 | 否 | 来源地址 |
| 10 | tag | varchar | 255 | 否 | 否 | 标签 |
| 11 | content | longtext | 4294967295 | 否 | 否 | 正文 |
| 12 | img | varchar | 255 | 否 | 否 | 封面图 |
| 13 | description | text | 65535 | 否 | 否 | 文章描述 |
表 4-4-article_type(文章分类)
| 编号 | 字段名 | 类型 | 长度 | 是否非空 | 是否主键 | 注释 |
| 1 | type_id | smallint | 是 | 是 | 分类ID | |
| 2 | display | smallint | 是 | 否 | 显示顺序 | |
| 3 | name | varchar | 16 | 是 | 否 | 分类名称 |
| 4 | father_id | smallint | 是 | 否 | 上级分类ID | |
| 5 | description | varchar | 255 | 否 | 否 | 描述 |
| 6 | icon | text | 65535 | 否 | 否 | 分类图标 |
| 7 | url | varchar | 255 | 否 | 否 | 外链地址 |
| 8 | create_time | timestamp | 是 | 否 | 创建时间 | |
| 9 | update_time | timestamp | 是 | 否 | 更新时间 |
表 4-5-auth(用户权限管理)
| 编号 | 字段名 | 类型 | 长度 | 是否非空 | 是否主键 | 注释 |
| 1 | auth_id | int | 是 | 是 | 授权ID | |
| 2 | user_group | varchar | 64 | 否 | 否 | 用户组 |
| 3 | mod_name | varchar | 64 | 否 | 否 | 模块名 |
| 4 | table_name | varchar | 64 | 否 | 否 | 表名 |
| 5 | page_title | varchar | 255 | 否 | 否 | 页面标题 |
| 6 | path | varchar | 255 | 否 | 否 | 路由路径 |
| 7 | parent | varchar | 64 | 否 | 否 | 父级菜单 |
| 8 | parent_sort | int | 是 | 否 | 父级菜单排序 | |
| 9 | position | varchar | 32 | 否 | 否 | 位置 |
| 10 | mode | varchar | 32 | 是 | 否 | 跳转方式 |
| 11 | add | tinyint | 是 | 否 | 是否可增加 | |
| 12 | del | tinyint | 是 | 否 | 是否可删除 | |
| 13 | set | tinyint | 是 | 否 | 是否可修改 | |
| 14 | get | tinyint | 是 | 否 | 是否可查看 | |
| 15 | field_add | text | 65535 | 否 | 否 | 添加字段 |
| 16 | field_set | text | 65535 | 否 | 否 | 修改字段 |
| 17 | field_get | text | 65535 | 否 | 否 | 查询字段 |
| 18 | table_nav_name | varchar | 500 | 否 | 否 | 跨表导航名称 |
| 19 | table_nav | varchar | 500 | 否 | 否 | 跨表导航 |
| 20 | option | text | 65535 | 否 | 否 | 配置 |
| 21 | create_time | timestamp | 是 | 否 | 创建时间 | |
| 22 | update_time | timestamp | 是 | 否 | 更新时间 |
表 4-6-cancel_booking(取消预订)
| 编号 | 字段名 | 类型 | 长度 | 是否非空 | 是否主键 | 注释 |
| 1 | cancel_booking_id | int | 是 | 是 | 取消预订ID | |
| 2 | user_account | int | 否 | 否 | 用户账号 | |
| 3 | user_name | varchar | 64 | 否 | 否 | 用户姓名 |
| 4 | user_phone | varchar | 64 | 否 | 否 | 用户电话 |
| 5 | homestay_account_number | int | 否 | 否 | 民宿账号 | |
| 6 | homestay_name | varchar | 64 | 否 | 否 | 民宿名称 |
| 7 | homestay_address | varchar | 64 | 否 | 否 | 民宿地址 |
| 8 | room_type | varchar | 64 | 否 | 否 | 房间类型 |
| 9 | room_price | double | 否 | 否 | 房间价格 | |
| 10 | booking_time | date | 否 | 否 | 预订时间 | |
| 11 | booking_quantity | double | 否 | 否 | 预订数量 | |
| 12 | booking_days | double | 否 | 否 | 预订天数 | |
| 13 | booking_amount | varchar | 64 | 否 | 否 | 预订金额 |
| 14 | pre_order_number | varchar | 64 | 否 | 否 | 预订单号 |
| 15 | cancel_time | date | 否 | 否 | 取消时间 | |
| 16 | reason_for_cancellation | text | 65535 | 否 | 否 | 取消原因 |
| 17 | examine_state | varchar | 16 | 是 | 否 | 审核状态 |
| 18 | examine_reply | varchar | 255 | 否 | 否 | 审核回复 |
| 19 | create_time | datetime | 是 | 否 | 创建时间 | |
| 20 | update_time | timestamp | 是 | 否 | 更新时间 | |
| 21 | source_table | varchar | 255 | 否 | 否 | 来源表 |
| 22 | source_id | int | 否 | 否 | 来源ID | |
| 23 | source_user_id | int | 否 | 否 | 来源用户 |
表 4-7-code_token(验证码)
| 编号 | 字段名 | 类型 | 长度 | 是否非空 | 是否主键 | 注释 |
| 1 | code_token_id | int | 是 | 是 | 验证码ID | |
| 2 | token | varchar | 255 | 否 | 否 | 令牌 |
| 3 | code | varchar | 255 | 否 | 否 | 验证码 |
| 4 | expire_time | timestamp | 是 | 否 | 失效时间 | |
| 5 | create_time | timestamp | 是 | 否 | 创建时间 | |
| 6 | update_time | timestamp | 是 | 否 | 更新时间 |
表 4-8-collect(收藏)
| 编号 | 字段名 | 类型 | 长度 | 是否非空 | 是否主键 | 注释 |
| 1 | collect_id | int | 是 | 是 | 收藏ID | |
| 2 | user_id | int | 是 | 是 | 收藏人ID | |
| 3 | source_table | varchar | 255 | 否 | 否 | 来源表 |
| 4 | source_field | varchar | 255 | 否 | 否 | 来源字段 |
| 5 | source_id | int | 是 | 否 | 来源ID | |
| 6 | title | varchar | 255 | 否 | 否 | 标题 |
| 7 | img | varchar | 255 | 否 | 否 | 封面 |
| 8 | create_time | timestamp | 是 | 否 | 创建时间 | |
| 9 | update_time | timestamp | 是 | 否 | 更新时间 |
表 4-9-comment(评论)
| 编号 | 字段名 | 类型 | 长度 | 是否非空 | 是否主键 | 注释 |
| 1 | comment_id | int | 是 | 是 | 评论ID | |
| 2 | user_id | int | 是 | 是 | 评论人ID | |
| 3 | reply_to_id | int | 是 | 否 | 回复评论ID | |
| 4 | content | longtext | 4294967295 | 否 | 否 | 内容 |
| 5 | nickname | varchar | 255 | 否 | 否 | 昵称 |
| 6 | avatar | varchar | 255 | 否 | 否 | 头像地址 |
| 7 | create_time | timestamp | 是 | 否 | 创建时间 | |
| 8 | update_time | timestamp | 是 | 否 | 更新时间 | |
| 9 | source_table | varchar | 255 | 否 | 否 | 来源表 |
| 10 | source_field | varchar | 255 | 否 | 否 | 来源字段 |
| 11 | source_id | int | 是 | 否 | 来源ID |
表 4-10-evaluation_feedback(评价反馈)
| 编号 | 字段名 | 类型 | 长度 | 是否非空 | 是否主键 | 注释 |
| 1 | evaluation_feedback_id | int | 是 | 是 | 评价反馈ID | |
| 2 | user_account | int | 否 | 否 | 用户账号 | |
| 3 | user_name | varchar | 64 | 否 | 否 | 用户姓名 |
| 4 | user_phone | varchar | 64 | 否 | 否 | 用户电话 |
| 5 | homestay_account_number | int | 否 | 否 | 民宿账号 | |
| 6 | homestay_name | varchar | 64 | 否 | 否 | 民宿名称 |
| 7 | homestay_address | varchar | 64 | 否 | 否 | 民宿地址 |
| 8 | room_type | varchar | 64 | 否 | 否 | 房间类型 |
| 9 | feedback_time | date | 否 | 否 | 反馈时间 | |
| 10 | degree_of_satisfaction | varchar | 64 | 否 | 否 | 满意程度 |
| 11 | feedback_details | text | 65535 | 否 | 否 | 反馈详情 |
| 12 | create_time | datetime | 是 | 否 | 创建时间 | |
| 13 | update_time | timestamp | 是 | 否 | 更新时间 | |
| 14 | source_table | varchar | 255 | 否 | 否 | 来源表 |
| 15 | source_id | int | 否 | 否 | 来源ID | |
| 16 | source_user_id | int | 否 | 否 | 来源用户 |
表 4-11-hits(用户点击)
| 编号 | 字段名 | 类型 | 长度 | 是否非空 | 是否主键 | 注释 |
| 1 | hits_id | int | 是 | 是 | 点赞ID | |
| 2 | user_id | int | 是 | 否 | 点赞人 | |
| 3 | create_time | timestamp | 是 | 否 | 创建时间 | |
| 4 | update_time | timestamp | 是 | 否 | 更新时间 | |
| 5 | source_table | varchar | 255 | 否 | 否 | 来源表 |
| 6 | source_field | varchar | 255 | 否 | 否 | 来源字段 |
| 7 | source_id | int | 是 | 否 | 来源ID |
表 4-12-homestay_information(民宿信息)
| 编号 | 字段名 | 类型 | 长度 | 是否非空 | 是否主键 | 注释 |
| 1 | homestay_information_id | int | 是 | 是 | 民宿信息ID | |
| 2 | homestay_account_number | int | 否 | 否 | 民宿账号 | |
| 3 | homestay_name | varchar | 64 | 否 | 否 | 民宿名称 |
| 4 | homestay_address | varchar | 64 | 否 | 否 | 民宿地址 |
| 5 | home_stay_telephone | varchar | 64 | 否 | 否 | 民宿电话 |
| 6 | room_type | varchar | 64 | 否 | 否 | 房间类型 |
| 7 | room_picture | varchar | 255 | 否 | 否 | 房间图片 |
| 8 | room_price | double | 否 | 否 | 房间价格 | |
| 9 | room_facilities | text | 65535 | 否 | 否 | 房间设施 |
| 10 | room_details | text | 65535 | 否 | 否 | 房间详情 |
| 11 | hits | int | 是 | 否 | 点击数 | |
| 12 | praise_len | int | 是 | 否 | 点赞数 | |
| 13 | collect_len | int | 是 | 否 | 收藏数 | |
| 14 | comment_len | int | 是 | 否 | 评论数 | |
| 15 | recommend | int | 是 | 否 | 智能推荐 | |
| 16 | homestay_reservation_limit_times | int | 是 | 否 | 预订限制次数 | |
| 17 | create_time | datetime | 是 | 否 | 创建时间 | |
| 18 | update_time | timestamp | 是 | 否 | 更新时间 |
表 4-13-homestay_reservation(民宿预订)
| 编号 | 字段名 | 类型 | 长度 | 是否非空 | 是否主键 | 注释 |
| 1 | homestay_reservation_id | int | 是 | 是 | 民宿预订ID | |
| 2 | user_account | int | 否 | 否 | 用户账号 | |
| 3 | user_name | varchar | 64 | 否 | 否 | 用户姓名 |
| 4 | user_phone | varchar | 64 | 否 | 否 | 用户电话 |
| 5 | homestay_account_number | int | 否 | 否 | 民宿账号 | |
| 6 | homestay_name | varchar | 64 | 否 | 否 | 民宿名称 |
| 7 | homestay_address | varchar | 64 | 否 | 否 | 民宿地址 |
| 8 | room_type | varchar | 64 | 否 | 否 | 房间类型 |
| 9 | room_price | double | 否 | 否 | 房间价格 | |
| 10 | booking_time | date | 否 | 否 | 预订时间 | |
| 11 | booking_quantity | double | 否 | 否 | 预订数量 | |
| 12 | booking_days | double | 否 | 否 | 预订天数 | |
| 13 | booking_amount | varchar | 64 | 否 | 否 | 预订金额 |
| 14 | pre_order_number | varchar | 64 | 否 | 否 | 预订单号 |
| 15 | booking_details | text | 65535 | 否 | 否 | 预订详情 |
| 16 | pay_state | varchar | 16 | 是 | 否 | 支付状态 |
| 17 | pay_type | varchar | 16 | 否 | 否 | 支付类型: 微信、支付宝、网银 |
| 18 | cancel_booking_limit_times | int | 是 | 否 | 取消限制次数 | |
| 19 | evaluation_feedback_limit_times | int | 是 | 否 | 反馈限制次数 | |
| 20 | create_time | datetime | 是 | 否 | 创建时间 | |
| 21 | update_time | timestamp | 是 | 否 | 更新时间 | |
| 22 | source_table | varchar | 255 | 否 | 否 | 来源表 |
| 23 | source_id | int | 否 | 否 | 来源ID | |
| 24 | source_user_id | int | 否 | 否 | 来源用户 |
表 4-14-homestay_users(民宿用户)
| 编号 | 字段名 | 类型 | 长度 | 是否非空 | 是否主键 | 注释 |
| 1 | homestay_users_id | int | 是 | 是 | 民宿用户ID | |
| 2 | homestay_name | varchar | 64 | 否 | 否 | 民宿名称 |
| 3 | homestay_address | varchar | 64 | 否 | 否 | 民宿地址 |
| 4 | home_stay_telephone | varchar | 16 | 否 | 否 | 民宿电话 |
| 5 | examine_state | varchar | 16 | 是 | 否 | 审核状态 |
| 6 | user_id | int | 是 | 否 | 用户ID | |
| 7 | create_time | datetime | 是 | 否 | 创建时间 | |
| 8 | update_time | timestamp | 是 | 否 | 更新时间 |
表 4-15-monthly_income_analysis(月收入分析)
| 编号 | 字段名 | 类型 | 长度 | 是否非空 | 是否主键 | 注释 |
| 1 | monthly_income_analysis_id | int | 是 | 是 | 月收入分析ID | |
| 2 | homestay_account_number | int | 否 | 否 | 民宿账号 | |
| 3 | homestay_name | varchar | 64 | 否 | 否 | 民宿名称 |
| 4 | homestay_address | varchar | 64 | 否 | 否 | 民宿地址 |
| 5 | home_stay_telephone | varchar | 64 | 否 | 否 | 民宿电话 |
| 6 | record_month | varchar | 64 | 否 | 否 | 记录月份 |
| 7 | amount_of_income | double | 否 | 否 | 收入金额 | |
| 8 | analysis_details | text | 65535 | 否 | 否 | 分析详情 |
| 9 | create_time | datetime | 是 | 否 | 创建时间 | |
| 10 | update_time | timestamp | 是 | 否 | 更新时间 |
表 4-16-notice(公告)
| 编号 | 字段名 | 类型 | 长度 | 是否非空 | 是否主键 | 注释 |
| 1 | notice_id | mediumint | 是 | 是 | 公告ID | |
| 2 | title | varchar | 125 | 是 | 否 | 标题 |
| 3 | content | longtext | 4294967295 | 否 | 否 | 正文 |
| 4 | create_time | timestamp | 是 | 否 | 创建时间 | |
| 5 | update_time | timestamp | 是 | 否 | 更新时间 |
表 4-17-praise(点赞)
| 编号 | 字段名 | 类型 | 长度 | 是否非空 | 是否主键 | 注释 |
| 1 | praise_id | int | 是 | 是 | 点赞ID | |
| 2 | user_id | int | 是 | 是 | 点赞人 | |
| 3 | create_time | timestamp | 是 | 否 | 创建时间 | |
| 4 | update_time | timestamp | 是 | 否 | 更新时间 | |
| 5 | source_table | varchar | 255 | 否 | 否 | 来源表 |
| 6 | source_field | varchar | 255 | 否 | 否 | 来源字段 |
| 7 | source_id | int | 是 | 否 | 来源ID | |
| 8 | status | tinyint | 是 | 否 | 点赞状态:1为点赞,0已取消 |
表 4-18-registered_user(注册用户)
| 编号 | 字段名 | 类型 | 长度 | 是否非空 | 是否主键 | 注释 |
| 1 | registered_user_id | int | 是 | 是 | 注册用户ID | |
| 2 | user_name | varchar | 64 | 否 | 否 | 用户姓名 |
| 3 | user_phone | varchar | 16 | 否 | 否 | 用户电话 |
| 4 | examine_state | varchar | 16 | 是 | 否 | 审核状态 |
| 5 | user_id | int | 是 | 否 | 用户ID | |
| 6 | create_time | datetime | 是 | 否 | 创建时间 | |
| 7 | update_time | timestamp | 是 | 否 | 更新时间 |
表 4-19-room_type(房间类型)
| 编号 | 字段名 | 类型 | 长度 | 是否非空 | 是否主键 | 注释 |
| 1 | room_type_id | int | 是 | 是 | 房间类型ID | |
| 2 | room_type | varchar | 64 | 否 | 否 | 房间类型 |
| 3 | create_time | datetime | 是 | 否 | 创建时间 | |
| 4 | update_time | timestamp | 是 | 否 | 更新时间 |
表 4-20-slides(轮播图)
| 编号 | 字段名 | 类型 | 长度 | 是否非空 | 是否主键 | 注释 |
| 1 | slides_id | int | 是 | 是 | 轮播图ID | |
| 2 | title | varchar | 64 | 否 | 否 | 标题 |
| 3 | content | varchar | 255 | 否 | 否 | 内容 |
| 4 | url | varchar | 255 | 否 | 否 | 链接 |
| 5 | img | varchar | 255 | 否 | 否 | 轮播图 |
| 6 | hits | int | 是 | 否 | 点击量 | |
| 7 | create_time | timestamp | 是 | 否 | 创建时间 | |
| 8 | update_time | timestamp | 是 | 否 | 更新时间 |
表 4-21-upload(文件上传)
| 编号 | 字段名 | 类型 | 长度 | 是否非空 | 是否主键 | 注释 |
| 1 | upload_id | int | 是 | 是 | 上传ID | |
| 2 | name | varchar | 64 | 否 | 否 | 文件名 |
| 3 | path | varchar | 255 | 否 | 否 | 访问路径 |
| 4 | file | varchar | 255 | 否 | 否 | 文件路径 |
| 5 | display | varchar | 255 | 否 | 否 | 显示顺序 |
| 6 | father_id | int | 否 | 否 | 父级ID | |
| 7 | dir | varchar | 255 | 否 | 否 | 文件夹 |
| 8 | type | varchar | 32 | 否 | 否 | 文件类型 |
表 4-22-user(用户账户)
| 编号 | 字段名 | 类型 | 长度 | 是否非空 | 是否主键 | 注释 |
| 1 | user_id | int | 是 | 是 | 用户ID | |
| 2 | state | smallint | 是 | 否 | 账户状态:(1可用|2异常|3已冻结|4已注销) | |
| 3 | user_group | varchar | 32 | 否 | 否 | 所在用户组 |
| 4 | login_time | timestamp | 是 | 否 | 上次登录时间 | |
| 5 | phone | varchar | 11 | 否 | 否 | 手机号码 |
| 6 | phone_state | smallint | 是 | 否 | 手机认证:(0未认证|1审核中|2已认证) | |
| 7 | username | varchar | 16 | 是 | 否 | 用户名 |
| 8 | nickname | varchar | 16 | 否 | 否 | 昵称 |
| 9 | password | varchar | 64 | 是 | 否 | 密码 |
| 10 | | varchar | 64 | 否 | 否 | 邮箱 |
| 11 | email_state | smallint | 是 | 否 | 邮箱认证:(0未认证|1审核中|2已认证) | |
| 12 | avatar | varchar | 255 | 否 | 否 | 头像地址 |
| 13 | open_id | varchar | 255 | 否 | 否 | 针对获取用户信息字段 |
| 14 | create_time | timestamp | 是 | 否 | 创建时间 |
表 4-23-user_group(用户组)
| 编号 | 字段名 | 类型 | 长度 | 是否非空 | 是否主键 | 注释 |
| 1 | group_id | mediumint | 是 | 是 | 用户组ID | |
| 2 | display | smallint | 是 | 否 | 显示顺序 | |
| 3 | name | varchar | 16 | 是 | 否 | 名称 |
| 4 | description | varchar | 255 | 否 | 否 | 描述 |
| 5 | source_table | varchar | 255 | 否 | 否 | 来源表 |
| 6 | source_field | varchar | 255 | 否 | 否 | 来源字段 |
| 7 | source_id | int | 是 | 否 | 来源ID | |
| 8 | register | smallint | 否 | 否 | 注册位置 | |
| 9 | create_time | timestamp | 是 | 否 | 创建时间 | |
| 10 | update_time | timestamp | 是 | 否 | 更新时间 |
第五章 详细设计与实现
民宿管理系统的详细设计与实现主要是根据前面的民宿管理系统的需求分析和民宿管理系统的总体设计来设计页面并实现业务逻辑。主要从民宿管理系统界面实现、业务逻辑实现这两部分进行介绍。
5.1前端首页模块
首页展示了平台的轮播图、民宿资讯及推荐民宿信息。轮播图提供了动态的视觉体验,而民宿资讯和推荐信息为用户提供了最新的行业资讯和个性化推荐,帮助用户更好地了解民宿市场及相关动态。前台首页模块展示如下图所示。

图5-1前台首页模块图
5.2用户注册模块
不是民宿管理系统中正式用户的是可以在线进行注册的,当填写上自己的账号+设置密码+确认密码+昵称+邮箱+手机号+身份+用户姓名+用户性别等信息后再点击“注册”按钮后将会先验证输入的有没有空数据,再次验证密码和确认密码是否是一样的,最后验证输入的账户名和数据库表中已经注册的账户名是否重复,只有都验证没问题后即可用户注册成功。其用户注册模块展示如下图所示。

图5-2注册模块图
5.3登录模块
民宿管理系统中的前台上注册后的用户是可以通过自己的用户名+密码进行登录的,当用户输入完整的自己的用户名+密码信息并点击“登录”按钮后,将会首先验证输入的有没有空数据,再次验证输入的用户名+密码和数据库中当前保存的用户信息是否一致,只有在一致后将会登录成功并自动跳转到民宿管理系统的首页中,否则将会提示相应错误信息,登录模块如下图所示。

图5-3登录模块图
5.4前端注册用户功能模块
5.4.1民宿资讯模块
用户可以查看平台上的民宿资讯内容,支持对信息进行点赞、收藏和评论。通过互动功能,用户可以分享自己的观点和体验,提升平台的社交化属性。模块如下图所示:

图5-4民宿资讯模块图
5.4.2民宿信息模块
用户可以浏览民宿的详细信息此外。还支持点赞、收藏、评论等操作。如果感兴趣,用户可以通过此功能进行预约操作,为自己预定心仪的民宿。模块如下图所示。

图5-5民宿信息详情模块图
5.4.3个人中心模块
个人中心是注册用户的管理入口。用户可以在此查看和管理自己的民宿预订情况,包括预定的房间信息、支付状态等。用户还可以取消预订、评价反馈、查看和管理自己的收藏以及评论内容。模块如下图所示。

图5-6个人中心模块图
5.5后端民宿用户功能模块
5.5.1后台首页模块
民宿用户在后台首页可以查看实时统计图表,包括民宿预订统计图、评价反馈统计图、月收入分析统计图以及年收入分析统计图。通过这些图表,民宿用户可以直观了解其民宿的运营状况、收入趋势以及用户反馈。模块如下图所示。

图5-7后台首页模块图
5.5.2民宿信息管理模块
民宿用户可以在后台查看、删除和添加自己的民宿信息。通过此功能,民宿用户可以管理房源的各项基本信息,包括房间类型、设施配置、价格等,保证平台信息的及时更新。模块如下图所示。

图5-8民宿信息添加模块图
5.5.3民宿预订管理模块
民宿用户可以查看和删除所有预订的记录。该功能帮助民宿用户清晰了解自己的预订情况,确保房源不被重复预订。模块如下图所示。

图5-9民宿预订详情模块图
5.5.4取消预订管理模块
民宿用户有权限查看和删除取消的预订记录,并且能够对取消请求进行审核。通过这一管理功能,民宿用户可以高效地处理预订变更,避免不必要的损失。模块如下图所示。

图5-10取消预订审核模块图
5.6后端管理员功能模块
5.6.1系统用户模块
系统用户管理功能允许管理员对系统中的用户进行全面管理。管理员可以添加用户、修改用户信息、设定用户角色以及处理用户账号的停用或删除。这一功能确保了系统用户信息的准确性和安全性,也方便管理员根据实际需要调整用户权限。流程图如下所示。

图5-11用户管理流程图
系统用户模块如下图所示。

图5-12系统用户模块图
5.6.2系统管理模块
系统管理模块提供了对网站关键元素的控制,例如轮播图的添加、删除和查询。管理员可以上传新的轮播图来吸引用户注意特定的活动或重要信息,并且可以轻松地更新或移除不再需要的轮播图。模块如下图所示。

图5-13轮播图管理模块图
5.6.3通知公告管理模块
公告管理模块使管理员能够发布和管理网站上的通知信息。管理员可以添加新的公告,编辑或删除旧的公告,并且可以查询历史公告记录。模块如下图所示。

图5-14通知公告添加模块图
5.6.4资源管理模块
资源管理模块负责民宿资讯的管理,包括资讯分类的增加、删除、修改和查询。管理员可以创建新的资讯内容,对现有内容进行编辑,以及管理资讯的分类,确保内容的组织和检索。模块如下图所示。

图5-15资源管理模块图
5.6.5权限管理模块
管理员可查看、删除、修改和添加系统用户的权限设置。此功能帮助管理员有效控制平台内各类用户的权限,确保不同角色的用户拥有适当的操作权限。模块如下图所示。

图5-16权限管理模块图
第六章 系统测试
6.1系统测试的目的
测试的主要目的是确保系统的功能和性能满足预期的需求,同时识别和修复潜在的缺陷。通过系统测试,可以验证各个功能模块的正确性和稳定性,确保系统在不同使用场景下的表现符合设计要求。测试目的包括确认系统功能的完整性、验证数据处理的准确性、评估系统的性能和安全性[10]。测试还可以提高用户满意度,保证用户在使用系统时获得流畅和可靠的体验。通过全面的测试,可以降低后期维护成本,减少系统上线后出现故障的风险,从而保障系统的长期稳定运行。
6.2测试方法
在本系统中,测试方法主要依赖于测试用例的设计与执行。测试用例是根据系统需求文档编写的,覆盖所有功能模块及其边界情况。每个测试用例包含输入数据、预期结果和实际结果的对比,以验证系统的功能是否按预期工作。
常见的测试用例包括功能测试用例、边界测试用例和异常测试用例。功能测试用例针对系统的各项功能进行验证;边界测试用例则侧重于输入数据的边界条件,验证系统在极端情况下是否能够稳定运行;异常测试用例则用于验证系统在处理错误输入或异常情况时的反应。本文选择功能测试用例进行系统测试。
在测试执行过程中,记录每个用例的执行结果,并根据实际结果与预期结果的对比,判断系统是否存在缺陷。通过系统化的测试用例执行,可以有效提高测试的覆盖率和效率,为系统的最终上线提供保障。
6.3测试用例
6.3.1用户登录功能测试
表6-1 用户登录功能测试表
| 用例名称 | 用户登录系统 |
| 目的 | 测试用户通过正确的用户名和密码可否登录功能 |
| 前提 | 未登录的情况下 |
| 测试流程 | 1) 进入登录页面 2) 输入正确的用户名和密码 |
| 预期结果 | 用户名和密码正确的时候,跳转到登录成功界面,反之则显示错误信息,提示重新输入 |
| 实际结果 | 实际结果与预期结果一致 |
6.3.2创建数据测试
在系统中,创建功能也是基础功能之一,因此创建功能的测试很有代表性。在此章节主要列举在创建时各种情况下系统结果的测试。由于系统涉及创建功能操作过多,因此将多处统称创建功能。
创建数据用例如表6-2 所示。
表6-2 创建数据测试用例
| 测试用例编号 | YL_02 | |
| 测试用例名称 | 系统使用者进行创建数据 | |
| 测试用例描述 | 使用者输入要创建的数据 | |
| 系统入口 | 浏览器 | |
| 步骤 | 预期结果 | 实际结果 |
| 输入完整并且格式正确的数据 | 提示“创建成功”,并显示所有数据 | 预期结果 |
| 核心位置数据但非必要位置不输入数据 | 提示“创建成功”,并显示所有数据 | 预期结果 |
| 核心数据位置不输入数据 | 提示“创建失败” | 预期结果 |
6.3.3修改数据测试
在系统中,修改功能是系统主要实现功能,因此修改功能的测试很有代表性。在此章节主要列举在修改时各种情况下系统结果的测试。由于系统涉及修改功能操作过多,因此将多处数据表记录修改和状态修改统称修改功能。
修改数据用例如表6-3所示。
表6-3 修改数据测试用例
| 测试用例编号 | YL_03 | |
| 测试用例名称 | 系统使用者进行修改数据 | |
| 测试用例描述 | 使用者对可修改的数据项进行修改 | |
| 系统入口 | 浏览器 | |
| 步骤 | 预期结果 | 实际结果 |
| 将现有数据修改成正确的数据 | 提示“修改成功”,并显示所有数据 | 预期结果 |
| 将现有数据修改成错误的数据 | 提示“修改失败” | 预期结果 |
6.3.4查询数据测试
在系统中,查询功能是使用系统使用最多也是最基础的功能,因此查询功能的测试很有代表性。在此章节主要列举在查询时各种情况下系统结果的测试。
查询数据用例如表6-4所示。
表6-4 查询数据测试用例
| 测试用例编号 | YL_04 | |
| 测试用例名称 | 系统使用者进行查询数据 | |
| 测试用例描述 | 全部查询以及输入关键词查询 | |
| 系统入口 | 浏览器 | |
| 步骤 | 预期结果 | 实际结果 |
| 界面自动查询全部 | 显示对应所有记录 | 预期结果 |
| 输入已存在且能匹配成功的关键字 | 显示所查询到的数据 | 预期结果 |
| 输入不存在的关键字 | 显示数据界面为空 | 预期结果 |
6.4测试结果
在本次测试的过程主要针对所有功能下的添加操作,修改操作和删除操作,并以真实数据一一进行相关功能项目的输入,最终能够保证每个项目涉及的功能都能够正常运行,因此能够保证本次设计的,已实现的功能能够正常运行并且相关数据库的信息也同样保证正确。
经过本次系统测试,民宿管理系统的各项功能均得到了全面的验证。测试结果显示,系统在不同使用场景下均能稳定运行,功能和性能均达到了预期的设计要求。特别是在数据创建、数据修改以及数据查询等核心功能上,系统展现出了良好的稳定性和准确性。
在测试过程中,发现了少量潜在的缺陷,并及时进行了修复。这些修复工作进一步提升了系统的可靠性和用户体验。通过全面的测试用例执行,确保了系统的测试覆盖率达到了较高水平,为系统的最终上线提供了坚实的保障。
综上所述,本次系统测试取得了圆满成功。民宿管理系统的功能和性能均达到了预期目标,为系统的后续开发和维护奠定了坚实的基础。该模块将在实际应用中发挥出色的表现,为用户提供高效、便捷的资源管理服务。
- 尹应荆.JAVA编程语言在计算机软件开发中的应用[J].石河子科技,2023,(05):45-47.
- 刘江涛,王亮亮,吴庆茹,等.基于B/S模式的铁路勘测设计案例信息化管理系统设计与实现[J].铁路计算机应用,2021,30(03):32-35.
- 张丹丹,李弘.基于B/S架构的办公管理系统设计与开发[J].铁路通信信号工程技术,2024,21(09):44-48+106.
- 王志亮,纪松波.基于SpringBoot的Web前端与数据库的接口设计[J].工业控制计算机,2023,36(03):51-53.
- 熊永平.基于SpringBoot框架应用开发技术的分析与研究[J].电脑知识与技术,2021,15(36):76-77.
- 赵媛.基于Vue的Web系统前端性能优化分析[J].电脑编程技巧与维护,2024,(09):44-46.
- 秦冬.浅析Vue框架在前端开发中的应用[J].信息与电脑(理论版),2024,36(13):61-63.
- 李艳杰.MySQL数据库下存储过程的综合运用研究[J].现代信息科技,2023,7(11):80-82+88.
- 周晓玉,崔文超.基于Web技术的数据库应用系统设计[J].信息与电脑(理论版),2023,35(09):189-191.
- 李俊萌.计算机软件测试技术与开发应用策略分析[J].信息记录材料,2023,24(03):50-52.
- Java Sunrise Coffee: Better Beans, and Better Coffee [J]. M2 Presswire, 2025,
- Salunke V S ,Ouda A . A Performance Benchmark for the PostgreSQL and MySQL Databases [J]. Future Internet, 2024, 16 (10): 382-382.
- Shao W ,Liu K . Design and Implementation of Online Ordering System Based on SpringBoot [J]. Journal of Big Data and Computing, 2024, 2 (3):
- 陈婧旖. T民宿基于收益管理的定价策略优化研究[D]. 上海外国语大学, 2024.
- 刘之禹. 成都市青羊区民宿管理的问题与对策研究[D]. 电子科技大学, 2024.
- 鲁思媛. 客房管理系统的设计与实现 [J]. 电子技术, 2024, 53 (02): 156-157.
- 陈君涵. 乡村振兴视域下乡村民宿营销管理研究[D]. 湖南农业大学, 2023.
- 陈长松. 个性化推荐民宿在线预定平台的设计与实现[D]. 南昌大学, 2021.
- 周安婷. 海南A民宿企业运营管理研究[D]. 海南大学, 2021.
- 王凯, 民宿旅游管理平台V1.0. 陕西省, 陕西弈聪软件信息技术股份有限公司, 2021-02-02.
民宿管理系统设计与实现工作已结束,虽然过程中充满挑战,但内心充满自豪和满足。感谢大学四年间教导我的所有老师,他们的专业知识与人生智慧让我成长为能独立完成系统的学生。特别感谢指导老师,他耐心解答疑惑,引导我解决问题,提升自主解决能力。室友和同学们的宝贵建议和支持也让我取得长足进步。未来,我将继续努力追求卓越,不辜负所学所悟和老师期望。坚信坚定信念和不懈努力,未来定能取得更辉煌成就。期待更美好未来!
民宿管理系统设计与实现不仅是技术挑战,挫折和困难是成长的垫脚石,让我更深入理解问题,精确找到解决方案。每次解决问题,都感到满足和自豪。
对于未来,我充满期待和信心。无论道路多崎岖,只要保持坚定信念,持续努力,定能取得更大成就。期待将知识和技能运用到实际中,为社会做出更大贡献。
最后,感谢所有帮助和支持我的人。你们的教诲、鼓励和支持让我有今天的成就。我会继续努力,不辜负期望,为实现更美好的未来而奋斗。
免费领取项目源码+数据库,请关注❥点赞收藏并私信博主
基于SpringBoot的民宿管理系统
1282

被折叠的 条评论
为什么被折叠?



