目录
摘 要
随着金融科技的迅速发展和个人金融需求的日益增长,传统的银行账户管理方式已难以满足现代用户对便捷性、安全性和个性化服务的需求。因此,开发银行管理系统显得尤为重要,主要目的是为用户提供一站式的账户管理解决方案。系统利用Springboot这一流行的Web框架进行开发,确保系统的高效性和稳定性,前端则使用Vue.js框架,通过RESTful API与后端进行数据交互,提供了坚实的基础。在系统中,用户能够方便地在线管理自己的银行账户信息,包括进行存款、取款、进行转账汇款等操作,同时还能获取利息记录和银行通知信息,以及提交解冻申请。通过该系统不仅提高了用户的操作便利性,也增强了银行服务的透明度,有助于提升客户满意度和忠诚度。
关键词:银行管理系统;Springboot框架;转账汇款
With the rapid development of financial technology and the increasing demand for personal finance, traditional bank account management methods are no longer able to meet the needs of modern users for convenience, security, and personalized services. Therefore, developing a bank management system is particularly important, with the main purpose of providing users with a one-stop account management solution. The system is developed using the popular web framework Springboot to ensure efficiency and stability, while the frontend uses the Vue.js framework to exchange data with the backend through RESTful APIs, providing a solid foundation. In the system, users can easily manage their bank account information online, including deposit, withdrawal, transfer and remittance operations, as well as obtain interest records and bank notification information, and submit unfreezing applications. Through this system, not only has the convenience of user operation been improved, but the transparency of banking services has also been enhanced, which helps to improve customer satisfaction and loyalty.
Keywords: Bank management system; Springboot framework; Transfer and remittance
1 绪 论
-
- 研究背景与意义
在数字化转型加速的背景下,个人金融服务的需求和期望发生了显著变化。现代消费者寻求更加便捷、高效且个性化的银行服务体验,这促使银行不断探索新技术的应用,以满足市场需求并保持竞争力。传统银行账户管理方式依赖于物理网点和人工处理,不仅效率低下,而且难以提供实时的服务响应。开发一个银行管理系统,能够有效解决以上问题,为用户提供一个安全、便捷的在线服务平台[1]。
从用户角度出发,通过该系统,用户可以随时随地访问自己的账户信息,进行存款、取款、转账汇款等操作,无需受限于银行的工作时间和地理位置。此外,同时,系统的安全措施如数据加密和实时监控等,确保了用户信息的安全性和隐私保护,增强了用户对在线金融服务的信任感。
从银行角度出发,银行可以系统自动化处理了许多常规业务操作,如账户管理、交易处理等,减少了人工干预的需求,降低了运营成本并提高了工作效率。最重要的是,系统的灵活性和可扩展性为银行未来引入新服务和技术提供了坚实的基础,支持银行业务的持续创新和发展[2]。
国内银行管理系统发展迅速,如中国工商银行的网上银行和招商银行的一网通,提供了全面的在线服务与创新功能,极大地提升了用户体验和操作便捷性。比如中国工商银行提供的网上银行系统是中国领先的电子银行服务之一,它为个人和企业客户提供了全面的在线银行服务[3]。该系统的一个显著优点是其广泛的服务范围,涵盖了账户查询、转账汇款、理财购买、贷款申请等多种功能,几乎覆盖了所有传统银行柜台业务。此外,工行还注重用户体验,不断优化界面设计和服务流程,使得操作更加简便直观。但在个性化服务上仍有提升空间,比如针对不同用户需求提供的定制化服务不够丰富。另外,由于用户基数庞大,在线服务高峰期可能会遇到响应速度慢的问题[4]。
再比如招商银行推出的“一网通”系统是另一个国内知名的银行管理系统,一网通不仅支持基本的银行业务操作,还引入了智能客服、指纹识别登录等先进功能,极大地提高了用户的便捷性和安全性[5]。特别是它的移动应用端,凭借良好的用户体验和高度个性化的服务获得了市场的广泛认可。尽管一网通在技术创新方面走在前列,但其对新技术的应用也带来了新的挑战,例如对于一些不太熟悉智能手机或互联网技术的老年用户来说,使用起来可能存在一定难度。
国外银行管理系统展现了高度的创新与实用性,比如J.P.摩根大通旗下的Chase银行提供的移动应用程序是美国最受欢迎的银行服务之一。该应用提供了全面的功能,包括账户概览、转账、支付账单、存款支票等,并且支持通过指纹或面部识别进行安全登录。改的应用还集成了预算工具和支出分析功能,帮助用户更好地管理个人财务。优点在于其界面友好、操作便捷,同时注重用户隐私和数据保护[6]。然而,该应用在某些地区可能不提供完整的银行服务,特别是对于国际用户来说,可能会遇到一些限制或不便。
再比如巴克莱银行推出的Pingit是一款创新的移动支付应用,允许用户通过手机号码直接向他人转账,无需知道对方的银行详情。它特别适合小额快速支付,极大地简化了日常交易流程。此外,Pingit还提供了预算规划和储蓄目标设定等功能,鼓励用户养成良好的理财习惯。在便利性和创新性方面尤其表现出色,但它的局限性在于并非所有类型的账户都支持该服务,而且它的主要功能集中在支付领域,对于需要更复杂金融服务的用户来说可能不够全面[7]。
本研究旨在开发一个操作便捷的银行管理系统,具体内容包括以下几个方面:
一、需求分析:通过问卷调查和访谈,详细了解用户对于开发银行管理系统的需求。确保平台设计能够切实满足用户需求。
二、系统架构设计:采用Vue.js框架实现用户友好的前端界面设计和交互体验。采用Spring Boot框架处理业务逻辑和数据交互。使用MySQL数据库管理和存储平台数据。
三、功能模块设计:平台功能设计将充分考虑用户的不同需求。普通用户可以查看个人账户信息,可以进行存款、取款、转账汇款操作,还可以查看利息介绍以及申请账户解冻操作。管理员可通过后台管理账户信息、存款记录、取款信息、转账汇款、利息记录数据等。
四、系统实现与测试:按照设计方案进行系统编码和实现,确保代码质量和可维护性。进行单元测试、集成测试和系统测试,发现并修复潜在问题。
五、系统部署与运营:将系统部署到实际环境中进行试运行,优化调整。根据用户反馈不断改进功能和性能,提升用户体验。
2 相关技术介绍
2.1 Java语言
在本研究中,Java语言是构建银行管理系统的核心技术之一。主要使用Java语言开发后端系统,采用Spring Boot框架来实现业务逻辑和数据交互。Spring Boot简化了配置和开发过程,提供了一套开箱即用的解决方案,能够专注于业务功能的实现[7]。同时,Java的多线程和并发处理能力,使平台能够高效处理大量用户请求和并发交易,保证系统的稳定性和响应速度。此外,Java语言的跨平台特性和丰富的类库支持,使得系统具有良好的可移植性和可扩展性,能够适应不同的操作环境和业务需求。总之,Java语言在本系统中的应用,为实现一个高效、安全、稳定的银行管理系统提供了坚实的技术基础[8]。
在本研究中,Spring Boot框架被用于开发银行管理系统的后端系统。Spring Boot是基于Spring框架的一款快速开发工具,提供了简化的配置和自动化的设置,极大地提高了开发效率[8]。它通过"约定优于配置"的理念,减少了人员的配置工作,使得项目能够快速启动和运行。Spring Boot内置了嵌入式服务器(如Tomcat),无需进行复杂的服务器配置即可运行项目。此外,Spring Boot还支持微服务架构,方便系统的模块化开发和部署,提高了系统的可扩展性和维护性。通过Spring Boot能够快速构建出一个高效、稳定且具备良好扩展性的后端系统,满足银行管理系统的复杂需求。
2.3 B/S体系结构
在本研究中,银行管理系统采用了B/S(Browser/Server)体系结构。B/S结构是一种基于浏览器和服务器的网络架构模式,用户通过浏览器访问系统,无需安装客户端软件,极大地简化了用户操作和系统维护。B/S结构具有易于部署和维护、跨平台兼容、高扩展性、安全性等优点。通过采用B/S体系结构,本研究实现了一个高效、易用且可扩展的银行管理系统。
2.4 MySQL数据库
银行管理系统的开发中采用了MySQL数据库作为数据存储平台。MySQL是一种流行的开源关系型数据库管理系统,具有稳定性高、性能优异、易用性强等特点,适合用于存储大量结构化数据。通过使用MySQL数据库,系统可以高效地存储和管理数据信息、个人数据、交流信息等关键数据,实现数据的安全性和可靠性。通过整合MySQL数据库,银行管理系统能够实现数据的高效管理和快速检索。
3 系统分析
系统分析是对系统开发的可行性进行研究,分析功能需求以确保系统满足用户期望。系统用例设计将明确定义系统与外部用户的交互场景,系统流程规划则细化系统内部功能流程,确保系统各模块协调工作。通过系统分析,可以建立清晰的系统框架,明确系统目标和功能,为系统开发和实施奠定基础。
3.1.1 技术可行性
平台采用成熟且广泛应用的技术栈。后端开发使用Java语言和Spring Boot框架,这些技术在Web应用开发中具有良好的稳定性和扩展性。前端利用Vue.js框架,为用户提供直观、流畅的界面体验。数据管理方面,MySQL数据库支持高效的数据存储和复杂查询,确保数据的完整性和一致性。同时,B/S体系结构使得系统部署和维护更加简便,用户无需安装任何客户端,只需通过浏览器即可访问平台。
3.1.2 经济可行性
开发银行管理系统的经济可行性主要体现在初期投资与长期收益的平衡。初期需要投入资金用于软件开发、系统集成及安全措施实施。然而,随着用户基数的增长,银行可通过降低运营成本、提高效率实现回报,例如减少实体网点依赖和人工处理需求。此外,增强的客户体验和服务能力有助于吸引并保留更多客户,增加收入来源。
3.1.3 社会可行性
该系统能够为用户提供便捷的在线银行服务,减少对物理网点的依赖,特别有利于偏远地区或行动不便者获取金融服务,促进金融包容性。此外,系统支持环保理念,减少了纸质文件的使用,有助于推动绿色金融和社会可持续发展。这些优势使得银行管理系统在社会层面具备高度的可行性和积极影响。
银行管理系统通过不同角色的功能模块,构建起完善的架构。具体功能分析如下:
(1)用户功能需求:用户首先通过注册登录功能创建个人账户;账户信息可以提供用户查询个人银行账户详情;存款记录管理实现用户可以在线进行存款操作,只需要点击存入金额,日期等提交,账户金额会自动变化;取款信息管理功能可以实现用户在线取款操作;转账汇款提供用户实现线上转账操作;利息记录管理便于用户查看银行账户的利率结算;通知信息则方便接收系统发布的关键通知;最后还可以在线进行冻结账户的解冻申请。
(2)管理员功能需求:管理员通过登录功能进入后台管理系统;管理员可以查看、编辑或删除用户信息以及用户的账户信息;存款记录管理中查看用户的存款操作详情;取款信息管理中可以查看用户的每笔取款明细;转账汇款管理可以监管用户的转账明细;发布利息记录以及发布通知内容;负责审核用户提交的账户解冻申请。
非功能性分析旨在评估系统的非功能需求和性能要求。通过对性能、可靠性、安全性、可用性和扩展性等方面进行评估,确保平台能够满足用户和系统运行的要求。具体如下:
表3-1银行管理系统非功能需求表
| 需求类型 | 描述 |
| 性能 | 系统应具有高性能,能够快速响应用户请求,保持稳定的性能水平,支持高并发访问和大规模数据处理。 |
| 可靠性 | 系统应具有高可靠性,确保系统稳定运行,防止系统故障和数据丢失,提供数据备份和恢复机制。 |
| 安全性 | 系统应具有高安全性,保护用户隐私信息和数据安全,采用加密传输技术、访问控制和身份验证机制。 |
| 可用性 | 系统应具有高可用性,保证系统全天候运行,最大限度减少系统故障和维护时间,提供灾备和故障转移功能。 |
| 易用性 | 系统应具有良好的易用性,用户界面设计友好,操作简单直观,提供清晰的指导和帮助文档。 |
| 可维护性 | 系统应具有良好的可维护性,易于维护和升级,提供模块化和结构化代码,方便开发人员进行维护和修改。 |
| 可扩展性 | 系统应具有良好的可扩展性,支持新增功能和模块的集成,具备良好的架构设计和扩展性能。 |
系统用例分析是对系统中各个功能模块的用户需求和行为进行分析,以识别和描述不同的用户用例。通过系统用例分析,可以深入了解用户在平台上的操作流程和交互方式,为系统设计和开发提供指导,并确保平台能够满足用户的需求和期望。
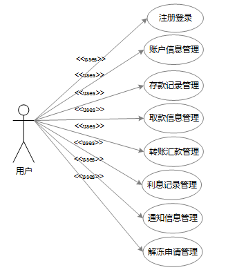
(1)用户角色用例图如下图所示。

图3-1 用户角色用例图
(2)管理员角色用例图如下图所示。

图3-2 管理员角色用例图
本章重点在对系统进行了可行性、功能需求、系统用例以及系统流程分析,旨在明确平台的功能要求。这些分析为系统的开发和测试提供了指导和标准,确保系统设计和实施符合用户需求。通过详细的分析,可以有效规划平台功能的实现方式,提供清晰的指引。同时,这些分析也有助于确保代码实现的质量和系统的稳定性,为系统的顺利上线和运行奠定基础。
4 系统总体设计
系统总体设计包括系统架构、数据库设计、用户界面设计等方面。通过资源层、数据层、业务层、应用层架构模式,确保系统的可靠性和可扩展性。设计规范化的数据库结构,以存储和管理用户、账户等信息。同时,注重用户界面的友好性和易用性,提供便捷的功能操作和良好的用户体验。总体设计的目标是实现一个稳定、安全、高效的系统,满足用户的需求。
系统整体架构可分为客户应用层、接口服务层、数据服务层。其中,客户应用层是用户与系统交互的直接界面,负责提供直观友好的用户体验,集成了注册登录、账户管理、存款记录、取款记录、转账汇款、利息记录等功能模块。通过响应用户的操作请求,客户应用层将这些请求转化为后端服务可以理解的形式,并展示处理结果。
接口服务层作为中间层,扮演着连接客户应用层与数据服务层的角色。它主要由一系列API组成,用于处理来自客户端的各种请求,并协调调用相应的后台服务。接口服务层不仅实现了对前端请求的解析和响应,还负责业务逻辑的处理,比如用户认证、权限控制、电子书推荐算法的实现等。
数据服务层则是整个系统的核心部分,负责存储和管理所有的数据资源,包括用户数据、账户信息、账户操作数据等。此层采用了数据库管理系统(DBMS)来组织数据结构,保证数据的一致性、完整性和安全性。
这种架构的设计能够有效地支持系统的功能实现和用户体验。架构图如下图所示。

图4-1系统架构设计图
通过整体功能模块设计,我将根据需求分析的结果,将系统的功能划分为不同的模块。每个模块负责实现特定的功能,并与其他模块进行协作。我们将详细定义每个模块的输入、输出、处理逻辑和相互依赖关系。具体的功能模块图如图4-2所示。

图4-2 系统功能模块图
数据库设计是系统开发中至关重要的一环,它涉及到数据的组织、存储和管理。在数据库设计中,我将根据系统的需求设计数据库的概念结构和逻辑结构,包括定义实体、属性、关系和约束等。
顶层数据流是指系统与外部实体之间的数据流动,描述了系统的整体数据流。在银行管理系统中,顶层数据流包括用户可以查看账户以及进行存款、取款和转账操作,管理员对所有功能模块进行维护管理。
系统的顶层数据流图如下图所示。

图4-3系统数据流图(顶层)
底层数据流程图是对顶层数据流程图的细化,系统的底层数据流图如下图所示。

图4-4系统数据流图(底层)
4.3.2 数据库概念结构设计
数据库概念结构设计主要涉及数据库的实体和实体之间的关系。下面是整个银行管理系统中主要的数据库表总E-R实体关系图。

图4-5 系统总E-R关系图
数据库逻辑结构设计则是在概念结构的基础上,进行具体的数据库表设计。我们将定义每个表的结构、字段和约束,并建立表与表之间的关系。
数据库设计是系统开发中的关键步骤,通过识别实体、建立关系、设计表结构、选择主键和索引等方式,确保数据存储和管理的有效性和一致性。同时,考虑安全性和性能优化,采用合适的规范化和反规范化技术,以提高系统的响应速度和用户体验。综合以上因素,数据库设计为系统的稳定运行和高效管理提供了基础支持。
表 4-1-account_information(账户信息)
| 编号 | 字段名 | 类型 | 长度 | 是否非空 | 是否主键 | 注释 |
| 1 | account_information_id | int | 是 | 是 | 账户信息ID | |
| 2 | ordinary_users | int | 否 | 否 | 普通用户 | |
| 3 | user_name | varchar | 64 | 否 | 否 | 用户姓名 |
| 4 | account_number | varchar | 64 | 否 | 否 | 账户编号 |
| 5 | account_type | varchar | 64 | 否 | 否 | 账户类型 |
| 6 | id_number | varchar | 255 | 否 | 否 | 身份证号 |
| 7 | account_status | varchar | 64 | 否 | 否 | 账户状态 |
| 8 | account_opening_time | date | 否 | 否 | 开户时间 | |
| 9 | account_balance | double | 否 | 否 | 账户余额 | |
| 10 | deposit_records_limit_times | int | 是 | 否 | 存款限制次数 | |
| 11 | withdrawal_information_limit_times | int | 是 | 否 | 取款限制次数 | |
| 12 | transfer_and_remittance_limit_times | int | 是 | 否 | 转账限制次数 | |
| 13 | interest_record_limit_times | int | 是 | 否 | 利息限制次数 | |
| 14 | notification_information_limit_times | int | 是 | 否 | 通知限制次数 | |
| 15 | create_time | datetime | 是 | 否 | 创建时间 | |
| 16 | update_time | timestamp | 是 | 否 | 更新时间 | |
| 17 | source_table | varchar | 255 | 否 | 否 | 来源表 |
| 18 | source_id | int | 否 | 否 | 来源ID | |
| 19 | source_user_id | int | 否 | 否 | 来源用户 |
表 4-2-deposit_records(存款记录)
| 编号 | 字段名 | 类型 | 长度 | 是否非空 | 是否主键 | 注释 |
| 1 | deposit_records_id | int | 是 | 是 | 存款记录ID | |
| 2 | ordinary_users | int | 否 | 否 | 普通用户 | |
| 3 | user_name | varchar | 64 | 否 | 否 | 用户姓名 |
| 4 | account_number | varchar | 64 | 否 | 否 | 账户编号 |
| 5 | account_type | varchar | 64 | 否 | 否 | 账户类型 |
| 6 | deposit_amount | double | 否 | 否 | 存款金额 | |
| 7 | deposit_time | date | 否 | 否 | 存款时间 | |
| 8 | deposit_method | varchar | 64 | 否 | 否 | 存款方式 |
| 9 | create_time | datetime | 是 | 否 | 创建时间 | |
| 10 | update_time | timestamp | 是 | 否 | 更新时间 | |
| 11 | source_table | varchar | 255 | 否 | 否 | 来源表 |
| 12 | source_id | int | 否 | 否 | 来源ID | |
| 13 | source_user_id | int | 否 | 否 | 来源用户 |
表 4-3-interest_record(利息记录)
| 编号 | 字段名 | 类型 | 长度 | 是否非空 | 是否主键 | 注释 |
| 1 | interest_record_id | int | 是 | 是 | 利息记录ID | |
| 2 | ordinary_users | int | 否 | 否 | 普通用户 | |
| 3 | user_name | varchar | 64 | 否 | 否 | 用户姓名 |
| 4 | account_number | varchar | 64 | 否 | 否 | 账户编号 |
| 5 | account_type | varchar | 64 | 否 | 否 | 账户类型 |
| 6 | interest_type | varchar | 64 | 否 | 否 | 利息类型 |
| 7 | interest_amount | double | 否 | 否 | 利息金额 | |
| 8 | issue_date | date | 否 | 否 | 发放日期 | |
| 9 | create_time | datetime | 是 | 否 | 创建时间 | |
| 10 | update_time | timestamp | 是 | 否 | 更新时间 | |
| 11 | source_table | varchar | 255 | 否 | 否 | 来源表 |
| 12 | source_id | int | 否 | 否 | 来源ID | |
| 13 | source_user_id | int | 否 | 否 | 来源用户 |
表 4-4-notification_information(通知信息)
| 编号 | 字段名 | 类型 | 长度 | 是否非空 | 是否主键 | 注释 |
| 1 | notification_information_id | int | 是 | 是 | 通知信息ID | |
| 2 | ordinary_users | int | 否 | 否 | 普通用户 | |
| 3 | user_name | varchar | 64 | 否 | 否 | 用户姓名 |
| 4 | account_number | varchar | 64 | 否 | 否 | 账户编号 |
| 5 | account_type | varchar | 64 | 否 | 否 | 账户类型 |
| 6 | type | varchar | 64 | 否 | 否 | 通知类型 |
| 7 | notification_time | date | 否 | 否 | 通知时间 | |
| 8 | notification_content | text | 65535 | 否 | 否 | 通知内容 |
| 9 | unfreezing_application_limit_times | int | 是 | 否 | 解冻限制次数 | |
| 10 | create_time | datetime | 是 | 否 | 创建时间 | |
| 11 | update_time | timestamp | 是 | 否 | 更新时间 | |
| 12 | source_table | varchar | 255 | 否 | 否 | 来源表 |
| 13 | source_id | int | 否 | 否 | 来源ID | |
| 14 | source_user_id | int | 否 | 否 | 来源用户 |
表 4-5-transfer_and_remittance(转账汇款)
| 编号 | 字段名 | 类型 | 长度 | 是否非空 | 是否主键 | 注释 |
| 1 | transfer_and_remittance_id | int | 是 | 是 | 转账汇款ID | |
| 2 | ordinary_users | int | 否 | 否 | 普通用户 | |
| 3 | user_name | varchar | 64 | 否 | 否 | 用户姓名 |
| 4 | account_number | varchar | 64 | 否 | 否 | 账户编号 |
| 5 | account_type | varchar | 64 | 否 | 否 | 账户类型 |
| 6 | transfer_amount | double | 否 | 否 | 转账金额 | |
| 7 | transfer_time | date | 否 | 否 | 转账时间 | |
| 8 | name_of_the_other_party | varchar | 64 | 否 | 否 | 对方姓名 |
| 9 | opposite_account | varchar | 64 | 否 | 否 | 对方账户 |
| 10 | examine_state | varchar | 16 | 是 | 否 | 审核状态 |
| 11 | examine_reply | varchar | 16 | 否 | 否 | 审核回复 |
| 12 | create_time | datetime | 是 | 否 | 创建时间 | |
| 13 | update_time | timestamp | 是 | 否 | 更新时间 | |
| 14 | source_table | varchar | 255 | 否 | 否 | 来源表 |
| 15 | source_id | int | 否 | 否 | 来源ID | |
| 16 | source_user_id | int | 否 | 否 | 来源用户 |
表 4-6-unfreezing_application(解冻申请)
| 编号 | 字段名 | 类型 | 长度 | 是否非空 | 是否主键 | 注释 |
| 1 | unfreezing_application_id | int | 是 | 是 | 解冻申请ID | |
| 2 | ordinary_users | int | 否 | 否 | 普通用户 | |
| 3 | user_name | varchar | 64 | 否 | 否 | 用户姓名 |
| 4 | account_number | varchar | 64 | 否 | 否 | 账户编号 |
| 5 | application_time | date | 否 | 否 | 申请时间 | |
| 6 | application_content | text | 65535 | 否 | 否 | 申请内容 |
| 7 | examine_state | varchar | 16 | 是 | 否 | 审核状态 |
| 8 | examine_reply | varchar | 16 | 否 | 否 | 审核回复 |
| 9 | create_time | datetime | 是 | 否 | 创建时间 | |
| 10 | update_time | timestamp | 是 | 否 | 更新时间 | |
| 11 | source_table | varchar | 255 | 否 | 否 | 来源表 |
| 12 | source_id | int | 否 | 否 | 来源ID | |
| 13 | source_user_id | int | 否 | 否 | 来源用户 |
表 4-7-withdrawal_information(取款信息)
| 编号 | 字段名 | 类型 | 长度 | 是否非空 | 是否主键 | 注释 |
| 1 | withdrawal_information_id | int | 是 | 是 | 取款信息ID | |
| 2 | ordinary_users | int | 否 | 否 | 普通用户 | |
| 3 | user_name | varchar | 64 | 否 | 否 | 用户姓名 |
| 4 | account_number | varchar | 64 | 否 | 否 | 账户编号 |
| 5 | account_type | varchar | 64 | 否 | 否 | 账户类型 |
| 6 | withdrawal_amount | double | 否 | 否 | 取款金额 | |
| 7 | withdrawal_time | date | 否 | 否 | 取款时间 | |
| 8 | create_time | datetime | 是 | 否 | 创建时间 | |
| 9 | update_time | timestamp | 是 | 否 | 更新时间 | |
| 10 | source_table | varchar | 255 | 否 | 否 | 来源表 |
| 11 | source_id | int | 否 | 否 | 来源ID | |
| 12 | source_user_id | int | 否 | 否 | 来源用户 |
表 4-8-ordinary_users(普通用户)
| 编号 | 字段名 | 类型 | 长度 | 是否非空 | 是否主键 | 注释 |
| 1 | ordinary_users_id | int | 是 | 是 | 普通用户ID | |
| 2 | user_name | varchar | 64 | 否 | 否 | 用户姓名 |
| 3 | user_gender | varchar | 64 | 否 | 否 | 用户性别 |
| 4 | id_number | varchar | 255 | 否 | 否 | 身份证号 |
| 5 | contact_information | varchar | 16 | 否 | 否 | 联系方式 |
| 6 | account_information | varchar | 255 | 否 | 否 | 账户资料 |
| 7 | account_type | varchar | 64 | 否 | 否 | 账户类型 |
| 8 | examine_state | varchar | 16 | 是 | 否 | 审核状态 |
| 9 | examine_reply | varchar | 16 | 否 | 否 | 审核回复 |
| 10 | account_information_limit_times | int | 是 | 否 | 账户创建限制次数 | |
| 11 | user_id | int | 是 | 否 | 用户ID | |
| 12 | create_time | datetime | 是 | 否 | 创建时间 | |
| 13 | update_time | timestamp | 是 | 否 | 更新时间 |
5 系统详细设计与实现
系统关键模块设计与实现是系统开发中的核心任务。通过分析需求,设计和实现关键模块,确保系统功能的完整性和稳定性。在设计过程中,需要考虑模块之间的交互和数据流动,合理选择技术和框架,并进行测试和优化,以确保关键模块的高效运行和用户满意度。
5.1 用户功能模块
5.1.1 首页
首页是注册用户进入银行管理系统的核心展示界面。它以直观且富有吸引力的布局,呈现用户端的具体功能模块,比如账户信息管理、存款记录管理、取款信息管理、转账汇款管理等。设有便捷搜索栏,方便用户快速筛选和搜索。主界面展示如下图所示。
图5-1 首页界面图
5.1.2 用户注册
用户需填写用户名、密码、手机号码、身份证等基本信息,系统自动验证信息格式准确性。注册成功后,用户信息加密存储于数据库,同时用户获得专属账号,可自由使用其功能权限等。其界面展示如下图所示。
图5-2 用户注册界面图
5.1.3 用户登录
用户在登录页面输入注册时的用户名、密码、验证码,系统即时验证匹配信息。成功登录后,可以使用个人的功能权限。其界面如下图所示。
图5-3登录界面图
5.1.4 账户信息
用户可以点击账户信息功能,进行查看个人的银行账户明细,包括账户编号、账户类型、账户金额等,便于用户管理个人的账户信息。其界面如下图所示。
图5-4账户信息界面图
5.1.5 存款记录
用户点击存款记录界面后,可以查看历史存款详情以及进行新的存款操作。在存款操作功能中,用户只需输入存款金额并选择存款账户即可快速完成交易。系统会实时更新存款记录,确认交易详情并保障资金安全。其界面如下图所示。
图5-5存款记录界面图
5.1.6 转账汇款
用户点击转账汇款功能后,可以轻松输入收款人的账户信息和转账金额。在确认转账详情无误后,用户只需简单操作即可完成转账,同时系统会实时更新账户余额并记录交易详情。其界面如下图所示。
图5-6转账汇款界面图
用户点击解冻申请功能后,可以查看当前账户的冻结状态及相关详情。通过填写简要的解冻申请表单,包括选择解冻原因及提供必要的验证信息,用户能够发起解冻请求。系统会自动将申请提交给后台管理员进行审核处理。其界面如下图所示。
图5-7解冻申请界面图
5.2 管理员功能模块
5.2.1 系统用户
管理员通过系统用户功能可以对所有的注册用户身份进行审核管理操作。其界面如下图所示。
图5-8系统用户界面图
5.2.2 账户信息管理
管理员点击账户管理功能后,可以查看所有用户的开户申请并进行审核。管理员能够批准或拒绝开户请求。此外,管理员还可以编辑和更新现有用户的信息,确保账户数据的准确性。其界面如下图所示。
图5-9账户信息管理界面图
5.2.3 转账汇款管理
管理员点击审核用户的转账汇款信息功能后,可以查看待处理的转账请求及其详细信息,包括收款人信息、转账金额和附言。通过仔细核对每笔交易的合法性和准确性,管理员能够批准或拒绝转账操作。其界面如下图所示。
图5-10转账汇款界面图
5.2.4 解冻申请管理
管理员点击审核账户解冻申请功能后,可以查看用户提交的详细解冻请求和相关证明材料。通过评估申请理由及验证用户身份信息,管理员能够决定是否批准账户解冻,并可以直接在系统中处理这些申请。其界面如下图所示。
图5-11解冻申请管理界面图
6 系统测试
银行管理系统测试的主要目的是确保系统功能正常、性能稳定、安全可靠。测试旨在验证网站各项功能是否按照需求规格书要求正常工作,检查网站的易用性和用户体验,确保用户能够顺利完成各项操作。此外,网站测试还旨在评估网站的性能指标,包括响应时间、并发能力等,以保证网站在高负载情况下仍能正常运行。另外,安全测试也是重要的一部分,确保网站能够有效防范各类安全威胁和攻击。通过全面的网站测试,可以保障银行管理系统的稳定性、可靠性和安全性。
网站测试旨在检验系统功能是否正常工作。通过功能测试用例的执行,可以有效评估网站功能的正确性、完整性和稳定性,帮助发现和解决潜在的功能缺陷,确保网站能够按照预期功能正常运行。功能测试用例包括用户注册、用户登录、账户信息查看、转账汇款添加等。
| 测试用例编号 | 功能模块 | 测试用例描述 | 预期结果 |
| TC001 | 用户注册 | 输入有效的用户名、密码、邮箱和角色信息 | 注册成功,用户账户创建并收到验证邮件 |
| TC002 | 用户注册 | 输入已有用户名 | 注册失败,提示用户名已存在 |
表6-1 注册功能测试用例
| 测试用例编号 | 功能模块 | 测试用例描述 | 预期结果 |
| TC001 | 用户登录 | 输入正确的用户名和密码,点击登录按钮 | 登录成功,跳转到主页 |
| TC002 | 用户登录 | 输入错误的用户名或密码,点击登录按钮 | 登录失败,提示用户名或密码错误 |
| TC003 | 用户登录 | 输入正确的用户名,但密码为空,点击登录按钮 | 登录失败,提示密码不能为空 |
表6-2 登录功能测试用例
| 测试用例编号 | 功能模块 | 测试用例描述 | 预期结果 |
| TC001 | 账户查看 | 进入账户管理,点击账户详情 | 成功跳转到对应账户详情页面,展示该账户编号、类型、身份证号、账户余额等 |
| TC002 | 账户查看 | 在账户使用搜索功能,输入账户编号 | 准确搜索出该账户,并显示在搜索结果列表中,点击可查看账户详情 |
表6-3 账户查看功能测试用例
| 测试用例编号 | 功能模块 | 测试用例描述 | 预期结果 |
| TC001 | 转账汇款添加 | 在转账汇款页面,填写完整且正确的新转账汇款信息,点击保存按钮 | 提示添加成功,新转账汇款信息被保存 |
| TC002 | 转账汇款添加 | 尝试添加转账汇款信息时,部分必填字段留空,点击保存按钮 | 提示必填字段不能为空,无法成功保存转账汇款信息,页面停留在转账汇款添加页面 |
表6-4转账汇款添加功能测试用例
6.3 测试结果
在本次测试中,对用户注册、用户登录、账户查看、转账汇款添加等功能进行了详细测试。总体而言,所有测试用例均达到预期效果,系统功能表现稳定。
在本研究中,成功构建了一个银行管理系统,实现了诸如账户管理、存款取款、转账汇款、解冻申请等一系列功能。系统运用了Java语言的灵活性、Spring Boot框架的快速开发特性和MySQL数据库的稳定性,为用户提供了坚实的技术支持,有效提升了金融服务体验的便捷性和个性化。该平台不仅帮助用户更好地管理个人财务,还促进了银行与客户之间的互动交流,增强了服务透明度和信任感。
在系统的设计和开发过程中,用户体验与界面设计方面有待进一步优化,以提高网站的易用性与视觉吸引力,从而提升用户的使用满意度与忠诚度。异常情况和错误处理机制也需完善,确保网站运行的稳定性与数据的安全性,避免因技术故障影响用户体验。同时,着重增强系统的扩展性与可维护性,以便未来能够集成更多类型的金融产品和服务。总的来说,通过本次研究,成功搭建了一个专注于提供全面金融服务的在线平台,实现了多种功能并取得了一定的成果。在未来的发展中,将持续致力于优化网站功能与用户体验,不断提升系统性能与稳定性,在技术创新的推动下,该平台将成为连接银行与客户的重要桥梁,为促进金融知识普及和服务创新创造更多的价值和发展机会。
[1]曹阳. 基于Java语言面向小微企业系统的设计开发 [J]. 电脑知识与技术, 2025, 21 (01): 45-47+56. DOI:10.14004/j.cnki.ckt.2025.0076.
[2]王蕾. 区块链技术在银行账户管理中的应用 [J]. 合作经济与科技, 2024, (04): 50-52. DOI:10.13665/j.cnki.hzjjykj.2024.04.051.
[3]方淳. 商业银行账户管理的问题与改进思考 [J]. 中国集体经济, 2023, (26): 98-101.
[4]杨坡青. A手机银行营销管理系统优化项目客户需求管理研究[D]. 北京邮电大学, 2023. DOI:10.26969/d.cnki.gbydu.2023.001985.
[5]夏泽暄. 商业银行信息管理系统研究 [J]. 电子质量, 2023, (01): 53-56.
[6]吕高攀. 基于NFT的数字资产管理平台设计与实现[D]. 山东大学, 2022. DOI:10.27272/d.cnki.gshdu.2022.006500.
[7]孙建军. 审计调查视角下完善企业银行账户管理探析 [J]. 现代金融导刊, 2022, (10): 69-73.
[8]俞旭峰. N银行企业客户关系管理系统优化设计研究[D]. 吉林大学, 2022. DOI:10.27162/d.cnki.gjlin.2022.007424.
[9]李麟宇,方诗思,张涵婧. 浅析财务工作中银行存款日记账的自动化录入程序 [J]. 科技视界, 2022, (14): 63-66. DOI:10.19694/j.cnki.issn2095-2457.2022.14.19.
[10]张培培. W农商行账户管理能力提升研究[D]. 安徽财经大学, 2022. DOI:10.26916/d.cnki.gahcc.2022.000189.
[11]刘叶. 商业银行智能支付中的区块链应用研究[D]. 吉林财经大学, 2022. DOI:10.26979/d.cnki.gccsc.2022.000475.
[12]Liu S . Explore Java Language and Android Mobile Software Development [J]. International Journal of Frontiers in Engineering Technology, 2021, 3.0 (2.0):
[13]邵世敏, 中国农业发展银行数字档案管理系统. 北京市, 中国农业发展银行, 2020-09-11.
[14]Kline K . The Java Language Extension for SQL Server Is Now Open Source [J]. Database Trends and Applications, 2020, 34 (4): 31-31.
[15]高天奇. 招商银行基于大数据的风险管理体系建设[D]. 哈尔滨工业大学, 2020. DOI:10.27061/d.cnki.ghgdu.2020.005150.
这次毕业设计能够完成,最重要的就是来自指导老师的帮助,老师不厌其烦的对我的论文及毕业设计提出非常有建设性的建议,我的毕设施能够完成离不开老师的帮助。我对老师由衷的表示感谢,
其次要感谢大学四年里学院里所有的任课老师的教导,老师们在我整个大学四年里给予了我丰富的知识,让我能够在大学中不虚度光阴,踏踏实实的学习,没有这些老师不辞辛劳的教诲,我无法完成这四年的学业。
最后,我要感谢我的家人和同学们。感谢父母在物质与精神上给予我无限的支持和鼓励。感谢我的同学们,在论文写作期间,你们给予了我许多宝贵的建议和帮助,让我在学术研究的道路上不再孤单。
再次感谢所有在我大学生活中给予我帮助和支持的人们。您们的关怀和鼓励将永远铭刻在我的心中,成为我未来前行的动力。
由于自己的水平有限,毕设仍然存在着很大的缺陷,各位老师若提出意见,我会努力改正。
免费领取项目源码+数据库,请关注❥点赞收藏并私信博主,谢谢~

被折叠的 条评论
为什么被折叠?



