摘 要
本文介绍了一个中医药文化宣传平台的设计与实现。该平台采用Java语言开发,基于Spring Boot框架构建高效、灵活的后端服务,并结合MySQL数据库进行数据存储与管理,确保数据的安全性和稳定性。平台主要面向用户和管理员两类角色:用户可以浏览中医宣传知识、中医典籍、名医讲堂等内容,同时参与互动交流;管理员则负责内容发布、审核、用户管理以及数据分析等操作,保障平台的正常运行和内容质量。
在功能设计上,平台注重用户体验,界面简洁友好,支持多终端访问,方便用户随时随地获取信息。通过整合现代信息技术与传统中医药文化,该平台不仅提升了中医药文化的传播效率,还增强了公众对中医药文化的认知和兴趣。未来,平台将进一步优化功能,拓展服务范围,为推动中医药文化的传承与发展贡献力量。
关键词:中医药文化宣传平台;Java语言;Spring Boot框架;MySQL数据库
This article introduces the design and implementation of a platform for promoting traditional Chinese medicine culture. This platform is developed in Java language, based on the Spring Boot framework to build efficient and flexible backend services, and combined with MySQL database for data storage and management, ensuring data security and stability. The platform mainly targets two roles: users and administrators. Users can browse traditional Chinese medicine propaganda knowledge, traditional Chinese medicine classics, famous doctor lectures, and participate in interactive communication; Administrators are responsible for content publishing, review, user management, and data analysis to ensure the normal operation and content quality of the platform.
In terms of functional design, the platform focuses on user experience, with a simple and friendly interface that supports multi terminal access, making it convenient for users to access information anytime and anywhere. By integrating modern information technology with traditional Chinese medicine culture, this platform not only improves the dissemination efficiency of Chinese medicine culture, but also enhances the public's awareness and interest in Chinese medicine culture. In the future, the platform will further optimize its functions, expand its service scope, and contribute to the inheritance and development of traditional Chinese medicine culture.
Keywords: Traditional Chinese Medicine Culture Promotion Platform; Java language; Spring Boot framework; MySQL database
1 绪 论
-
- 研究背景与意义
当前中医药文化的传播面临诸多挑战。一方面,传统中医药文化内涵丰富,但传播渠道相对单一,难以满足现代社会多样化的信息获取需求。另一方面,中医药文化在国际上的传播仍面临文化差异、语言障碍以及缺乏系统化传播手段等问题。此外,现有的中医药文化宣传平台多以线下活动或纸质资料为主,数字化程度低,难以实现高效传播。
针对这些问题,本选题旨在开发一个基于Java语言、Spring Boot框架和MySQL数据库的中医药文化宣传平台。该平台采用现代化的技术手段,通过Web应用开发实现中医药文化的数字化传播。Spring Boot框架的高效性和MySQL数据库的稳定性,能够为平台提供强大的技术支持。平台将面向用户和管理员两类角色,用户可以获取中医宣传知识、在线学习等信息,管理员则负责内容发布和管理。
该平台的开发具有重要的意义和价值。它能够打破时空限制,通过互联网将中医药文化传递给更广泛的受众,提升中医药文化的影响力。平台的数字化形式能够更好地适应现代人的信息获取习惯,增强公众对中医药文化的认知和认同感。通过与现代科技的结合,该平台还能为中医药文化的国际化传播提供新的思路和方法。
综上所述,开发中医药文化宣传平台不仅能够有效解决当前中医药文化传播中存在的问题,还能借助现代技术手段推动中医药文化的传承与发展,为弘扬中华优秀传统文化和促进全球健康贡献一份力量。
1.2.1 国内研究现状
当前,国内对中医药文化宣传与传承的研究取得了显著进展。雷文婷等人在《新时代大健康语境下中医药文化自信的培养》[1]中指出,在新时代大健康背景下,中医药文化自信的培养是推动中医药文化传承与发展的关键。研究强调通过创新传播方式和教育手段,增强公众对中医药文化的认同感和自信心,为中医药文化的可持续发展奠定基础。孙春慧在《基于传统中医文化复兴与传承的创新实践思考》[2]中提出,传统中医文化的复兴需要结合现代科技手段和创新实践路径。研究认为,通过数字化、新媒体等现代技术手段,能够有效提升中医药文化的传播效果,促进其在现代社会中的传承与发展。王文凭等人在《“川派”中医药文化受到越来越多人喜欢》[3]中提到,“川派”中医药文化因其独特的地域特色和深厚的文化底蕴,受到越来越多的关注。研究指出,地方中医药文化的传播不仅能够增强公众对中医药文化的兴趣,还能为中医药文化的多样化发展提供新的思路。厉佳佳等人在《中医药传统文化在现代中医人才培养中的应用》[4]中探讨了中医药文化在现代中医人才培养中的重要性。研究指出,中医药传统文化的教育能够有效提升医学生的人文素养和专业认同感,为中医药文化的传承和创新发展提供坚实的人才基础。
综上所述,国内对中医药文化的研究已从理论探讨转向实践应用,尤其在文化自信培养、创新传播路径、地方文化特色以及人才培养等方面取得了显著成果。然而,中医药文化的传播仍面临文化差异、传播渠道单一等问题。因此,开发基于现代信息技术的中医药文化宣传平台,不仅能够有效解决这些问题,还能为中医药文化的国际化传播提供新的思路和方法,具有重要的现实意义和研究价值。
当前,国外对中医药文化宣传与传承的研究取得了显著进展。Shihuan T 等人在《Function and application of Traditional Chinese Medicine Inheritance Calculate System》[5]中介绍了中医药传承计算系统的功能与应用。该系统通过信息技术手段,对中医药的临床数据进行管理和分析,支持方剂、症状、舌象、脉象等多维度的数据挖掘,为中医药的传承和传播提供了技术支持。Yan Q等人在《Analysis of the Current Situation and Countermeasures of Cross-border Communication of Chinese Medicine Culture in the Context of Big Data》[6]中分析了大数据背景下中医药文化跨境传播的现状与对策。研究指出,大数据技术能够有效提升中医药文化的国际传播效率,通过精准分析和个性化推送,增强中医药文化的国际影响力。Zhang W 等人在《Research on the Teaching Mode of Traditional Chinese Medicine Culture in Chinese International Education》[7]中探讨了中医药文化在中国国际教育中的教学模式。研究强调,通过将中医药文化融入国际教育体系,能够培养具有跨文化交流能力的中医药人才,为中医药文化的全球传播奠定基础。Su J等人在《The Relationship between Traditional Chinese Medicine Culture and Chinese Herbal Medicine Mugwort》[8]中研究了中医药文化与艾草等中药材的关系。研究指出,通过深入挖掘中药材的文化内涵,能够增强公众对中医药文化的认知和认同,进一步推动中医药文化的传播。
综上所述,国外对中医药文化的研究主要集中在信息技术支持下的传承与传播、大数据背景下的跨境传播策略、国际教育中的教学模式以及中药材文化内涵的挖掘等方面。这些研究为中医药文化的国际化传播提供了新的思路和方法,但也提示了在跨文化背景下需要进一步解决文化差异和技术应用的问题。
本文主要研究内容包括设计并实现一款中医药文化宣传平台,旨在提升中医药文化的传播效率和用户体验。后端采用Java语言开发,借助Spring Boot框架提高开发效率和系统稳定性,实现中医宣传管理、用户管理等业务逻辑处理与数据持久化存储;前端使用Vue.js框架构建用户界面,确保界面友好和交互性,为用户提供清晰的名师讲堂、中医典籍展示等功能。数据库选用MySQL,保障数据存储的可靠性和检索效率,满足平台运行过程中大量数据的存储与查询需求。
在系统研发过程中,深入分析现有中医药文化宣传平台的优缺点,结合市场调研与用户需求,采用迭代开发模式,逐步优化和完善系统功能,如用户信息管理、中医宣传管理、在线学习管理、传承活动管理等,力求在功能和服务上达到最佳平衡,满足不同角色用户的需求。特别注重用户体验的优化,通过技术创新和功能升级,预计该平台将显著提升中医药文化的传播效率与服务质量,为用户提供一个更加便捷、安全的中医药文化学习体验。
2 相关技术介绍
2.1 Java语言
Java是一种跨平台的编程语言,广泛用于开发各种类型的应用程序,包括Web应用、移动应用和大型软件系统。在服务优化共建平台中,Java通常用于后端开发,提供强大的处理能力和稳定性。同时Java是一种面向对象的编程语言,支持封装、继承和多态等特性,使代码更易于维护和重用。还拥有丰富的标准库和第三方框架,如Spring、Hibernate等,可以大大提高开发效率。
2.2 SpringBoot框架
在本研究中,Spring Boot框架被用于开发中医药文化宣传平台的后端系统。Spring Boot是基于Spring框架的一款快速开发工具,提供了简化的配置和自动化的设置,极大地提高了开发效率。它通过"约定优于配置"的理念,减少了人员的配置工作,使得项目能够快速启动和运行。Spring Boot内置了嵌入式服务器(如Tomcat),无需进行复杂的服务器配置即可运行项目。此外,Spring Boot还支持微服务架构,方便系统的模块化开发和部署,提高了系统的可扩展性和维护性。通过Spring Boot能够快速构建出一个高效、稳定且具备良好扩展性的后端系统,满足中医药文化宣传平台的复杂需求。
中医药文化宣传平台采用B/S体系结构,用户通过浏览器访问前端界面,服务器端负责处理业务逻辑和数据存储,实现跨平台和跨设备的访问。该架构简化了系统部署和更新过程,提高了系统的可访问性和易用性,减少了用户端的资源占用。同时,B/S体系结构具有良好的扩展性和安全性,能够有效管理用户权限和保护数据安全,为中医药文化宣传平台的稳定运行和用户体验提供了可靠保障。
中医药文化宣传平台的开发中采用了MySQL数据库作为数据存储平台。MySQL是一种流行的开源关系型数据库管理系统,具有稳定性高、性能优异、易用性强等特点,适合用于存储大量结构化数据。通过使用MySQL数据库,中医药文化宣传平台可以高效地存储和管理用户信息、中医宣传管理、名师讲堂管理、中医典籍管理及数据等关键信息,确保数据的安全性和可靠性。通过整合MySQL数据库,中医药文化宣传平台能够实现数据的高效管理和快速检索,为用户提供个性化的资讯信息、在线学习及管理个人信息和修改密码等服务,同时为中医药文化宣传平台的管理层提供精准的数据分析与决策支持。
3 系统分析
系统分析是对系统开发的可行性进行研究,分析功能需求以确保系统满足用户期望。系统用例设计将明确定义系统与外部用户的交互场景,系统流程规划则细化系统内部功能流程,确保系统各模块协调工作。通过系统分析,可以建立清晰的系统框架,明确系统目标和功能,为系统开发和实施奠定基础。
3.1.1 技术可行性
采用Java语言、SSM框架和MySQL数据库构建中医药文化宣传平台具有较高的可行性。Java作为流行的编程语言,具有强大的生态系统和丰富的库支持,适合快速开发和易维护。SSM框架提供了快速开发和强大功能,可加快系统搭建速度,而MySQL作为稳定可靠的数据库,能够满足系统的数据存储和管理需求,保证数据安全和稳定性。
在经济可行性方面,采用开源技术栈搭建系统有助于降低开发成本,减少了软件许可费用。同时,中医药文化宣传平台的建设和应用能够提高管理效率、优化资源配置,为中医药文化宣传平台行业带来长期效益和投资回报。
中医药文化宣传平台的社会可行性较高。随着全球对传统医学的关注增加,中医药的国际地位不断提升,其理念与全球健康趋势契合,市场需求广阔。数字化技术可突破地域限制,实现更广泛的传播和教育,推动中医药文化国际化发展。同时,中医药教育体系的完善也为人才培养提供了支持。因此,该平台不仅有助于弘扬传统文化,还能在全球健康治理中发挥重要作用,具有显著的社会价值。
因此,从技术、经济和社会方面来看,构建中医药文化宣传平台具有较高的可行性,能够带来多方面的益处。
中医药文化宣传平台旨在通过不同角色的功能模块实现对中医药文化宣传平台的全面管理。系统主要分为用户和管理员两大角色,每个角色都有其独特的功能模块,以确保中医药文化宣传平台运营的高效性和透明性。
用户端:
首页:集中展示平台的核心内容,包括最新公告通知、新闻资讯、传承活动等,让用户迅速掌握平台动态。
在线学习:提供丰富的中医药文化学习资源,包括在线测试等。支持学习进度记录,用户可以随时查看自己的学习情况。
公告通知:展示平台发布的最新公告、活动通知和重要信息。
新闻资讯:提供中医药文化的最新动态、行业新闻、科研成果等信息,并进行点赞、评论等操作。
中医典籍:提供经典中医书籍的电子版,支持收藏、评论和在线阅读等,方便用户学习和研究。
中医宣传:展示中医药文化相关的宣传视频、海报、文章等,增强用户对中医药文化的认知和兴趣,并进行点赞、收藏和评论等操作。
名师讲堂:提供中医药领域知名专家的讲座视频和课程,用户可以查看课程详情,并进行点赞、评论和笔记等操作。
传承活动:展示中医药文化传承相关的线下活动、线上互动活动等,用户可以浏览活动详情、报名参与,并查看活动动态。
个人中心:用户可以查看和管理个人信息,包括个人首页、名师讲堂、笔记信息、报名信息、错题记录、收藏和评论管理等信息。
管理员端:
后台首页: 提供管理员的日常操作入口和平台运行状态概览。
系统用户管理:包括管理员和用户的账户管理,允许管理员进行用户信息的查看、编辑、权限分配和角色管理。
中医典籍管理:管理员可以查看和管理中医典籍信息,并进行增删改查等操作。
名师讲堂管理:管理员可以查看和管理名师讲堂信息,并进行增删改查等操作。
笔记信息管理:管理员可以查看用户的学习笔记,支持按用户、课程分类查询,管理笔记的可见性,确保内容合规。
传承活动管理:管理员可以查看和管理中医药文化传承活动信息,管理活动的报名情况,统计参与人数。
报名信息管理:管理员可以查看用户报名的活动等信息,管理报名状态,并进行审核等操作。
系统管理:管理员可以更新和管理首页轮播图内容,提升用户体验。
通知公告管理:管理员发布和管理公告信息,确保用户及时获取重要信息。
资源管理:管理员管理新闻资讯和相关分类,提供有价值的资讯给用户。
在线学习管理:管理员可以查看和管理科目列表、试题库、错题记录和试卷列表,并进行增删改查等操作。
非功能性分析旨在评估系统的非功能需求和性能要求。通过对性能、可靠性、安全性、可用性和扩展性等方面进行评估,确保平台能够满足用户和系统运行的要求。具体如下:
表3-1中医药文化宣传平台非功能需求表
| 需求类型 | 描述 |
| 性能 | 系统应具有高性能,能够快速响应用户请求,保持稳定的性能水平,支持高并发访问和大规模数据处理。 |
| 可靠性 | 系统应具有高可靠性,确保系统稳定运行,防止系统故障和数据丢失,提供数据备份和恢复机制。 |
| 安全性 | 系统应具有高安全性,保护用户隐私信息和数据安全,采用加密传输技术、访问控制和身份验证机制。 |
| 可用性 | 系统应具有高可用性,保证系统全天候运行,最大限度减少系统故障和维护时间,提供灾备和故障转移功能。 |
| 易用性 | 系统应具有良好的易用性,用户界面设计友好,操作简单直观,提供清晰的指导和帮助文档。 |
| 可维护性 | 系统应具有良好的可维护性,易于维护和升级,提供模块化和结构化代码,方便开发人员进行维护和修改。 |
| 可扩展性 | 系统应具有良好的可扩展性,支持新增功能和模块的集成,具备良好的架构设计和扩展性能。 |
系统用例分析是对系统中各个功能模块的用户需求和行为进行分析,以识别和描述不同的用户用例。通过系统用例分析,可以深入了解用户在平台上的操作流程和交互方式,为系统设计和开发提供指导,并确保平台能够满足用户的需求和期望。
(1)用户角色用例图如下图所示。

图3-1 用户角色用例图
(2)管理员角色用例图如下图所示。

图3-2 管理员角色用例图
本章重点在对系统进行了可行性、功能需求、系统用例以及系统流程分析,旨在明确平台的功能要求。这些分析为系统的开发和测试提供了指导和标准,确保系统设计和实施符合用户需求。通过详细的分析,可以有效规划平台功能的实现方式,提供清晰的指引。同时,这些分析也有助于确保代码实现的质量和系统的稳定性,为系统的顺利上线和运行奠定基础。
4 系统总体设计
系统总体设计包括系统架构、数据库设计、用户界面设计等方面。通过三层架构模式,确保系统的可靠性和可扩展性。设计规范化的数据库结构,以存储和管理用户数据等信息。同时,注重用户界面的友好性和易用性,提供便捷的功能操作和良好的用户体验。总体设计的目标是实现一个稳定、安全、高效的系统,满足用户的需求。
在系统架构设计中,将确定系统的整体结构和组件之间的关系。这包括选择适当的架构风格,划分系统的层次结构,并定义各个模块的职责和交互方式。架构图如下图所示。
图4-1系统架构设计图
表示层(Presentation Layer):负责与用户进行交互,将系统的功能和数据以易于理解和操作的方式展示给用户。通常包括用户界面、页面设计和用户输入验证等。
业务逻辑层(Business Logic Layer):处理系统的核心业务逻辑,包括对用户请求的处理、业务规则的执行以及数据的处理和转换。它独立于表现层和数据层,实现了业务逻辑的封装和复用。
数据层(Data Layer):负责数据的存储、访问和管理,包括数据库和持久化机制。数据层提供了对数据的增删改查操作,并与业务逻辑层进行交互,使系统能够有效地存储和检索数据。
这三个层次相互独立,通过明确的接口和协议进行通信,实现了系统的模块化和可扩展性。表现层负责将用户的请求传递给业务逻辑层,业务逻辑层处理请求并返回结果,最后数据层负责与数据库交互并提供数据支持。这种分层架构有助于实现系统的可维护性、灵活性和可测试性。
通过整体功能模块设计,我将根据需求分析的结果,将系统的功能划分为不同的模块。每个模块负责实现特定的功能,并与其他模块进行协作。我们将详细定义每个模块的输入、输出、处理逻辑和相互依赖关系。具体的功能模块图如图4-2所示。

图4-2 系统功能模块图
数据库设计是系统开发中至关重要的一环,它涉及到数据的组织、存储和管理。在数据库设计中,我将根据系统的需求设计数据库的概念结构和逻辑结构,包括定义实体、属性、关系和约束等。
顶层数据流是指系统与外部实体之间的数据流动,描述了系统的整体数据流。在中医药文化宣传平台中,顶层数据流包括管理员录入典籍类型、用户浏览资讯信息、提交报名信息、管理员审核报名信息等。
系统的顶层数据流图如下图所示。

图4-3系统数据流图(顶层)
底层数据流程图是对顶层数据流程图的细化,系统的底层数据流图如下图所示。

图4-4系统数据流图(底层)
4.3.2 数据库概念结构设计
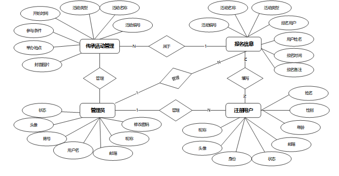
数据库概念结构设计主要涉及数据库的实体和实体之间的关系。通过实体-关系模型或者其他适当的模型,我将定义系统中涉及的各个实体以及它们之间的联系。下面我将罗列主要的实体属性图和系统E-R图。
中医药文化宣传平台总体E-R图如下图所示。

图4-5 总体E-R图
数据库逻辑结构设计则是在概念结构的基础上,进行具体的数据库表设计。我们将定义每个表的结构、字段和约束,并建立表与表之间的关系。
| 编号 | 名称 | 数据类型 | 长度 | 小数位 | 允许空值 | 主键 | 默认值 | 说明 |
| 1 | token_id | int | 10 | 0 | N | Y | 临时访问牌ID | |
| 2 | token | varchar | 64 | 0 | Y | N | 临时访问牌 | |
| 3 | info | text | 65535 | 0 | Y | N | ||
| 4 | maxage | int | 10 | 0 | N | N | 2 | 最大寿命:默认2小时 |
| 5 | create_time | timestamp | 19 | 0 | N | N | CURRENT_TIMESTAMP | 创建时间: |
| 6 | update_time | timestamp | 19 | 0 | N | N | CURRENT_TIMESTAMP | 更新时间: |
| 7 | user_id | int | 10 | 0 | N | N | 0 | 用户编号: |
| 编号 | 名称 | 数据类型 | 长度 | 小数位 | 允许空值 | 主键 | 默认值 | 说明 |
| 1 | activity_type_id | int | 10 | 0 | N | Y | 活动类型ID | |
| 2 | activity_type | varchar | 64 | 0 | Y | N | 活动类型 | |
| 3 | create_time | datetime | 19 | 0 | N | N | CURRENT_TIMESTAMP | 创建时间 |
| 4 | update_time | timestamp | 19 | 0 | N | N | CURRENT_TIMESTAMP | 更新时间 |
表article (文章:用于内容管理系统的文章)
| 编号 | 名称 | 数据类型 | 长度 | 小数位 | 允许空值 | 主键 | 默认值 | 说明 |
| 1 | article_id | mediumint | 8 | 0 | N | Y | 文章id:[0,8388607] | |
| 2 | title | varchar | 125 | 0 | N | Y | 标题:[0,125]用于文章和html的title标签中 | |
| 3 | type | varchar | 64 | 0 | N | N | 0 | 文章分类:[0,1000]用来搜索指定类型的文章 |
| 4 | hits | int | 10 | 0 | N | N | 0 | 点击数:[0,1000000000]访问这篇文章的人次 |
| 5 | praise_len | int | 10 | 0 | N | N | 0 | 点赞数 |
| 6 | create_time | timestamp | 19 | 0 | N | N | CURRENT_TIMESTAMP | 创建时间: |
| 7 | update_time | timestamp | 19 | 0 | N | N | CURRENT_TIMESTAMP | 更新时间: |
| 8 | source | varchar | 255 | 0 | Y | N | 来源:[0,255]文章的出处 | |
| 9 | url | varchar | 255 | 0 | Y | N | 来源地址:[0,255]用于跳转到发布该文章的网站 | |
| 10 | tag | varchar | 255 | 0 | Y | N | 标签:[0,255]用于标注文章所属相关内容,多个标签用空格隔开 | |
| 11 | content | longtext | 2147483647 | 0 | Y | N | 正文:文章的主体内容 | |
| 12 | img | varchar | 255 | 0 | Y | N | 封面图 | |
| 13 | description | text | 65535 | 0 | Y | N | 文章描述 |
表article_type (文章分类)
| 编号 | 名称 | 数据类型 | 长度 | 小数位 | 允许空值 | 主键 | 默认值 | 说明 |
| 1 | type_id | smallint | 5 | 0 | N | Y | 分类ID:[0,10000] | |
| 2 | display | smallint | 5 | 0 | N | N | 100 | 显示顺序:[0,1000]决定分类显示的先后顺序 |
| 3 | name | varchar | 16 | 0 | N | N | 分类名称:[2,16] | |
| 4 | father_id | smallint | 5 | 0 | N | N | 0 | 上级分类ID:[0,32767] |
| 5 | description | varchar | 255 | 0 | Y | N | 描述:[0,255]描述该分类的作用 | |
| 6 | icon | text | 65535 | 0 | Y | N | 分类图标: | |
| 7 | url | varchar | 255 | 0 | Y | N | 外链地址:[0,255]如果该分类是跳转到其他网站的情况下,就在该URL上设置 | |
| 8 | create_time | timestamp | 19 | 0 | N | N | CURRENT_TIMESTAMP | 创建时间: |
| 9 | update_time | timestamp | 19 | 0 | N | N | CURRENT_TIMESTAMP | 更新时间: |
表auth (用户权限管理)
| 编号 | 名称 | 数据类型 | 长度 | 小数位 | 允许空值 | 主键 | 默认值 | 说明 |
| 1 | auth_id | int | 10 | 0 | N | Y | 授权ID: | |
| 2 | user_group | varchar | 64 | 0 | Y | N | 用户组: | |
| 3 | mod_name | varchar | 64 | 0 | Y | N | 模块名: | |
| 4 | table_name | varchar | 64 | 0 | Y | N | 表名: | |
| 5 | page_title | varchar | 255 | 0 | Y | N | 页面标题: | |
| 6 | path | varchar | 255 | 0 | Y | N | 路由路径: | |
| 7 | parent | varchar | 64 | 0 | Y | N | 父级菜单 | |
| 8 | parent_sort | int | 10 | 0 | N | N | 0 | 父级菜单排序 |
| 9 | position | varchar | 32 | 0 | Y | N | 位置: | |
| 10 | mode | varchar | 32 | 0 | N | N | _blank | 跳转方式: |
| 11 | add | tinyint | 3 | 0 | N | N | 1 | 是否可增加: |
| 12 | del | tinyint | 3 | 0 | N | N | 1 | 是否可删除: |
| 13 | set | tinyint | 3 | 0 | N | N | 1 | 是否可修改: |
| 14 | get | tinyint | 3 | 0 | N | N | 1 | 是否可查看: |
| 15 | field_add | text | 65535 | 0 | Y | N | 添加字段: | |
| 16 | field_set | text | 65535 | 0 | Y | N | 修改字段: | |
| 17 | field_get | text | 65535 | 0 | Y | N | 查询字段: | |
| 18 | table_nav_name | varchar | 500 | 0 | Y | N | 跨表导航名称: | |
| 19 | table_nav | varchar | 500 | 0 | Y | N | 跨表导航: | |
| 20 | option | text | 65535 | 0 | Y | N | 配置: | |
| 21 | create_time | timestamp | 19 | 0 | N | N | CURRENT_TIMESTAMP | 创建时间: |
| 22 | update_time | timestamp | 19 | 0 | N | N | CURRENT_TIMESTAMP | 更新时间: |
| 编号 | 名称 | 数据类型 | 长度 | 小数位 | 允许空值 | 主键 | 默认值 | 说明 |
| 1 | classroom_type_id | int | 10 | 0 | N | Y | 讲堂类型ID | |
| 2 | classroom_type | varchar | 64 | 0 | Y | N | 讲堂类型 | |
| 3 | create_time | datetime | 19 | 0 | N | N | CURRENT_TIMESTAMP | 创建时间 |
| 4 | update_time | timestamp | 19 | 0 | N | N | CURRENT_TIMESTAMP | 更新时间 |
表code_token
| 编号 | 名称 | 数据类型 | 长度 | 小数位 | 允许空值 | 主键 | 默认值 | 说明 |
| 1 | code_token_id | int | 10 | 0 | N | Y | ||
| 2 | token | varchar | 255 | 0 | Y | N | ||
| 3 | code | varchar | 255 | 0 | Y | N | 验证码 | |
| 4 | expire_time | timestamp | 19 | 0 | N | N | CURRENT_TIMESTAMP | 失效时间 |
| 5 | create_time | timestamp | 19 | 0 | N | N | CURRENT_TIMESTAMP | 创建时间 |
| 6 | update_time | timestamp | 19 | 0 | N | N | CURRENT_TIMESTAMP | 更新时间: |
| 编号 | 名称 | 数据类型 | 长度 | 小数位 | 允许空值 | 主键 | 默认值 | 说明 |
| 1 | collect_id | int | 10 | 0 | N | Y | 收藏ID: | |
| 2 | user_id | int | 10 | 0 | N | N | 0 | 收藏人ID: |
| 3 | source_table | varchar | 255 | 0 | Y | N | 来源表: | |
| 4 | source_field | varchar | 255 | 0 | Y | N | 来源字段: | |
| 5 | source_id | int | 10 | 0 | N | N | 0 | 来源ID: |
| 6 | title | varchar | 255 | 0 | Y | N | 标题: | |
| 7 | img | varchar | 255 | 0 | Y | N | 封面: | |
| 8 | create_time | timestamp | 19 | 0 | N | N | CURRENT_TIMESTAMP | 创建时间: |
| 9 | update_time | timestamp | 19 | 0 | N | N | CURRENT_TIMESTAMP | 更新时间: |
表comment (评论)
| 编号 | 名称 | 数据类型 | 长度 | 小数位 | 允许空值 | 主键 | 默认值 | 说明 |
| 1 | comment_id | int | 10 | 0 | N | Y | 评论ID: | |
| 2 | user_id | int | 10 | 0 | N | N | 0 | 评论人ID: |
| 3 | reply_to_id | int | 10 | 0 | N | N | 0 | 回复评论ID:空为0 |
| 4 | content | longtext | 2147483647 | 0 | Y | N | 内容: | |
| 5 | nickname | varchar | 255 | 0 | Y | N | 昵称: | |
| 6 | avatar | varchar | 255 | 0 | Y | N | 头像地址:[0,255] | |
| 7 | create_time | timestamp | 19 | 0 | N | N | CURRENT_TIMESTAMP | 创建时间: |
| 8 | update_time | timestamp | 19 | 0 | N | N | CURRENT_TIMESTAMP | 更新时间: |
| 9 | source_table | varchar | 255 | 0 | Y | N | 来源表: | |
| 10 | source_field | varchar | 255 | 0 | Y | N | 来源字段: | |
| 11 | source_id | int | 10 | 0 | N | N | 0 | 来源ID: |
| 编号 | 名称 | 数据类型 | 长度 | 小数位 | 允许空值 | 主键 | 默认值 | 说明 |
| 1 | exam_question_id | mediumint | 8 | 0 | N | Y | ||
| 2 | subject_name | varchar | 255 | 0 | Y | N | 科目名称 | |
| 3 | type | varchar | 20 | 0 | Y | N | 类型 | |
| 4 | title | varchar | 255 | 0 | Y | N | 题目 | |
| 5 | question_item | varchar | 500 | 0 | Y | N | 选项 | |
| 6 | answer | varchar | 500 | 0 | Y | N | 参考答案 | |
| 7 | score | double | 9 | 2 | Y | N | 总分 | |
| 8 | create_time | timestamp | 19 | 0 | N | N | CURRENT_TIMESTAMP | 创建时间: |
| 9 | update_time | timestamp | 19 | 0 | N | N | CURRENT_TIMESTAMP | 更新时间: |
表famous_teacher_lecture_hall (名师讲堂)
| 编号 | 名称 | 数据类型 | 长度 | 小数位 | 允许空值 | 主键 | 默认值 | 说明 |
| 1 | famous_teacher_lecture_hall_id | int | 10 | 0 | N | Y | 名师讲堂ID | |
| 2 | lecture_title | varchar | 64 | 0 | Y | N | 讲堂标题 | |
| 3 | classroom_type | varchar | 64 | 0 | Y | N | 讲堂类型 | |
| 4 | publish_user | int | 10 | 0 | Y | N | 0 | 发布用户 |
| 5 | user_name | varchar | 64 | 0 | Y | N | 用户姓名 | |
| 6 | cover_photo | varchar | 255 | 0 | Y | N | 封面图片 | |
| 7 | release_time | datetime | 19 | 0 | Y | N | 发布时间 | |
| 8 | video_attachments | varchar | 255 | 0 | Y | N | 视频附件 | |
| 9 | lecture_hall_details | longtext | 2147483647 | 0 | Y | N | 讲堂详情 | |
| 10 | hits | int | 10 | 0 | N | N | 0 | 点击数 |
| 11 | praise_len | int | 10 | 0 | N | N | 0 | 点赞数 |
| 12 | collect_len | int | 10 | 0 | N | N | 0 | 收藏数 |
| 13 | comment_len | int | 10 | 0 | N | N | 0 | 评论数 |
| 14 | examine_state | varchar | 16 | 0 | N | N | 未审核 | 审核状态 |
| 15 | examine_reply | varchar | 16 | 0 | Y | N | 审核回复 | |
| 16 | note_information_limit_times | int | 10 | 0 | N | N | 0 | 笔记限制次数 |
| 17 | create_time | datetime | 19 | 0 | N | N | CURRENT_TIMESTAMP | 创建时间 |
| 18 | update_time | timestamp | 19 | 0 | N | N | CURRENT_TIMESTAMP | 更新时间 |
| 编号 | 名称 | 数据类型 | 长度 | 小数位 | 允许空值 | 主键 | 默认值 | 说明 |
| 1 | hits_id | int | 10 | 0 | N | Y | 点赞ID: | |
| 2 | user_id | int | 10 | 0 | N | N | 0 | 点赞人: |
| 3 | create_time | timestamp | 19 | 0 | N | N | CURRENT_TIMESTAMP | 创建时间: |
| 4 | update_time | timestamp | 19 | 0 | N | N | CURRENT_TIMESTAMP | 更新时间: |
| 5 | source_table | varchar | 255 | 0 | Y | N | 来源表: | |
| 6 | source_field | varchar | 255 | 0 | Y | N | 来源字段: | |
| 7 | source_id | int | 10 | 0 | N | N | 0 | 来源ID: |
表inheritance_activities (传承活动)
| 编号 | 名称 | 数据类型 | 长度 | 小数位 | 允许空值 | 主键 | 默认值 | 说明 |
| 1 | inheritance_activities_id | int | 10 | 0 | N | Y | 传承活动ID | |
| 2 | activity_number | varchar | 64 | 0 | Y | N | 活动编号 | |
| 3 | event_name | varchar | 64 | 0 | Y | N | 活动名称 | |
| 4 | activity_type | varchar | 64 | 0 | Y | N | 活动类型 | |
| 5 | cover_photo | varchar | 255 | 0 | Y | N | 封面图片 | |
| 6 | start_time | datetime | 19 | 0 | Y | N | 开始时间 | |
| 7 | participation_conditions | varchar | 64 | 0 | Y | N | 参与条件 | |
| 8 | venue_of_the_event | varchar | 64 | 0 | Y | N | 举办地点 | |
| 9 | event_details | longtext | 2147483647 | 0 | Y | N | 活动详情 | |
| 10 | hits | int | 10 | 0 | N | N | 0 | 点击数 |
| 11 | praise_len | int | 10 | 0 | N | N | 0 | 点赞数 |
| 12 | collect_len | int | 10 | 0 | N | N | 0 | 收藏数 |
| 13 | comment_len | int | 10 | 0 | N | N | 0 | 评论数 |
| 14 | registration_information_limit_times | int | 10 | 0 | N | N | 0 | 报名限制次数 |
| 15 | create_time | datetime | 19 | 0 | N | N | CURRENT_TIMESTAMP | 创建时间 |
| 16 | update_time | timestamp | 19 | 0 | N | N | CURRENT_TIMESTAMP | 更新时间 |
| 编号 | 名称 | 数据类型 | 长度 | 小数位 | 允许空值 | 主键 | 默认值 | 说明 |
| 1 | note_information_id | int | 10 | 0 | N | Y | 笔记信息ID | |
| 2 | lecture_title | varchar | 64 | 0 | Y | N | 讲堂标题 | |
| 3 | classroom_type | varchar | 64 | 0 | Y | N | 讲堂类型 | |
| 4 | record_users | int | 10 | 0 | Y | N | 0 | 记录用户 |
| 5 | record_time | datetime | 19 | 0 | Y | N | 记录时间 | |
| 6 | note_content | text | 65535 | 0 | Y | N | 笔记内容 | |
| 7 | create_time | datetime | 19 | 0 | N | N | CURRENT_TIMESTAMP | 创建时间 |
| 8 | update_time | timestamp | 19 | 0 | N | N | CURRENT_TIMESTAMP | 更新时间 |
| 9 | source_table | varchar | 255 | 0 | Y | N | 来源表 | |
| 10 | source_id | int | 10 | 0 | Y | N | 来源ID | |
| 11 | source_user_id | int | 10 | 0 | Y | N | 来源用户 |
| 编号 | 名称 | 数据类型 | 长度 | 小数位 | 允许空值 | 主键 | 默认值 | 说明 |
| 1 | notice_id | mediumint | 8 | 0 | N | Y | 公告id: | |
| 2 | title | varchar | 125 | 0 | N | N | 标题: | |
| 3 | content | longtext | 2147483647 | 0 | Y | N | 正文: | |
| 4 | create_time | timestamp | 19 | 0 | N | N | CURRENT_TIMESTAMP | 创建时间: |
| 5 | update_time | timestamp | 19 | 0 | N | N | CURRENT_TIMESTAMP | 更新时间: |
| 编号 | 名称 | 数据类型 | 长度 | 小数位 | 允许空值 | 主键 | 默认值 | 说明 |
| 1 | novel_chapters_id | int | 10 | 0 | N | Y | 小说章节ID | |
| 2 | chapter_name | varchar | 64 | 0 | Y | N | 章节名称 | |
| 3 | sort | int | 10 | 0 | Y | N | 0 | 排序 |
| 4 | chapter_content | longtext | 2147483647 | 0 | Y | N | 章节内容 | |
| 5 | source_table | varchar | 255 | 0 | Y | N | 来源表: | |
| 6 | source_field | varchar | 255 | 0 | Y | N | 来源字段: | |
| 7 | novel_reading_id | int | 10 | 0 | Y | N | 小说id | |
| 8 | create_time | datetime | 19 | 0 | N | N | CURRENT_TIMESTAMP | 创建时间 |
| 9 | update_time | timestamp | 19 | 0 | N | N | CURRENT_TIMESTAMP | 更新时间 |
| 编号 | 名称 | 数据类型 | 长度 | 小数位 | 允许空值 | 主键 | 默认值 | 说明 |
| 1 | praise_id | int | 10 | 0 | N | Y | 点赞ID: | |
| 2 | user_id | int | 10 | 0 | N | N | 0 | 点赞人: |
| 3 | create_time | timestamp | 19 | 0 | N | N | CURRENT_TIMESTAMP | 创建时间: |
| 4 | update_time | timestamp | 19 | 0 | N | N | CURRENT_TIMESTAMP | 更新时间: |
| 5 | source_table | varchar | 255 | 0 | Y | N | 来源表: | |
| 6 | source_field | varchar | 255 | 0 | Y | N | 来源字段: | |
| 7 | source_id | int | 10 | 0 | N | N | 0 | 来源ID: |
| 8 | status | bit | 1 | 0 | N | N | 1 | 点赞状态:1为点赞,0已取消 |
| 编号 | 名称 | 数据类型 | 长度 | 小数位 | 允许空值 | 主键 | 默认值 | 说明 |
| 1 | promotion_type_id | int | 10 | 0 | N | Y | 宣传类型ID | |
| 2 | promotion_type | varchar | 64 | 0 | Y | N | 宣传类型 | |
| 3 | create_time | datetime | 19 | 0 | N | N | CURRENT_TIMESTAMP | 创建时间 |
| 4 | update_time | timestamp | 19 | 0 | N | N | CURRENT_TIMESTAMP | 更新时间 |
| 编号 | 名称 | 数据类型 | 长度 | 小数位 | 允许空值 | 主键 | 默认值 | 说明 |
| 1 | registered_user_id | int | 10 | 0 | N | Y | 注册用户ID | |
| 2 | user_name | varchar | 64 | 0 | Y | N | 用户姓名 | |
| 3 | user_gender | varchar | 64 | 0 | Y | N | 用户性别 | |
| 4 | user_age | varchar | 64 | 0 | Y | N | 用户年龄 | |
| 5 | examine_state | varchar | 16 | 0 | N | N | 已通过 | 审核状态 |
| 6 | user_id | int | 10 | 0 | N | N | 0 | 用户ID |
| 7 | create_time | datetime | 19 | 0 | N | N | CURRENT_TIMESTAMP | 创建时间 |
| 8 | update_time | timestamp | 19 | 0 | N | N | CURRENT_TIMESTAMP | 更新时间 |
表registration_information (报名信息)
| 编号 | 名称 | 数据类型 | 长度 | 小数位 | 允许空值 | 主键 | 默认值 | 说明 |
| 1 | registration_information_id | int | 10 | 0 | N | Y | 报名信息ID | |
| 2 | activity_number | varchar | 64 | 0 | Y | N | 活动编号 | |
| 3 | event_name | varchar | 64 | 0 | Y | N | 活动名称 | |
| 4 | activity_type | varchar | 64 | 0 | Y | N | 活动类型 | |
| 5 | registered_users | int | 10 | 0 | Y | N | 0 | 报名用户 |
| 6 | user_name | varchar | 64 | 0 | Y | N | 用户姓名 | |
| 7 | registration_time | datetime | 19 | 0 | Y | N | 报名时间 | |
| 8 | reason_for_registration | varchar | 64 | 0 | Y | N | 报名原因 | |
| 9 | registration_remarks | text | 65535 | 0 | Y | N | 报名备注 | |
| 10 | examine_state | varchar | 16 | 0 | N | N | 未审核 | 审核状态 |
| 11 | examine_reply | varchar | 16 | 0 | Y | N | 审核回复 | |
| 12 | create_time | datetime | 19 | 0 | N | N | CURRENT_TIMESTAMP | 创建时间 |
| 13 | update_time | timestamp | 19 | 0 | N | N | CURRENT_TIMESTAMP | 更新时间 |
| 14 | source_table | varchar | 255 | 0 | Y | N | 来源表 | |
| 15 | source_id | int | 10 | 0 | Y | N | 来源ID | |
| 16 | source_user_id | int | 10 | 0 | Y | N | 来源用户 |
| 编号 | 名称 | 数据类型 | 长度 | 小数位 | 允许空值 | 主键 | 默认值 | 说明 |
| 1 | schedule_id | smallint | 5 | 0 | N | Y | 日程ID:[0,32767] | |
| 2 | content | varchar | 255 | 0 | Y | N | 日程内容 | |
| 3 | scheduled_time | datetime | 19 | 0 | Y | N | 计划时间 | |
| 4 | user_id | int | 10 | 0 | N | N | 用户id | |
| 5 | create_time | datetime | 19 | 0 | Y | N | 创建时间 | |
| 6 | update_time | datetime | 19 | 0 | Y | N | 更新时间 |
| 编号 | 名称 | 数据类型 | 长度 | 小数位 | 允许空值 | 主键 | 默认值 | 说明 |
| 1 | score_id | int | 10 | 0 | N | Y | 评分ID: | |
| 2 | user_id | int | 10 | 0 | N | N | 0 | 评分人: |
| 3 | nickname | varchar | 64 | 0 | Y | N | 昵称: | |
| 4 | score_num | double | 5 | 2 | N | N | 0.00 | 评分: |
| 5 | create_time | timestamp | 19 | 0 | N | N | CURRENT_TIMESTAMP | 创建时间: |
| 6 | update_time | timestamp | 19 | 0 | N | N | CURRENT_TIMESTAMP | 更新时间: |
| 7 | source_table | varchar | 255 | 0 | Y | N | 来源表: | |
| 8 | source_field | varchar | 255 | 0 | Y | N | 来源字段: | |
| 9 | source_id | int | 10 | 0 | N | N | 0 | 来源ID: |
| 编号 | 名称 | 数据类型 | 长度 | 小数位 | 允许空值 | 主键 | 默认值 | 说明 |
| 1 | slides_id | int | 10 | 0 | N | Y | 轮播图ID: | |
| 2 | title | varchar | 64 | 0 | Y | N | 标题: | |
| 3 | content | varchar | 255 | 0 | Y | N | 内容: | |
| 4 | url | varchar | 255 | 0 | Y | N | 链接: | |
| 5 | img | varchar | 255 | 0 | Y | N | 轮播图: | |
| 6 | hits | int | 10 | 0 | N | N | 0 | 点击量: |
| 7 | create_time | timestamp | 19 | 0 | N | N | CURRENT_TIMESTAMP | 创建时间: |
| 8 | update_time | timestamp | 19 | 0 | N | N | CURRENT_TIMESTAMP | 更新时间: |
| 编号 | 名称 | 数据类型 | 长度 | 小数位 | 允许空值 | 主键 | 默认值 | 说明 |
| 1 | subject_id | int | 10 | 0 | N | Y | ||
| 2 | name | varchar | 255 | 0 | Y | N | ||
| 3 | update_time | timestamp | 19 | 0 | N | N | CURRENT_TIMESTAMP | |
| 4 | create_time | timestamp | 19 | 0 | N | N | CURRENT_TIMESTAMP |
| 编号 | 名称 | 数据类型 | 长度 | 小数位 | 允许空值 | 主键 | 默认值 | 说明 |
| 1 | exam_id | mediumint | 8 | 0 | N | Y | 考试id | |
| 2 | subject_name | varchar | 255 | 0 | Y | N | ||
| 3 | name | varchar | 32 | 0 | N | N | 考试名称:[2,32] | |
| 4 | duration | int | 10 | 0 | Y | N | 答题时长 | |
| 5 | score | double | 9 | 2 | Y | N | 总分 | |
| 6 | status | varchar | 10 | 0 | Y | N | 状态:启用、禁用 | |
| 7 | create_time | timestamp | 19 | 0 | N | N | CURRENT_TIMESTAMP | 创建时间: |
| 8 | update_time | timestamp | 19 | 0 | N | N | CURRENT_TIMESTAMP | 更新时间: |
| 9 | user_id | int | 10 | 0 | Y | N | 出题人 |
| 编号 | 名称 | 数据类型 | 长度 | 小数位 | 允许空值 | 主键 | 默认值 | 说明 |
| 1 | exam_question_id | mediumint | 8 | 0 | N | Y | ||
| 2 | subject_name | varchar | 255 | 0 | Y | N | 科目名称 | |
| 3 | type | varchar | 20 | 0 | Y | N | 类型 | |
| 4 | title | varchar | 255 | 0 | Y | N | 题目 | |
| 5 | question_item | varchar | 500 | 0 | Y | N | 选项 | |
| 6 | answer | varchar | 500 | 0 | Y | N | 参考答案 | |
| 7 | score | double | 9 | 2 | Y | N | 总分 | |
| 8 | question_order | int | 10 | 0 | Y | N | 排序 | |
| 9 | exam_id | mediumint | 8 | 0 | N | N | 所属试卷 | |
| 10 | create_time | timestamp | 19 | 0 | N | N | CURRENT_TIMESTAMP | 创建时间: |
| 11 | update_time | timestamp | 19 | 0 | N | N | CURRENT_TIMESTAMP | 更新时间: |
| 编号 | 名称 | 数据类型 | 长度 | 小数位 | 允许空值 | 主键 | 默认值 | 说明 |
| 1 | user_answer_id | mediumint | 8 | 0 | N | Y | ||
| 2 | user_id | mediumint | 7 | 0 | N | N | 用户ID:[0,8388607]用户获取其他与用户相关的数据 | |
| 3 | exam_id | mediumint | 8 | 0 | N | N | 0 | 考试id |
| 4 | score | double | 9 | 2 | Y | N | 0.00 | 分数 |
| 5 | answers | text | 65535 | 0 | Y | N | 答案 | |
| 6 | score_detail | text | 65535 | 0 | Y | N | 评分详情 | |
| 7 | objective_score | double | 9 | 2 | Y | N | 0.00 | 客观题得分 |
| 8 | subjective_score | double | 9 | 2 | Y | N | 0.00 | 主观题得分 |
| 9 | score_state | tinyint | 4 | 0 | Y | N | 0 | 评分状态 |
| 10 | nickname | varchar | 255 | 0 | Y | N | 提交人 | |
| 11 | create_time | timestamp | 19 | 0 | N | N | CURRENT_TIMESTAMP | 创建时间: |
| 12 | update_time | timestamp | 19 | 0 | N | N | CURRENT_TIMESTAMP | 更新时间: |
| 13 | comment_desc | varchar | 255 | 0 | Y | N | 评语 |
表traditional_chinese_medicine_classics (中医典籍)
| 编号 | 名称 | 数据类型 | 长度 | 小数位 | 允许空值 | 主键 | 默认值 | 说明 |
| 1 | traditional_chinese_medicine_classics_id | int | 10 | 0 | N | Y | 中医典籍ID | |
| 2 | classic_name | varchar | 64 | 0 | Y | N | 典籍名称 | |
| 3 | types_of_classics | varchar | 64 | 0 | Y | N | 典籍类型 | |
| 4 | classic_authors | varchar | 64 | 0 | Y | N | 典籍作者 | |
| 5 | cover_photo | varchar | 255 | 0 | Y | N | 封面图片 | |
| 6 | classic_details | longtext | 2147483647 | 0 | Y | N | 典籍详情 | |
| 7 | hits | int | 10 | 0 | N | N | 0 | 点击数 |
| 8 | praise_len | int | 10 | 0 | N | N | 0 | 点赞数 |
| 9 | collect_len | int | 10 | 0 | N | N | 0 | 收藏数 |
| 10 | comment_len | int | 10 | 0 | N | N | 0 | 评论数 |
| 11 | create_time | datetime | 19 | 0 | N | N | CURRENT_TIMESTAMP | 创建时间 |
| 12 | update_time | timestamp | 19 | 0 | N | N | CURRENT_TIMESTAMP | 更新时间 |
表traditional_chinese_medicine_promotion (中医宣传)
| 编号 | 名称 | 数据类型 | 长度 | 小数位 | 允许空值 | 主键 | 默认值 | 说明 |
| 1 | traditional_chinese_medicine_promotion_id | int | 10 | 0 | N | Y | 中医宣传ID | |
| 2 | promotion_title | varchar | 64 | 0 | Y | N | 宣传标题 | |
| 3 | promotion_type | varchar | 64 | 0 | Y | N | 宣传类型 | |
| 4 | cover_photo | varchar | 255 | 0 | Y | N | 封面图片 | |
| 5 | release_time | datetime | 19 | 0 | Y | N | 发布时间 | |
| 6 | details_and_introduction | longtext | 2147483647 | 0 | Y | N | 详情简介 | |
| 7 | hits | int | 10 | 0 | N | N | 0 | 点击数 |
| 8 | praise_len | int | 10 | 0 | N | N | 0 | 点赞数 |
| 9 | collect_len | int | 10 | 0 | N | N | 0 | 收藏数 |
| 10 | comment_len | int | 10 | 0 | N | N | 0 | 评论数 |
| 11 | create_time | datetime | 19 | 0 | N | N | CURRENT_TIMESTAMP | 创建时间 |
| 12 | update_time | timestamp | 19 | 0 | N | N | CURRENT_TIMESTAMP | 更新时间 |
| 编号 | 名称 | 数据类型 | 长度 | 小数位 | 允许空值 | 主键 | 默认值 | 说明 |
| 1 | types_of_classics_id | int | 10 | 0 | N | Y | 典籍类型ID | |
| 2 | types_of_classics | varchar | 64 | 0 | Y | N | 典籍类型 | |
| 3 | create_time | datetime | 19 | 0 | N | N | CURRENT_TIMESTAMP | 创建时间 |
| 4 | update_time | timestamp | 19 | 0 | N | N | CURRENT_TIMESTAMP | 更新时间 |
| 编号 | 名称 | 数据类型 | 长度 | 小数位 | 允许空值 | 主键 | 默认值 | 说明 |
| 1 | upload_id | int | 10 | 0 | N | Y | 上传ID | |
| 2 | name | varchar | 64 | 0 | Y | N | 文件名 | |
| 3 | path | varchar | 255 | 0 | Y | N | 访问路径 | |
| 4 | file | varchar | 255 | 0 | Y | N | 文件路径 | |
| 5 | display | varchar | 255 | 0 | Y | N | 显示顺序 | |
| 6 | father_id | int | 10 | 0 | Y | N | 0 | 父级ID |
| 7 | dir | varchar | 255 | 0 | Y | N | 文件夹 | |
| 8 | type | varchar | 32 | 0 | Y | N | 文件类型 |
| 编号 | 名称 | 数据类型 | 长度 | 小数位 | 允许空值 | 主键 | 默认值 | 说明 |
| 1 | user_id | int | 10 | 0 | N | Y | 用户ID:[0,8388607]用户获取其他与用户相关的数据 | |
| 2 | state | smallint | 5 | 0 | N | N | 1 | 账户状态:[0,10](1可用|2异常|3已冻结|4已注销) |
| 3 | user_group | varchar | 32 | 0 | Y | N | 所在用户组:[0,32767]决定用户身份和权限 | |
| 4 | login_time | timestamp | 19 | 0 | N | N | CURRENT_TIMESTAMP | 上次登录时间: |
| 5 | phone | varchar | 11 | 0 | Y | N | 手机号码:[0,11]用户的手机号码,用于找回密码时或登录时 | |
| 6 | phone_state | smallint | 5 | 0 | N | N | 0 | 手机认证:[0,1](0未认证|1审核中|2已认证) |
| 7 | username | varchar | 16 | 0 | N | N | 用户名:[0,16]用户登录时所用的账户名称 | |
| 8 | nickname | varchar | 16 | 0 | Y | N | 昵称:[0,16] | |
| 9 | password | varchar | 64 | 0 | N | N | 密码:[0,32]用户登录所需的密码,由6-16位数字或英文组成 | |
| 10 | | varchar | 64 | 0 | Y | N | 邮箱:[0,64]用户的邮箱,用于找回密码时或登录时 | |
| 11 | email_state | smallint | 5 | 0 | N | N | 0 | 邮箱认证:[0,1](0未认证|1审核中|2已认证) |
| 12 | avatar | varchar | 255 | 0 | Y | N | 头像地址:[0,255] | |
| 13 | open_id | varchar | 255 | 0 | Y | N | 针对获取用户信息字段 | |
| 14 | create_time | timestamp | 19 | 0 | N | N | CURRENT_TIMESTAMP | 创建时间: |
| 编号 | 名称 | 数据类型 | 长度 | 小数位 | 允许空值 | 主键 | 默认值 | 说明 |
| 1 | user_answer_id | mediumint | 8 | 0 | N | Y | ||
| 2 | subject_name | varchar | 255 | 0 | Y | N | 科目名称 | |
| 3 | question_item | varchar | 255 | 0 | Y | N | 选项 | |
| 4 | title | varchar | 255 | 0 | Y | N | 题目 | |
| 5 | type | varchar | 255 | 0 | Y | N | 题目类型 | |
| 6 | exam_id | mediumint | 8 | 0 | N | N | 0 | 考试id |
| 7 | score | double | 9 | 2 | Y | N | 0.00 | 分数 |
| 8 | answers | text | 65535 | 0 | Y | N | 用户提交的答案 | |
| 9 | answer | text | 65535 | 0 | Y | N | 参考答案 | |
| 10 | score_detail | text | 65535 | 0 | Y | N | 评分详情 | |
| 11 | objective_score | double | 9 | 2 | Y | N | 0.00 | 客观题得分 |
| 12 | subjective_score | double | 9 | 2 | Y | N | 0.00 | 主观题得分 |
| 13 | score_state | tinyint | 4 | 0 | Y | N | 0 | 评分状态 |
| 14 | nickname | varchar | 255 | 0 | Y | N | 提交人 | |
| 15 | user_id | int | 10 | 0 | N | N | 提交人ID | |
| 16 | create_time | timestamp | 19 | 0 | N | N | CURRENT_TIMESTAMP | 创建时间: |
| 17 | update_time | timestamp | 19 | 0 | N | N | CURRENT_TIMESTAMP | 更新时间: |
| 编号 | 名称 | 数据类型 | 长度 | 小数位 | 允许空值 | 主键 | 默认值 | 说明 |
| 1 | group_id | mediumint | 8 | 0 | N | Y | 用户组ID:[0,8388607] | |
| 2 | display | smallint | 5 | 0 | N | N | 100 | 显示顺序:[0,1000] |
| 3 | name | varchar | 16 | 0 | N | N | 名称:[0,16] | |
| 4 | description | varchar | 255 | 0 | Y | N | 描述:[0,255]描述该用户组的特点或权限范围 | |
| 5 | source_table | varchar | 255 | 0 | Y | N | 来源表: | |
| 6 | source_field | varchar | 255 | 0 | Y | N | 来源字段: | |
| 7 | source_id | int | 10 | 0 | N | N | 0 | 来源ID: |
| 8 | register | smallint | 5 | 0 | Y | N | 0 | 注册位置: |
| 9 | create_time | timestamp | 19 | 0 | N | N | CURRENT_TIMESTAMP | 创建时间: |
| 10 | update_time | timestamp | 19 | 0 | N | N | CURRENT_TIMESTAMP | 更新时间: |
数据库设计是系统开发中的关键步骤,通过识别实体、建立关系、设计表结构、选择主键和索引等方式,确保数据存储和管理的有效性和一致性。同时,考虑安全性和性能优化,采用合适的规范化和反规范化技术,以提高系统的响应速度和用户体验。综合以上因素,数据库设计为系统的稳定运行和高效管理提供了基础支持。
5 系统详细设计与实现
系统关键模块设计与实现是系统开发中的核心任务。通过分析需求,设计和实现关键模块,确保系统功能的完整性和稳定性。在设计过程中,需要考虑模块之间的交互和数据流动,合理选择技术和框架,并进行测试和优化,以确保关键模块的高效运行和用户满意度。
5.1 用户功能模块
5.1.1 前台首页
集中展示平台的核心内容,包括最新公告通知、新闻资讯、传承活动等,让用户迅速掌握平台动态。主界面展示如下图所示。

图5-1 首页界面图
5.1.2 用户登录
已通过管理员审核的用户输入用户名跟密码点击登录按钮,校验通过后即可登录,同时提供找回密码的选项。其界面如下图所示。

package com.project.demo.config;
@Configuration
@Slf4j
public class WebAppConfig implements WebMvcConfigurer {
@Override
public void addInterceptors(InterceptorRegistry registry) {
//登录拦截的管理器
InterceptorRegistration registration = registry.addInterceptor(loginInterceptor());
//拦截的地址
registration.addPathPatterns("/**");
//根据需要拦截,一般设置所有地址拦截,放行公共连接
}
@Bean
public LoginInterceptor loginInterceptor(){
return new LoginInterceptor();
}
}
游客输入账号、设置密码、确认密码、昵称、邮箱、选择用户身份、用户姓名、手机号码等用户个人信息,点击注册按钮进行注册,用户注册后需由管理员进行审核,审核通过后即可用账号密码登录系统。

图5-3注册界面图
5.1.4 新闻资讯
提供中医药文化的最新动态、行业新闻、科研成果等信息,并进行点赞、评论等操作。其界面如下图所示。

图5-4新闻资讯界面图
关键代码如下:
@PostMapping("/add")
@Transactional
public Map<String, Object> add(HttpServletRequest request) throws IOException {
service.insert(service.readBody(request.getReader()));
return success(1);
}
public Map<String, Object> addMap(Map<String,Object> map){
service.insert(map);
return success(1);
}
展示平台发布的最新公告、活动通知和重要信息。其界面如下图所示。

图5-5公告通知界面图
关键代码如下:
@Transactional
public Map<String, Object> add(HttpServletRequest request) throws IOException {
Map<String,Object> paramMap = service.readBody(request.getReader());
this.addMap(paramMap);
return success(1);
}
@Transactional
public Map<String, Object> addMap(Map<String,Object> map){
service.insert(map);
return success(1);
}
展示中医药文化传承相关的线下活动、线上互动活动等,用户可以浏览活动详情、报名参与,并查看活动动态。其界面如下图所示。

图5-6 传承活动界面图
管理员管理用户信息、权限和行为。允许管理员对所有用户进行集中管理。这包括添加新用户、编辑现有用户资料、分配用户角色和权限、以及禁用或激活账户。通过这一模块,管理员能够确保用户信息的准确性和最新性,从而维护整个系统的完整性和效率。其界面如下图所示。

图5-7系统用户管理界面图
关键代码如下:
@PostMapping("/add")
@Transactional
public Map<String, Object> add(HttpServletRequest request) throws IOException {
service.insert(service.readBody(request.getReader()));
return success(1);
}
public Map<String, Object> addMap(Map<String,Object> map){
service.insert(map);
return success(1);
}
管理员可以查看和管理中医典籍信息,并进行增删改查等操作。其界面如下图所示。

图5-8中医典籍管理界面图
关键代码如下:
@PostMapping("/upload")
public Map<String, Object> upload(@RequestParam("file") MultipartFile file) {
log.info("进入方法");
if (file.isEmpty()) {
return error(30000, "没有选择文件");
}
try {
//判断有没路径,没有则创建
String filePath = System.getProperty("user.dir") + "/src/main/resources/static/";
File targetDir = new File(filePath);
if (!targetDir.exists() && !targetDir.isDirectory()) {
if (targetDir.mkdirs()) {
log.info("创建目录成功");
} else {
log.error("创建目录失败");
}
}
String fileName = file.getOriginalFilename();
File dest = new File(filePath + fileName);
log.info("文件路径:{}", dest.getPath());
log.info("文件名:{}", dest.getName());
file.transferTo(dest);
JSONObject jsonObject = new JSONObject();
jsonObject.put("url", "/api/upload/" + fileName);
return success(jsonObject);
} catch (IOException e) {
log.info("上传失败:{}", e.getMessage());
}
return error(30000, "上传失败");
}
5.2.3 系统管理
管理员可以更新和管理首页轮播图内容,提升用户体验。其界面如下图所示。

图5-9 系统管理界面图
关键代码如下:
@RequestMapping(value = "/del")
@Transactional
public Map<String, Object> del(HttpServletRequest request) {
service.delete(service.readQuery(request), service.readConfig(request));
return success(1);
}
public void delete(Map<String,String> query,Map<String,String> config){
QueryWrapper wrapper = new QueryWrapper<E>();
toWhereWrapper(query, "0".equals(config.get(FindConfig.GROUP_BY)),wrapper);
baseMapper.delete(wrapper);
log.info("[{}] - 删除操作:{}",wrapper.getSqlSelect());
}
5.2.4 资源管理
管理员管理新闻资讯和相关分类,提供有价值的资讯给用户。其界面如下图所示。

图5-10 资源管理界面图
6 系统测试
中医药文化宣传平台测试的主要目的是确保系统功能正常、性能稳定、安全可靠。测试旨在验证系统各项功能是否按照需求规格书要求正常工作,检查系统的易用性和用户体验,确保用户能够顺利完成各项操作。此外,系统测试还旨在评估系统的性能指标,包括响应时间、并发能力等,以保证系统在高负载情况下仍能正常运行。另外,安全测试也是重要的一部分,确保系统能够有效防范各类安全威胁和攻击。通过全面的系统测试,可以保障机动车修理厂信息管理系统的稳定性、可靠性和安全性。
系统测试旨在检验系统功能是否正常工作。通过功能测试用例的执行,可以有效评估系统功能的正确性、完整性和稳定性,帮助发现和解决潜在的功能缺陷,确保系统能够按照预期功能正常运行。功能测试用例包括用户注册、用户登录、系统用户申请审核、添加传承活动、添加典籍类型等。
表6-1 登录功能测试用例
| 测试用例编号 | 功能模块 | 测试用例描述 | 预期结果 |
| TC001 | 用户登录 | 测试用户输入正确的用户名和密码后点击登录按钮。 | 系统显示登录成功,并跳转到用户后台首页。 |
| TC002 | 用户登录 | 测试用户输入正确的用户名,但密码错误后点击登录按钮。 | 系统显示错误提示,要求输入正确的密码。 |
| TC003 | 用户登录 | 测试用户输入正确的密码,但用户名错误后点击登录按钮。 | 系统显示错误提示,要求输入正确的用户名。 |
表6-2 系统用户申请审核功能测试用例
| 测试用例编号 | 功能模块 | 测试用例描述 | 预期结果 |
| TC001 | 用户申请审核 | 测试用户提交审核申请,输入正确的用户信息和申请理由后点击提交按钮。 | 系统显示申请提交成功,申请状态为“待审核”。 |
| TC002 | 用户申请审核 | 测试用户提交审核申请,输入空白的用户信息和申请理由后点击提交按钮。 | 系统显示错误提示,要求输入完整的用户信息和申请理由。 |
| TC003 | 用户申请审核 | 测试用户提交审核申请,输入已存在的用户名后点击提交按钮。 | 系统显示错误提示,告知用户名已存在,请使用其他用户名。 |
表6-3 添加传承活动功能测试用例
| 测试用例编号 | 功能模块 | 测试用例描述 | 预期结果 |
| TC001 | 添加传承活动 | 测试管理员以有效账户登录系统,并添加一个新的传承活动。 | 系统显示传承活动已成功添加,且在传承活动列表中可见。 |
| TC002 | 添加传承活动 | 测试管理员以有效账户登录系统,尝试添加重复的传承活动。 | 系统提示“信息已存在”,不允许重复添加 |
表6-5 添加典籍类型功能测试用例
| 测试用例编号 | 功能模块 | 测试用例描述 | 预期结果 |
| TC001 | 添加典籍类型 | 测试管理员以有效账户登录系统,并添加一张有效的典籍类型 | 系统显示典籍类型已成功添加, |
| TC002 | 添加典籍类型 | 测试管理员以有效账户登录系统,尝试添加重复的典籍类型。 | 系统提示“信息已存在”,不允许重复添加 |
6.3 测试结果
在本次测试中,对用户登录、系统用户申请审核、添加传承活动和添加典籍类型等功能进行了详细测试。测试结果显示,用户登录功能在输入正确凭据时能成功登录,在输入错误凭据时会提示错误信息。用户申请审核功能在提交正确信息后能够成功发起审核流程,提交信息不完整时,系统会提示补充必要信息;管理员在审核用户申请时,能够更新申请状态。添加传承活动功能测试显示,系统能够成功添加新分类并反馈正确提示,同时有效阻止重复分类的创建;添加典籍类型功能测试表明,系统能够成功添加新分类并反馈正确提示,同时有效阻止重复分类的创建。总体而言,所有测试用例均达到预期效果,系统功能表现稳定。
本研究成功设计并实现了一个基于Spring Boot的中医药文化宣传平台,采用Java语言、Spring Boot框架和MySQL数据库构建,确保了系统的高效性和稳定性。前端利用Vue.js框架,提供了直观且交互性强的用户界面,极大地提升了用户体验。系统功能全面,涵盖在线学习、中医典籍管理、中医宣传管理、传承活动管理、公告通知管理以及用户个人信息管理等模块,满足了用户在中医药文化学习、交流和传承方面的多样化需求。管理员功能则包括系统用户管理、典籍类型管理、宣传类型管理等,确保了系统的高效管理和维护。通过迭代开发模式,系统逐步优化和完善,最终实现了功能与服务的最佳平衡。
尽管本系统在功能和性能上已经取得了显著的成果,但仍有一些潜在的改进方向和未来的发展趋势。未来可以增加多用户协作功能,允许多个用户共同参与学习和讨论,适用于团队学习和学术交流。可以根据用户的学习历史和行为模式,提供个性化的学习推荐和内容推送。开发移动应用版本,使用户能够随时随地访问平台,提高系统的便携性和灵活性。进一步优化系统的响应速度,尤其是在数据量较大时,确保系统的高效运行。加强数据安全措施,如加密存储、访问控制等,确保用户数据的绝对安全。持续优化用户界面设计,使其更加美观、简洁,进一步提升用户体验。
- 雷文婷,刘洋,师建梅,等.新时代大健康语境下中医药文化自信的培养[J].中国中医药现代远程教育,2024,22(21):88-91.
- 孙春慧.基于传统中医文化复兴与传承的创新实践思考[J].中医药管理杂志,2024,32(17):111-113.
- 王文凭,石小宏.“川派”中医药文化受到越来越多人喜欢[N].四川日报,2024,08(03):93-95.
- 厉佳佳,蒋园芳,胡笑笑.中医药传统文化在现代中医人才培养中的应用[J].中医药管理杂志,2024,32(22):130-132.
- Shihuan T ,Hongjun Y .Function and application of Traditional Chinese Medicine Inheritance Calculate System[J].Science of Traditional Chinese Medicine,2024,2(1):66-69.
- Yan Q ,Zhou Y ,Yin L .Analysis of the Current Situation and Countermeasures of Cross-border Communication of Chinese Medicine Culture in the Context of Big Data[J].Applied Mathematics and Nonlinear Sciences,2024,9(1):77-79.
- Zhang W ,Li Y .Research on the Teaching Mode of Traditional Chinese Medicine Culture in Chinese International Education[J].Curriculum and Teaching Methodology,2023,6(15):53-55.
- Su J ,Qi G ,Du X , et al.The Relationship between Traditional Chinese Medicine Culture and Chinese Herbal Medicine Mugwort[J].MEDS Chinese Medicine,2023,5(6):71-73.
- 曹宇欣,刘小维,陈沫霖,等.基于消费者视角探究文创产品的市场营销策略——以中医文创产品为例[J].商展经济,2024,(23):55-58.
- 艾君.传统中医文化与经典著作综述[J].工会博览,2024,(35):41-44.
- 胡家力,范李阳,徐足安.河南省中医养生文化与旅游深度融合的路径研究[J].旅游与摄影,2024,(21):81-83.
- 蒲叶,郑海霞.中医医院中医药文化传播的发展路径[J].中医药管理杂志,2024,32(20):174-176.
- 赵倩,刘文.济南打造便民利民的中医药文化宣传教育阵地[N].济南日报,2024,29(07):23-25.
- 李和伟,李春,赵一诺.黑龙江中医药大学打造中医药文化建设新样板[N].黑龙江日报,2024,15(002):33-35.
- 杨彦帆.着力促进中医药传承创新发展[N].人民日报,2023,20(17):80-82.
- 单瑞.让中医药更好增进人民健康福祉[N].华兴时报,2023,21(003):55-57.
- 郑访江,阳嵘莎,安莹洁,等.运用新媒体平台传播中医健康科普文化的策略探究[J].记者观察,2023,(06):109-111.
- 曾得年.在学科教学中将中医文化融入初中生“三观”教育的研究[J].新课程,2021,(29):9.
- 吕丹丹,彭贵珍.关于公众对中医院中医药文化建设认知情况的调查[J].文化创新比较研究,2021,5(13):181-184.
- Jian X Z ,Ling T ,Jing Z , et al.Discussion on optimizing nursing rounds model based on the inheritance of traditional Chinese medicine nursing[J].Journal of Integrative Nursing,2021,3(2):53-55.
在本篇论文即将付梓之际,我心中充满了感激之情。学习生涯即将画上圆满的句号,而这篇论文则是这段学术旅程的终点,也是我人生新篇章的起点。在此,我要向所有在学术和生活上给予我支持与帮助的人表达我最诚挚的谢意。
我要感谢我的导师,您不仅在学术上给予我悉心的指导,让我在研究领域内不断进步,更在人生道路上教会了我许多宝贵的经验和道理。您严谨的学术态度、敏锐的洞察力和无私的奉献精神将永远是我学习的榜样。我也要感谢学院的全体老师和同学们。你们在学术讨论、课程学习以及日常生活上给予我的帮助和启发,是我学术道路上不可或缺的财富。特别感谢老师在论文写作过程中提出的宝贵意见和建设性的批评,使我的研究工作更加严谨和深入。
我要感谢我的家人,感谢你们一直以来的理解和支持。在我遇到困难和挫折时,是你们给予我鼓励和力量,让我能够坚持到底。尤其是我的父母,你们的养育之恩和默默付出是我永远无法回报的,你们的爱是我最坚强的后盾。我要感谢我的朋友们,感谢你们在这段时光里的陪伴和支持。在学术探讨、生活琐事以及心灵慰藉上,你们的存在让我的研究生活充满了色彩和温暖。我要感谢所有参与问卷调查和访谈的志愿者,没有你们宝贵的数据和见解,我的研究将无法完成。我还要感谢我的室友和实验室的同伴们,感谢你们在学术研究和日常生活中的无私帮助和建议,与你们的讨论和交流极大地丰富了我的学术视野。
在论文的写作过程中,我深知自己还有很多不足之处,感谢所有审阅本文的专家和编辑,你们的建议和指导使我受益匪浅。再次感谢所有给予我帮助和支持的人,是你们让我的研究生生活如此充实和有意义。未来的道路还很漫长,我将带着你们的期望和祝福,继续前行。
免费领取项目源码,请关注❥点赞收藏并私信博主+v,谢谢~
979

被折叠的 条评论
为什么被折叠?



