目 录
结论 35
在当前科技飞速发展的背景下,电子信息技术已经广泛应用于各个领域,引起了人们日常生活的巨大变化。信息时代已经到来,成为不可阻挡的时尚潮流,人类发展的历史正在进入一个新时代。在实际应用中,可以利用Java技术构建民宿管理系统,以实现人性化、高效率和便捷等优点。该系统的功能模块包括系统用户管理、地方民宿管理、预约民宿管理、取消预约管理、地方美食管理、留言管理等。系统通过浏览器与服务器进行通信,实现数据的交互与变更。
该系统采用基于MVC模式的Java技术进行开发,使用MyEclipse编译器编写。数据存储方面,可以选择微软的MySQL关系型数据库作为数据存储媒介。同时,配合前台的HTML+CSS技术,完成系统的开发。通过科学的管理方式和便捷的服务,该民宿管理系统可以提高工作效率,减少数据存储上的错误和遗漏。它将成为一个高效且方便使用的工具,帮助用户更好地管理民宿预定信息。
关键词:Java;springboot;地方民宿管理系统;MySQL
Abstract
Against the backdrop of rapid technological development, electronic information technology has been widely applied in various fields, causing significant changes in people's daily lives. The information age has arrived, becoming an unstoppable fashion trend, and the history of human development is entering a new era. In practical applications, Java technology can be used to build a homestay management system, achieving advantages such as humanization, high efficiency, and convenience. The functional modules of the system include system user management, local homestay management, reservation homestay management, cancellation reservation management, local food management, message management, etc. The system communicates with the server through a browser to achieve data exchange and change.
The system is developed using Java technology based on the MVC pattern and written using the MyEclipse compiler. In terms of data storage, Microsoft's MySQL relational database can be chosen as the data storage medium. At the same time, cooperate with the front-end HTML+CSS technology to complete the system development. Through scientific management methods and convenient services, this homestay management system can improve work efficiency and reduce errors and omissions in data storage. It will become an efficient and user-friendly tool to help users better manage homestay reservation information.
Keywords:Java; Springboot; Local homestay management system; MySQL
1 绪论
随着旅游业的快速发展和人们对个性化住宿体验的追求,民宿行业正处于蓬勃发展的阶段。然而,传统的民宿管理方式存在着一些挑战,如预订管理、客户服务、资源调度等方面的困难。因此,开发和研究民宿管理系统具有重要的选题背景和意义。
首先,民宿管理系统可以提高民宿经营者的管理效率和服务质量。通过引入现代信息技术,系统可以实现入住信息管理、预定管理、退房管理等功能,帮助民宿经营者更好地安排和管理客房资源。同时,系统还可以提供自动化的客户服务和沟通渠道,提升客户满意度和口碑。
其次,该系统有助于提升民宿行业的规范化和标准化水平。通过统一的管理平台,系统可以规范民宿的运营流程和服务标准,提高行业整体的竞争力和形象。此外,系统还可以为政府监管部门提供数据支持,帮助监测和评估民宿行业的发展情况。
另外,民宿管理系统的研究还可以促进民宿与其他旅游相关产业的融合。系统可以集成旅游景点、交通出行、餐饮娱乐等资源信息,提供全方位的旅游服务和推荐,为游客提供更便捷、一体化的旅行体验。
总之,民宿管理系统的研究具有重要的选题背景与意义。通过提高管理效率和服务质量,规范行业标准和促进融合发展,该系统将推动民宿行业的健康发展,提升旅游服务水平,满足人们对个性化住宿体验的需求,同时也为地方经济发展和旅游业的繁荣作出积极贡献。
1.2开发现状
目前,民宿管理系统的开发已经取得了一定的进展。在国内外,越来越多的民宿经营者意识到系统化管理的重要性,并开始寻求科技的支持来提升运营效率和服务质量。
在国内,一些大型在线旅游平台和民宿服务提供商已经推出了自己的民宿管理系统。这些系统提供了预订管理、订单处理、房态管理等基本功能,帮助民宿经营者实现在线预订和客户管理。同时,一些公司也提供了更加个性化和定制化的民宿管理系统,满足不同规模和需求的民宿经营者的特定需求。
在国外,民宿管理系统的发展也非常活跃。一些知名的在线住宿平台和民宿品牌提供商通过自主开发或与技术公司合作,推出了先进的管理系统。这些系统除了基本的预订和管理功能外,还注重用户体验和智能化的特点。例如,系统可以根据用户偏好和历史数据进行推荐,提供更加个性化的入住体验。
尽管民宿管理系统已经有了一定的发展,但仍存在一些挑战和改进的空间。例如,系统的安全性和隐私保护需要进一步加强,以保护用户和客户的信息安全。同时,系统还可以更加注重数据分析和营销推广的功能,帮助民宿经营者做出更明智的决策和提升业务效益。
总的来说,民宿管理系统的开发现状较为活跃,国内外的在线旅游平台和民宿品牌积极探索并推出了各自的系统。未来,随着技术的不断进步和需求的不断变化,民宿管理系统将继续演进和改进,为民宿行业的发展提供更多创新和支持。
2 地方民宿管理系统系统分析
系统需求分析是系统开发的一个关键环节,它在系统的设计和实现上起到了一个承上启下的位置。系统需求分析是对所需要做的系统进行一个需求的挖掘,如果分析的准确可以精准的解决现实中碰到的问题。如果分析不到位会影响后期系统的实现。一个系统的优秀程度需求分析也是占据了非常大的比例,如果需求分析不到位,后面的系统设计要实现就是一个偏离导航的设计。
系统可行行分析是对系统对系统可行性进行一个探讨。在探讨系统的可行性上我们主要从技术上的可行性和经济上的可行性以及法律层面的可行性上进行分析,如果三个层面度通过,我们则认为系统是比较可行的。
2.1.1 技术可行性分析
地方民宿管理系统设计与实现是一个民宿查询预约平台,我们在实现这个系统所采用的技术方案是基于Java的 Web实现方案,系统采用springboot方案来实现。springboot框架是一个非常成熟的框架、Java从97年诞生到现在经历了野蛮的生长,Java在各个领域度是有做非常成熟的解决方案,如电信、银行、电商等。springboot又是一套快速整个项目的开箱即用的技术方案。所以采用基于springboot方式来实现本系统是一个非常成熟有简单的技术方案。技术可行性上是非常可行的。
从经济可行性上看项目在开发阶段需要一台开发PC,在生产阶段需要web服务器和数据库服务器。一台个人PC从经济上来看也不是太多问题,在后期的系统部署生产上来说,服务器的投入也不会过高,在经济层面上是一个比较可行的。
系统从法律层面上来没有对第三方有其他放有法律层面的问题,系统数据库采用的Mysql 开源社区数据库、框架采用的是开源的springboot。系统资讯和相关内容也是呵呵法律层面的。在源码的管理上采用git开源进行管理,所以在法律可行性上是成立的。
地方民宿管理系统我划分为了普通用户模块和管理员模块这两大部分。
普通用户管理模块:
(1)用户注册登录:游客可以随时进入到系统中,对系统中的信息浏览,但是想要实现地方民宿信息的预约、收藏评论操作,就必须有这个系统的账号,如果没有账号的话,可以注册成员用户进行相关的操作,同时用户还可以通过“我的”这以按钮对个人信息以及操作的信息进行管控。
(2)查看地方民宿管理系统的首页信息:地方民宿管理系统的首页信息包含了首页、交流论坛、通知公告、民宿资讯、用户反馈、地方民宿、地方美食等。
(3)通知公告:当用户点击“通知公告”这一菜单按钮,会显示管理员在后台发布的所有的通知公告,可以查看详情;
(4)交流论坛:用户点击“交流论坛”菜单显示所有的交流论坛信息,可以按照分类查看帖子信息,或者输入关键词进行局部搜索,点击可以进入帖子的详细展示界面,在此界面用户可以点赞、收藏、评论,也可以点击“发布内容”输入帖子信息进行发帖。
(5)民宿资讯:当用户点击“民宿资讯”这一菜单按钮,会显示管理员在后台发布的所有的民宿资讯,可以查看详情,进行收藏、点赞、评论等;
(6)地方民宿:当用户点击“地方民宿”这一菜单按钮,会显示管理员在后台发布的所有的地方民宿,支持通过关键词对地方民宿进行搜索,选择需要的地方民宿点击可以进入到地方民宿详细的介绍界面,在详细界面可以查看到民宿的民宿类型、民宿名称、民宿地点、营业时间等信息,同时可以进行预约、点赞、收藏、评论操作;
(7)预约:当用户在地方民宿详情界面想要进行预约,点击下方的“预约”按钮,就会跳转到预约信息填写界面,根据界面提示输入预约信息,点击“提交”按钮,预约就完成了;
(8)地方美食:用户点击“地方美食”菜单可以查看所有地方美食,可以按照条件查看地方美食,或者输入关键词进行查询,点击可以进入地方美食详细展示界面,在此界面用户可以收藏、点赞和评论。
管理员管理模块:
(1)用户管理:管理员可以对地方民宿管理系统中的管理员,以及前台注册的游客用户进行增删改查。
(2)资源管理:管理员可以对地方民宿管理系统前台展示的民宿资讯以及资讯所属的分类进行管控。
(3)通知公告管理:管理员可以对系统前台展示的通知公告进行增删改查,方便用户进行查看。
(4)地方民宿管理:管理员可以对地方民宿进行增删改查。
(5)预约民宿管理:管理员点击“预约民宿”菜单可以对预约民宿进行管控。
(6)取消预约管理:管理员点击“取消预约”菜单可以对取消预约进行管控。
(7)地方美食管理:管理员点击“地方美食”菜单可以对地方美食进行增删改查。
(8)留言管理:管理员点击“用户反馈”菜单可以对用户反馈进行管控。
(9)交流管理:管理员点击“交流管理”菜单可以对其下交流论坛和论坛的分类进行增删改查。
地方民宿管理系统的非功能性需求比如地方民宿管理系统的安全性怎么样,可靠性怎么样,性能怎么样,可拓展性怎么样等。具体可以表示在如下3-1表格中:
表3-1地方民宿管理系统非功能需求表
| 安全性 | 主要指地方民宿管理系统数据库的安装,数据库的使用和密码的设定必须合乎规范。 |
| 可靠性 | 可靠性是指地方民宿管理系统能够按照用户提交的指示进行操作,经过测试,可靠性90%以上。 |
| 性能 | 性能是影响地方民宿管理系统占据市场的必要条件,所以性能最好要佳才好。 |
| 可扩展性 | 比如数据库预留多个属性,比如接口的使用等确保了系统的非功能性需求。 |
| 易用性 | 用户只要跟着地方民宿管理系统的页面展示内容进行操作,就可以了。 |
| 可维护性 | 地方民宿管理系统开发的可维护性是非常重要的,经过测试,可维护性没有问题 |
2.3 系统用例分析
地方民宿管理系统的完整UML用例图分别是图2-1和图2-2。
图2-1就是普通用户角色的用例展示。

图2-1 地方民宿管理系统普通用户角色用例图
图2-2就是管理员角色的用例展示。

图2-2 地方民宿管理系统管理员角色用例图
2.4.1 数据流程
开发地方民宿管理系统最主要的一个目的就是实现用户对民宿的在线预约,图2-3就是系统的数据流图。

图2-3民宿预约操作展开图
2.4.2 业务流程
分析完地方民宿管理系统的数据流,那么接下来我们来看系统的业务流程,图2-5就是业务流程图:

本章主要通过对地方民宿管理系统的可行性分析、功能需求分析、系统用例分析、系统流程分析,确定整个地方民宿管理系统要实现的功能。同时也为地方民宿管理系统的代码实现和测试提供了标准。
本章主要讨论的内容包括地方民宿管理系统的功能模块设计、数据库系统设计。
3.1 系统功能模块设计
在上一章节中主要对系统的功能性需求和非功能性需求进行分析,并且根据需求分析了本地方民宿管理系统中的用例。那么接下来就要开始对本地方民宿管理系统的架构、主要功能和数据库开始进行设计。地方民宿管理系统根据前面章节的需求分析得出,其总体设计模块图如图3-1所示。

图3-1 地方民宿管理系统功能模块图
3.1.2用户模块设计
本系统的用户包括管理员和用户两种用户模块的功能基本是相同的,用户比管理员多了一个注册功能,所以以用户模块的结构图为例进行分析,用户模块结构图为例进行分析,如下图:

图3-2用户模块结构图
3.1.3 评论管理模块设计
地方民宿管理系统是一个交流性质的公开平台,用户在平台上提交评论,增加用户之间的互动性。但是同时也为了更好的规范评论的内容,给予管理员删除不合适的评论的功能,所以需要专门设计一个评论管理模块,具体的结构图如下:

图3-3评论管理模块结构图
3.1.4民宿管理模块设计
地方民宿管理系统是中需要存储不少民宿信息,其模块功能结构,具体的结构图如下:

图3-4民宿信息模块结构图
地方民宿管理系统最重要的一个功能就是预约,其模块功能结构,具体的结构图如下:

图3-5预约信息模块结构图
数据库设计一般包括需求分析、概念模型设计、数据库表建立三大过程,其中需求分析前面章节已经阐述,概念模型设计有概念模型和逻辑结构设计两部分。
3.2.1 数据库概念结构设计
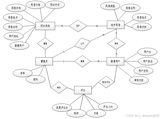
下面是整个地方民宿管理系统中主要的数据库表总E-R实体关系图。

图3-6 地方民宿管理系统总E-R关系图
通过上一小节中地方民宿管理系统中总E-R关系图上得出一共需要创建很多个数据表。在此我主要罗列几个主要的数据库表结构设计。
表booking_homestays (预约民宿)
| 编号 | 名称 | 数据类型 | 长度 | 小数位 | 允许空值 | 主键 | 默认值 | 说明 |
| 1 | booking_homestays_id | int | 10 | 0 | N | Y | 预约民宿ID | |
| 2 | regular_users | int | 10 | 0 | Y | N | 0 | 普通用户 |
| 3 | user_name | varchar | 64 | 0 | Y | N | 用户姓名 | |
| 4 | type_of_homestay | varchar | 64 | 0 | Y | N | 民宿类型 | |
| 5 | homestay_name | varchar | 64 | 0 | Y | N | 民宿名称 | |
| 6 | homestay_location | varchar | 64 | 0 | Y | N | 民宿地点 | |
| 7 | homestay_status | varchar | 64 | 0 | Y | N | 民宿状态 | |
| 8 | homestay_prices | int | 10 | 0 | Y | N | 0 | 民宿价格 |
| 9 | appointment_time | date | 10 | 0 | Y | N | 预约时间 | |
| 10 | appointment_days | int | 10 | 0 | Y | N | 0 | 预约天数 |
| 11 | total_reservation_price | varchar | 64 | 0 | Y | N | 预约总价 | |
| 12 | pay_state | varchar | 16 | 0 | N | N | 未支付 | 支付状态 |
| 13 | pay_type | varchar | 16 | 0 | Y | N | 支付类型: 微信、支付宝、网银 | |
| 14 | create_time | datetime | 19 | 0 | N | N | CURRENT_TIMESTAMP | 创建时间 |
| 15 | update_time | timestamp | 19 | 0 | N | N | CURRENT_TIMESTAMP | 更新时间 |
表cancel_reservation (取消预约)
| 编号 | 名称 | 数据类型 | 长度 | 小数位 | 允许空值 | 主键 | 默认值 | 说明 |
| 1 | cancel_reservation_id | int | 10 | 0 | N | Y | 取消预约ID | |
| 2 | regular_users | int | 10 | 0 | Y | N | 0 | 普通用户 |
| 3 | user_name | varchar | 64 | 0 | Y | N | 用户姓名 | |
| 4 | type_of_homestay | varchar | 64 | 0 | Y | N | 民宿类型 | |
| 5 | homestay_name | varchar | 64 | 0 | Y | N | 民宿名称 | |
| 6 | homestay_location | varchar | 64 | 0 | Y | N | 民宿地点 | |
| 7 | homestay_prices | int | 10 | 0 | Y | N | 0 | 民宿价格 |
| 8 | appointment_time | date | 10 | 0 | Y | N | 预约时间 | |
| 9 | appointment_days | int | 10 | 0 | Y | N | 0 | 预约天数 |
| 10 | total_reservation_price | varchar | 64 | 0 | Y | N | 预约总价 | |
| 11 | cancel_time | date | 10 | 0 | Y | N | 取消时间 | |
| 12 | reason_for_cancellation | text | 65535 | 0 | Y | N | 取消理由 | |
| 13 | examine_state | varchar | 16 | 0 | N | N | 未审核 | 审核状态 |
| 14 | examine_reply | varchar | 16 | 0 | Y | N | 审核回复 | |
| 15 | create_time | datetime | 19 | 0 | N | N | CURRENT_TIMESTAMP | 创建时间 |
| 16 | update_time | timestamp | 19 | 0 | N | N | CURRENT_TIMESTAMP | 更新时间 |
表collect (收藏)
| 编号 | 名称 | 数据类型 | 长度 | 小数位 | 允许空值 | 主键 | 默认值 | 说明 |
| 1 | collect_id | int | 10 | 0 | N | Y | 收藏ID: | |
| 2 | user_id | int | 10 | 0 | N | N | 0 | 收藏人ID: |
| 3 | source_table | varchar | 255 | 0 | Y | N | 来源表: | |
| 4 | source_field | varchar | 255 | 0 | Y | N | 来源字段: | |
| 5 | source_id | int | 10 | 0 | N | N | 0 | 来源ID: |
| 6 | title | varchar | 255 | 0 | Y | N | 标题: | |
| 7 | img | varchar | 255 | 0 | Y | N | 封面: | |
| 8 | create_time | timestamp | 19 | 0 | N | N | CURRENT_TIMESTAMP | 创建时间: |
| 9 | update_time | timestamp | 19 | 0 | N | N | CURRENT_TIMESTAMP | 更新时间: |
表comment (评论)
| 编号 | 名称 | 数据类型 | 长度 | 小数位 | 允许空值 | 主键 | 默认值 | 说明 |
| 1 | comment_id | int | 10 | 0 | N | Y | 评论ID: | |
| 2 | user_id | int | 10 | 0 | N | N | 0 | 评论人ID: |
| 3 | reply_to_id | int | 10 | 0 | N | N | 0 | 回复评论ID:空为0 |
| 4 | content | longtext | 2147483647 | 0 | Y | N | 内容: | |
| 5 | nickname | varchar | 255 | 0 | Y | N | 昵称: | |
| 6 | avatar | varchar | 255 | 0 | Y | N | 头像地址:[0,255] | |
| 7 | create_time | timestamp | 19 | 0 | N | N | CURRENT_TIMESTAMP | 创建时间: |
| 8 | update_time | timestamp | 19 | 0 | N | N | CURRENT_TIMESTAMP | 更新时间: |
| 9 | source_table | varchar | 255 | 0 | Y | N | 来源表: | |
| 10 | source_field | varchar | 255 | 0 | Y | N | 来源字段: | |
| 11 | source_id | int | 10 | 0 | N | N | 0 | 来源ID: |
表forum (论坛)
| 编号 | 名称 | 数据类型 | 长度 | 小数位 | 允许空值 | 主键 | 默认值 | 说明 |
| 1 | forum_id | mediumint | 8 | 0 | N | Y | 论坛id | |
| 2 | display | smallint | 5 | 0 | N | N | 100 | 排序 |
| 3 | user_id | mediumint | 8 | 0 | N | N | 0 | 用户ID |
| 4 | nickname | varchar | 16 | 0 | Y | N | 昵称:[0,16] | |
| 5 | praise_len | int | 10 | 0 | Y | N | 0 | 点赞数 |
| 6 | hits | int | 10 | 0 | N | N | 0 | 访问数 |
| 7 | title | varchar | 125 | 0 | N | N | 标题 | |
| 8 | keywords | varchar | 125 | 0 | Y | N | 关键词 | |
| 9 | description | varchar | 255 | 0 | Y | N | 描述 | |
| 10 | url | varchar | 255 | 0 | Y | N | 来源地址 | |
| 11 | tag | varchar | 255 | 0 | Y | N | 标签 | |
| 12 | img | text | 65535 | 0 | Y | N | 封面图 | |
| 13 | content | longtext | 2147483647 | 0 | Y | N | 正文 | |
| 14 | create_time | timestamp | 19 | 0 | N | N | CURRENT_TIMESTAMP | 创建时间: |
| 15 | update_time | timestamp | 19 | 0 | N | N | CURRENT_TIMESTAMP | 更新时间: |
| 16 | avatar | varchar | 255 | 0 | Y | N | 发帖人头像: | |
| 17 | type | varchar | 64 | 0 | N | N | 0 | 论坛分类:[0,1000]用来搜索指定类型的论坛帖 |
表forum_type (论坛分类)
| 编号 | 名称 | 数据类型 | 长度 | 小数位 | 允许空值 | 主键 | 默认值 | 说明 |
| 1 | type_id | smallint | 5 | 0 | N | Y | 分类ID:[0,10000] | |
| 2 | name | varchar | 16 | 0 | N | N | 分类名称:[2,16] | |
| 3 | description | varchar | 255 | 0 | Y | N | 描述:[0,255]描述该分类的作用 | |
| 4 | url | varchar | 255 | 0 | Y | N | 外链地址:[0,255]如果该分类是跳转到其他网站的情况下,就在该URL上设置 | |
| 5 | father_id | smallint | 5 | 0 | N | N | 0 | 上级分类ID:[0,32767] |
| 6 | icon | varchar | 255 | 0 | Y | N | 分类图标: | |
| 7 | create_time | timestamp | 19 | 0 | N | N | CURRENT_TIMESTAMP | 创建时间: |
| 8 | update_time | timestamp | 19 | 0 | N | N | CURRENT_TIMESTAMP | 更新时间: |
表hits (用户点击)
| 编号 | 名称 | 数据类型 | 长度 | 小数位 | 允许空值 | 主键 | 默认值 | 说明 |
| 1 | hits_id | int | 10 | 0 | N | Y | 点赞ID: | |
| 2 | user_id | int | 10 | 0 | N | N | 0 | 点赞人: |
| 3 | create_time | timestamp | 19 | 0 | N | N | CURRENT_TIMESTAMP | 创建时间: |
| 4 | update_time | timestamp | 19 | 0 | N | N | CURRENT_TIMESTAMP | 更新时间: |
| 5 | source_table | varchar | 255 | 0 | Y | N | 来源表: | |
| 6 | source_field | varchar | 255 | 0 | Y | N | 来源字段: | |
| 7 | source_id | int | 10 | 0 | N | N | 0 | 来源ID: |
表local_cuisine (地方美食)
| 编号 | 名称 | 数据类型 | 长度 | 小数位 | 允许空值 | 主键 | 默认值 | 说明 |
| 1 | local_cuisine_id | int | 10 | 0 | N | Y | 地方美食ID | |
| 2 | store_name | varchar | 64 | 0 | Y | N | 店铺名称 | |
| 3 | store_location | varchar | 64 | 0 | Y | N | 店铺位置 | |
| 4 | business_hours | date | 10 | 0 | Y | N | 营业时间 | |
| 5 | store_storefront | varchar | 255 | 0 | Y | N | 店铺门面 | |
| 6 | store_introduction | text | 65535 | 0 | Y | N | 店铺简介 | |
| 7 | hits | int | 10 | 0 | N | N | 0 | 点击数 |
| 8 | praise_len | int | 10 | 0 | N | N | 0 | 点赞数 |
| 9 | create_time | datetime | 19 | 0 | N | N | CURRENT_TIMESTAMP | 创建时间 |
| 10 | update_time | timestamp | 19 | 0 | N | N | CURRENT_TIMESTAMP | 更新时间 |
表local_homestays (地方民宿)
| 编号 | 名称 | 数据类型 | 长度 | 小数位 | 允许空值 | 主键 | 默认值 | 说明 |
| 1 | local_homestays_id | int | 10 | 0 | N | Y | 地方民宿ID | |
| 2 | type_of_homestay | varchar | 64 | 0 | Y | N | 民宿类型 | |
| 3 | homestay_name | varchar | 64 | 0 | Y | N | 民宿名称 | |
| 4 | homestay_location | varchar | 64 | 0 | Y | N | 民宿地点 | |
| 5 | business_hours | varchar | 64 | 0 | Y | N | 营业时间 | |
| 6 | homestay_status | varchar | 64 | 0 | Y | N | 民宿状态 | |
| 7 | homestay_prices | int | 10 | 0 | Y | N | 0 | 民宿价格 |
| 8 | homestay_pictures | varchar | 255 | 0 | Y | N | 民宿图片 | |
| 9 | homestay_equipment | text | 65535 | 0 | Y | N | 民宿设备 | |
| 10 | hits | int | 10 | 0 | N | N | 0 | 点击数 |
| 11 | praise_len | int | 10 | 0 | N | N | 0 | 点赞数 |
| 12 | create_time | datetime | 19 | 0 | N | N | CURRENT_TIMESTAMP | 创建时间 |
| 13 | update_time | timestamp | 19 | 0 | N | N | CURRENT_TIMESTAMP | 更新时间 |
表message (留言板)
| 编号 | 名称 | 数据类型 | 长度 | 小数位 | 允许空值 | 主键 | 默认值 | 说明 |
| 1 | message_id | int | 10 | 0 | N | Y | 留言板ID: | |
| 2 | user_id | int | 10 | 0 | N | N | 0 | 用户ID: |
| 3 | title | varchar | 64 | 0 | Y | N | 标题: | |
| 4 | content | longtext | 2147483647 | 0 | N | N | 内容: | |
| 5 | nickname | varchar | 32 | 0 | N | N | 昵称: | |
| 6 | avatar | varchar | 255 | 0 | Y | N | 头像: | |
| 7 | | varchar | 125 | 0 | Y | N | 留言者邮箱 | |
| 8 | phone | varchar | 11 | 0 | Y | N | 留言者手机号码 | |
| 9 | create_time | timestamp | 19 | 0 | N | N | CURRENT_TIMESTAMP | 创建时间: |
| 10 | update_time | timestamp | 19 | 0 | N | N | CURRENT_TIMESTAMP | 更新时间: |
| 11 | reply | longtext | 2147483647 | 0 | Y | N | 回复 | |
| 12 | reply_state | tinyint | 4 | 0 | Y | N | 0 | 回复状态 |
表notice (公告)
| 编号 | 名称 | 数据类型 | 长度 | 小数位 | 允许空值 | 主键 | 默认值 | 说明 |
| 1 | notice_id | mediumint | 8 | 0 | N | Y | 公告id: | |
| 2 | title | varchar | 125 | 0 | N | N | 标题: | |
| 3 | content | longtext | 2147483647 | 0 | Y | N | 正文: | |
| 4 | create_time | timestamp | 19 | 0 | N | N | CURRENT_TIMESTAMP | 创建时间: |
| 5 | update_time | timestamp | 19 | 0 | N | N | CURRENT_TIMESTAMP | 更新时间: |
表praise (点赞)
| 编号 | 名称 | 数据类型 | 长度 | 小数位 | 允许空值 | 主键 | 默认值 | 说明 |
| 1 | praise_id | int | 10 | 0 | N | Y | 点赞ID: | |
| 2 | user_id | int | 10 | 0 | N | N | 0 | 点赞人: |
| 3 | create_time | timestamp | 19 | 0 | N | N | CURRENT_TIMESTAMP | 创建时间: |
| 4 | update_time | timestamp | 19 | 0 | N | N | CURRENT_TIMESTAMP | 更新时间: |
| 5 | source_table | varchar | 255 | 0 | Y | N | 来源表: | |
| 6 | source_field | varchar | 255 | 0 | Y | N | 来源字段: | |
| 7 | source_id | int | 10 | 0 | N | N | 0 | 来源ID: |
| 8 | status | bit | 1 | 0 | N | N | 1 | 点赞状态:1为点赞,0已取消 |
表regular_users (普通用户)
| 编号 | 名称 | 数据类型 | 长度 | 小数位 | 允许空值 | 主键 | 默认值 | 说明 |
| 1 | regular_users_id | int | 10 | 0 | N | Y | 普通用户ID | |
| 2 | user_name | varchar | 64 | 0 | Y | N | 用户姓名 | |
| 3 | user_gender | varchar | 64 | 0 | Y | N | 用户性别 | |
| 4 | contact_number | varchar | 16 | 0 | Y | N | 联系电话 | |
| 5 | examine_state | varchar | 16 | 0 | N | N | 已通过 | 审核状态 |
| 6 | user_id | int | 10 | 0 | N | N | 0 | 用户ID |
| 7 | create_time | datetime | 19 | 0 | N | N | CURRENT_TIMESTAMP | 创建时间 |
| 8 | update_time | timestamp | 19 | 0 | N | N | CURRENT_TIMESTAMP | 更新时间 |
3.4本章小结
整个地方民宿管理系统的需求分析主要对系统总体架构以及功能模块的设计,通过建立E-R模型和数据库逻辑系统设计完成了数据库系统设计。
4 地方民宿管理系统详细设计与实现
地方民宿管理系统的详细设计与实现主要是根据前面的地方民宿管理系统的需求分析和地方民宿管理系统的总体设计来设计页面并实现业务逻辑。主要从地方民宿管理系统界面实现、业务逻辑实现这两部分进行介绍。
4.1用户功能模块
4.1.1 前台首页界面
当进入地方民宿管理系统的时候,系统以上中下的布局进行展示,首先映入眼帘的是系统的导航栏,下面是轮播图,再往下是公告信息,其主界面展示如下图4-1所示。
图4-1 前台首页界面图
4.1.2 用户注册界面
地方民宿管理系统的游客和时可以进行注册登录,当用户右上角“注册”按钮的时候,当填写上自己的账号+密码+确认密码+昵称+邮箱+手机号等后再点击“注册”按钮后将会先验证输入的有没有空数据,再次验证密码和确认密码是否是一样的,最后验证输入的账户名和数据库表中已经注册的账户名是否重复,只有都验证没问题后即可用户注册成功。其用用户注册界面展示如下图4-2所示。
图4-2注册界面图
注册关键代码如下:
/**
* 注册
* @param user
* @return
*/
@PostMapping("register")
public Map<String, Object> signUp(@RequestBody User user) {
// 查询用户
Map<String, String> query = new HashMap<>();
Map<String,Object> map = JSON.parseObject(JSON.toJSONString(user));
query.put("username",user.getUsername());
List list = service.selectBaseList(service.select(query, new HashMap<>()));
if (list.size()>0){
return error(30000, "用户已存在");
}
map.put("password",service.encryption(String.valueOf(map.get("password"))));
service.insert(map);
return success(1);
}
4.1.3 用户登录界面
地方民宿管理系统中的前台上注册后的用户是可以通过自己的账户名和密码进行登录的,当用户输入完整的自己的账户名和密码信息并点击“登录”按钮后,将会首先验证输入的有没有空数据,再次验证输入的账户名+密码和数据库中当前保存的用户信息是否一致,只有在一致后将会登录成功并自动跳转到地方民宿管理系统的首页中;否则将会提示相应错误信息,用户登录界面如下图4-3所示。
图4-3用户登录界面图
所有的用户都可以通过网页进入到地方民宿管理系统中对信息进行查看,但是要实现预约、点赞、收藏、评论的话,就不是所有人都能操作的,必须成为地方民宿管理系统的用户,注册登录的流程图如下图4-4所示。

图4-4注册登录流程图
登录的逻辑代码如下所示。
/**
* 登录
* @param data
* @param httpServletRequest
* @return
*/
@PostMapping("login")
public Map<String, Object> login(@RequestBody Map<String, String> data, HttpServletRequest httpServletRequest) {
log.info("[执行登录接口]");
String username = data.get("username");
String email = data.get("email");
String phone = data.get("phone");
String password = data.get("password");
List resultList = null;
Map<String, String> map = new HashMap<>();
if(username != null && "".equals(username) == false){
map.put("username", username);
resultList = service.select(map, new HashMap<>()).getResultList();
}
else if(email != null && "".equals(email) == false){
map.put("email", email);
resultList = service.select(map, new HashMap<>()).getResultList();
}
else if(phone != null && "".equals(phone) == false){
map.put("phone", phone);
resultList = service.select(map, new HashMap<>()).getResultList();
}else{
return error(30000, "账号或密码不能为空");
}
if (resultList == null || password == null) {
return error(30000, "账号或密码不能为空");
}
//判断是否有这个用户
if (resultList.size()<=0){
return error(30000,"用户不存在");
}
User byUsername = (User) resultList.get(0);
Map<String, String> groupMap = new HashMap<>();
groupMap.put("name",byUsername.getUserGroup());
List groupList = userGroupService.select(groupMap, new HashMap<>()).getResultList();
if (groupList.size()<1){
return error(30000,"用户组不存在");
}
UserGroup userGroup = (UserGroup) groupList.get(0);
//查询用户审核状态
if (!StringUtils.isEmpty(userGroup.getSourceTable())){
String sql = "select examine_state from "+ userGroup.getSourceTable() +" WHERE user_id = " + byUsername.getUserId();
String res = String.valueOf(service.runCountSql(sql).getSingleResult());
if (res==null){
return error(30000,"用户不存在");
}
if (!res.equals("已通过")){
return error(30000,"该用户审核未通过");
}
}
//查询用户状态
if (byUsername.getState()!=1){
return error(30000,"用户非可用状态,不能登录");
}
String md5password = service.encryption(password);
if (byUsername.getPassword().equals(md5password)) {
// 存储Token到数据库
AccessToken accessToken = new AccessToken();
accessToken.setToken(UUID.randomUUID().toString().replaceAll("-", ""));
accessToken.setUser_id(byUsername.getUserId());
tokenService.save(accessToken);
// 返回用户信息
JSONObject user = JSONObject.parseObject(JSONObject.toJSONString(byUsername));
user.put("token", accessToken.getToken());
JSONObject ret = new JSONObject();
ret.put("obj",user);
return success(ret);
} else {
return error(30000, "账号或密码不正确");
}
}
4.1.4交流论坛界面
用户点击“交流论坛”菜单显示所有的交流论坛信息,可以按照分类查看帖子信息,或者输入关键词进行局部搜索,点击可以进入帖子的详细展示界面,在此界面用户可以点赞、收藏、评论,也可以点击“发布内容”输入帖子信息进行发帖,交流论坛界面如下图4-5 所示。
图4-5交流论坛界面图
4.1.5 地方民宿详情界面
当用户点击“地方民宿”这一菜单按钮,会显示管理员在后台发布的所有的地方民宿,支持通过关键词对地方民宿进行搜索,选择需要的地方民宿点击可以进入到地方民宿详细的介绍界面,在详细界面可以查看到地方民宿的服务类型、民宿名称、民宿地点、营业时间、民宿状态、民宿价格等信息,同时可以进行预约、点赞、收藏、评论操作,地方民宿界面如下图4-6所示。

图4-6 地方民宿详情界面图
4.1.6预约界面
当用户在地方民宿界面想要进行预约,点击下方的“预约”按钮,就会跳转到预约信息填写界面,根据界面提示输入预约信息,点击“提交”按钮,预约就完成了,预约界面如下图4-7所示。
图4-7预约界面图
在实现预约操作的时候,没有登录的用户只能进行查看,如果想要实现预约这个操作的话,预约的前提必须是登录后才能进行。详见图4-8所示。

图4-8 预约流程图
4.2管理员功能模块
4.2.1用户管理界面
管理员点击“用户管理”这一菜单会显示管理员和普通用户这两个子菜单,管理员可以对这两个角色的信息进行增删改查操作。界面如下图4-9所示。
图4-9用户管理界面图
用户管理关键代码如下:
@PostMapping("/add")
@Transactional
public Map<String, Object> add(HttpServletRequest request) throws IOException {
service.insert(service.readBody(request.getReader()));
return success(1);
}
public Map<String, Object> addMap(Map<String,Object> map){
service.insert(map);
return success(1);
}
4.2.2地方民宿管理界面
管理员点击“地方民宿”按钮会显示自己添加的地方民宿,如果想要添加新的地方民宿,点击“添加”按钮根据提示输入地方民宿,点击“提交”后在地方民宿界面就可以显示了,如果信息有错可以对地方民宿进行更新维护,也可以直接删除某一地方民宿,同时设有查看管理评论的功能,对用户提交的评论进行管控。界面如下图4-10所示。
图4-10地方民宿管理界面图
@PostMapping("/set")
@Transactional
public Map<String, Object> set(HttpServletRequest request) throws IOException {
service.update(service.readQuery(request), service.readConfig(request), service.readBody(request.getReader()));
return success(1);
}
管理员点击“预约民宿”会显示出所有的预约民宿,支持输入用户姓名或者民宿类型对预约民宿进行查询,可以选择某一条预约民宿,点击“删除”进行删除,也可以点击后面的“取消预约”按钮对预约民宿的取消预约信息进行更新维护。界面如下图4-11所示。
图4-11预约民宿界面图
预约民宿管理关键代码如下:
@RequestMapping(value = "/del")
@Transactional
public Map<String, Object> del(HttpServletRequest request) {
service.delete(service.readQuery(request), service.readConfig(request));
return success(1);
}
public void delete(Map<String,String> query,Map<String,String> config){
QueryWrapper wrapper = new QueryWrapper<E>();
toWhereWrapper(query, "0".equals(config.get(FindConfig.GROUP_BY)),wrapper);
baseMapper.delete(wrapper);
log.info("[{}] - 删除操作:{}",wrapper.getSqlSelect());
}
管理员点击“取消预约”会显示出所有的取消预约信息,支持通过用户姓名或者民宿类型对取消预约信息进行查询,也可以选择某一条取消预约信息,点击“删除”进行删除。界面如下图4-12所示。
图4-12取消预约管理界面图
管理员点击“地方美食”按钮会显示自己添加的地方美食,如果想要添加新的地方美食,点击“添加”按钮根据提示输入地方美食,点击“提交”后在地方美食界面就可以显示了,如果信息有错可以对地方美食进行更新维护,也可以直接删除某一地方美食,同时设有查看管理评论的功能,对用户提交的评论进行管控。界面如下图4-13所示。
图4-13地方美食管理界面图
5系统测试
5.1 系统测试用例
系统测试包括:用户登录功能测试、民宿资讯展示功能测试、地方民宿添加、地方民宿搜索、密码修改、预约功能测试,如表5-1、5-2、5-3、5-4、5-5、5-6所示:
表5-1 用户登录功能测试表
| 用例名称 | 用户登录系统 |
| 目的 | 测试用户通过正确的用户名和密码可否登录功能 |
| 前提 | 未登录的情况下 |
| 测试流程 | 1) 进入登录页面 2) 输入正确的用户名和密码 |
| 预期结果 | 用户名和密码正确的时候,跳转到登录成功界面,反之则显示错误信息,提示重新输入 |
| 实际结果 | 实际结果与预期结果一致 |
民宿资讯查看功能测试:
表5-2 民宿资讯查看功能测试表
| 用例名称 | 民宿资讯查看 |
| 目的 | 测试民宿资讯查看功能 |
| 前提 | 用户登录 |
| 测试流程 | 点击民宿资讯列表 |
| 预期结果 | 可以查看到所有民宿资讯信息 |
| 实际结果 | 实际结果与预期结果一致 |
添加地方民宿界面测试:
表5-3 添加地方民宿界面测试表
| 用例名称 | 添加地方民宿测试用例 |
| 目的 | 测试地方民宿添加功能 |
| 前提 | 用户正常登录情况下 |
| 测试流程 | 1)点击地方民宿,然后点击添加后并填写信息。 2)点击进行提交。 |
| 预期结果 | 提交以后,页面首页会显示新的地方民宿 |
| 实际结果 | 实际结果与预期结果一致 |
地方民宿搜索功能测试:
表5-4地方民宿搜索功能测试表
| 用例名称 | 地方民宿搜索测试 |
| 目的 | 测试地方民宿搜索功能 |
| 前提 | 无 |
| 测试流程 | 1)在搜索框填入搜索关键字。 2)点击搜索按钮。 |
| 预期结果 | 页面显示包含有搜索关键字的地方民宿 |
| 实际结果 | 实际结果与预期结果一致 |
密码修改搜索功能测试:
表5-5 密码修改功能测试表
| 用例名称 | 密码修改测试用例 |
| 目的 | 测试管理员密码修改功能 |
| 前提 | 管理员用户正常登录情况下 |
| 测试流程 | 1)管理员密码修改并完成填写。 2)点击进行提交。 |
| 预期结果 | 使用新的密码可以登录 |
| 实际结果 | 实际结果与预期结果一致 |
预约功能测试:
表5-6预约功能测试表
| 用例名称 | 预约测试用例 |
| 目的 | 测试用户预约功能 |
| 前提 | 用户正常登录情况下 |
| 测试流程 | 1)搜索查看地方民宿,点击预约。 2)填写预约信息,点击进行提交。 |
| 预期结果 | 预约成功 |
| 实际结果 | 实际结果与预期结果一致 |
通过编写地方民宿管理系统的测试用例,已经检测完毕用户登录模块、民宿资讯展示模块、地方民宿添加模块、地方民宿搜索模块、密码修改模块、预约模块功能测试,通过这6大模块为地方民宿管理系统的后期推广运营提供了强力的技术支撑。
本文描述了地方民宿管理系统设计与实现的原理和开发过程,该系统是通过springboot框架来搭建后台,中间件使用的是Tomcat服务器,数据库管理平台采用开源的Mysql,前台使用的是JQuery框架,同时使用Validate校验框架,这样就可以减少前端代码的输入量,而且基于JQuery框架的Validat框架使用简单,是流行的前端使用框架,前端使用的主要是Java页面展示技术。
在开发前做了许多的准备,在本系统的设计和开发过程中阅览和学习了许多文献资料,从开发这个地方民宿管理系统的过程中我也收获了许许多多宝贵的方法以及设计思路,对系统的开发也起到了很重要的作用,系统的开发技术选用的都是自己比较熟悉的,比如Web、springboot、MYSQL,这些技术都是在以前的学习中学到了,其中许多的设计思路和方法都是在以前不断地学习中摸索出来的经验,其实对于我们来说工作量还是比较大的,但是正是由于之前的积累与准备,才能顺利的完成这个项目,由此看来,积累经验跟做好准备是十分重要的事情。
当然在该系统的设计与实现的过程中也离不开老师以及同学们的帮助,正是因为他们的指导与帮助,我才能够成功的在预期内完成了这个系统。同时在这个过程当中我也收获了很多东西,此系统也有需要改进的地方,但是由于专业知识的浅薄,并不能做到十分完美,希望以后有机会可以让其真正的投入到使用之中。
[1]束方鹏,张逸. 基于SpringBoot框架的数据转换系统及方法[P]. 江苏省: CN117289914A, 2023-12-26.
[2]吴昊,张丹. 基于SpringBoot框架的大学生网上兼职系统设计与实现 [J]. 电脑知识与技术, 2023, 19 (35): 68-72.
[3]刘明,杨胜飞,张冶锋等. 基于SpringBoot框架的长距离输水工程水量监测系统设计 [J]. 云南水力发电, 2023, 39 (11): 359-362.
[4]Liang C . School Vehicle Management System Based on JAVA Language [J]. Academic Journal of Computing & Information Science, 2023, 6 (9):
[5]刘小帅. 基于物联网民宿管理系统[P]. 浙江省: CN219590867U, 2023-08-25.
[6]吕晓钢,王鹏飞,封晨. 基于SpringBoot生产大屏监控系统的设计与实现[C]// 天津市电子学会. 第三十七届中国(天津)2023’IT、网络、信息技术、电子、仪器仪表创新学术会议论文集. 天津光电通信技术有限公司;, 2023: 3.
[7]魏拉义,霍天健,霍兆坤. 基于物联网的民宿管理系统[P]. 江苏省: CN116308891A, 2023-06-23.
[8]高志平. 基于SpringBoot框架与ITIL方法的运维管理系统的设计与实现[D]. 华东师范大学, 2021.
[9]Liu S . Explore Java Language and Android Mobile Software Development [J]. International Journal of Frontiers in Engineering Technology, 2021, 3.0 (2.0):
[10]王凯, 民宿旅游管理平台V1.0. 陕西省, 陕西弈聪软件信息技术股份有限公司, 2021-02-02.
[11]Kline K . The Java Language Extension for SQL Server Is Now Open Source [J]. Database Trends and Applications, 2020, 34 (4): 31-31.
[12]王立娟. 基于智能门锁的民宿管理平台的研发方案 [J]. 电子测试, 2019, (11): 96-97+78.
[13]张妍. 基于Android的民宿租赁管理系统的设计与实现[D]. 大连海事大学, 2019.
[16]刘敏. 基于SpringBoot框架社交网络平台的设计与实现[D]. 湖南大学, 2019.
致 谢
逝者如斯夫,不舍昼夜。转眼间,大学生活便已经接近尾声,人面对着离别与结束,总是充满着不舍与茫然,我亦如此,仍记得那年秋天,我迫不及待的提前一天到了学校,面对学校巍峨的大门,我心里充满了期待:这里,就是我新生活的起点吗?那天,阳光明媚,学校的欢迎仪式很热烈,我面对着一个个对着我微笑的同学,仿佛一缕缕阳光透过胸口照进了我心里,同时,在那天我认识可爱的室友,我们携手共同度过了这难忘的两年。如今,我望着这篇论文的致谢,不禁又要问自己:现在,我们就要说再见了吗?
感慨莫名,不知所言。遥想当初刚来学校的时候,心里总是想着工科学校会过于板正,会缺乏一些柔情,当时心里甚至有一点点排斥,但是随着我对学校的慢慢认识与了解,我才认识到了她的美丽,她的柔情,并且慢慢的喜欢上了这个校园,但是时间太快了,快到我还没有好好体会她的美丽便要离开了,但是她带给我的回忆,永远不会离开我,也许真正离开那天我的眼里会满含泪水,我不是因为难过,我只是想将她的样子映在我的泪水里,刻在我的心里。最后,感谢我的老师们,是你们教授了我们知识与做人的道理;感谢我的室友们,是你们陪伴了我如此之久;感谢每位关心与支持我的人。
少年,追风赶月莫停留,平荒尽处是春山。
免费领取项目源码+数据库,请关注❥点赞收藏并私信博主,谢谢~

被折叠的 条评论
为什么被折叠?



