目 录
摘 要
随着企业规模的不断扩大,对员工绩效管理的需求也越来越迫切。传统的人力资源管理模式已经无法满足大型企业复杂的管理需求,因此采用先进的技术手段进行绩效管理成为当务之急。
本系统通过SpringBoot实现了快速开发和部署的优势,使员工绩效管理系统能够快速响应不断变化的管理需求。系统实现了员工信息管理、绩效考核、报表输出等功能,提升了管理效率和准确性。本文首先介绍了员工绩效管理系统的背景和意义,然后详细阐述了系统的架构设计与功能实现。通过对系统的功能模块进行分析和设计,有效实现了员工信息的统一管理和绩效考核的科学性和公正性。最后,通过对系统进行实际应用测试,并与传统管理模式进行比较,验证了系统的可行性和优势。
综上所述,基于SpringBoot的员工绩效管理系统能够有效提高企业的管理水平和绩效激励效果,具有广阔的应用前景和市场潜力。期望本论文的研究能够为企业管理实践提供有益的借鉴和参考。
关键词:Java;SpringBoot框架;员工绩效管理系统;MySQL
Abstract
With the continuous expansion of enterprise scale, the demand for employee performance management is becoming increasingly urgent. The traditional human resource management model can no longer meet the complex management needs of large enterprises, so adopting advanced technological means for performance management has become an urgent task.
This system has achieved the advantages of rapid development and deployment through SpringBoot, enabling the employee performance management system to quickly respond to constantly changing management needs. The system has implemented functions such as employee information management, performance evaluation, and report output, improving management efficiency and accuracy. This article first introduces the background and significance of the employee performance management system, and then elaborates on the system's architecture design and functional implementation in detail. By analyzing and designing the functional modules of the system, the unified management of employee information and the scientific and impartial performance evaluation have been effectively achieved. Finally, the feasibility and advantages of the system were verified through practical application testing and comparison with traditional management models.
In summary, the employee performance management system based on SpringBoot can effectively improve the management level and performance incentive effect of enterprises, and has broad application prospects and market potential. I hope that the research in this paper can provide useful reference and guidance for enterprise management practice.
Keywords: Java; SpringBoot framework; Employee performance management system; MySQL
1 绪论
1.1 选题背景与意义
随着经济全球化和市场竞争日益激烈,企业的人力资源管理变得越来越重要。其中,员工绩效管理系统作为一种重要的管理工具,被越来越多的企业所重视和采用。员工绩效管理系统是企业用于管理、评估和激励员工工作表现的一套体系和方法,通过设定明确的工作目标、定期评估员工表现、提供及时反馈和奖惩制度,帮助企业有效提升员工绩效,实现组织目标。
然而,传统的员工绩效管理方式存在着诸多问题,比如评估标准不公平、评估结果偏向主管个人喜好、评估周期过长等,这些问题严重影响员工工作积极性和动力,也阻碍了企业的发展。
在这样的背景下,研究员工绩效管理系统对于深入了解员工绩效评估的机制和实施方法,以及如何通过有效的绩效管理系统激励和引导员工,提高企业整体绩效,具有重要意义。对企业而言,建立科学合理的员工绩效管理系统可以帮助提升员工的工作绩效和工作满意度,提高企业的综合竞争力和效益。研究员工绩效管理系统有助于企业更好地了解员工的工作表现,制定更有针对性的员工激励措施,从而提高员工效率和生产力。对员工而言,有效的绩效管理系统能够为员工提供明确的工作目标和发展方向,及时的反馈和奖惩机制,有利于提高员工的工作动力和自律性,增强员工对工作的投入和认同感。对学术研究而言,通过深入研究员工绩效管理系统的相关机制和影响因素,可以为企业管理理论提供新的视角和研究方法,为企业管理实践提供借鉴和参考。
在当今竞争激烈且快速变化的商业环境中,员工绩效管理系统扮演着至关重要的角色。这个系统不仅能够帮助企业评估员工的表现,还可以激励员工更好地完成工作任务并提高整体组织绩效。因此,越来越多的研究关注如何有效地设计和实施员工绩效管理系统,以提高员工工作效率和组织绩效。
国内外关于员工绩效管理系统的研究已经取得了丰硕的成果。一方面,研究者关注员工绩效管理系统的设计和实施对员工绩效的影响。例如,一些研究表明,精心设计的员工绩效管理系统可以激发员工的工作动力,提高员工的工作绩效。另一些研究集中于员工绩效评估方法的改进,比如引入360度评估、关键绩效指标法等,以更全面、客观地评估员工的表现。
另一方面,研究者还关注员工绩效管理系统与组织绩效之间的关系。有研究表明,有效的员工绩效管理系统可以帮助组织吸引和留住优秀员工,提升整体组织绩效。而一些研究则指出,不当设计的绩效管理系统可能导致员工不满、工作效率下降,甚至对组织产生负面影响。
此外,还有研究关注员工绩效管理系统在不同文化背景下的适用性和差异。跨文化研究表明,不同国家和文化背景下的员工对绩效管理制度的接受程度和反应有所不同,因此需要根据实际情况调整和定制员工绩效管理系统。
总体来说,国内外对员工绩效管理系统的研究已经形成了一系列理论框架和实证研究成果,为企业提供了指导和借鉴。然而,员工绩效管理系统仍然是一个复杂而广泛讨论的领域,需要进一步的研究和实践来完善系统。
本文共分为七章,章节内容安排如下:
第一章:引言。此章节对所设计和实现的系统的背景和状况以及意义进行详细的论述以及说明,同时进行了论文整体框架的结构的简要介绍。
第二章:相关技术介绍。主要对本系统使用的相关技术和开发环境进行介绍。
第三章:系统需求分析。章节所做的主要的工作是对系统进行了技术、经济和操作方面可行性的分析;对系统实行了总体功能的需求、用例分析。
第四章:系统概要设计。主要是对系统的功能结构进行设计,并对系统数据库的概念结构以及物理结构的设计进行了分析。
第五章:系统实现。根据系统功能的划分,分别的对系统所需要实现的前台客户功能和后台管理员功能进行了分析和说明。
第六章:系统测试。主要对系统的部分界面进行测试并对主要功能进行测试
2 开发环境及相关技术介绍
2.1 MySQL数据库的介绍
MySQL是一种广泛使用的开源关系型数据库管理系统(RDBMS),其稳定性、可靠性和卓越性能使其成为众多应用程序的首选数据库。MySQL支持标准SQL语法,并提供丰富的功能和特性,如事务处理、触发器和存储过程等,以满足开发者对数据管理和操作的需求。MySQL具有良好的可扩展性,支持主从复制、分布式架构和集群部署,适用于各种规模和负载的应用场景。作为一个开源项目,MySQL拥有庞大的用户社区和活跃的开发者社区,为用户提供了丰富的文档、教程和支持资源。总之,MySQL是一款可靠、强大且灵活的关系型数据库管理系统,通过其卓越性能和可扩展性,帮助开发者高效地管理和操作数据,并得到了广大用户的认可和应用。
2.2 B/S架构的介绍
B/S结构(Browser/Server,浏览器/服务器模式),是WEB兴起后的一种网络结构模式,WEB浏览器是客户端最主要的应用软件。这种模式统一了客户端,将系统功能实现的核心部分集中到服务器上,简化了系统的开发、维护和使用。客户机上只要安装一个浏览器,如Chrome、Safari、Microsoft Edge、Netscape Navigator或Internet Explorer,服务器安装SQL Server、Oracle、MYSQL等数据库。浏览器通过Web Server同数据库进行数据交互。
2.3 Java语言
Java编程语言是一种面向对象的高级编程语言,以其简单、可移植、安全和高性能等特点在软件开发领域广泛应用。通过支持类、对象、继承、多态等面向对象概念,Java提供了结构化的编程方式,使代码更易读、维护和重用。其可移植性得益于Java虚拟机(JVM),使得Java程序可以在不同平台上运行,只需编写一次代码。Java注重安全性,提供了字节码验证、异常处理和访问控制等安全机制,确保程序的稳定和安全。此外,Java还拥有丰富的类库和框架,覆盖了各个领域,如图形界面、数据库操作和企业级应用。总而言之,Java作为一门成熟且强大的编程语言,在软件开发中发挥着重要作用,帮助开发者轻松构建可靠、可移植和安全的应用程序。
2.4 SpringBoot框架
Spring Boot是一个基于Spring boot的开源框架,旨在简化和加速Java应用程序的开发过程。它采用自动配置和约定优于配置的方式,减少了繁琐的手动配置和集成工作,使开发者能够快速构建独立、可扩展且具备生产级功能的应用程序。Spring Boot集成了许多常用的第三方库和组件,并提供了强大的开发工具和特性,如内嵌的Servlet容器、自动化依赖管理和可扩展的插件机制。它的可插拔配置选项和灵活的扩展机制使开发者能够根据实际需求进行个性化配置和定制,从而更好地满足项目要求。总之,Spring Boot通过简化和优化开发流程,提高了Java应用程序开发的效率和质量,成为广大开发者喜爱的框架之一。
3 员工绩效管理系统系统分析
系统分析是在软件开发过程中的一项关键任务,它旨在对要开发的系统进行全面的、系统化的研究和调查,以确定系统需求并为后续的设计和开发工作提供基础。系统分析包括以下几个方面。
可行性分析是在软件开发过程中的一项重要任务,旨在评估和确定项目的可行性,包括技术可行性、经济可行性和操作可行性等。以下是各个方面的具体内容。
3.1.1 技术可行性分析
在技术可行性方面,员工绩效管理系统采用MySQL数据库作为数据存储介质,并利用IDEA、Tomcat等开发工具进行系统的搭建和部署。同时,使用SprignBoot框架进行开发,该框架具有良好的可扩展性和维护性,能够简化开发过程并提高系统的性能和稳定性。这些技术选择是成熟且广泛应用的,能够满足项目的需求。
在经济可行性方面,员工绩效管理系统所需的开发软件和工具,如IDEA、Tomcat和MySQL等,都是免费且开源的,无需额外费用。此外,这些工具易于获取和操作,降低了开发成本。而且,随着员工绩效管理系统的运营和发展,可以通过广告推广、会员服务等方式实现收益,增加项目的经济可行性。
在操作可行性方面,我们参考了其他成功案例,并对用户界面和功能进行了系统分析。通过以人为本的设计原则,简化了操作流程,使得具备基本计算机知识的用户能够轻松上手。同时,我们也提供了清晰的用户指南和帮助文档,以支持用户的操作和使用。
3.2.1 功能性分析
员工绩效管理系统我划分为了员工用户模块和管理员模块这两大部分。
员工用户模块:
(1)用户注册登录:提供用户注册和登录功能,确保用户可以创建和管理自己的账户,并进行身份验证和安全访问。
(2)公告信息:提供系统发布的公告信息,方便用户了解系统动态。
(3)新闻资讯:提供企业相关的资讯和信息,如规章制度、绩效目标等,帮助用户更好地了解企业相关信息。
(4)订单上报:用户点击“订单上报”菜单可以进入到订单上报信息添加页面,根据页面提示输入订单编号、订单名称、订单类型、订单金额、接单人员、用户姓名、接单日期、订单详情等内容点击提交即可。
(5)我的账户:可以管理个人账户信息,包括修改个人信息、设置头像、修改密码等。
(6)个人中心:个人中心是用户个人相关信息的管理界面,用户可以对个人首页、订单上报和绩效信息进行管理。
管理员管理模块:
(1)登录:管理员在后台可以输入用户名+密码进行登录,管理员的用户名和密码是在数据库中直接设定好的。
(2)系统用户:管理员可以对员工绩效管理系统中的管理员和员工用户账户信息进行增删改查。
(3)订单上报管理:管理员点击“订单上报管理”会显示出所有的订单上报,支持输入订单名称对订单上报信息进行查询,如果想要添加新的订单上报信息,点击“添加”按钮,输入详细信息,点击“提交”按钮就可以添加了,同时可以选择某一条订单上报,点击“删除”进行删除。
(4)订单分类管理:点击“订单分类管理”系统会把员工绩效管理系统当中所有的订单分类信息都显示出来,管理员可添加订单分类和类型描述管理,并可进行查询、重置或删除等相应操作。
(5)绩效信息管理:管理员点击“绩效信息管理”会显示出所有的绩效信息,支持输入关键字对绩效信息进行查询,如果想要添加新的绩效信息,点击“添加”按钮,输入详细信息,点击“提交”按钮就可以添加了。
(6)系统管理:管理员点击“系统管理”菜单可以对首页展示的轮播图进行管理。
(7)公告信息管理:当管理员点击“公告信息管理”时,可查看公告信息,如需添加新的公告信息,点击左侧“添加”按钮,输入标题和正文,点击“提交”按钮进行添加。同时可对公告信息进行增删改查。
(8)资源管理:当管理员点击“资源管理”时,可查看新闻资讯和新闻分类;如需添加新的新闻资讯,点击左侧“添加”按钮,上传封面图,输入标题,选择分类,输入标签、描述和正文,点击“提交”按钮进行添加。
(9)权限管理:管理员可以对系统所有用户进行分组并设置使用权限,根据用户角色,对用户的不同操作进行权限控制。
非功能性需求是指员工绩效管理系统的安全性、可靠性、性能、以及可拓展性等,可以在下表中表示(3-1)。
表3-1员工绩效管理系统非功能需求表
| 非功能性需求 | 描述 |
| 安全性 | 系统需要确保用户信息的安全性,包括密码加密、访问控制和数据保护等方面的措施。 |
| 可靠性 | 系统应具备高可用性和稳定性,能够处理大量的用户请求并保证系统正常运行。 |
| 性能 | 系统需要具备高并发处理能力,快速响应用户请求,并能有效管理和存储大量的招聘职位信息。 |
| 可拓展性 | 系统应具备良好的可拓展性,能够适应用户规模的增长和系统功能的扩展。 |
在系统开发设计前,应该对功能做初步设想,清楚这个管理系统有什么板块,每个板块有什么功能,整体的设计是否满足使用者的需求,接着对所开发的系统功能进行的详细分析总结,从而设计出完整的系统并将其实现。员工用户和管理员的交流分析,使其达到最佳理解程度,使系统功能达到最佳。员工绩效管理系统的完整UML用例图分别是图3-1和图3-2。
图3-1就是员工用户角色的用例展示。

图3-1 员工用户角色用例图
图3-2就是管理员角色的用例展示。

图3-2管理员角色用例图
3.4 系统操作流程
用户登录系统后,选择要添加的信息类型,填写相应的信息表单并提交。系统对信息进行处理,并给予用户反馈结果。用户可以根据需要返回上级页面或继续操作。

图3-3信息添加流程图
用户登录系统后,导航至相应的信息管理功能入口。选择要删除的信息,并确认删除操作。系统进行删除处理,并给予用户反馈结果。用户可以根据需要返回上级页面或继续操作。

在完成可行性分析、功能分析和系统流程分析后,我们对项目进行了全面的评估和分析。通过可行性分析,我们确定了项目的技术和经济可行性,确保了项目的可行性。在系统流程分析中,我们详细了解了系统的整体流程和各个环节之间的关系,为后续的设计和开发奠定了基础。而功能分析则帮助我们准确地识别出系统所需的各种功能,并对其进行详细描述。这些分析结果将为后续的系统设计和实现提供指导和参考。通过这些分析工作,我们对项目的目标和需求有了更清晰的认识,为接下来的开发工作奠定了坚实的基础。
经过上述的需求分析过后,已经明确了员工绩效管理系统的功能需求。针对各个功能需求,制定相应的技术方法与思路进行设计与实现。另外本章将以需求分析为基准,介绍系统中重要的实体类数据,确定各个功能之间的数据表关系,由此来完成数据库表设计。
4.1 系统功能模块设计
通过整体功能模块设计,我们将根据需求分析的结果,将系统的功能划分为不同的模块。每个模块负责实现特定的功能,并与其他模块进行协作。我们将详细定义每个模块的输入、输出、处理逻辑和相互依赖关系。其总体设计模块图如图4-1所示。

图4-1 员工绩效管理系统功能模块图
4.2 数据库设计
数据库设计一般包括需求分析、概念模型设计和逻辑结构设计三个主要过程。在需求分析阶段,明确系统对数据库的具体需求。概念模型设计将需求转化为概念模型,抽象出现实世界中的概念和关系。逻辑结构设计则是在概念模型的基础上,将概念模型转化为数据库中的具体表和关系的设计。这包括确定表的名称、字段、约束等,并定义主外键关系、索引、触发器等。通过需求分析、概念模型设计和逻辑结构设计,可以建立一个合理的数据库设计,为系统提供稳定、高效和可靠的数据管理和访问功能。这些过程相互衔接,确保数据库能够满足系统需求并有效地存储和操作数据。
4.2.1 数据库概念结构设计
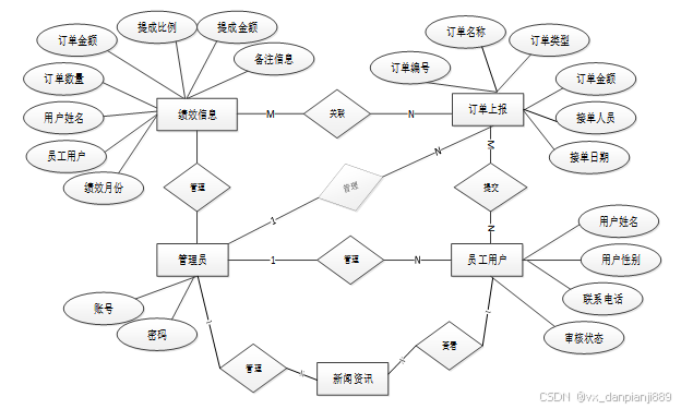
下面是整个员工绩效管理系统中主要的数据库表总E-R实体关系图。

图4-2 员工绩效管理系统总E-R关系图
4.2.2 数据库逻辑结构设计
数据库是员工绩效管理系统的数据处理的基础,也是为界面数据的展示与存储的关键。员工绩效管理系统的主要数据库表如下。以下展示几个主要的数据库表。
| 编号 | 名称 | 数据类型 | 长度 | 小数位 | 允许空值 | 主键 | 默认值 | 说明 |
| 1 | token_id | int | 10 | 0 | N | Y | 临时访问牌ID | |
| 2 | token | varchar | 64 | 0 | Y | N | 临时访问牌 | |
| 3 | info | text | 65535 | 0 | Y | N | ||
| 4 | maxage | int | 10 | 0 | N | N | 2 | 最大寿命:默认2小时 |
| 5 | create_time | timestamp | 19 | 0 | N | N | CURRENT_TIMESTAMP | 创建时间: |
| 6 | update_time | timestamp | 19 | 0 | N | N | CURRENT_TIMESTAMP | 更新时间: |
| 7 | user_id | int | 10 | 0 | N | N | 0 | 用户编号: |
| 编号 | 名称 | 数据类型 | 长度 | 小数位 | 允许空值 | 主键 | 默认值 | 说明 |
| 1 | article_id | mediumint | 8 | 0 | N | Y | 文章id:[0,8388607] | |
| 2 | title | varchar | 125 | 0 | N | Y | 标题:[0,125]用于文章和html的title标签中 | |
| 3 | type | varchar | 64 | 0 | N | N | 0 | 文章分类:[0,1000]用来搜索指定类型的文章 |
| 4 | hits | int | 10 | 0 | N | N | 0 | 点击数:[0,1000000000]访问这篇文章的人次 |
| 5 | praise_len | int | 10 | 0 | N | N | 0 | 点赞数 |
| 6 | create_time | timestamp | 19 | 0 | N | N | CURRENT_TIMESTAMP | 创建时间: |
| 7 | update_time | timestamp | 19 | 0 | N | N | CURRENT_TIMESTAMP | 更新时间: |
| 8 | source | varchar | 255 | 0 | Y | N | 来源:[0,255]文章的出处 | |
| 9 | url | varchar | 255 | 0 | Y | N | 来源地址:[0,255]用于跳转到发布该文章的网站 | |
| 10 | tag | varchar | 255 | 0 | Y | N | 标签:[0,255]用于标注文章所属相关内容,多个标签用空格隔开 | |
| 11 | content | longtext | 2147483647 | 0 | Y | N | 正文:文章的主体内容 | |
| 12 | img | varchar | 255 | 0 | Y | N | 封面图 | |
| 13 | description | text | 65535 | 0 | Y | N | 文章描述 |
| 编号 | 名称 | 数据类型 | 长度 | 小数位 | 允许空值 | 主键 | 默认值 | 说明 |
| 1 | type_id | smallint | 5 | 0 | N | Y | 分类ID:[0,10000] | |
| 2 | display | smallint | 5 | 0 | N | N | 100 | 显示顺序:[0,1000]决定分类显示的先后顺序 |
| 3 | name | varchar | 16 | 0 | N | N | 分类名称:[2,16] | |
| 4 | father_id | smallint | 5 | 0 | N | N | 0 | 上级分类ID:[0,32767] |
| 5 | description | varchar | 255 | 0 | Y | N | 描述:[0,255]描述该分类的作用 | |
| 6 | icon | text | 65535 | 0 | Y | N | 分类图标: | |
| 7 | url | varchar | 255 | 0 | Y | N | 外链地址:[0,255]如果该分类是跳转到其他网站的情况下,就在该URL上设置 | |
| 8 | create_time | timestamp | 19 | 0 | N | N | CURRENT_TIMESTAMP | 创建时间: |
| 9 | update_time | timestamp | 19 | 0 | N | N | CURRENT_TIMESTAMP | 更新时间: |
| 编号 | 名称 | 数据类型 | 长度 | 小数位 | 允许空值 | 主键 | 默认值 | 说明 |
| 1 | auth_id | int | 10 | 0 | N | Y | 授权ID: | |
| 2 | user_group | varchar | 64 | 0 | Y | N | 用户组: | |
| 3 | mod_name | varchar | 64 | 0 | Y | N | 模块名: | |
| 4 | table_name | varchar | 64 | 0 | Y | N | 表名: | |
| 5 | page_title | varchar | 255 | 0 | Y | N | 页面标题: | |
| 6 | path | varchar | 255 | 0 | Y | N | 路由路径: | |
| 7 | position | varchar | 32 | 0 | Y | N | 位置: | |
| 8 | mode | varchar | 32 | 0 | N | N | _blank | 跳转方式: |
| 9 | add | tinyint | 3 | 0 | N | N | 1 | 是否可增加: |
| 10 | del | tinyint | 3 | 0 | N | N | 1 | 是否可删除: |
| 11 | set | tinyint | 3 | 0 | N | N | 1 | 是否可修改: |
| 12 | get | tinyint | 3 | 0 | N | N | 1 | 是否可查看: |
| 13 | field_add | text | 65535 | 0 | Y | N | 添加字段: | |
| 14 | field_set | text | 65535 | 0 | Y | N | 修改字段: | |
| 15 | field_get | text | 65535 | 0 | Y | N | 查询字段: | |
| 16 | table_nav_name | varchar | 500 | 0 | Y | N | 跨表导航名称: | |
| 17 | table_nav | varchar | 500 | 0 | Y | N | 跨表导航: | |
| 18 | option | text | 65535 | 0 | Y | N | 配置: | |
| 19 | create_time | timestamp | 19 | 0 | N | N | CURRENT_TIMESTAMP | 创建时间: |
| 20 | update_time | timestamp | 19 | 0 | N | N | CURRENT_TIMESTAMP | 更新时间: |
| 编号 | 名称 | 数据类型 | 长度 | 小数位 | 允许空值 | 主键 | 默认值 | 说明 |
| 1 | comment_id | int | 10 | 0 | N | Y | 评论ID: | |
| 2 | user_id | int | 10 | 0 | N | N | 0 | 评论人ID: |
| 3 | reply_to_id | int | 10 | 0 | N | N | 0 | 回复评论ID:空为0 |
| 4 | content | longtext | 2147483647 | 0 | Y | N | 内容: | |
| 5 | nickname | varchar | 255 | 0 | Y | N | 昵称: | |
| 6 | avatar | varchar | 255 | 0 | Y | N | 头像地址:[0,255] | |
| 7 | create_time | timestamp | 19 | 0 | N | N | CURRENT_TIMESTAMP | 创建时间: |
| 8 | update_time | timestamp | 19 | 0 | N | N | CURRENT_TIMESTAMP | 更新时间: |
| 9 | source_table | varchar | 255 | 0 | Y | N | 来源表: | |
| 10 | source_field | varchar | 255 | 0 | Y | N | 来源字段: | |
| 11 | source_id | int | 10 | 0 | N | N | 0 | 来源ID: |
| 编号 | 名称 | 数据类型 | 长度 | 小数位 | 允许空值 | 主键 | 默认值 | 说明 |
| 1 | employee_users_id | int | 10 | 0 | N | Y | 员工用户ID | |
| 2 | user_name | varchar | 64 | 0 | Y | N | 用户姓名 | |
| 3 | user_age | varchar | 64 | 0 | Y | N | 用户年龄 | |
| 4 | user_gender | varchar | 64 | 0 | Y | N | 用户性别 | |
| 5 | examine_state | varchar | 16 | 0 | N | N | 已通过 | 审核状态 |
| 6 | user_id | int | 10 | 0 | N | N | 0 | 用户ID |
| 7 | create_time | datetime | 19 | 0 | N | N | CURRENT_TIMESTAMP | 创建时间 |
| 8 | update_time | timestamp | 19 | 0 | N | N | CURRENT_TIMESTAMP | 更新时间 |
| 编号 | 名称 | 数据类型 | 长度 | 小数位 | 允许空值 | 主键 | 默认值 | 说明 |
| 1 | hits_id | int | 10 | 0 | N | Y | 点赞ID: | |
| 2 | user_id | int | 10 | 0 | N | N | 0 | 点赞人: |
| 3 | create_time | timestamp | 19 | 0 | N | N | CURRENT_TIMESTAMP | 创建时间: |
| 4 | update_time | timestamp | 19 | 0 | N | N | CURRENT_TIMESTAMP | 更新时间: |
| 5 | source_table | varchar | 255 | 0 | Y | N | 来源表: | |
| 6 | source_field | varchar | 255 | 0 | Y | N | 来源字段: | |
| 7 | source_id | int | 10 | 0 | N | N | 0 | 来源ID: |
| 编号 | 名称 | 数据类型 | 长度 | 小数位 | 允许空值 | 主键 | 默认值 | 说明 |
| 1 | notice_id | mediumint | 8 | 0 | N | Y | 公告id: | |
| 2 | title | varchar | 125 | 0 | N | N | 标题: | |
| 3 | content | longtext | 2147483647 | 0 | Y | N | 正文: | |
| 4 | create_time | timestamp | 19 | 0 | N | N | CURRENT_TIMESTAMP | 创建时间: |
| 5 | update_time | timestamp | 19 | 0 | N | N | CURRENT_TIMESTAMP | 更新时间: |
| 编号 | 名称 | 数据类型 | 长度 | 小数位 | 允许空值 | 主键 | 默认值 | 说明 |
| 1 | order_classification_id | int | 10 | 0 | N | Y | 订单分类ID | |
| 2 | order_type | varchar | 64 | 0 | Y | N | 订单类型 | |
| 3 | create_time | datetime | 19 | 0 | N | N | CURRENT_TIMESTAMP | 创建时间 |
| 4 | update_time | timestamp | 19 | 0 | N | N | CURRENT_TIMESTAMP | 更新时间 |
| 编号 | 名称 | 数据类型 | 长度 | 小数位 | 允许空值 | 主键 | 默认值 | 说明 |
| 1 | order_reporting_id | int | 10 | 0 | N | Y | 订单上报ID | |
| 2 | order_number | varchar | 64 | 0 | Y | N | 订单编号 | |
| 3 | order_name | varchar | 64 | 0 | Y | N | 订单名称 | |
| 4 | order_type | varchar | 64 | 0 | Y | N | 订单类型 | |
| 5 | order_amount | int | 10 | 0 | Y | N | 0 | 订单金额 |
| 6 | order_recipient | int | 10 | 0 | Y | N | 0 | 接单人员 |
| 7 | user_name | varchar | 64 | 0 | Y | N | 用户姓名 | |
| 8 | acceptance_date | date | 10 | 0 | Y | N | 接单日期 | |
| 9 | order_details | text | 65535 | 0 | Y | N | 订单详情 | |
| 10 | examine_state | varchar | 16 | 0 | N | N | 未审核 | 审核状态 |
| 11 | create_time | datetime | 19 | 0 | N | N | CURRENT_TIMESTAMP | 创建时间 |
| 12 | update_time | timestamp | 19 | 0 | N | N | CURRENT_TIMESTAMP | 更新时间 |
表performance_information (绩效信息)
| 编号 | 名称 | 数据类型 | 长度 | 小数位 | 允许空值 | 主键 | 默认值 | 说明 |
| 1 | performance_information_id | int | 10 | 0 | N | Y | 绩效信息ID | |
| 2 | performance_month | varchar | 64 | 0 | Y | N | 绩效月份 | |
| 3 | employee_users | int | 10 | 0 | Y | N | 0 | 员工用户 |
| 4 | user_name | varchar | 64 | 0 | Y | N | 用户姓名 | |
| 5 | order_quantity | int | 10 | 0 | Y | N | 0 | 订单数量 |
| 6 | order_amount | int | 10 | 0 | Y | N | 0 | 订单金额 |
| 7 | commission_ratio | varchar | 64 | 0 | Y | N | 提成比例 | |
| 8 | commission_amount | varchar | 64 | 0 | Y | N | 提成金额 | |
| 9 | remarks | text | 65535 | 0 | Y | N | 备注信息 | |
| 10 | create_time | datetime | 19 | 0 | N | N | CURRENT_TIMESTAMP | 创建时间 |
| 11 | update_time | timestamp | 19 | 0 | N | N | CURRENT_TIMESTAMP | 更新时间 |
| 编号 | 名称 | 数据类型 | 长度 | 小数位 | 允许空值 | 主键 | 默认值 | 说明 |
| 1 | praise_id | int | 10 | 0 | N | Y | 点赞ID: | |
| 2 | user_id | int | 10 | 0 | N | N | 0 | 点赞人: |
| 3 | create_time | timestamp | 19 | 0 | N | N | CURRENT_TIMESTAMP | 创建时间: |
| 4 | update_time | timestamp | 19 | 0 | N | N | CURRENT_TIMESTAMP | 更新时间: |
| 5 | source_table | varchar | 255 | 0 | Y | N | 来源表: | |
| 6 | source_field | varchar | 255 | 0 | Y | N | 来源字段: | |
| 7 | source_id | int | 10 | 0 | N | N | 0 | 来源ID: |
| 8 | status | bit | 1 | 0 | N | N | 1 | 点赞状态:1为点赞,0已取消 |
表slides (轮播图)
| 编号 | 名称 | 数据类型 | 长度 | 小数位 | 允许空值 | 主键 | 默认值 | 说明 |
| 1 | slides_id | int | 10 | 0 | N | Y | 轮播图ID: | |
| 2 | title | varchar | 64 | 0 | Y | N | 标题: | |
| 3 | content | varchar | 255 | 0 | Y | N | 内容: | |
| 4 | url | varchar | 255 | 0 | Y | N | 链接: | |
| 5 | img | varchar | 255 | 0 | Y | N | 轮播图: | |
| 6 | hits | int | 10 | 0 | N | N | 0 | 点击量: |
| 7 | create_time | timestamp | 19 | 0 | N | N | CURRENT_TIMESTAMP | 创建时间: |
| 8 | update_time | timestamp | 19 | 0 | N | N | CURRENT_TIMESTAMP | 更新时间: |
表upload (文件上传)
| 编号 | 名称 | 数据类型 | 长度 | 小数位 | 允许空值 | 主键 | 默认值 | 说明 |
| 1 | upload_id | int | 10 | 0 | N | Y | 上传ID | |
| 2 | name | varchar | 64 | 0 | Y | N | 文件名 | |
| 3 | path | varchar | 255 | 0 | Y | N | 访问路径 | |
| 4 | file | varchar | 255 | 0 | Y | N | 文件路径 | |
| 5 | display | varchar | 255 | 0 | Y | N | 显示顺序 | |
| 6 | father_id | int | 10 | 0 | Y | N | 0 | 父级ID |
| 7 | dir | varchar | 255 | 0 | Y | N | 文件夹 | |
| 8 | type | varchar | 32 | 0 | Y | N | 文件类型 |
表user (用户账户:用于保存用户登录信息)
| 编号 | 名称 | 数据类型 | 长度 | 小数位 | 允许空值 | 主键 | 默认值 | 说明 |
| 1 | user_id | mediumint | 8 | 0 | N | Y | 用户ID:[0,8388607]用户获取其他与用户相关的数据 | |
| 2 | state | smallint | 5 | 0 | N | N | 1 | 账户状态:[0,10](1可用|2异常|3已冻结|4已注销) |
| 3 | user_group | varchar | 32 | 0 | Y | N | 所在用户组:[0,32767]决定用户身份和权限 | |
| 4 | login_time | timestamp | 19 | 0 | N | N | CURRENT_TIMESTAMP | 上次登录时间: |
| 5 | phone | varchar | 11 | 0 | Y | N | 手机号码:[0,11]用户的手机号码,用于找回密码时或登录时 | |
| 6 | phone_state | smallint | 5 | 0 | N | N | 0 | 手机认证:[0,1](0未认证|1审核中|2已认证) |
| 7 | username | varchar | 16 | 0 | N | N | 用户名:[0,16]用户登录时所用的账户名称 | |
| 8 | nickname | varchar | 16 | 0 | Y | N | 昵称:[0,16] | |
| 9 | password | varchar | 64 | 0 | N | N | 密码:[0,32]用户登录所需的密码,由6-16位数字或英文组成 | |
| 10 | | varchar | 64 | 0 | Y | N | 邮箱:[0,64]用户的邮箱,用于找回密码时或登录时 | |
| 11 | email_state | smallint | 5 | 0 | N | N | 0 | 邮箱认证:[0,1](0未认证|1审核中|2已认证) |
| 12 | avatar | varchar | 255 | 0 | Y | N | 头像地址:[0,255] | |
| 13 | open_id | varchar | 255 | 0 | Y | N | 针对获取用户信息字段 | |
| 14 | create_time | timestamp | 19 | 0 | N | N | CURRENT_TIMESTAMP | 创建时间: |
| 15 | vip_level | varchar | 255 | 0 | Y | N | 会员等级 | |
| 16 | vip_discount | double | 11 | 2 | Y | N | 0.00 | 会员折扣 |
表user_group (用户组:用于用户前端身份和鉴权)
| 编号 | 名称 | 数据类型 | 长度 | 小数位 | 允许空值 | 主键 | 默认值 | 说明 |
| 1 | group_id | mediumint | 8 | 0 | N | Y | 用户组ID:[0,8388607] | |
| 2 | display | smallint | 5 | 0 | N | N | 100 | 显示顺序:[0,1000] |
| 3 | name | varchar | 16 | 0 | N | N | 名称:[0,16] | |
| 4 | description | varchar | 255 | 0 | Y | N | 描述:[0,255]描述该用户组的特点或权限范围 | |
| 5 | source_table | varchar | 255 | 0 | Y | N | 来源表: | |
| 6 | source_field | varchar | 255 | 0 | Y | N | 来源字段: | |
| 7 | source_id | int | 10 | 0 | N | N | 0 | 来源ID: |
| 8 | register | smallint | 5 | 0 | Y | N | 0 | 注册位置: |
| 9 | create_time | timestamp | 19 | 0 | N | N | CURRENT_TIMESTAMP | 创建时间: |
| 10 | update_time | timestamp | 19 | 0 | N | N | CURRENT_TIMESTAMP | 更新时间: |
通过以上的设计工作,我们将为系统的开发提供清晰的指导和规范,确保系统能够按照需求进行开发,并且具备良好的可维护性和扩展性。
5 员工绩效管理系统详细设计与实现
员工绩效管理系统的详细设计与实现主要基于前面的需求分析和总体设计。它包括页面设计和业务逻辑的具体实现。在界面实现方面,根据系统功能和用户需求,设计各个页面的布局和界面,包括用户界面和管理员界面,并采用响应式设计确保在不同设备上的正常显示。在业务逻辑实现方面,根据用户和管理员模块的需求,实现注册、登录、订单上报管理、订单分类管理、绩效信息管理等功能,并设计数据库表结构和操作代码。通过适当的测试和调试,确保系统稳定、安全、高效地运行,满足用户及管理员的需求。通过详细设计和实现,员工绩效管理系统能够提供良好的用户体验和有效的订单信息和绩效信息管理功能。
5.1前台用户功能模块
5.1.1 前台首页界面
前台首页界面是用户访问系统的入口页面,它应该展示平台的主要功能和特色,并提供导航链接以便用户浏览和搜索。首页界面的设计应注重页面的美观性和用户体验,同时也需要考虑页面的加载速度和响应性能。界面如下图所示。其主界面展示如下图5-1所示。

图5-1 前台首页界面图
5.1.2 用户注册界面
用户注册界面用于新用户进行账号注册,用户需要填写必要的个人信息并选择合适的用户名和密码。注册界面应该进行输入验证和数据格式检查,确保用户提供有效的信息。界面如下图所示。其用注册界面展示如下图5-2所示。

图5-2注册界面图
注册关键代码如下所示。
/**
* 注册
* @param user
* @return
*/
@PostMapping("register")
public Map<String, Object> signUp(@RequestBody User user) {
// 查询用户
Map<String, String> query = new HashMap<>();
Map<String,Object> map = JSON.parseObject(JSON.toJSONString(user));
query.put("username",user.getUsername());
List list = service.selectBaseList(service.select(query, new HashMap<>()));
if (list.size()>0){
return error(30000, "用户已存在");
}
map.put("password",service.encryption(String.valueOf(map.get("password"))));
service.insert(map);
return success(1);
}
5.1.3 用户登录界面
用户登录界面用于已注册用户进行账号登录,用户需要输入正确的用户名和密码才能成功登录系统。登录界面应对用户的输入进行验证,并提供密码找回或重新注册的选项。界面如下图所示。用户登录界面如下图5-3所示。

图5-3用户登录界面图
登录的逻辑代码如下所示。
/**
* 登录
* @param data
* @param httpServletRequest
* @return
*/
@PostMapping("login")
public Map<String, Object> login(@RequestBody Map<String, String> data, HttpServletRequest httpServletRequest) {
log.info("[执行登录接口]");
String username = data.get("username");
String email = data.get("email");
String phone = data.get("phone");
String password = data.get("password");
List resultList = null;
Map<String, String> map = new HashMap<>();
if(username != null && "".equals(username) == false){
map.put("username", username);
resultList = service.select(map, new HashMap<>()).getResultList();
}
else if(email != null && "".equals(email) == false){
map.put("email", email);
resultList = service.select(map, new HashMap<>()).getResultList();
}
else if(phone != null && "".equals(phone) == false){
map.put("phone", phone);
resultList = service.select(map, new HashMap<>()).getResultList();
}else{
return error(30000, "账号或密码不能为空");
}
if (resultList == null || password == null) {
return error(30000, "账号或密码不能为空");
}
//判断是否有这个用户
if (resultList.size()<=0){
return error(30000,"用户不存在");
}
User byUsername = (User) resultList.get(0);
Map<String, String> groupMap = new HashMap<>();
groupMap.put("name",byUsername.getUserGroup());
List groupList = userGroupService.select(groupMap, new HashMap<>()).getResultList();
if (groupList.size()<1){
return error(30000,"用户组不存在");
}
UserGroup userGroup = (UserGroup) groupList.get(0);
//查询用户审核状态
if (!StringUtils.isEmpty(userGroup.getSourceTable())){
String sql = "select examine_state from "+ userGroup.getSourceTable() +" WHERE user_id = " + byUsername.getUserId();
String res = String.valueOf(service.runCountSql(sql).getSingleResult());
if (res==null){
return error(30000,"用户不存在");
}
if (!res.equals("已通过")){
return error(30000,"该用户审核未通过");
}
}
//查询用户状态
if (byUsername.getState()!=1){
return error(30000,"用户非可用状态,不能登录");
}
String md5password = service.encryption(password);
if (byUsername.getPassword().equals(md5password)) {
// 存储Token到数据库
AccessToken accessToken = new AccessToken();
accessToken.setToken(UUID.randomUUID().toString().replaceAll("-", ""));
accessToken.setUser_id(byUsername.getUserId());
tokenService.save(accessToken);
// 返回用户信息
JSONObject user = JSONObject.parseObject(JSONObject.toJSONString(byUsername));
user.put("token", accessToken.getToken());
JSONObject ret = new JSONObject();
ret.put("obj",user);
return success(ret);
} else {
return error(30000, "账号或密码不正确");
}
}
当访客点击员工绩效管理系统中导航栏上的“新闻资讯”后将会进入到该“新闻资讯”列表的界面,然后选择想要看的新闻资讯,点击进入到详细界面,在详细界面可以收藏+点赞+评论等操作。新闻资讯界面如下图5-4所示。

图5-4新闻资讯界面图
正式通过注册的用户可以点击订单上报菜单,在此页面提交订单上报详细信息,包括订单编号、订单名称、订单类型、订单金额、接单人员、用户姓名、接单日期、订单详情等内容的输入,点击提交完成。订单上报界面如下图5-5所示。

图5-5订单上报界面图
@PostMapping("/add")
@Transactional
public Map<String, Object> add(HttpServletRequest request) throws IOException {
service.insert(service.readBody(request.getReader()));
return success(1);
}
public Map<String, Object> addMap(Map<String,Object> map){
service.insert(map);
return success(1);
}
当用户点击右上角“我的”这个按钮,会出现子菜单,点击“个人中心”可以对个人首页、订单上报和绩效信息进行设置管理。个人中心管理如下图5-6所示。

图5-6个人中心管理界面图
个人中心管理关键代码如下:
@RequestMapping("/get_list")
public Map<String, Object> getList(HttpServletRequest request) {
Map<String, Object> map = service.selectToPage(service.readQuery(request), service.readConfig(request));
return success(map);
}
5.2后台功能模块
5.2.1订单上报管理界面
管理员点击“订单上报管理”会显示出所有的订单上报信息,支持输入订单名称、订单类型、用户姓名或审核状态对订单上报信息进行查询,也可以添加新的订单上报信息,对用户提交的订单上报信息进行审核。订单上报管理界面如下图5-7所示。

图5-7订单上报管理界面图
管理员点击“绩效信息管理”会显示所有的绩效信息,允许管理员方便地添加、编辑和删除绩效信息,确保绩效信息的准确性和完整性。绩效信息管理界面如下图5-8所示。

图5-8绩效信息管理界面图
管理员点击“系统管理”菜单可以对系统的轮播图进行管理,查看到系统中的所有轮播图信息,对已经存在的轮播图,管理员可以修改,也可以发布新的轮播图信息。轮播图管理界面如下图5-9所示。

图5-9系统管理界面图
轮播图上传关键代码如下:
@PostMapping("/upload")
public Map<String, Object> upload(@RequestParam("file") MultipartFile file) {
log.info("进入方法");
if (file.isEmpty()) {
return error(30000, "没有选择文件");
}
try {
//判断有没路径,没有则创建
String filePath = System.getProperty("user.dir") + "/src/main/resources/static/";
File targetDir = new File(filePath);
if (!targetDir.exists() && !targetDir.isDirectory()) {
if (targetDir.mkdirs()) {
log.info("创建目录成功");
} else {
log.error("创建目录失败");
}
}
String fileName = file.getOriginalFilename();
File dest = new File(filePath + fileName);
log.info("文件路径:{}", dest.getPath());
log.info("文件名:{}", dest.getName());
file.transferTo(dest);
JSONObject jsonObject = new JSONObject();
jsonObject.put("url", "/api/upload/" + fileName);
return success(jsonObject);
} catch (IOException e) {
log.info("上传失败:{}", e.getMessage());
}
return error(30000, "上传失败");
}
管理员点击“资源管理”菜单能够对其下子菜单新闻资讯和新闻资讯的分类进行增删改查,也可以对资讯的评论进行管控。资源管理界面如下图5-10所示。

图5-10资源管理界面图
6系统评估与测试
6.1 系统测试的目的
系统测试的目的是确保系统的功能完整、性能稳定,并验证系统是否符合预期的设计和需求。通过系统测试,可以发现和修复潜在的错误和缺陷,提高系统的质量和可靠性。同时,系统测试还可以评估系统在不同条件下的性能表现,包括并发性能、响应时间和容错能力等。通过全面的系统测试,可以确保系统在正式上线前达到高品质的状态。
6.2 测试用例
系统测试包括:用户登录功能测试、新闻资讯查看功能测试、订单上报添加、密码修改功能测试,如表6-1、6-2、6-3、6-4所示:
表6-1 用户登录功能测试表
| 测试用例编号 | 测试描述 | 预期结果 | 实际结果 | 是否通过 |
| TC001 | 使用正确的用户名和密码进行登录 | 成功登录系统,跳转到用户首页 | 登录成功,跳转到用户首页 | 通过 |
| TC002 | 使用不存在的用户名进行登录 | 显示错误提示信息:用户名不存在 | 显示错误提示信息:用户名不存在 | 通过 |
| TC003 | 使用正确的用户名和错误的密码进行登录 | 显示错误提示信息:密码错误 | 显示错误提示信息:密码错误 | 通过 |
| TC004 | 不输入用户名和密码直接点击登录按钮 | 显示错误提示信息:用户名和密码不能为空 | 显示错误提示信息:用户名和密码不能为空 | 通过 |
新闻资讯查看功能测试:
表6-2 新闻资讯查看功能测试表
| 测试用例编号 | 测试描述 | 预期结果 | 实际结果 | 是否通过 |
| TC001 | 打开新闻资讯列表页面,检查是否能够正确展示新闻资讯 | 新闻资讯列表显示正确 | 新闻资讯列表显示正确 | 通过 |
| TC002 | 点击新闻资讯详情查看按钮,检查是否能正常打开页面 | 新闻资讯详情页面显示正确 | 新闻资讯详情页面显示正确 | 通过 |
| TC003 | 检查新闻资讯搜索功能 | 根据关键字搜索到相关新闻资讯并正确展示 | 根据关键字搜索到相关新闻资讯并正确展示 | 通过 |
管理员添加订单上报界面测试:
表6-3 管理员添加订单上报界面测试表
| 测试用例编号 | 测试描述 | 预期结果 | 实际结果 | 是否通过 |
| TC001 | 使用合法的信息添加一个新订单上报 | 订单上报成功添加到系统 | 订单上报成功添加到系统 | 通过 |
| TC002 | 使用已存在的订单上报名称添加一个新订单上报 | 显示错误提示信息:订单上报名称已存在 | 显示错误提示信息:订单上报名称已存在 | 通过 |
| TC003 | 添加订单上报时不输入必填信息 | 显示错误提示信息:必填字段不能为空 | 显示错误提示信息:必填字段不能为空 | 通过 |
表6-4 密码修改功能测试表
| 测试用例编号 | 测试描述 | 预期结果 | 实际结果 | 是否通过 |
| TC001 | 输入正确的原密码和新密码进行修改 | 密码成功修改 | 密码成功修改 | 通过 |
| TC002 | 输入错误的原密码和新密码进行修改 | 显示错误提示信息:原密码错误 | 显示错误提示信息:原密码错误 | 通过 |
| TC003 | 不输入原密码和新密码直接点击修改按钮 | 显示错误提示信息:密码不能为空 | 显示错误提示信息:密码不能为空 | 通过 |
6.3 测试结果
通过编写员工绩效管理系统的测试用例,已经检测完毕用户登录功能测试、订单上报查看功能测试、订单上报添加、密码修改功能测试,通过这4大模块为员工绩效管理系统设计与实现的后期推广运营提供了强力的技术支撑。
通过本文的研究和实践,我们成功地基于Spring boot设计并实现了一个员工绩效管理系统。该平台具有稳定、高效、可靠的特点,通过合理的功能模块设计和架构设计,提供了良好的用户体验。在系统测试中,验证了系统的稳定性和功能完整性,表明基于Spring boot技术在快速开发和高质量软件构建方面具有显著优势。
本文的研究结果表明,使用基于Spring boot技术能够快速开发出高效可靠的员工绩效管理系统。该平台通过合理的功能设计和良好的用户体验,提供了便捷的高校学生实习综合服务服务,促进了资源的有效利用。同时,基于Spring boot技术的应用也为系统的开发和维护带来了便利。然而,本研究还存在一些不足之处,如对系统安全性和性能优化的考虑不够充分。未来的研究可以进一步完善系统的功能和性能,并探索其他技术和方法的应用,以进一步提升员工绩效管理系统的质量和用户满意度。
[1]Keltu T T .The effect of human resource development practice on employee performance with the mediating role of job satisfaction among Mizan Tepi University's academic staff in Southwestern Ethiopia[J].Heliyon,2024,10(8):e29821-.
[2]Job insecurity’s relation to employee performance: review of existing studies shows quantitative approach dominates and highlights need for more research[J].Human Resource Management International Digest,2024,32(3):26-28.
[3]马丹琨,阮筠,吴艳.社交媒体过度使用对员工工作绩效的影响及干预措施[J].佳木斯大学社会科学学报,2024,42(02):64-67.
[4]陈湉.国有企业绩效管理优化研究[J].中国产经,2024,(06):41-43.
[5]张洪志.国有企业员工绩效管理优化对策[J].装备机械,2024,(01):95-98.
[6]Akanksha J ,Santoshi S ,Madhusmita P , et al.Teleworking: role of psychological well-being and technostress in the relationship between trust in management and employee performance[J].International Journal of Manpower,2024,45(1):49-71.
[7]Clayton K ,Braine D T R .Corrigendum: Performance management process changes on the work identity of employees during COVID-19[J].SA Journal of Industrial Psychology,2024,50(0):
[8]华睿.企业人力资源管理对员工工作满意度和组织绩效的影响研究[J].商场现代化,2024,(06):65-67.DOI:10.14013/j.cnki.scxdh.2024.06.036.
[9]戴志鹏.优化企业人力资源绩效管理体系激发员工的工作动力[J].中国商界,2024,(03):196-197.
[10]王丽.酒店员工绩效管理的问题与策略研究[J].活力,2024,42(05):28-30.
[11]李秋玲.国有企业员工绩效管理优化实践——以宝钢湛江钢铁有限公司为例[J].武汉冶金管理干部学院学报,2024,34(01):18-20.
[12]王川.员工绩效管理与激励机制的协同作用研究[J].中国集体经济,2024,(07):97-100.
[13]王冠博,马永顺.大数据环境下企业人力资源绩效管理创新研究[J].全国流通经济,2024,(04):93-96.DOI:10.16834/j.cnki.issn1009-5292.2024.04.024.
[14]唐超琦,张旭东.企业战略性人力资源绩效管理与员工激励探究[J].商场现代化,2024,(03):65-67.DOI:10.14013/j.cnki.scxdh.2024.03.018.
[15]刘一丹.新经济形态背景下人力资源管理策略的创新研究[J].中国科技产业,2024,(01):60-63.DOI:10.16277/j.cnki.cn11-2502/n.2024.01.011.
[16]王秀凤.浅议企业人力资源中绩效与薪酬福利管理[J].商场现代化,2023,(24):90-92.DOI:10.14013/j.cnki.scxdh.2023.24.021.
[17]郑占杰.现代企业员工绩效管理体系现状及优化设计[J].营销界,2023,(23):41-43.
[18]张倩.优化绩效管理,激活员工内生动力[J].人力资源,2023,(23):108-109.
[19]王志亮,纪松波.基于SpringBoot的Web前端与数据库的接口设计[J].工业控制计算机,2023,36(03):51-53.
[20]喻佳,吴丹新.基于SpringBoot的Web快速开发框架[J].电脑编程技巧与维护,2021,(09):31-33.DOI:10.16184/j.cnki.comprg.2021.09.013.
在完成本研究工作过程中,我们要向指导老师表示衷心的感谢。感谢老师在选题、需求分析、系统设计和实现等方面给予的细致指导和支持。老师的专业知识和经验对我们的研究工作起到了重要的指导作用。此外,还要感谢师兄师姐和同学们,他们在技术问题上给予了很多帮助和建议。感谢他们的悉心指导和无私分享,使我们能够更好地完成研究工作。最后,要感谢家人和朋友们对我们学业上的理解和支持。感谢他们的鼓励和陪伴,给予了我们坚持下去的动力。
感谢所有为本研究工作做出贡献的人们!你们的支持和帮助使本研究取得了成功。再次向所有相关人员表示衷心的感谢!
免费领取项目源码+数据库,请关注❥点赞收藏并私信博主,谢谢~
1132

被折叠的 条评论
为什么被折叠?



