目录
本文详细阐述了一个基于Spring Boot框架的电子请柬私人定制销售平台的设计与实现过程。该平台旨在为普通用户、商家用户和管理员提供全面、便捷的服务。普通用户可以注册登录账户,浏览首页、通知公告、新闻资讯和商品信息,管理个人账户和收藏,以及查看购买订单。商家用户除了拥有普通用户的所有功能外,还可以管理自己的商品信息、手续费用和购买订单。管理员则拥有更为全面的后台管理功能,包括用户管理、商品信息管理、购买订单管理、系统管理等。本文重点介绍了平台的前端页面设计、后端服务实现以及数据库设计等关键方面,通过采用Spring Boot框架和相关技术,实现了平台的快速开发、部署和维护。该平台的成功实现,不仅提高了电子请柬私人定制销售业务的效率,也为用户提供了更加优质、便捷的服务体验。
关键词:Spring Boot;电子请柬;私人定制;销售平台;前端设计;后端实现;数据库设计
Abstract
This article elaborates on the design and implementation process of an electronic invitation private customization sales platform based on the Spring Boot framework. This platform aims to provide comprehensive and convenient services for ordinary users, merchant users, and administrators. Ordinary users can register and log in to an account, browse the homepage, notifications, news and product information, manage personal accounts and favorites, and view purchase orders. In addition to having all the functions of ordinary users, merchant users can also manage their product information, transaction fees, and purchase orders. Administrators have more comprehensive backend management functions, including user management, product information management, purchase order management, system management, etc. This article focuses on key aspects of the platform, including front-end page design, back-end service implementation, and database design. By adopting the Spring Boot framework and related technologies, the platform has been rapidly developed, deployed, and maintained. The successful implementation of this platform not only improves the efficiency of private customized sales of electronic invitations, but also provides users with a better and more convenient service experience.
Keywords: Spring Boot; Electronic invitation; Private customization; Sales platform; Front end design; Backend implementation; Database design
1 绪论
1.1 选题背景与意义
在当今数字化和个性化的时代,电子商务已经渗透到我们生活的方方面面,为人们提供了前所未有的购物便利。电子请柬作为一种特殊商品,其市场随着人们对个性化和定制化需求的增加而不断扩大。然而,现有的电子请柬销售平台往往缺乏创新和个性化服务,无法满足消费者对于私人定制的需求。同时,商家也面临着如何更有效地推广和销售自己产品的挑战。此外,平台的管理和维护也面临着一系列技术和管理问题。
本文旨在通过设计与实现一个基于Spring Boot框架的电子请柬私人定制销售平台,来解决这些问题。Spring Boot作为一种高效、易用的开发框架,能够帮助我们快速构建稳定、可扩展的Web应用。通过该平台,我们不仅能够满足消费者对私人定制电子请柬的需求,提升用户体验,还能为商家提供一个高效、便捷的销售和推广渠道。同时,通过强大的后台管理系统,我们还能实现对平台的全面监控和维护,确保平台的稳定运行和数据安全。
此外,该平台的设计与实现还具有深远的意义。首先,它将推动电子请柬私人定制业务的发展,满足消费者对个性化、定制化产品的需求,促进市场的繁荣和多样化。其次,通过优化平台设计和提升用户体验,它将增强用户对平台的黏性和忠诚度,为平台的长远发展奠定坚实的基础。最后,该选题还将为电子商务领域的技术创新和发展提供有益的参考和借鉴,推动整个行业的进步和发展。
综上所述,基于Spring Boot的电子请柬私人定制销售平台的设计与实现具有重要的现实意义和应用价值。它不仅能够满足市场需求、提升用户体验和推动业务发展,还将为电子商务领域的技术创新和发展提供有力的支持。
在国内,随着电子商务的快速发展和消费者对个性化产品的需求增长,私人定制服务逐渐成为一种趋势。电子请柬作为个性化服务的一部分,其私人定制市场也逐渐兴起。目前,国内已经有一些电子请柬私人定制销售平台,这些平台主要提供用户上传图片、文字等信息,然后生成个性化的电子请柬服务。然而,这些平台往往功能相对单一,用户体验和界面设计也有待提升。同时,对于商家而言,缺乏有效的商品信息管理和推广渠道,也限制了电子请柬私人定制业务的发展。
在技术方面,国内对于基于Spring Boot框架的Web应用开发已经相当成熟。Spring Boot以其简洁、易用的特点,受到了广大开发者的青睐。同时,随着国内开源社区的发展,也涌现出了一批优秀的开源框架和工具,为基于Spring Boot的应用开发提供了强大的支持。
国外研究现状:
在国外,电子商务和个性化服务的发展更为成熟。一些知名的电商平台已经提供了丰富的私人定制服务,包括电子请柬等个性化商品。这些平台不仅拥有完善的商品信息管理和推广渠道,还注重用户体验和界面设计,提供了更加便捷、个性化的购物体验。
在技术方面,国外对于Web应用开发的研究和创新也一直处于领先地位。Spring Boot作为一种广泛使用的开发框架,在国外也得到了广泛的应用和推广。同时,国外的开源社区也非常活跃,为开发者提供了丰富的开源框架和工具,推动了Web应用技术的不断进步。
综上所述,国内外在电子请柬私人定制销售平台的设计和实现方面都有一定的研究和实践。然而,国内平台在功能、用户体验和技术应用方面仍有待提升。因此,本文选题旨在通过基于Spring Boot框架的设计与实现,推动国内电子请柬私人定制销售平台的技术进步和业务发展。
论文将分层次经行编排,除去论文摘要致谢文献参考部分,正文部分还会对系统需求做出分析,以及阐述大体的设计和实现的功能,最后罗列部分调测记录,论文主要架构如下:
第一章:引言。第一章主要介绍了课题研究的背景和意义,系统开发的国内外研究现状和本文的研究内容与主要工作。
第二章:系统需求分析。主要从系统的用户、功能等方面进行需求分析。
第三章:系统设计。主要对系统框架、系统功能模块、数据库进行功能设计。
第四章:系统实现。主要介绍了系统框架搭建、系统界面的实现。
第五章:系统测试。主要对系统的部分界面进行测试并对主要功能进行测试
2系统分析
系统分析是开发一个项目的先决条件,通过系统分析可以很好的了解系统的主体用户的基本需求情况,同时这也是项目的开发的原因。进而对系统开发进行可行性分析,通常包括技术可行性、经济可行性等,可行性分析同时也是从项目整体角度进行的分析。然后就是对项目的具体需求进行分析,分析的手段一般都是通过用户的用例图来实现。接下来会进行详细的介绍。
2.1 可行性分析
2.1.1技术可行性
Spring Boot作为一种成熟、稳定的开发框架,已经被广泛应用于各类Web应用的开发中。其简洁的配置、丰富的功能和强大的社区支持,使得基于Spring Boot的开发变得高效且可靠。同时,随着Java技术的不断发展和完善,以及与之配套的数据库、缓存、消息队列等技术的成熟,为构建电子请柬私人定制销售平台提供了坚实的技术基础。因此,从技术角度来看,该平台的设计与实现是完全可行的。
随着电子商务的快速发展和消费者对个性化产品的需求增长,电子请柬私人定制市场具有巨大的潜力。通过构建电子请柬私人定制销售平台,可以为商家提供一个高效、便捷的销售和推广渠道,同时也为消费者提供更为丰富的选择和个性化的购物体验。因此,从经济角度来看,该平台的设计与实现具有广阔的市场前景和盈利空间。
电子请柬作为一种特殊的商品,其私人定制服务符合现代人对个性化和定制化的需求。通过该平台,消费者可以更加便捷地获取到符合自己需求的电子请柬,提升社交活动的品质和体验。同时,平台也为商家提供了更多的商业机会和发展空间,有助于推动电子商务领域的创新和发展。因此,从社会角度来看,该平台的设计与实现具有积极的社会意义和价值。
在构建电子请柬私人定制销售平台时,需要遵守相关的法律法规和行业标准,如《中华人民共和国电子商务法》、《个人信息保护法》等。通过合理的设计和实现,确保平台在运营过程中符合法律法规的要求,保护用户的合法权益和数据安全。因此,从法律角度来看,该平台的设计与实现也是可行的。
综上所述,基于Spring Boot的电子请柬私人定制销售平台的设计与实现在技术、经济、社会和法律等方面都具有可行性。通过合理的规划和实施,有望推动电子请柬私人定制业务的发展,满足市场需求,提升用户体验,并为商家和消费者带来更多的商业机会和价值。
2.2 系统流程分析
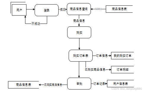
基于Spring Boot的电子请柬私人定制销售平台主要的目的之一就是实现用户线上购买电子请柬私人定制服务,图2-1就是系统的数据流图。

图2-1线上购买电子请柬私人定制服务操作展开图
2.2.2 业务流程
分析完系统的数据流,接下来我们来看系统的业务流程,图2-2就是业务流程图:

图2-2业务流程图
2.3 系统功能分析
按照基于Spring Boot的电子请柬私人定制销售平台的角色,系统划分为了普通用户模块、商家用户模块和管理员模块这三大部分。在设计和实现基于Spring Boot的电子请柬私人定制销售平台时,我们需要充分考虑普通用户、商家用户和管理员的不同需求,以确保系统能够满足各类用户的功能要求。以下是针对不同用户角色的功能分析:
1. 普通用户功能:
登录注册: 提供用户注册新账号或登录已有账号的功能,确保用户可以访问系统。
首页: 展示平台的重要信息、通知公告、新闻资讯等内容,引导用户了解最新动态。
通知公告: 显示系统发布的重要公告和通知信息,如活动通知、平台更新等。
新闻资讯: 提供与用户关注领域相关的新闻资讯,如婚礼策划、时尚潮流等。
商品信息: 展示平台上所有的电子请柬商品信息,包括样式、价格、描述等。
我的账户: 用户可以查看和管理个人账户信息。
个人中心:
个人首页: 显示用户的个人信息和相关操作入口。
用户申请: 用户可以提交定制电子请柬的需求。
购买订单: 用户可以查看自己的购买订单记录和订单状态。
收藏: 用户可以收藏喜欢的商品信息。
2.商家用户功能:
登录注册: 提供商家注册新账号或登录已有账号的功能,确保商家可以访问系统。
首页: 同普通用户首页,展示平台的重要信息、通知公告、新闻资讯等内容。
通知公告: 同普通用户通知公告功能,显示系统发布的重要公告和通知信息。
新闻资讯: 同普通用户新闻资讯功能,提供与商家关注领域相关的新闻资讯。
商品信息: 同普通用户商品信息功能,展示平台上所有的电子请柬商品信息。
我的账户: 商家可以查看和管理个人账户信息。
个人中心:
个人首页: 显示商家的个人信息和相关操作入口。
手续费用: 商家可以查看平台收取的手续费用情况。
商品信息: 商家可以发布自己的电子请柬商品信息。
购买订单: 商家可以查看与自己相关的购买订单记录和订单状态。
收藏: 商家可以收藏感兴趣的商品信息。
3.管理员功能:
后台首页: 管理员登录后的管理主页,可以查看各项数据的统计图和系统运行情况。
系统用户: 管理网站的用户账号信息,包括添加、编辑和删除用户的权限管理。
用户申请管理: 管理用户提交的定制电子请柬需求,包括审核和处理申请。
手续费用管理: 管理平台收取的手续费用情况,包括结算和统计。
商品信息管理: 管理所有电子请柬商品信息,包括审核发布、编辑和删除商品。
购买订单管理: 管理所有购买订单信息,包括查看和处理订单状态。
轮播图管理: 管理平台首页的轮播图信息,包括添加、编辑和删除轮播图图片。
通知公告管理: 管理发布的通知公告信息,包括添加、编辑和删除等。
新闻资讯: 管理发布的新闻资讯,包括添加、编辑和删除等。
资讯分类: 管理资讯的分类信息,方便用户查找和浏览。
以上功能需求分析为电子请柬私人定制销售平台的设计与实现提供了指导,确保系统能够满足普通用户、商家用户和管理员的需求,提供便捷的购物和管理体验。
基于Spring Boot的电子请柬私人定制销售平台的非功能性需求比如系统的安全性怎么样,可靠性怎么样,性能怎么样,可拓展性怎么样等。具体可以表示在如下2-1表格中:
表2-1基于Spring Boot的电子请柬私人定制销售平台非功能需求表
| 安全性 | 主要指基于Spring Boot的电子请柬私人定制销售平台数据库的安装,数据库的使用和密码的设定必须合乎规范。 |
| 可靠性 | 可靠性是指基于Spring Boot的电子请柬私人定制销售平台能够安装用户的指示进行操作,经过测试,可靠性90%以上。 |
| 性能 | 性能是影响基于Spring Boot的电子请柬私人定制销售平台占据市场的必要条件,所以性能最好要佳才好。 |
| 可扩展性 | 比如数据库预留多个属性,比如接口的使用等确保了系统的非功能性需求。 |
| 易用性 | 用户只要跟着基于Spring Boot的电子请柬私人定制销售平台的页面展示内容进行操作,就可以了。 |
| 可维护性 | 基于Spring Boot的电子请柬私人定制销售平台开发的可维护性是非常重要的,经过测试,可维护性没有问题 |
2.4 系统用例分析
通过2.3功能的分析,得出了系统的用例图:
普通用户角色用例如图2-3所示。

图2-3普通用户角色用例图
商家用户角色用例如图2-4所示。

图2-4商家用户角色用例图
管理员是维护整个基于Spring Boot的电子请柬私人定制销售平台中所有数据信息的。管理员角色用例如图2-5所示。

图2-5基于Spring Boot的电子请柬私人定制销售平台管理员角色用例图
本章主要通过对基于Spring Boot的电子请柬私人定制销售平台的可行性分析、流程分析、功能需求分析、系统用例分析,确定整个系统要实现的功能。同时也为系统的代码实现和测试提供了标准。
3 系统总体设计
本章主要讨论的内容包括系统的功能模块设计、数据库系统设计。
3.1 系统架构设计
本系统从架构上分为三层:表现层(UI)、业务逻辑层(BLL)以及数据层(DL)。

图3-1系统架构设计图
表现层(UI):又称UI层,主要完成本系统的UI交互功能,一个良好的UI可以打打提高用户的用户体验,增强用户使用本系统时的舒适度。UI的界面设计也要适应不同版本的电子请柬私人定制销售平台以及不同尺寸的分辨率,以做到良好的兼容性。UI交互功能要求合理,用户进行交互操作时必须要得到与之相符的交互结果,这就要求表现层要与业务逻辑层进行良好的对接。
业务逻辑层(BLL):主要完成本系统的数据处理功能。用户从表现层传输过来的数据经过业务逻辑层进行处理交付给数据层,系统从数据层读取的数据经过业务逻辑层进行处理交付给表现层。
数据层(DL):由于本系统的数据是放在服务端的mysql数据库中,因此本属于服务层的部分可以直接整合在业务逻辑层中,所以数据层中只有数据库,其主要完成本系统的数据存储和管理功能。
3.2 系统功能模块设计
在上一章节中主要对系统的功能性需求和非功能性需求进行分析,并且根据需求分析了本系统中的用例。那么接下来就要开始对本系统的架构、主要功能和数据库开始进行设计。基于Spring Boot的电子请柬私人定制销售平台根据前面章节的需求分析得出,其总体设计模块图如图3-2所示。

图3-2系统功能模块图
数据库设计一般包括需求分析、概念模型设计、数据库表建立三大过程,其中需求分析前面章节已经阐述,概念模型设计有概念模型和逻辑结构设计两部分。
3.3.1 数据库概念结构设计
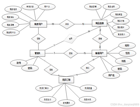
下面是整个基于Spring Boot的电子请柬私人定制销售平台中主要的数据库表总E-R实体关系图。

图3-3 基于Spring Boot的电子请柬私人定制销售平台总E-R关系图
通过上一小节中基于Spring Boot的电子请柬私人定制销售平台中总E-R关系图上得出一共需要创建很多个数据表。在此我主要罗列几个主要的数据库表结构设计。
| 编号 | 名称 | 数据类型 | 长度 | 小数位 | 允许空值 | 主键 | 默认值 | 说明 |
| 1 | token_id | int | 10 | 0 | N | Y | 临时访问牌ID | |
| 2 | token | varchar | 64 | 0 | Y | N | 临时访问牌 | |
| 3 | info | text | 65535 | 0 | Y | N | ||
| 4 | maxage | int | 10 | 0 | N | N | 2 | 最大寿命:默认2小时 |
| 5 | create_time | timestamp | 19 | 0 | N | N | CURRENT_TIMESTAMP | 创建时间: |
| 6 | update_time | timestamp | 19 | 0 | N | N | CURRENT_TIMESTAMP | 更新时间: |
| 7 | user_id | int | 10 | 0 | N | N | 0 | 用户编号: |
| 编号 | 名称 | 数据类型 | 长度 | 小数位 | 允许空值 | 主键 | 默认值 | 说明 |
| 1 | article_id | mediumint | 8 | 0 | N | Y | 文章id:[0,8388607] | |
| 2 | title | varchar | 125 | 0 | N | Y | 标题:[0,125]用于文章和html的title标签中 | |
| 3 | type | varchar | 64 | 0 | N | N | 0 | 文章分类:[0,1000]用来搜索指定类型的文章 |
| 4 | hits | int | 10 | 0 | N | N | 0 | 点击数:[0,1000000000]访问这篇文章的人次 |
| 5 | praise_len | int | 10 | 0 | N | N | 0 | 点赞数 |
| 6 | create_time | timestamp | 19 | 0 | N | N | CURRENT_TIMESTAMP | 创建时间: |
| 7 | update_time | timestamp | 19 | 0 | N | N | CURRENT_TIMESTAMP | 更新时间: |
| 8 | source | varchar | 255 | 0 | Y | N | 来源:[0,255]文章的出处 | |
| 9 | url | varchar | 255 | 0 | Y | N | 来源地址:[0,255]用于跳转到发布该文章的网站 | |
| 10 | tag | varchar | 255 | 0 | Y | N | 标签:[0,255]用于标注文章所属相关内容,多个标签用空格隔开 | |
| 11 | content | longtext | 2147483647 | 0 | Y | N | 正文:文章的主体内容 | |
| 12 | img | varchar | 255 | 0 | Y | N | 封面图 | |
| 13 | description | text | 65535 | 0 | Y | N | 文章描述 |
| 编号 | 名称 | 数据类型 | 长度 | 小数位 | 允许空值 | 主键 | 默认值 | 说明 |
| 1 | type_id | smallint | 5 | 0 | N | Y | 分类ID:[0,10000] | |
| 2 | display | smallint | 5 | 0 | N | N | 100 | 显示顺序:[0,1000]决定分类显示的先后顺序 |
| 3 | name | varchar | 16 | 0 | N | N | 分类名称:[2,16] | |
| 4 | father_id | smallint | 5 | 0 | N | N | 0 | 上级分类ID:[0,32767] |
| 5 | description | varchar | 255 | 0 | Y | N | 描述:[0,255]描述该分类的作用 | |
| 6 | icon | text | 65535 | 0 | Y | N | 分类图标: | |
| 7 | url | varchar | 255 | 0 | Y | N | 外链地址:[0,255]如果该分类是跳转到其他网站的情况下,就在该URL上设置 | |
| 8 | create_time | timestamp | 19 | 0 | N | N | CURRENT_TIMESTAMP | 创建时间: |
| 9 | update_time | timestamp | 19 | 0 | N | N | CURRENT_TIMESTAMP | 更新时间: |
| 编号 | 名称 | 数据类型 | 长度 | 小数位 | 允许空值 | 主键 | 默认值 | 说明 |
| 1 | auth_id | int | 10 | 0 | N | Y | 授权ID: | |
| 2 | user_group | varchar | 64 | 0 | Y | N | 用户组: | |
| 3 | mod_name | varchar | 64 | 0 | Y | N | 模块名: | |
| 4 | table_name | varchar | 64 | 0 | Y | N | 表名: | |
| 5 | page_title | varchar | 255 | 0 | Y | N | 页面标题: | |
| 6 | path | varchar | 255 | 0 | Y | N | 路由路径: | |
| 7 | position | varchar | 32 | 0 | Y | N | 位置: | |
| 8 | mode | varchar | 32 | 0 | N | N | _blank | 跳转方式: |
| 9 | add | tinyint | 3 | 0 | N | N | 1 | 是否可增加: |
| 10 | del | tinyint | 3 | 0 | N | N | 1 | 是否可删除: |
| 11 | set | tinyint | 3 | 0 | N | N | 1 | 是否可修改: |
| 12 | get | tinyint | 3 | 0 | N | N | 1 | 是否可查看: |
| 13 | field_add | text | 65535 | 0 | Y | N | 添加字段: | |
| 14 | field_set | text | 65535 | 0 | Y | N | 修改字段: | |
| 15 | field_get | text | 65535 | 0 | Y | N | 查询字段: | |
| 16 | table_nav_name | varchar | 500 | 0 | Y | N | 跨表导航名称: | |
| 17 | table_nav | varchar | 500 | 0 | Y | N | 跨表导航: | |
| 18 | option | text | 65535 | 0 | Y | N | 配置: | |
| 19 | create_time | timestamp | 19 | 0 | N | N | CURRENT_TIMESTAMP | 创建时间: |
| 20 | update_time | timestamp | 19 | 0 | N | N | CURRENT_TIMESTAMP | 更新时间: |
| 编号 | 名称 | 数据类型 | 长度 | 小数位 | 允许空值 | 主键 | 默认值 | 说明 |
| 1 | collect_id | int | 10 | 0 | N | Y | 收藏ID: | |
| 2 | user_id | int | 10 | 0 | N | N | 0 | 收藏人ID: |
| 3 | source_table | varchar | 255 | 0 | Y | N | 来源表: | |
| 4 | source_field | varchar | 255 | 0 | Y | N | 来源字段: | |
| 5 | source_id | int | 10 | 0 | N | N | 0 | 来源ID: |
| 6 | title | varchar | 255 | 0 | Y | N | 标题: | |
| 7 | img | varchar | 255 | 0 | Y | N | 封面: | |
| 8 | create_time | timestamp | 19 | 0 | N | N | CURRENT_TIMESTAMP | 创建时间: |
| 9 | update_time | timestamp | 19 | 0 | N | N | CURRENT_TIMESTAMP | 更新时间: |
| 编号 | 名称 | 数据类型 | 长度 | 小数位 | 允许空值 | 主键 | 默认值 | 说明 |
| 1 | comment_id | int | 10 | 0 | N | Y | 评论ID: | |
| 2 | user_id | int | 10 | 0 | N | N | 0 | 评论人ID: |
| 3 | reply_to_id | int | 10 | 0 | N | N | 0 | 回复评论ID:空为0 |
| 4 | content | longtext | 2147483647 | 0 | Y | N | 内容: | |
| 5 | nickname | varchar | 255 | 0 | Y | N | 昵称: | |
| 6 | avatar | varchar | 255 | 0 | Y | N | 头像地址:[0,255] | |
| 7 | create_time | timestamp | 19 | 0 | N | N | CURRENT_TIMESTAMP | 创建时间: |
| 8 | update_time | timestamp | 19 | 0 | N | N | CURRENT_TIMESTAMP | 更新时间: |
| 9 | source_table | varchar | 255 | 0 | Y | N | 来源表: | |
| 10 | source_field | varchar | 255 | 0 | Y | N | 来源字段: | |
| 11 | source_id | int | 10 | 0 | N | N | 0 | 来源ID: |
| 编号 | 名称 | 数据类型 | 长度 | 小数位 | 允许空值 | 主键 | 默认值 | 说明 |
| 1 | handling_fees_id | int | 10 | 0 | N | Y | 手续费用ID | |
| 2 | merchant_users | int | 10 | 0 | Y | N | 0 | 商家用户 |
| 3 | merchant_stores | varchar | 64 | 0 | Y | N | 商家店铺 | |
| 4 | merchant_address | varchar | 64 | 0 | Y | N | 商家地址 | |
| 5 | charging_fees | int | 10 | 0 | Y | N | 0 | 收取费用 |
| 6 | cost_ratio | varchar | 64 | 0 | Y | N | 费用比例 | |
| 7 | fee_details | text | 65535 | 0 | Y | N | 费用详情 | |
| 8 | pay_state | varchar | 16 | 0 | N | N | 未支付 | 支付状态 |
| 9 | pay_type | varchar | 16 | 0 | Y | N | 支付类型: 微信、支付宝、网银 | |
| 10 | create_time | datetime | 19 | 0 | N | N | CURRENT_TIMESTAMP | 创建时间 |
| 11 | update_time | timestamp | 19 | 0 | N | N | CURRENT_TIMESTAMP | 更新时间 |
| 编号 | 名称 | 数据类型 | 长度 | 小数位 | 允许空值 | 主键 | 默认值 | 说明 |
| 1 | hits_id | int | 10 | 0 | N | Y | 点赞ID: | |
| 2 | user_id | int | 10 | 0 | N | N | 0 | 点赞人: |
| 3 | create_time | timestamp | 19 | 0 | N | N | CURRENT_TIMESTAMP | 创建时间: |
| 4 | update_time | timestamp | 19 | 0 | N | N | CURRENT_TIMESTAMP | 更新时间: |
| 5 | source_table | varchar | 255 | 0 | Y | N | 来源表: | |
| 6 | source_field | varchar | 255 | 0 | Y | N | 来源字段: | |
| 7 | source_id | int | 10 | 0 | N | N | 0 | 来源ID: |
| 编号 | 名称 | 数据类型 | 长度 | 小数位 | 允许空值 | 主键 | 默认值 | 说明 |
| 1 | merchant_users_id | int | 10 | 0 | N | Y | 商家用户ID | |
| 2 | merchant_stores | varchar | 64 | 0 | Y | N | 商家店铺 | |
| 3 | merchant_address | varchar | 64 | 0 | Y | N | 商家地址 | |
| 4 | merchant_phone_number | varchar | 64 | 0 | Y | N | 商家电话 | |
| 5 | examine_state | varchar | 16 | 0 | N | N | 已通过 | 审核状态 |
| 6 | user_id | int | 10 | 0 | N | N | 0 | 用户ID |
| 7 | create_time | datetime | 19 | 0 | N | N | CURRENT_TIMESTAMP | 创建时间 |
| 8 | update_time | timestamp | 19 | 0 | N | N | CURRENT_TIMESTAMP | 更新时间 |
| 编号 | 名称 | 数据类型 | 长度 | 小数位 | 允许空值 | 主键 | 默认值 | 说明 |
| 1 | notice_id | mediumint | 8 | 0 | N | Y | 公告id: | |
| 2 | title | varchar | 125 | 0 | N | N | 标题: | |
| 3 | content | longtext | 2147483647 | 0 | Y | N | 正文: | |
| 4 | create_time | timestamp | 19 | 0 | N | N | CURRENT_TIMESTAMP | 创建时间: |
| 5 | update_time | timestamp | 19 | 0 | N | N | CURRENT_TIMESTAMP | 更新时间: |
| 编号 | 名称 | 数据类型 | 长度 | 小数位 | 允许空值 | 主键 | 默认值 | 说明 |
| 1 | praise_id | int | 10 | 0 | N | Y | 点赞ID: | |
| 2 | user_id | int | 10 | 0 | N | N | 0 | 点赞人: |
| 3 | create_time | timestamp | 19 | 0 | N | N | CURRENT_TIMESTAMP | 创建时间: |
| 4 | update_time | timestamp | 19 | 0 | N | N | CURRENT_TIMESTAMP | 更新时间: |
| 5 | source_table | varchar | 255 | 0 | Y | N | 来源表: | |
| 6 | source_field | varchar | 255 | 0 | Y | N | 来源字段: | |
| 7 | source_id | int | 10 | 0 | N | N | 0 | 来源ID: |
| 8 | status | bit | 1 | 0 | N | N | 1 | 点赞状态:1为点赞,0已取消 |
| 编号 | 名称 | 数据类型 | 长度 | 小数位 | 允许空值 | 主键 | 默认值 | 说明 |
| 1 | product_information_id | int | 10 | 0 | N | Y | 商品信息ID | |
| 2 | merchant_users | int | 10 | 0 | Y | N | 0 | 商家用户 |
| 3 | merchant_stores | varchar | 64 | 0 | Y | N | 商家店铺 | |
| 4 | merchant_address | varchar | 64 | 0 | Y | N | 商家地址 | |
| 5 | merchant_phone_number | varchar | 64 | 0 | Y | N | 商家电话 | |
| 6 | product_name | varchar | 64 | 0 | Y | N | 商品名称 | |
| 7 | product_type | varchar | 64 | 0 | Y | N | 商品类型 | |
| 8 | commodity_price | int | 10 | 0 | Y | N | 0 | 商品价格 |
| 9 | product_images | varchar | 255 | 0 | Y | N | 商品图片 | |
| 10 | product_introduction | text | 65535 | 0 | Y | N | 商品简介 | |
| 11 | hits | int | 10 | 0 | N | N | 0 | 点击数 |
| 12 | praise_len | int | 10 | 0 | N | N | 0 | 点赞数 |
| 13 | create_time | datetime | 19 | 0 | N | N | CURRENT_TIMESTAMP | 创建时间 |
| 14 | update_time | timestamp | 19 | 0 | N | N | CURRENT_TIMESTAMP | 更新时间 |
| 编号 | 名称 | 数据类型 | 长度 | 小数位 | 允许空值 | 主键 | 默认值 | 说明 |
| 1 | purchase_order_id | int | 10 | 0 | N | Y | 购买订单ID | |
| 2 | regular_users | int | 10 | 0 | Y | N | 0 | 普通用户 |
| 3 | user_name | varchar | 64 | 0 | Y | N | 用户姓名 | |
| 4 | contact_phone_number | varchar | 16 | 0 | Y | N | 联系电话 | |
| 5 | merchant_users | int | 10 | 0 | Y | N | 0 | 商家用户 |
| 6 | merchant_stores | varchar | 64 | 0 | Y | N | 商家店铺 | |
| 7 | product_name | varchar | 64 | 0 | Y | N | 商品名称 | |
| 8 | product_type | varchar | 64 | 0 | Y | N | 商品类型 | |
| 9 | commodity_price | int | 10 | 0 | Y | N | 0 | 商品价格 |
| 10 | purchase_time | date | 10 | 0 | Y | N | 购买时间 | |
| 11 | purchase_quantity | int | 10 | 0 | Y | N | 0 | 购买数量 |
| 12 | total_purchase_price | varchar | 64 | 0 | Y | N | 购买总价 | |
| 13 | customization_requirements | text | 65535 | 0 | Y | N | 定制要求 | |
| 14 | pay_state | varchar | 16 | 0 | N | N | 未支付 | 支付状态 |
| 15 | pay_type | varchar | 16 | 0 | Y | N | 支付类型: 微信、支付宝、网银 | |
| 16 | create_time | datetime | 19 | 0 | N | N | CURRENT_TIMESTAMP | 创建时间 |
| 17 | update_time | timestamp | 19 | 0 | N | N | CURRENT_TIMESTAMP | 更新时间 |
| 编号 | 名称 | 数据类型 | 长度 | 小数位 | 允许空值 | 主键 | 默认值 | 说明 |
| 1 | regular_users_id | int | 10 | 0 | N | Y | 普通用户ID | |
| 2 | user_name | varchar | 64 | 0 | Y | N | 用户姓名 | |
| 3 | user_gender | varchar | 64 | 0 | Y | N | 用户性别 | |
| 4 | contact_phone_number | varchar | 16 | 0 | Y | N | 联系电话 | |
| 5 | examine_state | varchar | 16 | 0 | N | N | 已通过 | 审核状态 |
| 6 | user_id | int | 10 | 0 | N | N | 0 | 用户ID |
| 7 | create_time | datetime | 19 | 0 | N | N | CURRENT_TIMESTAMP | 创建时间 |
| 8 | update_time | timestamp | 19 | 0 | N | N | CURRENT_TIMESTAMP | 更新时间 |
| 编号 | 名称 | 数据类型 | 长度 | 小数位 | 允许空值 | 主键 | 默认值 | 说明 |
| 1 | slides_id | int | 10 | 0 | N | Y | 轮播图ID: | |
| 2 | title | varchar | 64 | 0 | Y | N | 标题: | |
| 3 | content | varchar | 255 | 0 | Y | N | 内容: | |
| 4 | url | varchar | 255 | 0 | Y | N | 链接: | |
| 5 | img | varchar | 255 | 0 | Y | N | 轮播图: | |
| 6 | hits | int | 10 | 0 | N | N | 0 | 点击量: |
| 7 | create_time | timestamp | 19 | 0 | N | N | CURRENT_TIMESTAMP | 创建时间: |
| 8 | update_time | timestamp | 19 | 0 | N | N | CURRENT_TIMESTAMP | 更新时间: |
| 编号 | 名称 | 数据类型 | 长度 | 小数位 | 允许空值 | 主键 | 默认值 | 说明 |
| 1 | upload_id | int | 10 | 0 | N | Y | 上传ID | |
| 2 | name | varchar | 64 | 0 | Y | N | 文件名 | |
| 3 | path | varchar | 255 | 0 | Y | N | 访问路径 | |
| 4 | file | varchar | 255 | 0 | Y | N | 文件路径 | |
| 5 | display | varchar | 255 | 0 | Y | N | 显示顺序 | |
| 6 | father_id | int | 10 | 0 | Y | N | 0 | 父级ID |
| 7 | dir | varchar | 255 | 0 | Y | N | 文件夹 | |
| 8 | type | varchar | 32 | 0 | Y | N | 文件类型 |
| 编号 | 名称 | 数据类型 | 长度 | 小数位 | 允许空值 | 主键 | 默认值 | 说明 |
| 1 | user_id | mediumint | 8 | 0 | N | Y | 用户ID:[0,8388607]用户获取其他与用户相关的数据 | |
| 2 | state | smallint | 5 | 0 | N | N | 1 | 账户状态:[0,10](1可用|2异常|3已冻结|4已注销) |
| 3 | user_group | varchar | 32 | 0 | Y | N | 所在用户组:[0,32767]决定用户身份和权限 | |
| 4 | login_time | timestamp | 19 | 0 | N | N | CURRENT_TIMESTAMP | 上次登录时间: |
| 5 | phone | varchar | 11 | 0 | Y | N | 手机号码:[0,11]用户的手机号码,用于找回密码时或登录时 | |
| 6 | phone_state | smallint | 5 | 0 | N | N | 0 | 手机认证:[0,1](0未认证|1审核中|2已认证) |
| 7 | username | varchar | 16 | 0 | N | N | 用户名:[0,16]用户登录时所用的账户名称 | |
| 8 | nickname | varchar | 16 | 0 | Y | N | 昵称:[0,16] | |
| 9 | password | varchar | 64 | 0 | N | N | 密码:[0,32]用户登录所需的密码,由6-16位数字或英文组成 | |
| 10 | | varchar | 64 | 0 | Y | N | 邮箱:[0,64]用户的邮箱,用于找回密码时或登录时 | |
| 11 | email_state | smallint | 5 | 0 | N | N | 0 | 邮箱认证:[0,1](0未认证|1审核中|2已认证) |
| 12 | avatar | varchar | 255 | 0 | Y | N | 头像地址:[0,255] | |
| 13 | open_id | varchar | 255 | 0 | Y | N | 针对获取用户信息字段 | |
| 14 | create_time | timestamp | 19 | 0 | N | N | CURRENT_TIMESTAMP | 创建时间: |
| 15 | vip_level | varchar | 255 | 0 | Y | N | 会员等级 | |
| 16 | vip_discount | double | 11 | 2 | Y | N | 0.00 | 会员折扣 |
| 编号 | 名称 | 数据类型 | 长度 | 小数位 | 允许空值 | 主键 | 默认值 | 说明 |
| 1 | user_application_id | int | 10 | 0 | N | Y | 用户申请ID | |
| 2 | regular_users | int | 10 | 0 | Y | N | 0 | 普通用户 |
| 3 | user_name | varchar | 64 | 0 | Y | N | 用户姓名 | |
| 4 | application_time | date | 10 | 0 | Y | N | 申请时间 | |
| 5 | application_matters | varchar | 64 | 0 | Y | N | 申请事项 | |
| 6 | application_content | text | 65535 | 0 | Y | N | 申请内容 | |
| 7 | examine_state | varchar | 16 | 0 | N | N | 未审核 | 审核状态 |
| 8 | examine_reply | varchar | 16 | 0 | Y | N | 审核回复 | |
| 9 | create_time | datetime | 19 | 0 | N | N | CURRENT_TIMESTAMP | 创建时间 |
| 10 | update_time | timestamp | 19 | 0 | N | N | CURRENT_TIMESTAMP | 更新时间 |
| 编号 | 名称 | 数据类型 | 长度 | 小数位 | 允许空值 | 主键 | 默认值 | 说明 |
| 1 | group_id | mediumint | 8 | 0 | N | Y | 用户组ID:[0,8388607] | |
| 2 | display | smallint | 5 | 0 | N | N | 100 | 显示顺序:[0,1000] |
| 3 | name | varchar | 16 | 0 | N | N | 名称:[0,16] | |
| 4 | description | varchar | 255 | 0 | Y | N | 描述:[0,255]描述该用户组的特点或权限范围 | |
| 5 | source_table | varchar | 255 | 0 | Y | N | 来源表: | |
| 6 | source_field | varchar | 255 | 0 | Y | N | 来源字段: | |
| 7 | source_id | int | 10 | 0 | N | N | 0 | 来源ID: |
| 8 | register | smallint | 5 | 0 | Y | N | 0 | 注册位置: |
| 9 | create_time | timestamp | 19 | 0 | N | N | CURRENT_TIMESTAMP | 创建时间: |
| 10 | update_time | timestamp | 19 | 0 | N | N | CURRENT_TIMESTAMP | 更新时间: |
整个基于Spring Boot的电子请柬私人定制销售平台的需求分析主要对系统总体架构以及功能模块的设计,通过建立E-R模型和数据库逻辑系统设计完成了数据库系统设计。
4系统关键模块设计与实现
基于Spring Boot的电子请柬私人定制销售平台的详细设计与实现主要是根据前面的需求分析和总体设计来设计页面并实现业务逻辑。主要从界面实现、业务逻辑实现这两部分进行介绍。
4.1普通用户功能模块
4.1.1 首页界面
当进入基于Spring Boot的电子请柬私人定制销售平台的时候,首先映入眼帘的是系统的导航栏,其主界面展示如下图4-1所示。

图4-1 首页界面图
4.1.2 注册界面
游客可以查看系统信息,也有注册成为用户的权限。其用注册流程图如图4-2所示,注册界面展示如下图4-3所示。

图4-2注册流程图

图4-3 用户注册界面图
基于Spring Boot的电子请柬私人定制销售平台中的注册后的用户是可以通过自己的账户名和密码进行登录的,当用户输入完整的自己的账户名和密码信息并点击“登录”按钮后,将会首先验证输入的有没有空数据,再次验证输入的账户名+密码和数据库中当前保存的用户信息是否一致,只有在一致后将会登录成功并自动跳转到基于Spring Boot的电子请柬私人定制销售平台的首页中;否则将会提示相应错误信息。用户登录流程如图4-4所示,登录界面如下图4-5所示。

图4-4 登录流程图
用户登录界面如下图4-5所示。

图4-5用户登录界面图
4.1.4 商品信息界面
当普通用户点击“商品信息”后,用户可以查看商品信息详情,包括店铺地址、价格、描述等。并可进行购买、点赞、收藏、评论等操作,界面如下图4-6所示。

图4-6商品信息详情界面图
4.1.5 购买界面
当普通用户点击商品信息详情页面下方“购买”按钮后会进入商品购买信息提交页面,用户填写相关信息点击提交即可,页面如图4-7所示。

图4-7 购买信息提交界面图
用户点击新闻资讯按钮,可以进入新闻资讯列表,点击感兴趣的新闻资讯,进入新闻资讯详情页面,用户可以进行查看、点赞、收藏、评论等操作,界面如下图所示。

图4-8新闻资讯详情界面图
4.1.7 用户申请界面
普通用户在个人中心页面点击“用户申请”,可以提交定制电子请柬的需求。界面如下图所示。

图4-9用户申请界面图
当商家用户点击个人中心“商品信息”按钮后,可以管理和发布自己的电子请柬商品信息。页面如图所示。

图4-10 商品信息发布界面图
当商家用户点击个人中心“ 购买订单管理”按钮后,可以查看与自己相关的购买订单记录和订单状态。界面如下图4-11所示。

图4-11购买订单管理界面图
4.3管理员功能模块
4.3.1 系统用户管理界面
基于Spring Boot的电子请柬私人定制销售平台中的管理人员是可以对注册的普通用户、商家用户进行管理的,也可以对管理员进行管控。界面如下图4-12所示。

图4-12用户管理界面图
4.3.2 系统管理界面
管理员点击“系统管理”这一菜单会显示轮播图这一个子菜单,管理员可以对前台展示的轮播图进行设置,界面如下图4-13所示。

图4-13系统管理界面图
管理员点击“手续费用管理”菜单,可以管理平台收取的手续费用情况,包括添加手续费用信息、结算和统计。界面如下图所示。

图4-14手续费用管理界面图
4.3.4 通知公告管理界面
管理员点击“通知公告管理”菜单,管理员可以管理发布的通知公告信息,包括添加、编辑和删除公告。界面如下图所示。

图4-15通知公告管理界面图
管理员点击“资源管理”这一菜单会显示新闻资讯、资讯分类这两个子菜单,管理员可以对这两部分涉及到的功能进行更新维护,更好的服务于前台用户。界面如下图所示。

图4-16资源管理界面图
管理员点击“用户申请管理”菜单,管理员可以管理用户提交的定制电子请柬需求,包括审核和处理申请。界面如下图所示。

图4-17用户申请管理界面图
5系统测试
5.1系统测试的目的
系统开发到了最后一个阶段那就是系统测试,系统测试对软件的开发其实是非常有必要的。因为没什么系统一经开发出来就可能会尽善尽美,再厉害的系统开发工程师也会在系统开发的时候出现纰漏,系统测试能够较好的改正一些bug,为后期系统的维护性提供很好的支持。通过系统测试,开发人员也可以建立自己对系统的信心,为后期的系统版本的跟新提供支持。
5.2 系统测试用例
系统测试包括:用户登录功能测试、商品信息查看功能测试、商品信息添加、商品信息搜索、密码修改功能测试,如表5-1、5-2、5-3、5-4、5-5所示:
表5-1 用户登录功能测试表
| 用例名称 | 用户登录系统 |
| 目的 | 测试用户通过正确的用户名和密码可否登录功能 |
| 前提 | 未登录的情况下 |
| 测试流程 | 1) 进入登录页面 2) 输入正确的用户名和密码 |
| 预期结果 | 用户名和密码正确的时候,跳转到登录成功界面,反之则显示错误信息,提示重新输入 |
| 实际结果 | 实际结果与预期结果一致 |
商品信息查看功能测试:
表5-2商品信息查看功能测试表
| 用例名称 | 商品信息查看 |
| 目的 | 测试商品信息查看功能 |
| 前提 | 用户登录 |
| 测试流程 | 点击商品信息列表 |
| 预期结果 | 可以查看到所有商品信息 |
| 实际结果 | 实际结果与预期结果一致 |
商家用户添加商品信息界面测试:
表5-3 商家用户添加商品信息界面测试表
| 用例名称 | 商品信息添加测试用例 |
| 目的 | 测试商品信息添加功能 |
| 前提 | 商家用户正常登录情况下 |
| 测试流程 | 1)商家用户点击系统右上角-个人中心-商品信息,点击添加并填写信息。 2)点击进行提交。 |
| 预期结果 | 提交以后,页面会显示新的商品信息 |
| 实际结果 | 实际结果与预期结果一致 |
商品信息搜索功能测试:
表5-4商品信息搜索功能测试表
| 用例名称 | 商品信息搜索测试 |
| 目的 | 测试商品信息搜索功能 |
| 前提 | 无 |
| 测试流程 | 1)在搜索框填入搜索关键字。 2)点击搜索按钮。 |
| 预期结果 | 页面显示包含有搜索关键字的商品信息 |
| 实际结果 | 实际结果与预期结果一致 |
密码修改功能测试:
表5-5 密码修改功能测试表
| 用例名称 | 密码修改测试用例 |
| 目的 | 测试管理员密码修改功能 |
| 前提 | 管理员用户正常登录情况下 |
| 测试流程 | 1)管理员密码修改并完成填写。 2)点击进行提交。 |
| 预期结果 | 使用新的密码可以登录 |
| 实际结果 | 实际结果与预期结果一致 |
5.3 系统测试结果
通过编写基于Spring Boot的电子请柬私人定制销售平台的测试用例,已经检测完毕用户登录模块、商品信息查看模块、商品信息添加模块、商品信息搜索模块、密码修改功能测试,通过这5大模块为基于Spring Boot的电子请柬私人定制销售平台的后期推广运营提供了强力的技术支撑。
结论
至此,基于Spring Boot的电子请柬私人定制销售平台已经结束,在开发前做了许多的准备,在本系统的设计和开发过程中阅览和学习了许多文献资料,从中我也收获了很多宝贵的方法和设计思路,对系统的开发也起到了很重要的作用,系统的开发技术选用的都是自己比较熟悉的,比如Web、JAVA语言、MYSQL,这些技术都是在以前的学习中学到了,其中许多的设计思路和方法都是在以前不断地学习中摸索出来的经验,其实对于我们来说工作量还是比较大的,但是正是由于之前的积累与准备,才能顺利的完成这个项目,由此看来,积累经验跟做好准备是十分重要的事情。
当然在该系统的设计与实现的过程中也离不开老师以及同学们的帮助,正是因为他们的指导与帮助,我才能够成功的在预期内完成了这个系统。同时在这个过程当中我也收获了很多东西,此系统也有需要改进的地方,但是由于专业知识的浅薄,并不能做到十分完美,希望以后有机会可以让其真正的投入到使用之中。
[1]徐妍,王证群,高展鹏,等.销售管理系统研究与设计[J].科技创新与应用,2024,14(07):134-137.DOI:10.19981/j.CN23-1581/G3.2024.07.030.
[2]马梁,向海涵,董佳一,等.基于Spring Boot的损害保险销售系统的设计与实现[J].工业控制计算机,2023,36(09):120-122.
[3]胡宁玉,郝耀军,张静.生鲜产品线上销售系统的设计与实现[J].信息与电脑(理论版),2023,35(17):116-119.
[4]刘运清.物联网技术在企业销售管理系统中的应用实践[J].信息与电脑(理论版),2023,35(13):144-146.
[5]王静宇.承德地区大豆销售系统的设计与实现[D].河北北方学院,2023.DOI:10.27767/d.cnki.ghbbf.2023.000065.
[6]范斐斐,何子怡,张越,等.基于PHP的农产品销售系统的设计与实现[J].无线互联科技,2023,20(08):91-94.
[7]陈宇佳.基于WEB服务器的土特产销售系统设计[J].电子制作,2023,31(08):60-64.DOI:10.16589/j.cnki.cn11-3571/tn.2023.08.027.
[8]Hou R ,Ye X ,Zaki O B H , et al.Marketing Decision Support System Based on Data Mining Technology[J].Applied Sciences,2023,13(7):
[9]王慧.宁夏特色农产品销售系统设计与实现[J].软件,2023,44(03):150-153.
[10]Cheng J ,Zigeng W ,Da X , et al.Multi-objective cluster based bidding algorithm for E-commerce search engine marketing system#13;[J].Frontiers in Big Data,2022,5966982-966982.
[11]朱玉琴,周碧林,张亚,等.基于H5的钟山区商品房销售管理系统的设计与实现[J].现代信息科技,2022,6(18):32-36.DOI:10.19850/j.cnki.2096-4706.2022.18.008.
[12]史桂红.基于Android电气产品销售系统App的设计与实现[J].企业科技与发展,2022,(08):73-77.
[13]邓林.基于Java的农产品销售系统的研究与设计[J].电脑知识与技术,2022,18(12):43-45.DOI:10.14004/j.cnki.ckt.2022.0625.
[14]马静.线上商品销售管理数据库系统的设计与实现[J].科技创新与生产力,2022,(03):86-88.
[15]吴微微.基于MVC模式的电子产品销售系统的设计与研究[J].信息与电脑(理论版),2021,33(23):113-115.
[16]丁海洋,王昊翔,姚全珠.基于MVVM框架的汽车销售管理系统设计与实现[J].电子制作,2021,(22):55-56+8.DOI:10.16589/j.cnki.cn11-3571/tn.2021.22.019.
[17]唐盛平.基于微服务的一种农业销售管理系统设计[J].南方农机,2021,52(19):146-148.
[18]杨子鑫,余小兰.基于SSM的农产品销售系统的设计与实现[J].现代信息科技,2021,5(15):33-35+39.DOI:10.19850/j.cnki.2096-4706.2021.15.009.
[19]Linze L ,Jun Z .Research and Analysis of an Enterprise E-Commerce Marketing System Under the Big Data Environment[J].Journal of Organizational and End User Computing (JOEUC),2021,33(6):1-19.
[20]王滨.汽车销售系统数据库设计与实现[J].网络安全技术与应用,2021,(07):50-52.
转眼间,大普通用户活便已经接近尾声,人面对着离别与结束,总是充满着不舍与茫然,我亦如此,仍记得那年秋天,我迫不及待的提前一天到了学校,面对学校巍峨的大门,我心里充满了期待:这里,就是我新生活的起点吗?那天,阳光明媚,学校的欢迎仪式很热烈,我面对着一个个对着我微笑的同学,仿佛一缕缕阳光透过胸口照进了我心里,同时,在那天我认识可爱的室友,我们携手共同度过了这难忘的两年。如今,我望着这篇论文的致谢,不禁又要问自己:现在,我们就要说再见了吗?
感慨莫名,不知所言。遥想当初刚来学校的时候,心里总是想着工科学校会过于板正,会缺乏一些柔情,当时心里甚至有一点点排斥,但是随着我对学校的慢慢认识与了解,我才认识到了她的美丽,她的柔情,并且慢慢的喜欢上了这个校园,但是时间太快了,快到我还没有好好体会她的美丽便要离开了,但是她带给我的回忆,永远不会离开我,也许真正离开那天我的眼里会满含泪水,我不是因为难过,我只是想将她的样子映在我的泪水里,刻在我的心里。最后,感谢我的老师们,是你们教授了我们知识与做人的道理;感谢我的室友们,是你们陪伴了我如此之久;感谢每位关心与支持我的人。
少年,追风赶月莫停留,平荒尽处是春山。
免费领取项目源码,请关注❥点赞收藏并私信博主,谢谢~

被折叠的 条评论
为什么被折叠?



