本论文详细探讨了基于Spring Boot的手机端高校跳蚤市场系统的设计与实现。该系统旨在为高校师生提供一个功能丰富、操作便捷、安全可靠的二手物品交易平台,以满足他们对二手物品交易、信息交流以及个人管理的多样化需求。
在功能设计上,系统涵盖了首页、在线咨询、交易中心、网站新闻以及个人中心等核心模块。在线咨询模块允许用户与卖家或管理员进行实时沟通,解决交易过程中的疑问;交易中心模块则提供了物品发布、浏览、搜索、购买、评价等完整交易流程的支持;首页模块展示了热门物品、推荐活动以及最新新闻等信息,方便用户快速了解市场动态;网站新闻模块定期发布平台动态、交易规则更新等信息,增强用户粘性;个人中心模块则集中管理用户的基本信息、收藏夹、充值记录、交易订单等个人数据,提供个性化的服务体验。
在技术实现上,系统采用Spring Boot框架作为后端开发基础,结合前端技术构建响应式界面,以适应手机端设备的多样性。数据库方面,采用MySQL作为数据存储和管理的后端,确保数据的稳定性和安全性。
经过严格的测试与验证,该系统表现出良好的稳定性和可扩展性,能够满足高校师生对二手物品交易和信息交流的需求。本论文的研究成果不仅为高校跳蚤市场的建设提供了有力的技术支持,也为类似平台的开发提供了有益的参考和借鉴。
关键词:高校跳蚤市场系统;SpringBoot框架;Mysql数据库
This paper discusses in detail the design and implementation of a mobile university flea market system based on Spring Boot. The system aims to provide university teachers and students with a functional, convenient, safe and reliable second-hand goods trading platform to meet their diverse needs for second-hand goods trading, information exchange, and personal management.
In terms of functional design, the system covers core modules such as the homepage, online consultation, trading center, website news, and personal center. The online consultation module allows users to communicate in real-time with sellers or administrators to resolve any questions during the transaction process; The transaction center module provides support for the complete transaction process of item publishing, browsing, searching, purchasing, and evaluating; The homepage module displays popular items, recommended activities, and the latest news, making it convenient for users to quickly understand market trends; The website news module regularly releases platform updates, transaction rule updates, and other information to enhance user stickiness; The personal center module centrally manages users' basic information, favorites, recharge records, transaction orders, and other personal data, providing a personalized service experience.
In terms of technical implementation, the system adopts the Spring Boot framework as the backend development foundation, combined with front-end technology to build a responsive interface to adapt to the diversity of mobile devices. In terms of databases, MySQL is used as the backend for data storage and management to ensure the stability and security of data.
After strict testing and verification, the system has demonstrated good stability and scalability, and can meet the needs of university teachers and students for second-hand item trading and information exchange. The research results of this paper not only provide strong technical support for the construction of flea markets in universities, but also provide useful reference and inspiration for the development of similar platforms.
Keywords: flea market system in universities; SpringBoot framework; MySQL database
目录
一、选题背景
随着移动互联网技术的迅猛发展,智能手机在高校中的普及率日益提升,为学生们的生活带来了极大的便利。在这样的背景下,高校内的二手物品交易需求也日益旺盛。传统的线下跳蚤市场虽然为学生提供了一定的交易平台,但受限于时间、地点等因素,其交易效率和便捷性仍有待提高。因此,开发一个基于Spring Boot+手机端的高校跳蚤市场系统显得尤为重要。
此外,现有的高校二手交易平台往往存在功能单一、操作复杂、安全性不高等问题,无法满足学生们的多样化需求。因此,开发一个功能丰富、操作便捷、安全可靠的高校跳蚤市场系统,对于提升学生们的交易体验、促进资源的循环利用、培养创新创业精神等方面都具有重要的意义。
二、选题意义
提升交易效率与便捷性:基于Spring Boot+手机端的高校跳蚤市场系统能够打破传统线下交易的时空限制,使学生们随时随地都能进行二手物品的买卖。同时,系统的搜索、筛选等功能也能帮助学生快速找到心仪的物品,提高交易效率。
增强交易安全性与可信度:系统通过实名认证、物品审核等机制,能够有效杜绝虚假信息和欺诈行为,保障学生们的交易安全。同时,系统还能提供交易纠纷处理机制,降低交易风险。
促进资源循环利用与节约:高校跳蚤市场系统能够促进学生之间的二手物品交易,减少资源的浪费和环境的破坏。通过二手物品的再利用,不仅能够节约学生们的经济成本,还能够培养他们的环保意识和可持续发展观念。
培养创新创业精神与实践能力:系统的设计与实现过程需要学生们综合运用所学知识,进行需求分析、系统设计、编码测试等工作。这不仅能够锻炼学生们的实践能力,还能够培养他们的创新创业精神和团队协作能力。
综上所述,基于Spring Boot+手机端的高校跳蚤市场系统设计与实现具有重要的选题背景和意义。它不仅能够满足高校学生的实际需求,提升交易效率和便捷性,还能够促进资源的循环利用和节约,培养学生的创新创业精神和实践能力。因此,该选题具有较高的研究价值和实际应用前景。
一、国内研究现状
在国内,随着移动互联网的普及和共享经济的兴起,高校跳蚤市场系统作为二手交易的重要平台,受到了越来越多的关注。基于Spring Boot框架的手机端跳蚤市场系统,以其高效、稳定的技术特性,逐渐成为研究的热点。
近年来,国内学者和企业开始积极探索将Spring Boot框架应用于高校跳蚤市场系统的开发中。他们通过深入分析高校学生的二手交易需求和行为模式,设计并实现了功能丰富、操作便捷的系统。这些系统不仅提供了物品发布、浏览、搜索、交易等基本功能,还融入了社交元素,如在线咨询、用户评价等,以增强用户粘性和交易信任度。
此外,国内的研究者和开发者还关注于提高系统的性能和稳定性。他们利用Spring Boot框架的优势,结合数据库优化、缓存技术等手段,提升系统的响应速度和数据处理能力。同时,他们也重视系统的安全性设计,采用数据加密、用户认证等措施,保障用户的交易安全和隐私保护。
然而,尽管国内在高校跳蚤市场系统的研究和实践方面取得了一定的进展,但仍然存在一些挑战和问题。例如,如何更好地满足用户的个性化需求、如何有效防止虚假信息和欺诈行为等,仍是研究者需要深入思考和解决的问题。
二、国外研究现状
在国外,高校跳蚤市场系统的发展已经相对成熟。一些知名的平台如Depop、eBay等,不仅提供了完善的二手交易服务,还融入了丰富的社交元素和个性化推荐功能,为用户提供了更加便捷和高效的交易体验。
在技术方面,国外的研究者和开发者积极探索新的技术手段和方法,以进一步提升系统的性能和用户体验。例如,他们利用人工智能和机器学习技术,实现精准的用户画像和个性化推荐;通过区块链技术,确保交易的安全性和可信度;采用云计算和大数据技术,实现数据的实时分析和处理。
此外,国外的研究还关注于二手交易市场的商业模式创新和可持续发展。他们探索如何通过技术手段优化交易流程、降低交易成本、提高交易效率,从而推动二手交易市场的健康发展。
综上所述,国内外在高校跳蚤市场系统的研究和实践方面均取得了一定的进展。虽然国内在技术应用和系统设计方面还有一定的提升空间,但随着技术的不断发展和研究的深入,相信未来会有更多创新和突破。
第一章:引言,介绍选题背景和动机,概述选题目的和意义,概括国内外研究现状,并提供论文结构概述。
第二章:系统需求分析,通过用户需求分析和功能需求分析,明确用户对系统的需求和系统应具备的功能。
第三章:系统设计,设计系统架构,包括选择合适的架构模式和数据库设计,以及各个模块的详细设计。
第四章:系统实现,选择合适的技术工具和框架,逐一实现各个模块,建立数据库连接并实现前端界面开发。
第五章:系统测试,进行单元测试、集成测试和整体系统测试,确保系统功能的正确性、协调性和稳定性。
第六章,总结,总结研究工作的主要内容和成果,评价系统的优点和不足,并提出改进和进一步研究的建议,强调研究的意义和影响。
一、技术可行性分析
在技术层面,基于Spring Boot+手机端的高校跳蚤市场系统展现出了高度的可行性。Spring Boot框架以其轻量级、高效和易维护的特性,为系统的快速开发提供了坚实的基础。同时,结合手机端的移动应用开发技术,使得该系统能够充分利用移动设备的便携性和实时性,为用户提供便捷的交易体验。此外,现代数据库技术和缓存机制的运用,确保了系统数据的快速处理和高效存储。因此,从技术角度来看,该系统的实现是完全可行的。
二、经济可行性分析
在经济层面,该系统的实现同样具备可行性。首先,系统的建设成本相对较低,主要包括硬件设备的购置、软件开发和维护费用等。考虑到系统能够带来的长期效益,如提高交易效率、降低交易成本、促进资源的循环利用等,这些投入是合理且值得的。此外,系统的运行成本也相对较低,可以通过合理的运维管理实现成本的有效控制。因此,从经济角度来看,该系统的实现是经济可行的。
三、操作可行性分析
在操作层面,该系统同样展现出了良好的可行性。系统界面设计简洁明了,操作流程清晰易懂,用户无需具备专业的计算机知识即可轻松上手。同时,系统提供了丰富的功能和个性化的设置选项,用户可以根据自己的需求进行灵活调整。此外,系统还具备较高的稳定性和可靠性,能够确保用户在使用过程中获得良好的体验。因此,从操作角度来看,该系统的实现是完全可行的。
综上所述,基于Spring Boot+手机端的高校跳蚤市场系统在技术、经济和操作三个层面均展现出了良好的可行性。该系统不仅具备高效、稳定的技术特性,而且能够带来显著的经济效益和社会效益,同时操作简便、易于推广。因此,该系统的设计与实现是完全可行的,值得进一步推进和实施。
系统划分为了会员用户和管理员模块这两大部分。
会员用户功能需求:
- 注册登录:当用户想要对系统中所实现的功能进行查询管理的时候,就必须进行登录到系统当中,如果没有账号的话,可以在登录窗口中进行注册,然后再通过账号密码登录。
- 首页;首页应展示系统的核心功能和热门商品,方便用户快速了解和使用系统。同时,首页还应提供用户登录、注册等入口,方便新用户加入。
- 网站新闻;会员用户应能够浏览网站发布的新闻和资讯,了解学校动态和二手交易市场的最新信息。
- 交易中心:会员用户应能够在交易中心浏览和搜索商品,发起交易请求,查看交易记录和订单状态等,以便顺利完成二手交易。
- 在线咨询:卖家用户能够查看买家的在线咨询列表,对咨询进行审核和回复。这有助于及时解答买家疑问,提升买家满意度。同时,通过搜索功能,快速找到特定咨询记录,进行查询、重置、删除等操作。
- 我的:在个人中心,会员用户应能够查看和编辑自己的基本信息,管理收藏的商品,查看充值信息和交易记录,包括支付信息、处理订单和留言等。同时,用户还应能够方便地退出登录,保护个人隐私。
管理员端:
- 登录:管理员的账号是在数据列表中直接设置生成的,不需要进行注册,可直接输入账号密码登录,同时可对管理员资料进行增删改查。
- 后台首页:管理员登录后台后,可以直观地看到整个系统的运行概况,包括用户数量、交易数量、订单状态等关键信息,以便快速了解系统状态。
- 系统用户管理:管理员具备对用户信息的全面管理功能,包括用户注册、用户信息查看与编辑、用户权限设置等,以确保系统用户信息的准确性和安全性。
- 充值信息管理:管理员能够查看、编辑和处理用户的充值信息,包括充值记录、充值金额、充值状态等,以便及时处理充值问题并保障用户权益。
- 商品类型管理:为了方便用户浏览和搜索商品,管理员能够添加、编辑和删除商品类型,确保商品分类的准确性和合理性。
- 交易中心管理:交易中心是系统的核心功能之一,管理员能够监控交易过程,包括查看交易记录、处理交易纠纷、调整交易价格等,以确保交易的公平性和安全性。
- 订单信息管理:管理员能够查看和处理所有用户的订单信息,包括订单状态、订单详情、发货情况等,以便及时跟进订单进度并解决订单问题。
- 系统管理(轮播图管理):为了提升用户体验,系统通常会设置轮播图展示热门商品或活动信息。管理员能够方便地上传、编辑和删除轮播图内容。
- 留言管理(在线咨询):管理员能够查看、回复和处理用户的留言和在线咨询,确保用户问题得到及时解答,提升用户满意度。
- 网站公告管理:管理员需要发布、编辑和删除网站公告,以便及时向用户传达重要信息或活动通知。
通过对管理员和会员用户的功能需求进行详细分析,可以明确基于Spring Boot+手机端的高校跳蚤市场系统应具备的核心功能和特点。这些功能将为用户提供便捷、安全的二手交易环境,促进资源的循环利用和节约,同时也为管理员提供了全面、高效的系统管理工具。
非功能性分析旨在评估高校跳蚤市场系统的非功能需求和性能要求。通过对性能、可靠性、安全性、可用性和扩展性等方面进行评估,确保平台能够满足用户和系统运行的要求。具体如下2-1表格中:
表2.1 高校跳蚤市场系统非功能需求表
| 非功能性要求 | 说明 |
| 性能 | 评估响应时间、并发用户数、吞吐量等指标,以确保平台稳定高效地运行。 |
| 可靠性 | 评估系统的稳定性、容错能力和数据完整性,保障系统在故障情况下正常运行。 |
| 安全性 | 评估用户身份认证、数据加密和访问控制等,保护用户信息和交易的安全。 |
| 可用性 | 评估系统的稳定性、故障处理能力和用户界面友好性,提供良好的用户体验。 |
| 扩展性 | 评估系统的可扩展性和灵活性,以便根据需求进行功能扩展和升级。 |
系统用例分析是对高校跳蚤市场系统中各个功能模块的用户需求和行为进行分析,以识别和描述不同的用户用例。通过系统用例分析,可以深入了解用户在平台上的操作流程,为系统设计和开发提供指导,并确保平台能够满足用户的需求和期望。
会员用户角色用例图如图2.2所示:

图2.2买家用户角色用例图
高校跳蚤市场系统中管理员用例图如图2.3所示:

图2.3 管理员用例图
在系统分析的章节中,我们通过可行性分析、功能分析和系统用例分析等方法,全面评估了高校跳蚤市场系统的可行性、功能需求以及用户需求。这些分析为后续的系统设计和开发提供了重要的指导和决策依据,确保平台能够满足用户需求,并实现预期目标和效益。
高校跳蚤市场系统总体设计包括系统架构、数据库设计、用户界面设计等方面。通过三层架构模式,确保系统的可靠性和可扩展性。设计规范化的数据库结构,以存储和管理新闻资讯、用户数据等。同时,注重用户界面的友好性和易用性,提供便捷的功能操作和良好的用户体验。总体设计的目标是实现一个稳定、安全、高效的高校跳蚤市场系统,满足用户的需求。
在系统架构设计中,我们将确定系统的整体结构和组件之间的关系。这包括选择适当的架构风格,划分系统的层次结构,并定义各个模块的职责和交互方式。架构图如下图所示。

图3-1高校跳蚤市场系统架构设计图
表现层(Presentation Layer):负责与用户进行交互,将系统的功能和数据以易于理解和操作的方式展示给用户。通常包括用户界面、页面设计和用户输入验证等。
业务逻辑层(Business Logic Layer):处理系统的核心业务逻辑,包括对用户请求的处理、业务规则的执行以及数据的处理和转换。它独立于表现层和数据层,实现了业务逻辑的封装和复用。
数据层(Data Layer):负责数据的存储、访问和管理,包括数据库和持久化机制。数据层提供了对数据的增删改查操作,并与业务逻辑层进行交互,使系统能够有效地存储和检索数据。
这三个层次相互独立,通过明确的接口和协议进行通信,实现了系统的模块化和可扩展性。表现层负责将用户的请求传递给业务逻辑层,业务逻辑层处理请求并返回结果,最后数据层负责与数据库交互并提供数据支持。这种分层架构有助于实现系统的可维护性、灵活性和可测试性。
通过整体功能模块设计,我们将根据需求分析的结果,将系统的功能划分为不同的模块。每个模块负责实现特定的功能,并与其他模块进行协作。我们将详细定义每个模块的输入、输出、处理逻辑和相互依赖关系。具体的功能模块图如图3.1所示。

图3.1 高校跳蚤市场系统功能模块图
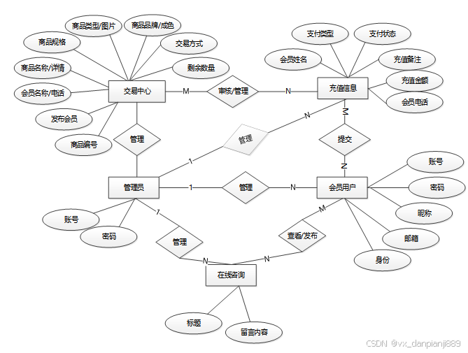
数据库设计是系统开发中至关重要的一环,它涉及到数据的组织、存储和管理。在数据库设计中,我们将根据系统的需求设计数据库的概念结构和逻辑结构,包括定义实体、属性、关系和约束等。
数据库概念结构设计主要涉及数据库的实体和实体之间的关系。通过实体-关系模型或者其他适当的模型,我们将定义系统中涉及的各个实体以及它们之间的联系。下面是整个高校跳蚤市场系统的总E-R关系图。
图3.2 高校跳蚤市场系统总E-R关系图
数据库逻辑结构设计则是在概念结构的基础上,进行具体的数据库表设计。我们将定义每个表的结构、字段和约束,并建立表与表之间的关系。具体如下。
| 编号 | 名称 | 数据类型 | 长度 | 小数位 | 允许空值 | 主键 | 默认值 | 说明 |
| 1 | token_id | int | 10 | 0 | N | Y | 临时访问牌ID | |
| 2 | token | varchar | 64 | 0 | Y | N | 临时访问牌 | |
| 3 | info | text | 65535 | 0 | Y | N | ||
| 4 | maxage | int | 10 | 0 | N | N | 2 | 最大寿命:默认2小时 |
| 5 | create_time | timestamp | 19 | 0 | N | N | CURRENT_TIMESTAMP | 创建时间: |
| 6 | update_time | timestamp | 19 | 0 | N | N | CURRENT_TIMESTAMP | 更新时间: |
| 7 | user_id | int | 10 | 0 | N | N | 0 | 用户编号: |
| 编号 | 名称 | 数据类型 | 长度 | 小数位 | 允许空值 | 主键 | 默认值 | 说明 |
| 1 | article_id | mediumint | 8 | 0 | N | Y | 文章id:[0,8388607] | |
| 2 | title | varchar | 125 | 0 | N | Y | 标题:[0,125]用于文章和html的title标签中 | |
| 3 | type | varchar | 64 | 0 | N | N | 0 | 文章分类:[0,1000]用来搜索指定类型的文章 |
| 4 | hits | int | 10 | 0 | N | N | 0 | 点击数:[0,1000000000]访问这篇文章的人次 |
| 5 | praise_len | int | 10 | 0 | N | N | 0 | 点赞数 |
| 6 | create_time | timestamp | 19 | 0 | N | N | CURRENT_TIMESTAMP | 创建时间: |
| 7 | update_time | timestamp | 19 | 0 | N | N | CURRENT_TIMESTAMP | 更新时间: |
| 8 | source | varchar | 255 | 0 | Y | N | 来源:[0,255]文章的出处 | |
| 9 | url | varchar | 255 | 0 | Y | N | 来源地址:[0,255]用于跳转到发布该文章的网站 | |
| 10 | tag | varchar | 255 | 0 | Y | N | 标签:[0,255]用于标注文章所属相关内容,多个标签用空格隔开 | |
| 11 | content | longtext | 2147483647 | 0 | Y | N | 正文:文章的主体内容 | |
| 12 | img | varchar | 255 | 0 | Y | N | 封面图 | |
| 13 | description | text | 65535 | 0 | Y | N | 文章描述 |
| 编号 | 名称 | 数据类型 | 长度 | 小数位 | 允许空值 | 主键 | 默认值 | 说明 |
| 1 | type_id | smallint | 5 | 0 | N | Y | 分类ID:[0,10000] | |
| 2 | display | smallint | 5 | 0 | N | N | 100 | 显示顺序:[0,1000]决定分类显示的先后顺序 |
| 3 | name | varchar | 16 | 0 | N | N | 分类名称:[2,16] | |
| 4 | father_id | smallint | 5 | 0 | N | N | 0 | 上级分类ID:[0,32767] |
| 5 | description | varchar | 255 | 0 | Y | N | 描述:[0,255]描述该分类的作用 | |
| 6 | icon | text | 65535 | 0 | Y | N | 分类图标: | |
| 7 | url | varchar | 255 | 0 | Y | N | 外链地址:[0,255]如果该分类是跳转到其他网站的情况下,就在该URL上设置 | |
| 8 | create_time | timestamp | 19 | 0 | N | N | CURRENT_TIMESTAMP | 创建时间: |
| 9 | update_time | timestamp | 19 | 0 | N | N | CURRENT_TIMESTAMP | 更新时间: |
| 编号 | 名称 | 数据类型 | 长度 | 小数位 | 允许空值 | 主键 | 默认值 | 说明 |
| 1 | auth_id | int | 10 | 0 | N | Y | 授权ID: | |
| 2 | user_group | varchar | 64 | 0 | Y | N | 用户组: | |
| 3 | mod_name | varchar | 64 | 0 | Y | N | 模块名: | |
| 4 | table_name | varchar | 64 | 0 | Y | N | 表名: | |
| 5 | page_title | varchar | 255 | 0 | Y | N | 页面标题: | |
| 6 | path | varchar | 255 | 0 | Y | N | 路由路径: | |
| 7 | position | varchar | 32 | 0 | Y | N | 位置: | |
| 8 | mode | varchar | 32 | 0 | N | N | _blank | 跳转方式: |
| 9 | add | tinyint | 3 | 0 | N | N | 1 | 是否可增加: |
| 10 | del | tinyint | 3 | 0 | N | N | 1 | 是否可删除: |
| 11 | set | tinyint | 3 | 0 | N | N | 1 | 是否可修改: |
| 12 | get | tinyint | 3 | 0 | N | N | 1 | 是否可查看: |
| 13 | field_add | text | 65535 | 0 | Y | N | 添加字段: | |
| 14 | field_set | text | 65535 | 0 | Y | N | 修改字段: | |
| 15 | field_get | text | 65535 | 0 | Y | N | 查询字段: | |
| 16 | table_nav_name | varchar | 500 | 0 | Y | N | 跨表导航名称: | |
| 17 | table_nav | varchar | 500 | 0 | Y | N | 跨表导航: | |
| 18 | option | text | 65535 | 0 | Y | N | 配置: | |
| 19 | create_time | timestamp | 19 | 0 | N | N | CURRENT_TIMESTAMP | 创建时间: |
| 20 | update_time | timestamp | 19 | 0 | N | N | CURRENT_TIMESTAMP | 更新时间: |
| 编号 | 名称 | 数据类型 | 长度 | 小数位 | 允许空值 | 主键 | 默认值 | 说明 |
| 1 | collect_id | int | 10 | 0 | N | Y | 收藏ID: | |
| 2 | user_id | int | 10 | 0 | N | N | 0 | 收藏人ID: |
| 3 | source_table | varchar | 255 | 0 | Y | N | 来源表: | |
| 4 | source_field | varchar | 255 | 0 | Y | N | 来源字段: | |
| 5 | source_id | int | 10 | 0 | N | N | 0 | 来源ID: |
| 6 | title | varchar | 255 | 0 | Y | N | 标题: | |
| 7 | img | varchar | 255 | 0 | Y | N | 封面: | |
| 8 | create_time | timestamp | 19 | 0 | N | N | CURRENT_TIMESTAMP | 创建时间: |
| 9 | update_time | timestamp | 19 | 0 | N | N | CURRENT_TIMESTAMP | 更新时间: |
| 编号 | 名称 | 数据类型 | 长度 | 小数位 | 允许空值 | 主键 | 默认值 | 说明 |
| 1 | comment_id | int | 10 | 0 | N | Y | 评论ID: | |
| 2 | user_id | int | 10 | 0 | N | N | 0 | 评论人ID: |
| 3 | reply_to_id | int | 10 | 0 | N | N | 0 | 回复评论ID:空为0 |
| 4 | content | longtext | 2147483647 | 0 | Y | N | 内容: | |
| 5 | nickname | varchar | 255 | 0 | Y | N | 昵称: | |
| 6 | avatar | varchar | 255 | 0 | Y | N | 头像地址:[0,255] | |
| 7 | create_time | timestamp | 19 | 0 | N | N | CURRENT_TIMESTAMP | 创建时间: |
| 8 | update_time | timestamp | 19 | 0 | N | N | CURRENT_TIMESTAMP | 更新时间: |
| 9 | source_table | varchar | 255 | 0 | Y | N | 来源表: | |
| 10 | source_field | varchar | 255 | 0 | Y | N | 来源字段: | |
| 11 | source_id | int | 10 | 0 | N | N | 0 | 来源ID: |
| 编号 | 名称 | 数据类型 | 长度 | 小数位 | 允许空值 | 主键 | 默认值 | 说明 |
| 1 | hits_id | int | 10 | 0 | N | Y | 点赞ID: | |
| 2 | user_id | int | 10 | 0 | N | N | 0 | 点赞人: |
| 3 | create_time | timestamp | 19 | 0 | N | N | CURRENT_TIMESTAMP | 创建时间: |
| 4 | update_time | timestamp | 19 | 0 | N | N | CURRENT_TIMESTAMP | 更新时间: |
| 5 | source_table | varchar | 255 | 0 | Y | N | 来源表: | |
| 6 | source_field | varchar | 255 | 0 | Y | N | 来源字段: | |
| 7 | source_id | int | 10 | 0 | N | N | 0 | 来源ID: |
| 编号 | 名称 | 数据类型 | 长度 | 小数位 | 允许空值 | 主键 | 默认值 | 说明 |
| 1 | member_users_id | int | 10 | 0 | N | Y | 会员用户ID | |
| 2 | member_name | varchar | 64 | 0 | Y | N | 会员姓名 | |
| 3 | mobile_phone_number | varchar | 16 | 0 | N | N | 手机号码 | |
| 4 | member_balance | int | 10 | 0 | Y | N | 0 | 会员余额 |
| 5 | examine_state | varchar | 16 | 0 | N | N | 已通过 | 审核状态 |
| 6 | user_id | int | 10 | 0 | N | N | 0 | 用户ID |
| 7 | create_time | datetime | 19 | 0 | N | N | CURRENT_TIMESTAMP | 创建时间 |
| 8 | update_time | timestamp | 19 | 0 | N | N | CURRENT_TIMESTAMP | 更新时间 |
| 编号 | 名称 | 数据类型 | 长度 | 小数位 | 允许空值 | 主键 | 默认值 | 说明 |
| 1 | message_id | int | 10 | 0 | N | Y | 留言板ID: | |
| 2 | user_id | int | 10 | 0 | N | N | 0 | 用户ID: |
| 3 | title | varchar | 64 | 0 | Y | N | 标题: | |
| 4 | content | longtext | 2147483647 | 0 | N | N | 内容: | |
| 5 | nickname | varchar | 32 | 0 | N | N | 昵称: | |
| 6 | avatar | varchar | 255 | 0 | Y | N | 头像: | |
| 7 | | varchar | 125 | 0 | Y | N | 留言者邮箱 | |
| 8 | phone | varchar | 11 | 0 | Y | N | 留言者手机号码 | |
| 9 | create_time | timestamp | 19 | 0 | N | N | CURRENT_TIMESTAMP | 创建时间: |
| 10 | update_time | timestamp | 19 | 0 | N | N | CURRENT_TIMESTAMP | 更新时间: |
| 11 | reply | longtext | 2147483647 | 0 | Y | N | 回复 | |
| 12 | reply_state | tinyint | 4 | 0 | Y | N | 0 | 回复状态 |
| 编号 | 名称 | 数据类型 | 长度 | 小数位 | 允许空值 | 主键 | 默认值 | 说明 |
| 1 | notice_id | mediumint | 8 | 0 | N | Y | 公告id: | |
| 2 | title | varchar | 125 | 0 | N | N | 标题: | |
| 3 | content | longtext | 2147483647 | 0 | Y | N | 正文: | |
| 4 | create_time | timestamp | 19 | 0 | N | N | CURRENT_TIMESTAMP | 创建时间: |
| 5 | update_time | timestamp | 19 | 0 | N | N | CURRENT_TIMESTAMP | 更新时间: |
| 编号 | 名称 | 数据类型 | 长度 | 小数位 | 允许空值 | 主键 | 默认值 | 说明 |
| 1 | order_information_id | int | 10 | 0 | N | Y | 订单信息ID | |
| 2 | product_number | varchar | 64 | 0 | Y | N | 商品编号 | |
| 3 | purchase_membership | int | 10 | 0 | Y | N | 0 | 购买会员 |
| 4 | member_name | varchar | 64 | 0 | Y | N | 会员姓名 | |
| 5 | mobile_phone_number | varchar | 16 | 0 | N | N | 手机号码 | |
| 6 | publish_membership | int | 10 | 0 | Y | N | 0 | 发布会员 |
| 7 | product_name | varchar | 64 | 0 | Y | N | 商品名称 | |
| 8 | product_images | varchar | 255 | 0 | Y | N | 商品图片 | |
| 9 | transaction_method | varchar | 64 | 0 | Y | N | 交易方式 | |
| 10 | commodity_price | int | 10 | 0 | Y | N | 0 | 商品价格 |
| 11 | purchase_quantity | int | 10 | 0 | Y | N | 0 | 购买数量 |
| 12 | order_amount | varchar | 64 | 0 | Y | N | 订单金额 | |
| 13 | order_remarks | text | 65535 | 0 | Y | N | 订单备注 | |
| 14 | pay_state | varchar | 16 | 0 | N | N | 未支付 | 支付状态 |
| 15 | pay_type | varchar | 16 | 0 | Y | N | 支付类型: 微信、支付宝、网银 | |
| 16 | create_time | datetime | 19 | 0 | N | N | CURRENT_TIMESTAMP | 创建时间 |
| 17 | update_time | timestamp | 19 | 0 | N | N | CURRENT_TIMESTAMP | 更新时间 |
| 编号 | 名称 | 数据类型 | 长度 | 小数位 | 允许空值 | 主键 | 默认值 | 说明 |
| 1 | praise_id | int | 10 | 0 | N | Y | 点赞ID: | |
| 2 | user_id | int | 10 | 0 | N | N | 0 | 点赞人: |
| 3 | create_time | timestamp | 19 | 0 | N | N | CURRENT_TIMESTAMP | 创建时间: |
| 4 | update_time | timestamp | 19 | 0 | N | N | CURRENT_TIMESTAMP | 更新时间: |
| 5 | source_table | varchar | 255 | 0 | Y | N | 来源表: | |
| 6 | source_field | varchar | 255 | 0 | Y | N | 来源字段: | |
| 7 | source_id | int | 10 | 0 | N | N | 0 | 来源ID: |
| 8 | status | bit | 1 | 0 | N | N | 1 | 点赞状态:1为点赞,0已取消 |
| 编号 | 名称 | 数据类型 | 长度 | 小数位 | 允许空值 | 主键 | 默认值 | 说明 |
| 1 | product_type_id | int | 10 | 0 | N | Y | 商品类型ID | |
| 2 | product_type | varchar | 64 | 0 | Y | N | 商品类型 | |
| 3 | create_time | datetime | 19 | 0 | N | N | CURRENT_TIMESTAMP | 创建时间 |
| 4 | update_time | timestamp | 19 | 0 | N | N | CURRENT_TIMESTAMP | 更新时间 |
| 编号 | 名称 | 数据类型 | 长度 | 小数位 | 允许空值 | 主键 | 默认值 | 说明 |
| 1 | recharge_information_id | int | 10 | 0 | N | Y | 充值信息ID | |
| 2 | member_users | int | 10 | 0 | Y | N | 0 | 会员用户 |
| 3 | member_name | varchar | 64 | 0 | Y | N | 会员姓名 | |
| 4 | mobile_phone_number | varchar | 16 | 0 | Y | N | 手机号码 | |
| 5 | recharge_amount | int | 10 | 0 | Y | N | 0 | 充值金额 |
| 6 | recharge_remarks | varchar | 64 | 0 | Y | N | 充值备注 | |
| 7 | pay_state | varchar | 16 | 0 | N | N | 未支付 | 支付状态 |
| 8 | pay_type | varchar | 16 | 0 | Y | N | 支付类型: 微信、支付宝、网银 | |
| 9 | create_time | datetime | 19 | 0 | N | N | CURRENT_TIMESTAMP | 创建时间 |
| 10 | update_time | timestamp | 19 | 0 | N | N | CURRENT_TIMESTAMP | 更新时间 |
| 编号 | 名称 | 数据类型 | 长度 | 小数位 | 允许空值 | 主键 | 默认值 | 说明 |
| 1 | slides_id | int | 10 | 0 | N | Y | 轮播图ID: | |
| 2 | title | varchar | 64 | 0 | Y | N | 标题: | |
| 3 | content | varchar | 255 | 0 | Y | N | 内容: | |
| 4 | url | varchar | 255 | 0 | Y | N | 链接: | |
| 5 | img | varchar | 255 | 0 | Y | N | 轮播图: | |
| 6 | hits | int | 10 | 0 | N | N | 0 | 点击量: |
| 7 | create_time | timestamp | 19 | 0 | N | N | CURRENT_TIMESTAMP | 创建时间: |
| 8 | update_time | timestamp | 19 | 0 | N | N | CURRENT_TIMESTAMP | 更新时间: |
| 编号 | 名称 | 数据类型 | 长度 | 小数位 | 允许空值 | 主键 | 默认值 | 说明 |
| 1 | trading_center_id | int | 10 | 0 | N | Y | 交易中心ID | |
| 2 | product_number | varchar | 64 | 0 | Y | N | 商品编号 | |
| 3 | publish_membership | int | 10 | 0 | Y | N | 0 | 发布会员 |
| 4 | member_name | varchar | 64 | 0 | Y | N | 会员姓名 | |
| 5 | mobile_phone_number | varchar | 16 | 0 | N | N | 手机号码 | |
| 6 | product_name | varchar | 64 | 0 | Y | N | 商品名称 | |
| 7 | product_images | varchar | 255 | 0 | Y | N | 商品图片 | |
| 8 | product_type | varchar | 64 | 0 | Y | N | 商品类型 | |
| 9 | commodity_price | int | 10 | 0 | Y | N | 0 | 商品价格 |
| 10 | product_brand | varchar | 64 | 0 | Y | N | 商品品牌 | |
| 11 | product_quality | varchar | 64 | 0 | Y | N | 商品成色 | |
| 12 | remaining_quantity | int | 10 | 0 | Y | N | 0 | 剩余数量 |
| 13 | transaction_method | varchar | 64 | 0 | Y | N | 交易方式 | |
| 14 | product_details | text | 65535 | 0 | Y | N | 商品详情 | |
| 15 | praise_len | int | 10 | 0 | N | N | 0 | 点赞数 |
| 16 | create_time | datetime | 19 | 0 | N | N | CURRENT_TIMESTAMP | 创建时间 |
| 17 | update_time | timestamp | 19 | 0 | N | N | CURRENT_TIMESTAMP | 更新时间 |
| 编号 | 名称 | 数据类型 | 长度 | 小数位 | 允许空值 | 主键 | 默认值 | 说明 |
| 1 | upload_id | int | 10 | 0 | N | Y | 上传ID | |
| 2 | name | varchar | 64 | 0 | Y | N | 文件名 | |
| 3 | path | varchar | 255 | 0 | Y | N | 访问路径 | |
| 4 | file | varchar | 255 | 0 | Y | N | 文件路径 | |
| 5 | display | varchar | 255 | 0 | Y | N | 显示顺序 | |
| 6 | father_id | int | 10 | 0 | Y | N | 0 | 父级ID |
| 7 | dir | varchar | 255 | 0 | Y | N | 文件夹 | |
| 8 | type | varchar | 32 | 0 | Y | N | 文件类型 |
| 编号 | 名称 | 数据类型 | 长度 | 小数位 | 允许空值 | 主键 | 默认值 | 说明 |
| 1 | user_id | mediumint | 8 | 0 | N | Y | 用户ID:[0,8388607]用户获取其他与用户相关的数据 | |
| 2 | state | smallint | 5 | 0 | N | N | 1 | 账户状态:[0,10](1可用|2异常|3已冻结|4已注销) |
| 3 | user_group | varchar | 32 | 0 | Y | N | 所在用户组:[0,32767]决定用户身份和权限 | |
| 4 | login_time | timestamp | 19 | 0 | N | N | CURRENT_TIMESTAMP | 上次登录时间: |
| 5 | phone | varchar | 11 | 0 | Y | N | 手机号码:[0,11]用户的手机号码,用于找回密码时或登录时 | |
| 6 | phone_state | smallint | 5 | 0 | N | N | 0 | 手机认证:[0,1](0未认证|1审核中|2已认证) |
| 7 | username | varchar | 16 | 0 | N | N | 用户名:[0,16]用户登录时所用的账户名称 | |
| 8 | nickname | varchar | 16 | 0 | Y | N | 昵称:[0,16] | |
| 9 | password | varchar | 64 | 0 | N | N | 密码:[0,32]用户登录所需的密码,由6-16位数字或英文组成 | |
| 10 | | varchar | 64 | 0 | Y | N | 邮箱:[0,64]用户的邮箱,用于找回密码时或登录时 | |
| 11 | email_state | smallint | 5 | 0 | N | N | 0 | 邮箱认证:[0,1](0未认证|1审核中|2已认证) |
| 12 | avatar | varchar | 255 | 0 | Y | N | 头像地址:[0,255] | |
| 13 | open_id | varchar | 255 | 0 | Y | N | 针对获取用户信息字段 | |
| 14 | create_time | timestamp | 19 | 0 | N | N | CURRENT_TIMESTAMP | 创建时间: |
| 15 | vip_level | varchar | 255 | 0 | Y | N | 会员等级 | |
| 16 | vip_discount | double | 11 | 2 | Y | N | 0.00 | 会员折扣 |
表user_group (用户组:用于用户前端身份和鉴权)
| 编号 | 名称 | 数据类型 | 长度 | 小数位 | 允许空值 | 主键 | 默认值 | 说明 |
| 1 | group_id | mediumint | 8 | 0 | N | Y | 用户组ID:[0,8388607] | |
| 2 | display | smallint | 5 | 0 | N | N | 100 | 显示顺序:[0,1000] |
| 3 | name | varchar | 16 | 0 | N | N | 名称:[0,16] | |
| 4 | description | varchar | 255 | 0 | Y | N | 描述:[0,255]描述该用户组的特点或权限范围 | |
| 5 | source_table | varchar | 255 | 0 | Y | N | 来源表: | |
| 6 | source_field | varchar | 255 | 0 | Y | N | 来源字段: | |
| 7 | source_id | int | 10 | 0 | N | N | 0 | 来源ID: |
| 8 | register | smallint | 5 | 0 | Y | N | 0 | 注册位置: |
| 9 | create_time | timestamp | 19 | 0 | N | N | CURRENT_TIMESTAMP | 创建时间: |
| 10 | update_time | timestamp | 19 | 0 | N | N | CURRENT_TIMESTAMP | 更新时间: |
用户登录界面用于已注册用户进行账号登录,用户需要输入正确的用户名和密码才能成功登录系统。登录界面应对用户的输入进行验证,并提供密码找回或重新注册的选项。界面如下图所示。其主界面展示如下图4.1所示。

图4.1 登录界面图
登录代码如下:
/**
* 登录
* @param data
* @param httpServletRequest
* @return
*/
@PostMapping("login")
public Map<String, Object> login(@RequestBody Map<String, String> data, HttpServletRequest httpServletRequest) {
log.info("[执行登录接口]");
String username = data.get("username");
String email = data.get("email");
String phone = data.get("phone");
String password = data.get("password");
List resultList = null;
Map<String, String> map = new HashMap<>();
if(username != null && "".equals(username) == false){
map.put("username", username);
resultList = service.selectBaseList(service.select(map, new HashMap<>()));
}
else if(email != null && "".equals(email) == false){
map.put("email", email);
resultList = service.selectBaseList(service.select(map, new HashMap<>()));
}
else if(phone != null && "".equals(phone) == false){
map.put("phone", phone);
resultList = service.selectBaseList(service.select(map, new HashMap<>()));
}else{
return error(30000, "账号或密码不能为空");
}
if (resultList == null || password == null) {
return error(30000, "账号或密码不能为空");
}
//判断是否有这个用户
if (resultList.size()<=0){
return error(30000,"用户不存在");
}
User byUsername = (User) resultList.get(0);
Map<String, String> groupMap = new HashMap<>();
groupMap.put("name",byUsername.getUserGroup());
List groupList = userGroupService.selectBaseList(userGroupService.select(groupMap, new HashMap<>()));
if (groupList.size()<1){
return error(30000,"用户组不存在");
}
UserGroup userGroup = (UserGroup) groupList.get(0);
//查询用户审核状态
if (!StringUtils.isEmpty(userGroup.getSourceTable())){
String res = service.selectExamineState(userGroup.getSourceTable(),byUsername.getUserId());
if (res==null){
return error(30000,"用户不存在");
}
if (!res.equals("已通过")){
return error(30000,"该用户审核未通过");
}
}
//查询用户状态
if (byUsername.getState()!=1){
return error(30000,"用户非可用状态,不能登录");
}
String md5password = service.encryption(password);
if (byUsername.getPassword().equals(md5password)) {
// 存储Token到数据库
AccessToken accessToken = new AccessToken();
accessToken.setToken(UUID.randomUUID().toString().replaceAll("-", ""));
accessToken.setUser_id(byUsername.getUserId());
Duration duration = Duration.ofSeconds(7200L);
redisTemplate.opsForValue().set(accessToken.getToken(), accessToken,duration);
// 返回用户信息
JSONObject user = JSONObject.parseObject(JSONObject.toJSONString(byUsername));
user.put("token", accessToken.getToken());
JSONObject ret = new JSONObject();
ret.put("obj",user);
return success(ret);
} else {
return error(30000, "账号或密码不正确");
}
}
找回密码,接收用户输入的用户名、密码、验证码,并进行条件判断,代码如下:
/**
* 找回密码
* @param form
* @return
*/
@PostMapping("forget_password")
public Map<String, Object> forgetPassword(@RequestBody User form,HttpServletRequest request) {
JSONObject ret = new JSONObject();
String username = form.getUsername();
String code = form.getCode();
String password = form.getPassword();
// 判断条件
if(code == null || code.length() == 0){
return error(30000, "验证码不能为空");
}
if(username == null || username.length() == 0){
return error(30000, "用户名不能为空");
}
if(password == null || password.length() == 0){
return error(30000, "密码不能为空");
}
// 查询用户
Map<String, String> query = new HashMap<>();
query.put("username",username);
List list = service.selectBaseList(service.select(query, service.readConfig(request)));
if (list.size() > 0) {
User o = (User) list.get(0);
JSONObject query2 = new JSONObject();
JSONObject form2 = new JSONObject();
// 修改用户密码
query2.put("user_id",o.getUserId());
form2.put("password",service.encryption(password));
service.update(query, service.readConfig(request), form2);
return success(1);
}
return error(70000,"用户不存在");
}
用户注册界面用于新用户进行账号注册,用户需要填写必要的个人信息并选择合适的用户名和密码。注册界面应该进行输入验证和数据格式检查,确保用户提供有效的信息。界面如下图所示。其主界面展示如下图4.2所示。

图4.2 注册界面图
注册代码如下:
/**
* 注册
* @param user
* @return
*/
@PostMapping("register")
public Map<String, Object> signUp(@RequestBody User user) {
// 查询用户
Map<String, String> query = new HashMap<>();
Map<String,Object> map = JSON.parseObject(JSON.toJSONString(user));
query.put("username",user.getUsername());
List list = service.selectBaseList(service.select(query, new HashMap<>()));
if (list.size()>0){
return error(30000, "用户已存在");
}
map.put("password",service.encryption(String.valueOf(map.get("password"))));
service.insert(map);
return success(1);
}
会员用户-充值信息:用户可以查看自己的充值信息记录,包括充值金额、充值时间等信息。选择不同的充值方式进行充值操作。界面如下图所示。

图4.3 用户充值信息界面图
充值信息管理:管理员管理员查看用户充值记录的功能,包括充值金额、充值时间等信息。提供了管理员添加、编辑和删除充值记录的操作,以确保数据的准确性和完整性。界面如下图所示。

图4.4 管理员充值信息管理界面图
用户可以查看交易中心详情列表,包括浏览商品、下单购买、支付等功能,实现了用户与商品的交易过程。还可以查看自己的购物车、订单记录等信息。包括商品详情和交易状态等。界面如下图所示。
、

图4.5 会员用户-交易中心界面图
交中心管理:管理员交易咨询列表,比如查看商品名称、商品类型、商品成色、交易方式等信息。管理员可以审核交易请求,确认交易完成或者进行必要的调解处理。同时可以对交易中心的信息进行删查改增等操作,界面如下图所示。
图4.6交易中心管理界面图
会员用户可以查看自己的订单信息,包括订单状态、订单详情等。提供了用户对订单的取消、退款等操作功能。界面如下图所示。

图4.7订单信息界面图
订单信息管理:管理员可以管理订单信息列表,查看每张订单的详情和支付情况等信息。包括订单状态、订单金额、交易方式、支付状态等。提供了管理员处理订单异常情况的功能,例如审核、取消订单或退款操作,界面如下图所示。
图4.8订单信息管理界面图
新闻资讯:用户可以浏览各类新闻资讯,对于感兴趣的资讯,可以点赞、收藏或发表评论,界面如下图所示。

图4.9网站新闻详情界面图
资源管理:管理员负责新闻资讯和资源的管理,包括查看详情、处理用户评论等。管理员还可以增删改查新闻资讯和新闻分类,通过标签、标题和分类进行搜索,以维护平台资源的丰富性和准确性。界面如下图所示。
图4.10资源管理界面图
4.7在线咨询模块
会员用户之间(发布用户 购买用户)或与管理员进行在线实时交流,提出问题或解答。提供了用户查看历史咨询记录和回复的功能。界面如下图所示。

图4.11用户在线咨询讯界面图
留言管理(在线咨询管理):管理员查看所有用户留言信息,并对留言咨询进行回复或者标记处理状态。提供了管理员管理留言板的功能,包括删除查询和重置等操作。界面如下图所示。
图4.12留言管理界面图
4.8商品类型管理界面
管理员管理商品类型列表,对商品类型进行增加、编辑和删除操作,以及查看当前所有商品类型的功能。每个商品类型包含名称、描述等信息,管理员可以对这些信息进行修改和管理。界面如下图所示。
图4.13商品类型管理界面图
4.9系统管理界面
管理员负责管理平台的系统设置,包括轮播图管理等。管理员可以增删改查轮播图信息,通过标题进行搜索,以维护平台的美观和用户体验致,界面如下图所示。
图4.14系统管理界面图
图片上传关键代码如下
@PostMapping("/upload")
public Map<String, Object> upload(@RequestParam("file") MultipartFile file) {
log.info("进入方法");
if (file.isEmpty()) {
return error(30000, "没有选择文件");
}
try {
//判断有没路径,没有则创建
String filePath = System.getProperty("user.dir") + "/src/main/resources/static/";
File targetDir = new File(filePath);
if (!targetDir.exists() && !targetDir.isDirectory()) {
if (targetDir.mkdirs()) {
log.info("创建目录成功");
} else {
log.error("创建目录失败");
}
}
String fileName = file.getOriginalFilename();
File dest = new File(filePath + fileName);
log.info("文件路径:{}", dest.getPath());
log.info("文件名:{}", dest.getName());
file.transferTo(dest);
JSONObject jsonObject = new JSONObject();
jsonObject.put("url", "/api/upload/" + fileName);
return success(jsonObject);
} catch (IOException e) {
log.info("上传失败:{}", e.getMessage());
}
return error(30000, "上传失败");
}
测试目的是为了验证系统的功能、性能和稳定性,以确保系统在实际应用中能够达到预期的要求。通过测试,可以发现潜在的问题和缺陷,并及时进行修复和改进。测试还可以评估系统的可靠性、安全性和用户体验,以提供一个高质量和可信赖的产品。此外,测试也有助于验证系统是否满足用户需求和预期,是否符合相应的标准和规范。总之,测试的目的是为了确保系统的质量和可靠性,从而为用户提供良好的使用体验和价值。
表5.1 用户注册测试用例
| 测试编号 | 测试内容 | 预期结果 |
| TC-001 | 输入有效信息 | 注册成功,跳转到登录页面 |
| TC-002 | 输入已存在账号 | 显示账号已存在的提示信息 |
| TC-003 | 输入无效信息 | 显示注册失败的提示信息,要求重新输入有效信息 |
表5.2 用户登录测试用例
| 测试编号 | 测试内容 | 预期结果 |
| TC-004 | 输入正确的账号密码 | 登录成功,跳转到个人主页 |
| TC-005 | 输入错误的账号密码 | 显示登录失败的提示信息,要求重新输入正确的账号密码 |
表5.3 修改密码测试用例
| 测试编号 | 测试内容 | 预期结果 |
| TC-006 | 输入有效密码 | 密码修改成功,显示修改成功的提示信息 |
| TC-007 | 输入无效密码 | 显示密码无效的提示信息,要求重新输入有效密码 |
| TC-008 | 输入错误原密码 | 显示原密码错误的提示信息,要求重新输入正确原密码 |
表5.4 充值信息测试用例
| 测试编号 | 测试内容 | 预期结果 |
| TC-009 | 输入有效的充值信息信息 | 充值信息成功,显示记录充值成功的提示信息 |
| TC-010 | 输入无效的充值信息信息 | 显示记录充值失败的提示信息,要求重新输入有效信息 |
表5.5 查看新闻资讯测试用例
| 测试编号 | 测试内容 | 预期结果 |
| TC-011 | 点击查看新闻资讯 | 显示当日的新闻资讯 |
| TC-012 | 选择其他日期 | 显示所选日期的新闻资讯 |
| TC-013 | 无可用新闻资讯 | 显示暂无该新闻的提示信息,提醒用户重新选择日期 |
综上所述,高校跳蚤市场系统在功能测试中表现良好,通过了所有测试用例。系统提供的用户注册、登录、修改密码、充值信息、查看新闻资讯等主要功能都能正常运行,并能够给出预期的提示信息和结果。然而,为了确保系统的全面稳定性和质量,仍建议进行更多的综合性测试,包括性能测试、安全性测试和用户体验测试等,以进一步验证和改进系统的功能和性能。
经过深入研究和精心开发,我们成功设计并实现了基于Spring Boot框架和手机端的高校跳蚤市场系统。该系统不仅满足了高校学生对便捷、安全二手交易的需求,还通过技术创新提升了交易效率和用户体验。
然而,在取得这些成果的同时,我们也意识到研究中存在一些不足之处。例如,在系统的功能设计上,仍有进一步完善的空间,以满足更多用户的个性化需求。此外,在系统的推广和运营方面,我们也需要付出更多努力,以吸引更多用户参与并提升系统的活跃度。
展望未来,我们将继续优化和完善系统功能,提升系统的稳定性和安全性。同时,我们也将积极探索新的技术应用和业务模式,以推动高校跳蚤市场系统的创新发展。我们相信,在不久的将来,该系统将成为高校校园内不可或缺的一部分,为广大学生提供更加便捷、高效的二手交易服务。
总之,本次研究的成功实现为高校跳蚤市场系统的发展奠定了坚实的基础,也为未来的研究和实践提供了宝贵的经验和启示。我们将继续努力,为高校二手交易市场的繁荣发展贡献自己的力量。
[1] 张靖爽. “二手经济”悄然兴起 行业发展仍需规范[N]. 乌海日报, 2024-04-18 (006). DOI:10.28819/n.cnki.nwhbr.2024.000636.
[2] 田梦,常凯迪. 2024年1-2月二手乘用车市场分析 [J]. 汽车纵横, 2024, (04): 110-113.
[3] 李佳仪. 小市场·大体验 [J]. 今日教育(幼教金刊), 2024, (02): 48-51.
[4] 流苏. “跳蚤市场”助力,培养孩子正确金钱观 [J]. 家庭百事通, 2024, (01): 38-39.
[5] 李冬. 基于ASP.NET的大学生跳蚤市场服务平台设计 [J]. 智能城市, 2023, 9 (11): 6-8. DOI:10.19301/j.cnki.zncs.2023.11.002.
[6] T. S L ,Z. J B . The Flea-Market of History: Capital Remains [J]. Journalism & Communication Monographs, 2023, 25 (3): 282-289.
[7] 钱卫东. “校园跳蚤市场之忧”,这样解 [J]. 班主任之友(小学版), 2023, (06): 53-54.
[8] 王川,高凤英,蔡则天,等. 高校二手书籍交易平台研究与设计——以内蒙古大学为例 [J]. 科技创业月刊, 2023, 36 (05): 176-179.
[9] 高耀,许诺,李博,等. 基于Web的新型校园二手交易平台实践研究——以“校易集市”为例 [J]. 中国商论, 2023, (01): 130-132. DOI:10.19699/j.cnki.issn2096-0298.2023.01.130.
[10] 王梓擎,朱婧,杨淯忠,等. 大学校园线下二手经济发展分析 [J]. 北方经贸, 2022, (12): 95-97.
[11] 褚晔,丁永慧. 高校跳蚤市场标准化管理的提升策略研究 [J]. 市场周刊, 2022, 35 (08): 35-38.
[12] The 13th Annual Palm Beach Marine Flea Market and Seafood Festival Returns February 12-13, 2022 [J]. M2 Presswire, 2021,
[13] 许一靖,李英杰,韩润心,等. 校园跳蚤市场 [J]. 山西电子技术, 2021, (05): 66-68.
[14] 谢海敏,李晋,丁沈美,等. 大学校园二手市场调查分析——以南京师范大学泰州学院为例 [J]. 商场现代化, 2021, (16): 10-12. DOI:10.14013/j.cnki.scxdh.2021.16.004.
[15] 陈镇欣,张明庆,卢宇立. 校园二手交易平台小程序的设计与实现 [J]. 福建电脑, 2021, 37 (08): 102-104. DOI:10.16707/j.cnki.fjpc.2021.08.028.
[16] 蒋凯成,崔倩倩. 高校跳蚤市场交易平台研究——以新疆医科大学厚博学院为例 [J]. 投资与创业, 2021, 32 (10): 139-141.
[17] 袁文钢. 新时代背景下中小学校园跳蚤市场的教育价值 [J]. 小学教学研究, 2021, (06): 43-44.
[18] 李宇凡. 校园跳蚤市场 [J]. 少先队活动, 2021, (01): 41.
[19] 曾灏,严张凌. 校园跳蚤市场APP的设计与开发 [J]. 信息与电脑(理论版), 2020, 32 (20): 72-74.
致谢
在论文的结尾,我想衷心感谢所有在我完成这篇论文过程中给予我支持和帮助的人们。
首先,我要感谢我的指导老师,他们的悉心指导和耐心教诲让我受益良多,他们的指引和建议使得我的论文能够更加完善和专业。
其次,我要感谢我的家人和朋友们,他们在我写论文的过程中给予了我无私的支持和理解,他们的鼓励和关心让我坚定地走完了论文的写作之路。
同时,我还要感谢所有参与过论文调研和访谈的对象,他们的宝贵意见和信息为我的论文提供了丰富的素材和数据支持,让我的论文更加具有实际意义。
最后,我要感谢所有关心和支持我的人们,正是因为你们的支持和鼓励,我才能够顺利地完成这篇论文。在此,我向你们表示最诚挚的感谢和深深的敬意。
感谢你们在我学术道路上的陪伴和帮助,我将倍加珍惜这份情谊,继续不断努力,为自己的学术梦想而奋斗。再次感谢你们!
免费领取项目源码,请关注❥点赞收藏并私信博主,谢谢~
基于Spring Boot的高校跳蚤市场系统设计与实现

被折叠的 条评论
为什么被折叠?



