随着互联网技术的深入发展,信息网络化已成为现代社会的重要特征,不仅提升了工作效率,更改变了人们的生活方式。电子商务的蓬勃兴起,让交易活动突破了时空限制,极大地方便了人们的日常购物。针对学生群体的特殊需求,我们设计并实现了一个基于Spring Boot框架的二手交易系统。该系统采用B/S模式,运用Java技术构建,以MySQL作为后端数据库,确保数据的安全与稳定。
系统包含普通用户、管理员、平台员工三种角色,并设有交易商城、订单配送、订单列表和举报反馈等核心功能。普通用户可以便捷地发布和浏览二手商品,进行在线交易;管理员则负责系统的维护和管理,保障平台的正常运行;平台员工则负责处理订单配送等事务。此外,系统还设有举报反馈机制,以应对可能出现的交易纠纷,确保交易的公正与安全。
此系统的设计与实现,不仅为用户提供了一个优质、安全的二手交易系统,也推动了现代信息化的发展,满足了现代用户快捷、便利的交易需求。
关键词:交易系统;Java;Spring Boot
Abstract
With the in-depth development of Internet technology, information networking has become an important feature of modern society, which not only improves work efficiency, but also changes people's lifestyle. The booming rise of e-commerce has broken through the limitations of time and space in transaction activities, greatly facilitating people's daily shopping. We have designed and implemented a second-hand trading system based on the Spring Boot framework to meet the special needs of the student population. The system adopts B/S mode and is built using Java technology, with MySQL as the backend database to ensure data security and stability.
The system includes three roles: ordinary user, administrator, and platform employee, and has core functions such as transaction mall, order delivery, order list, and report feedback. Ordinary users can conveniently publish and browse second-hand goods for online transactions; Administrators are responsible for maintaining and managing the system to ensure the normal operation of the platform; Platform employees are responsible for handling order delivery and other affairs. In addition, the system also has a reporting and feedback mechanism to respond to possible transaction disputes and ensure the fairness and security of transactions.
The design and implementation of this system not only provides users with a high-quality and secure second-hand trading system, but also promotes the development of modern informatization, meeting the fast and convenient trading needs of modern users.
Keywords: Trading system; Java; Spring Boot
目 录
第1章 绪论
1.1 研究背景
在数字化时代的浪潮下,二手交易系统作为电子商务的一种重要形态,正逐渐渗透到人们的日常生活中。这一系统的兴起,不仅体现了资源的有效再利用,也反映了消费者对于环保、经济、便捷等多元化价值的追求。
随着全球经济的快速发展,商品流通量剧增,大量新商品的涌现同时也带来了资源的过度消耗和环境的压力。在这样的背景下,二手交易系统应运而生,它提供了一个平台,让闲置的物品得以重新流通,既满足了消费者的需求,又降低了资源的浪费。
此外,二手交易系统还为人们带来了经济上的实惠。相较于购买新商品,二手商品往往价格更为亲民,这使得更多消费者能够在有限的预算内实现更多的消费选择。同时,对于平台员工而言,二手交易系统也提供了一个变现闲置物品、实现资产增值的途径。
因此,研究二手交易系统不仅有助于我们理解现代电子商务的发展趋势,也为推动资源的有效利用、促进可持续发展提供了重要的视角。
1.2 国内外研究现状
随着电子商务的迅猛发展和人们对可持续生活方式的追求,二手交易系统在全球范围内受到了广泛关注。这一系统不仅为人们提供了一个便捷的交易平台,更推动了资源的循环利用和可持续发展。
在国内,二手交易系统正处于蓬勃发展的阶段。众多基于互联网技术的二手交易平台如雨后春笋般涌现,如闲鱼、转转等。这些平台通过提供信息发布、在线交流、安全支付等功能,极大地简化了二手交易的流程,使得更多人能够参与到这一活动中来。同时,政府也出台了一系列政策,鼓励和支持二手市场的发展,进一步推动了二手交易系统的繁荣。
相比之下,国外的二手交易系统则更加成熟和规范化。以美国为例,eBay、Craigslist等二手交易平台早已深入人心,形成了庞大的用户群体和完善的交易机制。这些平台不仅提供了丰富的商品选择,还通过智能推荐、信用评价等功能,确保了交易的效率和安全性。此外,国外的研究者也在不断探索新的技术应用和创新模式,以提升二手交易系统的用户体验和市场竞争力。
无论是国内还是国外,二手交易系统都展现出了巨大的发展潜力和市场前景。随着技术的不断进步和消费者需求的日益多样化,未来的二手交易系统必将更加智能、便捷和高效,为人们的生活带来更多便利和价值。
第2章 系统的相关技术介绍
2.1 Spring Boot框架
Spring Boot采纳了一种认为约定比配置更为关键的观点,并利用默认设置来减少开发者需要完成的配置任务。这样可以更迅速地启动工程项目,并减少配置错误的可能性。Spring Boot集成了多种常见的Web应用容器,例如Tomcat、Jetty等,因此无需从外部进行部署,可以通过这些内置的容器轻松地执行应用程序。这种方式有助于简化工程中的调度和维护工作。Spring Boot利用自动化的配置策略,成功地实现了基于项目依赖性和环境因素的应用自动化配置。这种方式有助于降低配置的工作负担和提高开发的效率。Spring Boot为用户在安全性、事务处理和数据访问上提供了众多的即时开箱功能。这种方式使得开发者能更专注于业务逻辑的实现,而不是过分关注基础设施的建设。Spring Boot成功地融合了Spring框架内的众多功能模块,如Spring MVC、Spring Data、Spring Security等,这为开发者提供了一个便捷的平台,使他们可以轻松地使用这些功能来开发全面的企业级应用。
2.2 Vue框架
Vue.js主张把应用组件化发展,把它细分成若干个子模块,每个子模块有自己特有的境界和作用。该方法提高了编码的维护性、降低编码复杂程度、促进团队间协作。.Vue.js不仅为用户提供了丰富的工具和库,还允许用户使用其他库来满足各种不同的需求,比如路由和状态管理等功能。这为开发人员创造了一个平台,让他们能够根据项目的具体需求进行灵活的配置和扩展。Vue.js庞大而有活力的社群、大量第三方库、插件资源等给开发者带来更加有效的问题解决与功能实现途径。Vue.js使用虚拟DOM以及几种优化策略来保证优异的性能表现。本系统可以以较高级别的智能水平对DOM进行更新,减少了不必要的操作步骤并进一步提高了应用的整体性能。当单页面应用建立完成后,Vue给我们带来了Vue Router等工具,极大地简化了路由管理过程,使复杂前端应用开发更加容易。
2.3 MySQL数据库
MySQL在处理海量数据方面表现突出,通过索引及查询优化可以实现高性能。它提供了多种存储引擎,这些存储引擎在功能和性能上各有优势,使得开发者能够按需选择最适合自己使用的引擎。MySQL支持标准SQL中的大部分功能,同时也支持存储过程、触发器和用户自定义函数这些高级功能,这些功能能够提高数据处理的灵活性和效率。此外MySQL可以通过主从复制、分区和集群等方式实现可扩展性,满足人们不断提高的需求。MySQL提供了多种安全特性,包括访问控制、加密传输、数据备份和恢复等。开发者可以使用这些功能来保护信息的安全性和完整性。作为一个流行的数据库系统,MySQL拥有庞大的用户社区和活跃的开发者社区。这意味着大量的文档、教程和支持资源可用于方便开发者的协助和问题的解决。MySQL遵循SQL标准并支持许多规范SQL语法和功能。这样就能实现与其它众多数据库及应用程序的无缝融合。
2.4 B/S架构
B/S架构很好地解决了服务器端业务逻辑和数据存储的问题,可以很好地实现安全控制和管理数据。无需在客户端保存敏感信息,减少了一定的安全风险。服务器端集中管理业务逻辑、数据和安全性,使集中化的管理和控制更容易实现。例如权限管理、数据备份和恢复等均可以在服务器端进行。考虑到客户端仅需安装现代化Web浏览器就可以实现对新用户及设备的访问比较容易。系统的扩展更加灵活,无需考虑客户端软件的分发和安装。B/S架构适用于大规模应用,能够支持数千名用户一次访问。服务器端的集中化处理和资源管理使性能更容易扩展和优化。
2.5 本章小结
本节针对二手交易系统在程序编写过程中应用的Spring Boot框架,Vue框架, MySQL数据库,B/S架构进行介绍。
第3章 系统分析
3.1 可行性分析
本文的设计的系统将会分别从经济可行性,技术可行性以及社会可行性等方面进行全面的可行性的分析。
3.1.1技术可行性分析
Spring Boot是一种成熟的Java开发框架已被广泛用于各类企业级应用开发中,其中包括Web应用,移动应用等等。它所提供的丰富功能和最佳实践有助于开发者迅速而有效地建设优质应用。所以,在技术成熟度方面,以Spring Boot为平台开发二手交易系统具有一定的可行性。Spring Boot对基于Spring应用程序开发流程进行简化,并提供自动配置及快速开发等支持。开发者能够迅速构建应用的框架和使用Spring所提供的多种功能来实现快速开发。这样就极大地缩短了开发周期和难度,所以以Spring Boot为平台进行二手交易系统的快速研发具有一定的可行性。Spring Boot拥有出色的扩展能力,用户可以通过增加或更换Spring Boot Starter来增强应用的各项功能。对二手交易系统而言,也许会增加某些具体功能模块。所以二手交易系统采用Spring Boot框架进行快速开发具有一定的可行性。
3.1.2经济可行性分析
Spring Boot框架为开发者提供了丰富的工具和库,使得开发过程更加高效,开发成本相对较低。相较于传统的Java Web开发,使用Spring Boot可以显著缩短开发周期,降低开发成本。 Spring Boot拥有庞大的开发者社区和丰富的生态系统,这意味着你可以找到各种各样的开源工具和库来满足你的需求,而无需从零开始。这不仅降低了开发成本,也降低了维护成本。 Spring Boot不仅可以用于开发Web应用程序,还可以用于开发微服务、批处理应用、RESTful API等,这使得基于Spring Boot的二手交易系统在未来有更多的可能性,比如扩展功能、增加服务渠道等。 Spring Boot集成了内嵌的Web服务器,如Tomcat和Jetty,这使得部署过程变得简单。同时,Spring Boot的零配置设计使得维护变得更为容易。
3.1.3操作可行性分析
一个优秀的网站应该具备良好的用户友好性。以Spring Boot为平台开发的二手交易系统,可使用简洁明快的界面设计来提供通俗易懂、便于操作的特点,方便用户进行操作。网站的响应速度对用户的操作体验有着至关重要的影响。以Spring Boot为平台开发二手交易系统,能够采用缓存机制,异步处理和其他技术手段对数据访问进行优化,提升了系统响应速度,使得用户运行更顺畅。网站是否稳定可靠,关系到用户是否信任忠诚。以Spring Boot为平台开发的二手交易系统,能够在Spring框架强大功能的支持下实现服务的高可用性和高稳定性,并保证了用户运行的可靠性。
3.2 系统功能需求
用户的用例图如图3-1所示。

图3-1 普通用户用例图
平台员工的用例图如图3-2所示。

图3-2 平台员工用例图
管理员的用例图如图3-3所示。

图3-3 管理员用例图
根据二手交易系统功能需求分析,主要划分为了普通用户模块、平台员工和管理员模块这三大部分,以上模块又细分小功能模块。具体如下:
1、普通用户模块:
- 注册登录:游客可以通过注册成为系统用户,使用账号密码可进行登录,使用系统功能。
- 首页:可查看轮播图和系统其他功能。
- 交易商城:可查所有交易商城信息,支持局部搜索和下拉(筛选、排序)搜索,热门商品推荐,点击可查看详情,进行收藏、评论,并可点击立即购买(订单备注、支付)和加入购物车操作。
- 商城管理:点击“商城管理”下拉出现我的购物车、我的订单、我的地址等操作。具体如下:
点击“我的购物车”,可查看加入购物的交易商城,点击可查看详情,并可进行删除和选择订单购买(订单备注、支付)操作;
点击“我的订单”,可查看我的订单信息,可进行增改删查,支持排序、订单状态搜索,点击可查看详情;
点击“我的地址”,可查看我的地址信息,并可进行新建收货地址(收货人、手机号、详细地址)操作。
我的账户:对个人资料进行管理,包括修改密码和修改资料(头像、昵称、邮箱、用户姓名、用户性别)。
- 个人中心:可对个人首页、举报反馈、订单配送、收藏等信息进行管控。具体如下:
点击“举报反馈”,可查看举报反馈信息,进行查询操作,支持用户姓名、反馈日期进行搜索,可点击查看详情;
点击“订单配送”,可查看订单配送信息,进行查询操作,支持配送状态、签收状态搜索,可点击查看详情,和进行签收操作;
点击“收藏”,可管理所有收藏信息,进行查看和删除操作,可点击查看详情。
3、平台员工模块:
- 注册登录:平台员工用户可在后台进行注册,使用账号密码进行登录,并可对个人信息和修改密码进行管控。
- 后台首页:可查看商品销售金额统计、商品销售数量统计等信息数据分析图表。
- 商城管理:可对自己的交易商城、订单列表、订单配送等信息进行管理。具体如下:
点击“交易商城”,可查看自己的交易商城信息,进行增删改查操作,支持标题、分类搜索,可点击查看详情和查看评论;
点击“订单列表”,可查看自己的订单信息,进行查询和删除操作,支持订单号、商品名称、联系人姓名、状态搜索,可点击查看详情,并可点击进行配送操作;
点击“订单配送”,可查看自己的订单配送信息,进行增删改查操作,支持配送状态、签收状态搜索,可点击查看详情。
管理员模块:
- 登录:管理员账号密码由系统生成,可使用账号密码可进行登录,使用系统功能,并可对个人信息和密码进行管理。
- 后台首页:可查看商品销售金额统计、商品销售数量统计等信息数据分析图表。
- 系统用户:可对普通用户、平台员工和管理员进行管控,包括进行增删改查操作,点击可查看详情。
- 举报反馈管理:可查看所有举报反馈,进行增改删查操作,支持用户姓名、反馈日期进行搜索,可点击查看详情。
- 系统管理:可对首页的轮播图以及友情链接进行管理。查看添加的轮播图信息,进行增删改查操作,支持标题搜索,可点击查看详情。
- 商城管理:可对交易商城、分类列表、订单列表、订单配送等信息进行管理。具体如下::
点击“交易商城”,可查看所有交易商城信息,进行增删改查操作,支持标题、分类搜索,可点击查看详情和查看评论。
点击“分类列表”,可查看所有分类信息,进行增删改查操作,支持分类搜索,可点击查看详情;
点击“订单列表”,可查看所有订单信息,支持订单号、商品名称、联系人姓名、状态搜索,可点击查看详情(商品名称、订单号、商品图片、价格、原价、购买数量、总价、联系人名称、联系人地址、订单状态、订单备注),并可点击进行配送操作;
点击“订单配送”,可查看所有订单配送信息,进行增删改查操作,支持配送状态、签收状态搜索,可点击查看详情,可点击签收,修改签收状态。
3.3 业务流程分析
该系统在数据处理过程中还需借助相关工具来显示其内在操作逻辑。
在该系统数据录入页面中,对操作者给出的每一条数据均制定了相关检验规则,如数据信息中不可能存在非法字符或原本应使用汉字等,无法以字母替代,以及数据内容长短等方面都有规定,这类能够保证数据准确性检验规则在编码方式上,都是事先准备。数据添加过程如下所示。若数据已被保存到数据库中,表示操作者所提供数据的内容与格式均满足要求。

图3-4 添加信息流程图
在很多时候,当系统面临海量数据时,不可避免地会检测到一些误差,所以要及时对这些误差进行修正,该系统还提供了对数据进行后期修正的功能,具体过程如下图所示。但更新后的资料还需经过资料有效性检验。能最后写到数据库中,就表示修改后数据满足要求。

图3-5 修改信息流程图
面对数据库中海量的数据,系统前台必须利用查询功能才能迅速得到所需信息。过程如下图所示。这一功能要求操作者事先录入关键词,并在系统后台数据库中保存有与关键词相匹配的数据后及时进行展示,全程所需时间非常短。

图3-6 查询信息流程图
3.4 本章小结
本节主要是对系统实现进行可行性分析,从经济可行性,技术可行性,操作可行性三个方面进行分析。同时搭配用例图对系统的需求分析进行描述。以及对系统的业务流程进行概述。
第4章 系统总体设计
4.1 系统功能设计
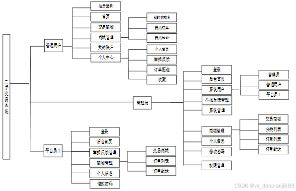
二手交易系统整体的功能模块包括管理员+平台员工+普通用户三个模块,实现了对商品相关信息的查询管理,系统的功能结构图如下图4-1所示。

图4-1 系统功能结构图
4.2 数据库设计
二手交易系统包括管理员、平台员工和普通用户三个角色,需要相应的存储系统用户、权限管理、举报反馈管理、商城管理等数据,本设计中选用MySQL作为Web端开发的数据存储。
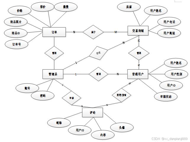
4.2.1E-R模型设计
E-R图作为可视化工具有助于开发人员对实体间关系的直观表达,进而对数据模型有更深入的了解。通过对实体,属性,关系等要素进行图形化展示,E-R图可以清晰揭示数据间的逻辑结构并帮助降低歧义与误解。系统总体E-R图如图4-2所示。

图4-2 系统总体E-R图
系统中几类主要的实体属性图设计如下:
(1)普通用户实体属性图

图4-3 普通用户实体属性图
(2)交易商城实体属性图

图4-4 交易商城实体属性图
(3)订单实体属性图

图4-5 订单实体属性图
(4)评论实体属性图

图4-6 评论实体属性图
4.2.2数据库表设计
二手交易系统的数据库中包括5张主要的数据表,依次为管理员信息表、普通用户信息表、平台员工表、收货地址表、购物车表、交易商城表、订单表、物流配送表等等。
表address (收货地址:)
| 编号 | 名称 | 数据类型 | 长度 | 小数位 | 允许空值 | 主键 | 默认值 | 说明 |
| 1 | address_id | int | 10 | 0 | N | Y | 收货地址: | |
| 2 | name | varchar | 32 | 0 | Y | N | 姓名: | |
| 3 | phone | varchar | 13 | 0 | Y | N | 手机: | |
| 4 | postcode | varchar | 8 | 0 | Y | N | 邮编: | |
| 5 | address | varchar | 255 | 0 | N | N | 地址: | |
| 6 | user_id | mediumint | 8 | 0 | N | N | 用户ID:[0,8388607]用户获取其他与用户相关的数据 | |
| 7 | create_time | timestamp | 19 | 0 | N | N | CURRENT_TIMESTAMP | 创建时间: |
| 8 | update_time | timestamp | 19 | 0 | N | N | CURRENT_TIMESTAMP | 更新时间: |
| 9 | default | bit | 1 | 0 | N | N | 0 | 默认判断 |
表cart (购物车)
| 编号 | 名称 | 数据类型 | 长度 | 小数位 | 允许空值 | 主键 | 默认值 | 说明 |
| 1 | cart_id | int | 10 | 0 | N | Y | 购物车ID: | |
| 2 | title | varchar | 64 | 0 | Y | N | 标题: | |
| 3 | img | varchar | 255 | 0 | N | N | 0 | 图片: |
| 4 | user_id | int | 10 | 0 | N | N | 0 | 用户ID: |
| 5 | create_time | timestamp | 19 | 0 | N | N | CURRENT_TIMESTAMP | 创建时间: |
| 6 | update_time | timestamp | 19 | 0 | N | N | CURRENT_TIMESTAMP | 更新时间: |
| 7 | state | int | 10 | 0 | N | N | 0 | 状态:使用中,已失效 |
| 8 | price | double | 9 | 2 | N | N | 0.00 | 单价: |
| 9 | price_ago | double | 9 | 2 | N | N | 0.00 | 原价: |
| 10 | price_count | double | 11 | 2 | N | N | 0.00 | 总价: |
| 11 | num | int | 10 | 0 | N | N | 1 | 数量: |
| 12 | goods_id | mediumint | 8 | 0 | N | N | 商品id:[0,8388607] | |
| 13 | type | varchar | 64 | 0 | N | N | 未分类 | 商品分类: |
| 14 | description | varchar | 255 | 0 | Y | N | 描述:[0,255]用于产品规格描述 |
表collect (收藏)
| 编号 | 名称 | 数据类型 | 长度 | 小数位 | 允许空值 | 主键 | 默认值 | 说明 |
| 1 | collect_id | int | 10 | 0 | N | Y | 收藏ID: | |
| 2 | user_id | int | 10 | 0 | N | N | 0 | 收藏人ID: |
| 3 | source_table | varchar | 255 | 0 | Y | N | 来源表: | |
| 4 | source_field | varchar | 255 | 0 | Y | N | 来源字段: | |
| 5 | source_id | int | 10 | 0 | N | N | 0 | 来源ID: |
| 6 | title | varchar | 255 | 0 | Y | N | 标题: | |
| 7 | img | varchar | 255 | 0 | Y | N | 封面: | |
| 8 | create_time | timestamp | 19 | 0 | N | N | CURRENT_TIMESTAMP | 创建时间: |
| 9 | update_time | timestamp | 19 | 0 | N | N | CURRENT_TIMESTAMP | 更新时间: |
表comment (评论)
| 编号 | 名称 | 数据类型 | 长度 | 小数位 | 允许空值 | 主键 | 默认值 | 说明 |
| 1 | comment_id | int | 10 | 0 | N | Y | 评论ID: | |
| 2 | user_id | int | 10 | 0 | N | N | 0 | 评论人ID: |
| 3 | reply_to_id | int | 10 | 0 | N | N | 0 | 回复评论ID:空为0 |
| 4 | content | longtext | 2147483647 | 0 | Y | N | 内容: | |
| 5 | nickname | varchar | 255 | 0 | Y | N | 昵称: | |
| 6 | avatar | varchar | 255 | 0 | Y | N | 头像地址:[0,255] | |
| 7 | create_time | timestamp | 19 | 0 | N | N | CURRENT_TIMESTAMP | 创建时间: |
| 8 | update_time | timestamp | 19 | 0 | N | N | CURRENT_TIMESTAMP | 更新时间: |
| 9 | source_table | varchar | 255 | 0 | Y | N | 来源表: | |
| 10 | source_field | varchar | 255 | 0 | Y | N | 来源字段: | |
| 11 | source_id | int | 10 | 0 | N | N | 0 | 来源ID: |
表goods (商品信息)
| 编号 | 名称 | 数据类型 | 长度 | 小数位 | 允许空值 | 主键 | 默认值 | 说明 |
| 1 | goods_id | mediumint | 8 | 0 | N | Y | 产品id:[0,8388607] | |
| 2 | title | varchar | 125 | 0 | Y | N | 标题:[0,125]用于产品和html的<title>标签中 | |
| 3 | img | text | 65535 | 0 | Y | N | 封面图:用于显示于产品列表页 | |
| 4 | description | varchar | 255 | 0 | Y | N | 描述:[0,255]用于产品规格描述 | |
| 5 | price_ago | double | 8 | 2 | N | N | 0.00 | 原价:[1] |
| 6 | price | double | 8 | 2 | N | N | 0.00 | 卖价:[1] |
| 7 | sales | int | 10 | 0 | N | N | 0 | 销量:[0,1000000000] |
| 8 | inventory | int | 10 | 0 | N | N | 0 | 商品库存 |
| 9 | type | varchar | 64 | 0 | N | N | 商品分类: | |
| 10 | hits | int | 10 | 0 | N | N | 0 | 点击量:[0,1000000000]访问这篇产品的人次 |
| 11 | content | longtext | 2147483647 | 0 | Y | N | 正文:产品的主体内容 | |
| 12 | img_1 | text | 65535 | 0 | Y | N | 主图1: | |
| 13 | img_2 | text | 65535 | 0 | Y | N | 主图2: | |
| 14 | img_3 | text | 65535 | 0 | Y | N | 主图3: | |
| 15 | img_4 | text | 65535 | 0 | Y | N | 主图4: | |
| 16 | img_5 | text | 65535 | 0 | Y | N | 主图5: | |
| 17 | create_time | timestamp | 19 | 0 | N | N | CURRENT_TIMESTAMP | 创建时间: |
| 18 | update_time | timestamp | 19 | 0 | N | N | CURRENT_TIMESTAMP | 更新时间: |
| 19 | customize_field | text | 65535 | 0 | Y | N | 自定义字段 | |
| 20 | source_table | varchar | 255 | 0 | Y | N | 来源表: | |
| 21 | source_field | varchar | 255 | 0 | Y | N | 来源字段: | |
| 22 | source_id | int | 10 | 0 | N | N | 0 | 来源ID: |
| 23 | user_id | int | 10 | 0 | Y | N | 0 | 添加人 |
表goods_type (商品类型)
| 编号 | 名称 | 数据类型 | 长度 | 小数位 | 允许空值 | 主键 | 默认值 | 说明 |
| 1 | type_id | int | 10 | 0 | N | Y | 商品分类ID: | |
| 2 | father_id | smallint | 5 | 0 | N | N | 0 | 上级分类ID:[0,32767] |
| 3 | name | varchar | 255 | 0 | Y | N | 商品名称: | |
| 4 | desc | varchar | 255 | 0 | Y | N | 描述: | |
| 5 | icon | varchar | 255 | 0 | Y | N | 图标: | |
| 6 | source_table | varchar | 255 | 0 | Y | N | 来源表: | |
| 7 | source_field | varchar | 255 | 0 | Y | N | 来源字段: | |
| 8 | create_time | timestamp | 19 | 0 | N | N | CURRENT_TIMESTAMP | 创建时间: |
| 9 | update_time | timestamp | 19 | 0 | N | N | CURRENT_TIMESTAMP | 更新时间: |
表link (友情链接)
| 编号 | 名称 | 数据类型 | 长度 | 小数位 | 允许空值 | 主键 | 默认值 | 说明 |
| 1 | link_id | smallint | 5 | 0 | N | Y | 友情链接ID:[0,32767] | |
| 2 | display | smallint | 5 | 0 | N | N | 100 | 显示顺序:[0,10000]数值越小,越优先显示 |
| 3 | name | varchar | 32 | 0 | Y | N | 链接名称:[0,32] | |
| 4 | img | varchar | 255 | 0 | Y | N | 友情链接图:[0,255] | |
| 5 | url | varchar | 255 | 0 | Y | N | 跳转链接:[0,255] | |
| 6 | create_time | timestamp | 19 | 0 | N | N | CURRENT_TIMESTAMP | 创建时间: |
| 7 | update_time | timestamp | 19 | 0 | N | N | CURRENT_TIMESTAMP | 更新时间: |
表logistics_delivery (物流配送)
| 编号 | 名称 | 数据类型 | 长度 | 小数位 | 允许空值 | 主键 | 默认值 | 说明 |
| 1 | logistics_delivery_id | int | 10 | 0 | N | Y | 物流配送ID | |
| 2 | order_number | varchar | 64 | 0 | Y | N | 订单号 | |
| 3 | product_name | varchar | 64 | 0 | Y | N | 商品名称 | |
| 4 | purchase_quantity | varchar | 64 | 0 | Y | N | 购买数量 | |
| 5 | total_transaction_amount | double | 11 | 2 | Y | N | 0.00 | 交易总额 |
| 6 | the_date_of_issuance | date | 10 | 0 | Y | N | 发货日期 | |
| 7 | delivery_number | varchar | 30 | 0 | Y | N | 配送订单 | |
| 8 | ordinary_users | int | 10 | 0 | Y | N | 0 | 普通用户 |
| 9 | shipping_address | varchar | 64 | 0 | Y | N | 收货地址 | |
| 10 | delivery_status | varchar | 64 | 0 | Y | N | 配送状态 | |
| 11 | signing_status | varchar | 64 | 0 | Y | N | 签收状态 | |
| 12 | recommend | int | 10 | 0 | N | N | 0 | 智能推荐 |
| 13 | contact_name | varchar | 255 | 0 | Y | N | 联系人名字 | |
| 14 | merchant_id | int | 10 | 0 | Y | N | 商家id | |
| 15 | create_time | datetime | 19 | 0 | N | N | CURRENT_TIMESTAMP | 创建时间 |
| 16 | update_time | timestamp | 19 | 0 | N | N | CURRENT_TIMESTAMP | 更新时间 |
表order (订单)
| 编号 | 名称 | 数据类型 | 长度 | 小数位 | 允许空值 | 主键 | 默认值 | 说明 |
| 1 | order_id | int | 10 | 0 | N | Y | 订单ID: | |
| 2 | order_number | varchar | 64 | 0 | Y | N | 订单号: | |
| 3 | goods_id | mediumint | 8 | 0 | N | N | 商品id:[0,8388607] | |
| 4 | title | varchar | 32 | 0 | Y | N | 商品标题: | |
| 5 | img | varchar | 255 | 0 | Y | N | 商品图片: | |
| 6 | price | double | 10 | 2 | N | N | 0.00 | 价格: |
| 7 | price_ago | double | 10 | 2 | N | N | 0.00 | 原价: |
| 8 | num | int | 10 | 0 | N | N | 1 | 数量: |
| 9 | price_count | double | 8 | 2 | N | N | 0.00 | 总价: |
| 10 | norms | varchar | 255 | 0 | Y | N | 规格: | |
| 11 | type | varchar | 64 | 0 | N | N | 未分类 | 商品分类: |
| 12 | contact_name | varchar | 32 | 0 | Y | N | 联系人姓名: | |
| 13 | contact_email | varchar | 125 | 0 | Y | N | 联系人邮箱: | |
| 14 | contact_phone | varchar | 11 | 0 | Y | N | 联系人手机: | |
| 15 | contact_address | varchar | 255 | 0 | Y | N | 收件地址: | |
| 16 | postal_code | varchar | 9 | 0 | Y | N | 邮政编码: | |
| 17 | user_id | int | 10 | 0 | N | N | 0 | 买家ID: |
| 18 | merchant_id | mediumint | 8 | 0 | N | N | 0 | 商家ID: |
| 19 | create_time | timestamp | 19 | 0 | N | N | CURRENT_TIMESTAMP | 创建时间: |
| 20 | update_time | timestamp | 19 | 0 | N | N | CURRENT_TIMESTAMP | 更新时间: |
| 21 | description | varchar | 255 | 0 | Y | N | 描述:[0,255]用于产品规格描述 | |
| 22 | state | varchar | 16 | 0 | N | N | 待付款 | 订单状态:待付款,待发货,待签收,已签收,待退款,已退款,已拒绝,已完成 |
| 23 | remark | text | 65535 | 0 | Y | N | 订单备注 | |
| 24 | delivery_state | varchar | 16 | 0 | Y | N | 未配送 | 发货状态:未配送,已配送 |
| 25 | vip_discount | double | 11 | 2 | Y | N | 0.00 | 折扣 |
表platform_employees (平台员工)
| 编号 | 名称 | 数据类型 | 长度 | 小数位 | 允许空值 | 主键 | 默认值 | 说明 |
| 1 | platform_employees_id | int | 10 | 0 | N | Y | 平台员工ID | |
| 2 | employee_name | varchar | 64 | 0 | Y | N | 员工名称 | |
| 3 | employee_phone_number | varchar | 64 | 0 | Y | N | 员工电话 | |
| 4 | examine_state | varchar | 16 | 0 | N | N | 已通过 | 审核状态 |
| 5 | user_id | int | 10 | 0 | N | N | 0 | 用户ID |
| 6 | create_time | datetime | 19 | 0 | N | N | CURRENT_TIMESTAMP | 创建时间 |
| 7 | update_time | timestamp | 19 | 0 | N | N | CURRENT_TIMESTAMP | 更新时间 |
表regular_users (普通用户)
| 编号 | 名称 | 数据类型 | 长度 | 小数位 | 允许空值 | 主键 | 默认值 | 说明 |
| 1 | regular_users_id | int | 10 | 0 | N | Y | 普通用户ID | |
| 2 | user_name | varchar | 64 | 0 | Y | N | 用户姓名 | |
| 3 | user_gender | varchar | 64 | 0 | Y | N | 用户性别 | |
| 4 | user_phone_number | varchar | 64 | 0 | Y | N | 用户电话 | |
| 5 | user_address | varchar | 64 | 0 | Y | N | 用户地址 | |
| 6 | examine_state | varchar | 16 | 0 | N | N | 已通过 | 审核状态 |
| 7 | user_id | int | 10 | 0 | N | N | 0 | 用户ID |
| 8 | create_time | datetime | 19 | 0 | N | N | CURRENT_TIMESTAMP | 创建时间 |
| 9 | update_time | timestamp | 19 | 0 | N | N | CURRENT_TIMESTAMP | 更新时间 |
表reporting_feedback (举报反馈)
| 编号 | 名称 | 数据类型 | 长度 | 小数位 | 允许空值 | 主键 | 默认值 | 说明 |
| 1 | reporting_feedback_id | int | 10 | 0 | N | Y | 举报反馈ID | |
| 2 | regular_users | int | 10 | 0 | Y | N | 0 | 普通用户 |
| 3 | user_name | varchar | 64 | 0 | Y | N | 用户姓名 | |
| 4 | feedback_date | date | 10 | 0 | Y | N | 反馈日期 | |
| 5 | feedback_title | varchar | 64 | 0 | Y | N | 反馈标题 | |
| 6 | feedback_content | text | 65535 | 0 | Y | N | 反馈内容 | |
| 7 | create_time | datetime | 19 | 0 | N | N | CURRENT_TIMESTAMP | 创建时间 |
| 8 | update_time | timestamp | 19 | 0 | N | N | CURRENT_TIMESTAMP | 更新时间 |
表trading_mall (交易商城)
| 编号 | 名称 | 数据类型 | 长度 | 小数位 | 允许空值 | 主键 | 默认值 | 说明 |
| 1 | trading_mall_id | int | 10 | 0 | N | Y | 交易商城ID | |
| 2 | seller | int | 10 | 0 | Y | N | 0 | 卖家 |
| 3 | user_name | varchar | 64 | 0 | Y | N | 用户姓名 | |
| 4 | user_gender | varchar | 64 | 0 | Y | N | 用户性别 | |
| 5 | user_phone_number | varchar | 64 | 0 | Y | N | 用户电话 | |
| 6 | user_address | varchar | 64 | 0 | Y | N | 用户地址 | |
| 7 | hits | int | 10 | 0 | N | N | 0 | 点击数 |
| 8 | praise_len | int | 10 | 0 | N | N | 0 | 点赞数 |
| 9 | cart_title | varchar | 125 | 0 | Y | N | 标题:[0,125]用于产品html的标签中 | |
| 10 | cart_img | text | 65535 | 0 | Y | N | 封面图:用于显示于产品列表页 | |
| 11 | cart_description | varchar | 255 | 0 | Y | N | 描述:[0,255]用于产品规格描述 | |
| 12 | cart_price_ago | double | 8 | 2 | N | N | 0.00 | 原价:[1] |
| 13 | cart_price | double | 8 | 2 | N | N | 0.00 | 卖价:[1] |
| 14 | cart_inventory | int | 10 | 0 | N | N | 0 | 商品库存 |
| 15 | cart_type | varchar | 64 | 0 | N | N | 未分类 | 商品分类: |
| 16 | cart_content | longtext | 2147483647 | 0 | Y | N | 正文:产品的主体内容 | |
| 17 | cart_img_1 | text | 65535 | 0 | Y | N | 主图1: | |
| 18 | cart_img_2 | text | 65535 | 0 | Y | N | 主图2: | |
| 19 | cart_img_3 | text | 65535 | 0 | Y | N | 主图3: | |
| 20 | cart_img_4 | text | 65535 | 0 | Y | N | 主图4: | |
| 21 | cart_img_5 | text | 65535 | 0 | Y | N | 主图5: | |
| 22 | create_time | datetime | 19 | 0 | N | N | CURRENT_TIMESTAMP | 创建时间 |
| 23 | update_time | timestamp | 19 | 0 | N | N | CURRENT_TIMESTAMP | 更新时间 |
4.3 本章小结
本章是对二手交易系统的总体设计,首先给出了系统的总体功能结构图,分用户、平台员工和管理员角色对系统的各个子功能进行描述;同时对二手交易系统数据库进行设计,并根据数据库设计原则,构建了系统E-R图以及数据库表结构。
第5章 系统详细设计与实现
5.1 注册登录
管理员进入后台管理系统后,可以对系统的信息进行管理操作。管理员需要先进行登录,输入用户名和密码,选择管理员角色,点击登录按钮,进行登录。管理员登录界面如图5-1所示。

图5-1 管理员登录界面
登录关键代码如下:
/**
* 登录
* @param data
* @param httpServletRequest
* @return
*/
@PostMapping("login")
public Map<String, Object> login(@RequestBody Map<String, String> data, HttpServletRequest httpServletRequest) {
log.info("[执行登录接口]");
String username = data.get("username");
String email = data.get("email");
String phone = data.get("phone");
String password = data.get("password");
List resultList = null;
Map<String, String> map = new HashMap<>();
if(username != null && "".equals(username) == false){
map.put("username", username);
resultList = service.select(map, new HashMap<>()).getResultList();
}
else if(email != null && "".equals(email) == false){
map.put("email", email);
resultList = service.select(map, new HashMap<>()).getResultList();
}
else if(phone != null && "".equals(phone) == false){
map.put("phone", phone);
resultList = service.select(map, new HashMap<>()).getResultList();
}else{
return error(30000, "账号或密码不能为空");
}
if (resultList == null || password == null) {
return error(30000, "账号或密码不能为空");
}
//判断是否有这个用户
if (resultList.size()<=0){
return error(30000,"用户不存在");
}
User byUsername = (User) resultList.get(0);
Map<String, String> groupMap = new HashMap<>();
groupMap.put("name",byUsername.getUserGroup());
List groupList = userGroupService.select(groupMap, new HashMap<>()).getResultList();
if (groupList.size()<1){
return error(30000,"用户组不存在");
}
UserGroup userGroup = (UserGroup) groupList.get(0);
//查询用户审核状态
if (!StringUtils.isEmpty(userGroup.getSourceTable())){
String sql = "select examine_state from "+ userGroup.getSourceTable() +" WHERE user_id = " + byUsername.getUserId();
String res = String.valueOf(service.runCountSql(sql).getSingleResult());
if (res==null){
return error(30000,"用户不存在");
}
if (!res.equals("已通过")){
return error(30000,"该用户审核未通过");
}
}
用户注册登录流程图如图5-2所示。

图5-2 用户注册登录流程图
用户进入系统后,同样需要进行登录才能进行操作。如果先前拥有系统账号,可以直接输入用户名和密码,点击登录按钮进行登录。如果没有系统账号,点击注册按钮,按照要求输入用户名和密码等信息,点击注册按钮,进行注册。注册完成后,可以进行登录。用户登录界面如图5-3所示,用户注册界面如图5-4所示。

图5-3 用户登录界面

图5-4注册界面
注册关键代码如下:
/**
* 注册
* @param user
* @return
*/
@PostMapping("register")
public Map<String, Object> signUp(@RequestBody User user) {
// 查询用户
Map<String, String> query = new HashMap<>();
Map<String,Object> map = JSON.parseObject(JSON.toJSONString(user));
query.put("username",user.getUsername());
List list = service.selectBaseList(service.select(query, new HashMap<>()));
if (list.size()>0){
return error(30000, "用户已存在");
}
map.put("password",service.encryption(String.valueOf(map.get("password"))));
service.insert(map);
return success(1);
}
5.2 首页实现
员工和管理员可在后台首页查看商品销售金额统计、商品销售数量统计等信息数据分析图表。但员工只能查看自己的商品销售金额统计、商品销售数量统计图表信息,而管理员可以查看所有图表信息。后台首页实现界面如图5-5所示。

图5-5 后台首页实现
用户登录成功后,进入系统的前台首页,首页中下方设有横排导航栏,包含首页、交易商城、商城管理等按钮,用户点击按钮可以进入相应的界面进行查看操作。右上角设有隐藏栏,用户点击可以查看我的账户、个人中心。导航栏下方为系统轮播图自动播放,用户可以进行手动切换。下方为系统的商品信息推荐,用户可以在首页界面直接点击进行查看。前台首页实现界面如图5-6所示。

图5-6 前台首页实现
5.3 用户管理
管理员管理用户信息的流程图如图5-7所示。

图5-7 管理员管理用户信息流程图
管理员点击用户按钮,进入用户管理界面,可以对系统的用户信息进行管理,包括新增,删除,修改等操作。用户管理界面如图5-8所示。

图5-8 用户管理界面
用户管理关键代码如下:
@PostMapping("/add")
@Transactional
public Map<String, Object> add(HttpServletRequest request) throws IOException {
service.insert(service.readBody(request.getReader()));
return success(1);
}
public Map<String, Object> addMap(Map<String,Object> map){
service.insert(map);
return success(1);
}
5.4 举报反馈管理
管理员可查看所有举报反馈,进行增改删查操作,支持用户姓名、反馈日期进行搜索,可点击查看详情。举报反馈管理界面如图5-9所示。

图5-9 举报反馈管理界面
举报反馈管理关键代码如下:
@RequestMapping(value = "/del")
@Transactional
public Map<String, Object> del(HttpServletRequest request) {
service.delete(service.readQuery(request), service.readConfig(request));
return success(1);
}
public void delete(Map<String,String> query,Map<String,String> config){
QueryWrapper wrapper = new QueryWrapper<E>();
toWhereWrapper(query, "0".equals(config.get(FindConfig.GROUP_BY)),wrapper);
baseMapper.delete(wrapper);
log.info("[{}] - 删除操作:{}",wrapper.getSqlSelect());
}
点击“举报反馈”,可查看举报反馈,进行增改删查操作,支持用户姓名、反馈日期进行搜索,可点击查看详情;可点击查看详情。用户举报反馈界面如图5-10所示。

图5-10 举报反馈界面
5.5 交易商城管理
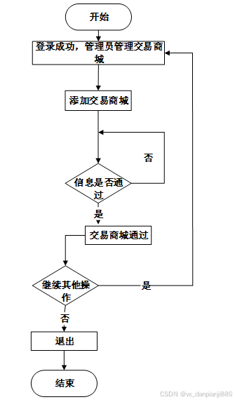
管理员添加交易商城如图5-12所示。

图5-12 交易商城添加流程图
点击交易商城按钮,进入交易商城管理界面,管理员可以对系统的交易商城进行添加,修改,删除等操作。点击添加按钮,输入标题、封面图、卖家,点击确定按钮,对系统的交易商城进行添加,还可以管理用户提交的评论信息。交易商城管理界面如图5-13所示。

图5-13 交易商城管理界面
交易商城管理关键代码如下:
@PostMapping("/set")
@Transactional
public Map<String, Object> set(HttpServletRequest request) throws IOException {
service.update(service.readQuery(request), service.readConfig(request), service.readBody(request.getReader()));
return success(1);
}
5.6 系统管理实现
管理员点击轮播图管理按钮,进入轮播图管理界面,可以对系统的轮播图信息进行管理。包括添加,修改,删除等操作。轮播图管理界面如图5-14所示。

图5-14 轮播图管理界面
5.7 购物车
点击“我的购物车”,可查看加入购物的交易商城,点击可查看详情,并可进行删除和选择订单购买(订单备注、支付)操作。购物车界面如图5-15所示。

图5-15购物车界面
5.8 我的订单
点击“我的订单”,可查看我的订单信息,可进行增改删查,支持排序、订单状态搜索。我的订单界面如图5-16所示。

图5-16 我的订单界面
5.9 订单管理
点击订单按钮,进入订单管理界面,管理员可以对系统的订单信息进行查询,删除等操作。支持商品名称、订单号进行搜索,点击查看详情和配送。订单界面如图5-17所示。

图5-17 订单界面
5.10 本章小结
本章是对游乐场预定管理系统的详细设计和实现,将整个系统根据功能的设计前后进行介绍,包括用户的注册登录,管理员的登录,管理员进行用户管理,交易商城管理,订单、举报反馈、我的订单、购物车、系统管理等功能的设计与实现,给出了子模块下系统的实现效果。
第6章 系统测试
6.1 测试目的
本次系统测试旨在考察系统实际性能能否达到需求规格说明书所要求指标。找出和解决软件开发中没有找到的差错或不足。验证系统的各项功能是否按需求文档所描述的正常运行。该测试系统具有可靠性,稳定性,安全性等特点,保证了该软件在多种条件下能够正常工作。通过试验对该软件进行了质量评价,主要是性能,可靠性和可用性。早期检测和纠正错误可减少今后软件维护所需费用。保证了该软件符合用户需求并提高了其满意度。
6.2 测试方法
本次的是测试方法使用的是黑盒测试。黑盒测试能全面测试出软件的各功能点及过程,保证软件能像期望的功能一样正常工作。黑盒测试与系统内部实现细节无关,避免代码依赖,揭露程序错误。测试人员仅需知道系统的输入输出是否与期望相符,而不需对系统的内部结构有很深的理解。黑盒测试更加关注用户需求与预期,可以帮助开发人员站在用户的角度来考虑问题,进而深入了解用户需求与预期。黑盒测试由于测试人员对软件内部实现及结构有了更深入的理解,从而增强了可访问性及用户体验。黑盒测试比较简单,无需知道程序内的编码和执行情况,用于软件自动化测试比较容易。黑盒测试能够验证该软件用户界面与期望是否一致,进而增强该软件可访问性,改善用户体验。
6.3 系统功能测试
6.3.1登录测试
系统的注册测试用例如下表6-1所示。
表6-1 用户登录用例
| 测试模块 | 用户注册模块测试 | |
| 测试目的 | 测试当注册信息输入不符合要求时,系统是否能进行相应处理并给出提示。 | |
| 测试方法 | 黑盒测试 | |
| 测试数据 | 1不输入用户名和密码,直接点击注册。 2输入未注册过的用户名。例如:006 3输入正确用户名,两次密码不一样。例如:用户名006、密码001,确认密码111 | |
| 预期结果 | 1 界面不跳转,弹出对话框,提示用户输入必填项。 2界面跳转,弹出对话框,提示用户注册成功。 3界面不跳转,弹出对话框,提示两次密码不一致。 | |
| 实际结果 | 与预想一致。 | |
| 结论 | 注册模块实现了基本的异常输入应对。 | |
6.3.2登录测试
系统的登录测试用例如下表6-2所示。
表6-2 登录测试用例
| 测试模块 | 用户登录模块测试 |
| 测试目的 | 测试当登陆信息输入不符合要求时,系统是否能进行相应处理并给出提示。 |
| 测试方法 | 黑盒测试 |
| 测试数据 | 1不输入用户名和密码,直接点击登陆。 2输入未注册过的用户名。例如:000 3输入正确用户名,错误密码。例如:用户名111、密码000 4输入正确用户名,正确匹配密码。例如:用户名111、密码111 |
| 预期结果 | 1 界面不跳转,弹出对话框,提示用户输入必填项。 2界面不跳转,弹出对话框,提示用户当前用户名尚未注册。 3界面不跳转,弹出对话框,提示用户密码错误。 4界面实现跳转,登陆功能正常进行。 |
| 实际结果 | 与预想一致。 |
| 结论 | 登陆模块实现了基本的异常输入应对。 |
6.3.3交易商城管理测试
管理员可以添加修改交易商城数据,在填写交易商城数据后,点击添加便能成功的添加交易商城数据。交易商城数据管理测试用例如下表6-3所示。
表6-3 交易商城数据管理测试用例
| 测试模块 | 交易商城数据管理模块测试 |
| 测试目的 | 测试当交易商城数据输入不符合要求时,系统是否能进行相应处理并给出提示。 |
| 测试方法 | 黑盒测试 |
| 测试数据 | 1管理员登录后,未填写申报内容选项,点击添加交易商城数据 2管理员登录后,未填写内容选项,点击添加交易商城数据 3管理员登录后,输入交易商城数据必填项,点击添加交易商城数据 |
| 预期结果 | 1交易商城数据添加失败,系统提示请输入标题 2交易商城数据添加失败,系统提示请输入标题 3交易商城数据添加成功,系统提示添加交易商城数据成功 |
| 实际结果 | 与预想一致。 |
| 结论 | 交易商城数据管理模块实现了基本的异常输入应对。 |
6.3.4举报反馈测试
用户对举报反馈可以进行查询,点击举报反馈按钮后,进入确定举报反馈界面。举报反馈用例如下表6-4所示。
表6-4 举报反馈用例
| 测试模块 | 举报反馈模块测试 |
| 测试目的 | 测试用户能否正常举报反馈。 |
| 测试方法 | 黑盒测试 |
| 测试数据 | 1用户登录后,进入举报反馈界面,点击界面中的举报反馈列表 2进入详情界面,用户点击举报反馈按钮,进行举报反馈 3进入确定举报反馈界面 |
| 预期结果 | 1成功进入举报反馈的详情界面 2成功进入举报反馈界面 |
| 实际结果 | 与预想一致。 |
| 结论 | 举报反馈模块实现了基本的异常输入应对。 |
6.4 测试结果
测试结果包括界面及功能测试和代码测试两部分,本系统对每个功能点做了详细的测试,测试结果正常。测试结果表如下表6-5所示。
表6-5 系统功能测试结果表
| 序号 | 测试模块 | 功能点 | 质量保证标准 | 问题属性 | 测试结果 |
| F1 | 系统用户管理模块 | 修改密码 | 正确性 | 故障 | 正常 |
| 权限设置 | 正确性 | 故障 | 正常 | ||
| 角色管理 | 正确性 | 缺陷 | 正常 | ||
| 用户信息添加 | 正确性 | 故障 | 正常 | ||
| 用户信息修改 | 正确性 | 故障 | 正常 | ||
| 用户信息查询 | 正确性 | 故障 | 正常 | ||
| 用户信息删除 | 正确性 | 故障 | 正常 | ||
| 退出系统 | 正确性 | 故障 | 正常 | ||
| F2 | 功能管理模块 | 交易商城数据添加 | 正确性 | 故障 | 正常 |
| 交易商城数据修改 | 正确性 | 故障 | 正常 | ||
| 交易商城数据删除 | 正确性 | 故障 | 正常 | ||
| 举报反馈添加 | 正确性 | 故障 | 正常 | ||
| 举报反馈修改 | 正确性 | 故障 | 正常 | ||
| 举报反馈删除 | 正确性 | 故障 | 正常 |
6.5 本章小结
本章是系统测试部分,从系统功能角度出发,进行了测试,主要针对用户登录功能和用户注册、交易商城管理和举报反馈功能模块编写测试用例,进行功能测试。
结 论
在开发这个二手交易系统的过程中,我学到了良好的编程思维和规划理念。在开始编程之前,我首先需要明确程序的整体框架,构建程序的主题结构在脑海中。只有完成了这一步,我才能有信心着手开发项目。一旦熟悉了设计框架,我需要考虑本次编程所需的主要知识和技术点,并进行充分的学习。只有这样,项目的开发才能有条不紊、流畅如丝,长期下来能够养成良好的开发习惯。一个程序的质量也取决于其中的bug数量,如果在项目完成之前能够做好bug的检查和预防可能发生的故障,才能确保程序长期稳定地运行。
在这个项目中,我发现自己在许多方面存在问题。特别是在JAVA编程知识方面有所不足,无论是环境配置还是算法应用都遇到了困难,这常常导致项目运行错误或无法达到预期目标。同时,我在实现思路时未能优化算法,结果使代码变得冗长并且程序运行不流畅。
参考文献
[1]万志强. 基于Java语言的地铁数据库网站设计与实现 [J]. 现代信息科技, 2024, 8 (07): 25-29.
[2]徐少军,李宗哲,梅杰,等. 基于Springboot+Vue框架的质量检验监督管理系统研发 [J]. 纺织标准与质量, 2024, (01): 11-14+21.
[3]孙铁强,刘俊,于洪健,等. 基于SpringBoot框架的在线监测和专家系统的研究 [J]. 自动化应用, 2024, 65 (04): 15-16+19.
[4]韩小龙,司珍,吕晓峰,等. 基于面向对象编程的Java语言程序设计方法分析 [J]. 集成电路应用, 2024, 41 (01): 228-229.
[5]谭光兴,甘景,戚秋晨. 基于Java语言的远程数据采集系统设计与实现 [J]. 科技与创新, 2024, (01): 19-22.
[6]崔臣,宋甲旭. 基于SpringBoot的校园二手交易系统研究 [J]. 无线互联科技, 2023, 20 (18): 31-34.
[7]Liang C . School Vehicle Management System Based on JAVA Language [J]. Academic Journal of Computing & Information Science, 2023, 6 (9):
[8]李文杰. 基于SpringBoot与Vue框架的公益性教育咨询平台系统研发[D]. 山东大学, 2023.
[9]许诺,高耀,周文柱. 基于改进协同过滤算法的校园二手交易系统研究 [J]. 现代计算机, 2022, 28 (16): 101-105.
[10]陈春龙. 基于混合推荐的校园二手交易系统的研究与实现[D]. 辽宁大学, 2022.
[11]王百皓,王生辉,祝玉华,等. 一种基于MVC框架的智能平台的校园二手交易系统[P]. 河南省: CN202111170441.2, 2021-12-10.
[12]刘欣,李亮亮,牛聪. 基于Vue和SpringBoot框架的流域监管平台的研究和应用[C]// 《中国防汛抗旱》杂志社,中国水利学会减灾专业委员会,水利部防洪抗旱减灾工程技术研究中心(中国水利水电科学研究院防洪抗旱减灾研究中心). 第十一届防汛抗旱信息化论坛论文集. 黄河水利委员会信息中心;郑州黄河河务局;, 2021: 5.
[13]Liu S . Explore Java Language and Android Mobile Software Development [J]. International Journal of Frontiers in Engineering Technology, 2021, 3.0 (2.0):
[14]Kline K . The Java Language Extension for SQL Server Is Now Open Source [J]. Database Trends and Applications, 2020, 34 (4): 31-31.
[15]刘耀阳,王涛,韩海晶,等. 校园二手交易系统设计 [J]. 电子世界, 2020, (05): 134-136
致 谢
在完成我的毕业设计期间,我得到了很多人的支持和帮助,对此我感激不尽。我要特别感谢我的导师,他在整个设计过程中给予了我耐心的指导和慷慨的帮助。无论是在选题、设计、编程还是测试阶段,导师都给予了我很多有价值的建议和意见。他的严谨学术态度和扎实的专业知识极大地丰富了我的研究经历。此外,我也非常感谢我的同学们。在我们共同学习和生活的过程中,大家互相帮助、激励对方。遇到挑战和问题时,他们总是能够及时伸出援手,帮助我顺利地完成了毕业设计。他们的陪伴和支持使我对这段学术旅程充满了信心。我首先要感谢学府提供的良好学习环境和资源。学校设备齐全,图书馆藏书丰富,为我完成设计任务提供了很大帮助。学校还为我们提供了实践机会和职业指导,让我们更好地适应社会和职场。其次,我要感谢家人。他们在我学习过程中一直给予我物质和精神上的支持与鼓励。家人的理解和支持让我更有信心走上计算机专业的道路。未来,我将继续努力学习,提升自我,为社会发展贡献自己的力量。再次感谢所有支持和帮助我的人!
免费领取项目源码,请关注❥点赞收藏并私信博主,谢谢~
1472

被折叠的 条评论
为什么被折叠?



