世界杯足球赛网站
摘 要
随着互联网的普及和足球运动的全球性影响力,建立一个专门的世界杯足球赛网站成为了与球迷互动和传播赛事信息的重要途径。本论文聚焦于世界杯足球赛网站的设计与实现,旨在探讨如何利用现代技术为球迷提供一个全方位的足球赛事体验。
通过对 Spring Boot框架的应用,致力于构建一个功能强大、用户友好的网站。该网站不仅将提供实时赛事数据、球队及球员信息,还将包含精彩的视频集锦、社交互动功能,以满足球迷对世界杯足球赛的热情和需求。
本论文旨在为世界杯足球赛网站的建设提供理论和实践指导,同时为相关领域的研究人员和开发者提供有价值的参考。通过世界杯足球赛网站,有机会将足球的激情与科技的力量相结合,为全球球迷打造一个独特而令人兴奋的在线足球社区。
系统通过浏览器与服务器进行通信,实现数据的交互与变更。本系统通过科学的管理方式、便捷的服务提高了工作效率,减少了数据存储上的错误和遗漏。世界杯足球赛网站使用Java语言,采用基于 MVVM模式的springboot技术进行开发,使用 Eclipse 编译器编写,数据方面主要采用的是微软的MySQL关系型数据库来作为数据存储媒介。
关键词:世界杯足球赛网站;Java语言;springboot技术
World Cup Football Tournament Website
SystemAbstract
With the popularity of the Internet and the global influence of football, the establishment of a special World Cup football website has become an important way to interact with fans and disseminate game information. This paper focuses on the design and implementation of the World Cup football website, aiming to explore how to use modern technology to provide fans with a comprehensive football experience.
Committed to building a powerful and user-friendly website through the application of the Spring Boot framework. The website will not only provide real-time match data, team and player information, but also include exciting video highlights and social interaction functions to meet the enthusiasm and needs of fans for the World Cup football match.
This paper aims to provide theoretical and practical guidance for the construction of the World Cup football website, as well as valuable references for researchers and developers in related fields. Through the World Cup football website, there is an opportunity to combine the passion of football with the power of technology, creating a unique and exciting online football community for global fans.
The system communicates with the server through a browser to achieve data exchange and change. This system improves work efficiency and reduces errors and omissions in data storage through scientific management and convenient services. The World Cup football website is developed using Java language and Springboot technology based on MVVM pattern. It is written using Eclipse compiler and mainly uses Microsoft's MySQL relational database as the data storage medium.
Keywords: World Cup football tournament website; Java language; Springboot technology
目 录
世界杯足球赛作为全球最具影响力和关注度的体育盛事之一,每四年一次的举办都吸引了数十亿观众的关注。随着互联网和数字技术的快速发展,建立一个专门的世界杯足球赛网站成为满足球迷需求、提供全面信息和互动体验的重要途径。
建立一个专业的世界杯足球赛网站具有重要的背景和意义。首先,它可以为全球各地的足球迷提供方便快捷的途径来获取关于世界杯的各种信息,包括赛程、球队资料、球员数据等。这将帮助球迷更好地了解比赛情况,增强参与感和互动性。
其次,世界杯足球赛网站可以成为球迷交流和互动的平台。通过提供论坛、社交媒体集成和用户评论等功能,球迷可以分享自己的观点和情绪,与其他球迷进行互动和讨论。这将促进全球范围内的足球文化传播和交流。
此外,世界杯足球赛网站还可以为商家和广告商提供一个宣传和推广的平台。通过与球赛相关的广告投放和合作,网站可以吸引更多的用户流量和品牌关注度,为赞助商和广告商带来商业价值。
最后,世界杯足球赛网站对于组织者和管理者也具有重要意义。通过网站可以实时发布比赛信息、更新赛程和结果,提供媒体报道和新闻资讯等内容。这将提高赛事的可视化和透明度,增强世界杯的品牌形象和声誉。
综上所述,建立一个专业的世界杯足球赛网站在满足球迷需求、促进交流互动、推动商业发展以及提升赛事管理方面具有重要的背景和意义。它将成为连接全球足球爱好者的纽带,为世界杯足球赛的成功举办和推广做出积极贡献。
在国内,世界杯足球赛网站的研究相对较少,但也有一些相关成果。以下是国内研究现状的几个方面:
赛事信息展示:研究者们关注如何设计和实现一个全面、及时的赛事信息展示系统,包括赛程表、比分结果、球队资料等内容。
互动和社交功能:一些研究致力于为球迷提供互动和社交体验,通过论坛、评论区、社交媒体集成等功能,促进球迷之间的交流和讨论。
数据分析和预测:有研究聚焦于利用数据分析和机器学习技术,对球员数据、比赛数据等进行挖掘和分析,以预测比赛结果和球队表现。
用户体验和界面设计:部分研究关注用户体验和界面设计,致力于提供直观友好的用户界面,提高用户满意度和使用便捷性。
国外研究现状
在国外,世界杯足球赛网站的研究较为广泛,相关成果丰富多样。以下是国外研究现状的几个方面:
实时数据和统计分析:研究者们关注如何通过实时数据和统计分析,为球迷提供准确和全面的比赛信息,包括比分、射门次数、控球率等。
社交媒体整合:一些研究致力于将社交媒体与世界杯足球赛网站进行整合,以提供实时的社交互动功能,并通过用户生成内容丰富网站内容。
移动应用开发:许多研究关注移动应用开发,将世界杯足球赛网站的功能和内容适配到移动设备上,提供便捷的观赛和参与体验。
视频直播和回放:有研究着眼于视频直播和赛事回放功能,利用流媒体技术为球迷提供高质量的比赛直播和精彩回放。
综上所述,国内外关于世界杯足球赛网站的研究现状各有特点。国内研究相对较少,主要聚焦于赛事信息展示和用户体验,而国外研究较为广泛,涵盖了实时数据分析、社交媒体整合、移动应用开发等多个方面。这些研究成果为本论文的开展提供了借鉴和参考,同时也表明该领域仍然具有较大的研究空间和发展潜力。
第一章是绪论,本文章的开头部分,对本题目的研究背景意义和国内外研究现状等一些做文字性的描述。
第二章研究了世界杯足球赛网站的所采用的开发技术和开发工具。
第三章是系统分析部分,包括系统总体需求描述、功能性角度分析系统需求、非功能性等各个方面分析系统是否可以实现。
第四章是系统设计部分,本文章的重要部分,提供了系统架构的详细设计和一些主要功能模块的设计说明。
第五章是系统的具体实现,介绍系统的各个模块的具体实现。
第六章在前几章的基础上对系统进行测试和运行。
最后对系统进行了认真的总结,以此对未来有一个新的展望
本次设计基于B/S 模式下,运用Java技术采用的是MySQL数据库和Eclipse实现,总体的可行性共分为以下三个方面。
基于springboot的世界杯足球赛网站,在实现这个系统所采用的技术方案是基于Java语言,SpringBoot框架和MYSQL数据库,在大学的学习中这两门课程都已经学过,而且自己也用这些技术开发过小的项目,在平时的课程设计以及作业也经常用到Java和MYSQL,在技术上实现自己的自主开发是可行的。
在项目上使用的工具大部分都是是当下流行开源免费的,所以在开发前期,开发时用于项目的经费将会大大降低,不会让开发该软件在项目启动期受到经费的影响,所以经济上还是可行的。尽量用最少的花费去满足用户的需求。省下经费用于人工费,以及设备费用。将在无纸化,高效率的道路上越走越远。
本系统实现功能的操作很简单,普通电脑的常见配置就可以运行本软件,并且只要粗通电脑使用的基本常识就可以流畅的使用本软件。电脑具备连接互联网的能力,并且可以正常访问系统,并不需要操作者有什么高超的能力,只需了解业务流程,并且按照专业知识进行正确操作即可,所以世界杯足球赛网站具备操作可行性。
世界杯足球赛网站分为两大部分:管理员模块、普通用户模块。
(一)普通用户模块:
- 用户注册:用户输入对应的账号(必须填写)+密码(必须填写)+确认密码(必须填写,而且要与密码一直)+昵称+邮箱+身份+姓名+电话+性别,选择用户身份等等,然后点击“注册”,系统在用户这一数据库中会查询账号是不是存在,两次密码是不是一样,都填写正确就会注册成功,然后再进行登录,如果是之前已经注册过的用户很长时间没有使用,忘记密码,也可以点击“忘记密码”进行找回。
- 首页:作为用户访问网站的起始页面,首页通常会展示世界杯足球赛的重要信息和亮点,例如赛事海报、最新比赛结果、热门新闻、重要赛事倒计时等,以吸引用户的注意力。
- 足球论坛:这是一个用户交流和讨论的平台,用户可以在这里发表对比赛、球队、球员的看法,分享观点,与其他球迷进行互动和讨论。
- 公告栏:用于发布官方公告、通知和重要信息,例如赛事日程变更、场馆信息、票务政策等,以确保用户及时了解赛事的相关动态。
- 足球新闻:提供最新的足球赛事新闻报道,包括比赛结果、球队动态、球员转会、教练访谈等,使用户能够及时了解世界杯足球赛的最新消息。
- 球队赛事:展示各支参赛球队的详细信息,包括球队阵容、历史战绩、比赛时间表等,帮助用户了解球队的实力和表现。
- 小组赛事:专门展示小组阶段的比赛信息,包括小组分组、比赛时间表、小组排名等,使用户能够跟踪和关注自己喜欢的球队在小组中的表现。
- 淘汰赛事:展示淘汰赛阶段的比赛信息,包括对阵情况、比赛时间、比赛场地等,让用户了解淘汰赛的进展和结果。
- 积分榜:列出比赛的积分情况,展示各支球队在赛事中的排名和积分,方便用户了解球队的竞争力。
- 赛事门票:提供购买世界杯足球赛门票的渠道和信息,用户可以在此了解门票的销售时间、价格、座位分布等,并进行门票购买的操作。
- 我的账户:用户的个人账户中心,用户可以在这里管理个人信息、头像和密码的内容等。
- 个人中心:
● 订票信息:用户可以查看自己已购买的赛事门票信息,如门票号码、座位位置等。
● 足球论坛:用户可以在此查看自己发布的帖子、回复和收藏的帖子,以及与其他用户的互动记录。
● 收藏:用户可以收藏自己感兴趣的新闻、帖子或其他内容,方便后续查看。
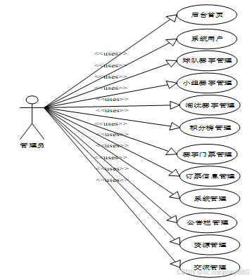
(二)管理员模块:
- 管理员登录:管理员进入到系统登录界面,需要填写正确的登录名、密码、选择权限等信息输入准确无误后登录进入到系统操作界面。管理员的账号是在数据表表中直接设置生成的,不需要进行注册;修改密码:管理员可以随时修改自己进入系统的登录密码,以保证系统的安全性。
- 后台首页:管理员登录后的起始页面,提供整体系统状态的概览和重要信息的展示。
- 系统用户:管理网站的用户账号,包括创建、编辑、删除用户,设置用户权限等。
- 球队赛事管理:对参赛球队和赛事进行管理,包括添加、编辑、删除球队信息,安排赛事时间、场地等。
- 小组赛事管理:专门用于管理小组阶段的赛事,包括小组分组、比赛安排、结果录入等。
- 淘汰赛事管理:处理淘汰赛阶段的赛事安排、对阵抽签、比赛结果等管理工作。
- 积分榜管理:更新和维护比赛的积分榜,确保积分的准确性和及时更新。
- 赛事门票管理:管理赛事门票的销售和分配,包括门票库存管理、销售记录查看等。
- 订票信息管理:查看和处理用户的订票信息,如订单状态跟踪、退款处理等。
- 系统管理:管理网站首页的轮播图,包括上传、更新图片,设置轮播顺序和展示时间。
- 公告栏管理:发布、编辑和删除网站的公告信息,确保用户能够及时获得重要通知。
- 资源管理:对足球新闻进行管理,包括新闻的分类、审核、发布和下架等操作。
- 交流管理:管理足球论坛的版块和分类,审核用户的帖子,确保论坛的秩序和内容质量。
世界杯足球赛网站的安全性、可靠性、性能和可扩展性是其重要的考量因素,它们不仅满足了用户对于功能性的要求,还为用户提供了更多的便利。根据表格3-1,我们可以清楚地看到这一点:
表3-1 世界杯足球赛网站非功能需求表
| 安全性 | 主要指世界杯足球赛网站数据库的安装,数据库的使用和密码的设定必须合乎规范。 |
| 可靠性 | 可靠性是指世界杯足球赛网站能够安装用户的指示进行操作,经过测试,可靠性90%以上。 |
| 性能 | 性能是影响世界杯足球赛网站占据市场的必要条件,所以性能最好要佳才好。 |
| 可扩展性 | 比如数据库预留多个属性,比如接口的使用等确保了系统的非功能性需求。 |
| 易用性 | 用户只要跟着世界杯足球赛网站的页面展示内容进行操作,就可以了。 |
| 可维护性 | 世界杯足球赛网站开发的可维护性是非常重要的,经过测试,可维护性没有问题 |
系统业务流程图,如图所示:

图3-2登录流程图

图3-3添加信息流程图

图3-4注册信息流程图
-
- 系统用例分析
普通用户用例图如下所示。

图3-5普通用户用例图
管理员用例图如下所示。

图3-6管理员用例图
目前B/S体系的系统主要的数据访问方式是:通过浏览器页面用户可以进入系统,系统可以自动对用户向服务器发送的请求进行处理,处理请求是在系统后台中进行的,用户在浏览器页面上进行相应操作,就能够看到服务端传递的处理结果。世界杯足球赛网站主要分为视图-模型-控制三层架构设计。在视图层中,主要是操作在服务器端向客户端反馈并显示的数据,在模型层中,主要处理相关的业务逻辑、数据整合等,最后的控制层它介于视图和模型之间,主要是调整两层之间的关系,最终落实数据的传递。
系统架构图如下图所示。

图4-1系统架构图
系统设计的目的是分析系统包括的所有功能结构,为开发人员设计开发和实现系统做好准备工作。经过前期的需求调查、分析和整理之后,确定的总体需求主要包括多个模块,分别是:后后台首页、系统用户、球队赛事管理、小组赛事管理、淘汰赛事管理、积分榜管理、赛事门票管理、订票信息管理、系统管理(轮播图)、公告栏管理、资源管理(新闻列表、新闻分类)、交流管理(足球论坛、论坛分类)。系统整体角色分为两个部分,一是普通用户、二是管理员,权限分布也是很明显,管理员可以实现对用户的增加以及删除,是最高权限拥有者。
系统功能结构图如下图所示。

图4-2系统功能结构图
根据前面的数据流程图,结合系统的功能模块设计,设计出符合系统的各信息实体。
系统总体ER图如下图所示。

图4-3系统总体ER图
数据库逻辑结构就是将E-R图在数据库中用具体的字段进行描述。用字段和数据类型描述来使对象特征实体化,最后形成具有一定逻辑关系的数据库表结构。世界杯足球赛网站所需要的部分数据结构表如下表所示。
| 编号 | 名称 | 数据类型 | 长度 | 小数位 | 允许空值 | 主键 | 默认值 | 说明 |
| 1 | token_id | int | 10 | 0 | N | Y | 临时访问牌ID | |
| 2 | token | varchar | 64 | 0 | Y | N | 临时访问牌 | |
| 3 | info | text | 65535 | 0 | Y | N | ||
| 4 | maxage | int | 10 | 0 | N | N | 2 | 最大寿命:默认2小时 |
| 5 | create_time | timestamp | 19 | 0 | N | N | CURRENT_TIMESTAMP | 创建时间: |
| 6 | update_time | timestamp | 19 | 0 | N | N | CURRENT_TIMESTAMP | 更新时间: |
| 7 | user_id | int | 10 | 0 | N | N | 0 | 用户编号: |
| 编号 | 名称 | 数据类型 | 长度 | 小数位 | 允许空值 | 主键 | 默认值 | 说明 |
| 1 | article_id | mediumint | 8 | 0 | N | Y | 文章id:[0,8388607] | |
| 2 | title | varchar | 125 | 0 | N | Y | 标题:[0,125]用于文章和html的title标签中 | |
| 3 | type | varchar | 64 | 0 | N | N | 0 | 文章分类:[0,1000]用来搜索指定类型的文章 |
| 4 | hits | int | 10 | 0 | N | N | 0 | 点击数:[0,1000000000]访问这篇文章的人次 |
| 5 | praise_len | int | 10 | 0 | N | N | 0 | 点赞数 |
| 6 | create_time | timestamp | 19 | 0 | N | N | CURRENT_TIMESTAMP | 创建时间: |
| 7 | update_time | timestamp | 19 | 0 | N | N | CURRENT_TIMESTAMP | 更新时间: |
| 8 | source | varchar | 255 | 0 | Y | N | 来源:[0,255]文章的出处 | |
| 9 | url | varchar | 255 | 0 | Y | N | 来源地址:[0,255]用于跳转到发布该文章的网站 | |
| 10 | tag | varchar | 255 | 0 | Y | N | 标签:[0,255]用于标注文章所属相关内容,多个标签用空格隔开 | |
| 11 | content | longtext | 2147483647 | 0 | Y | N | 正文:文章的主体内容 | |
| 12 | img | varchar | 255 | 0 | Y | N | 封面图 | |
| 13 | description | text | 65535 | 0 | Y | N | 文章描述 |
| 编号 | 名称 | 数据类型 | 长度 | 小数位 | 允许空值 | 主键 | 默认值 | 说明 |
| 1 | type_id | smallint | 5 | 0 | N | Y | 分类ID:[0,10000] | |
| 2 | display | smallint | 5 | 0 | N | N | 100 | 显示顺序:[0,1000]决定分类显示的先后顺序 |
| 3 | name | varchar | 16 | 0 | N | N | 分类名称:[2,16] | |
| 4 | father_id | smallint | 5 | 0 | N | N | 0 | 上级分类ID:[0,32767] |
| 5 | description | varchar | 255 | 0 | Y | N | 描述:[0,255]描述该分类的作用 | |
| 6 | icon | text | 65535 | 0 | Y | N | 分类图标: | |
| 7 | url | varchar | 255 | 0 | Y | N | 外链地址:[0,255]如果该分类是跳转到其他网站的情况下,就在该URL上设置 | |
| 8 | create_time | timestamp | 19 | 0 | N | N | CURRENT_TIMESTAMP | 创建时间: |
| 9 | update_time | timestamp | 19 | 0 | N | N | CURRENT_TIMESTAMP | 更新时间: |
| 编号 | 名称 | 数据类型 | 长度 | 小数位 | 允许空值 | 主键 | 默认值 | 说明 |
| 1 | auth_id | int | 10 | 0 | N | Y | 授权ID: | |
| 2 | user_group | varchar | 64 | 0 | Y | N | 用户组: | |
| 3 | mod_name | varchar | 64 | 0 | Y | N | 模块名: | |
| 4 | table_name | varchar | 64 | 0 | Y | N | 表名: | |
| 5 | page_title | varchar | 255 | 0 | Y | N | 页面标题: | |
| 6 | path | varchar | 255 | 0 | Y | N | 路由路径: | |
| 7 | position | varchar | 32 | 0 | Y | N | 位置: | |
| 8 | mode | varchar | 32 | 0 | N | N | _blank | 跳转方式: |
| 9 | add | tinyint | 3 | 0 | N | N | 1 | 是否可增加: |
| 10 | del | tinyint | 3 | 0 | N | N | 1 | 是否可删除: |
| 11 | set | tinyint | 3 | 0 | N | N | 1 | 是否可修改: |
| 12 | get | tinyint | 3 | 0 | N | N | 1 | 是否可查看: |
| 13 | field_add | text | 65535 | 0 | Y | N | 添加字段: | |
| 14 | field_set | text | 65535 | 0 | Y | N | 修改字段: | |
| 15 | field_get | text | 65535 | 0 | Y | N | 查询字段: | |
| 16 | table_nav_name | varchar | 500 | 0 | Y | N | 跨表导航名称: | |
| 17 | table_nav | varchar | 500 | 0 | Y | N | 跨表导航: | |
| 18 | option | text | 65535 | 0 | Y | N | 配置: | |
| 19 | create_time | timestamp | 19 | 0 | N | N | CURRENT_TIMESTAMP | 创建时间: |
| 20 | update_time | timestamp | 19 | 0 | N | N | CURRENT_TIMESTAMP | 更新时间: |
| 编号 | 名称 | 数据类型 | 长度 | 小数位 | 允许空值 | 主键 | 默认值 | 说明 |
| 1 | booking_information_id | int | 10 | 0 | N | Y | 订票信息ID | |
| 2 | order_number | varchar | 64 | 0 | Y | N | 订单编号 | |
| 3 | event_number | varchar | 64 | 0 | Y | N | 赛事编号 | |
| 4 | event_title | varchar | 64 | 0 | Y | N | 赛事标题 | |
| 5 | cover | varchar | 255 | 0 | Y | N | 封面 | |
| 6 | competition_venue | varchar | 64 | 0 | Y | N | 比赛场地 | |
| 7 | admission_price | int | 10 | 0 | Y | N | 0 | 门票价格 |
| 8 | competition_time | varchar | 64 | 0 | Y | N | 比赛时间 | |
| 9 | subscription_date | date | 10 | 0 | Y | N | 订购日期 | |
| 10 | ordering_users | int | 10 | 0 | Y | N | 0 | 订购用户 |
| 11 | order_quantity | int | 10 | 0 | Y | N | 0 | 订购数量 |
| 12 | order_amount | varchar | 64 | 0 | Y | N | 订购金额 | |
| 13 | pay_state | varchar | 16 | 0 | N | N | 未支付 | 支付状态 |
| 14 | pay_type | varchar | 16 | 0 | Y | N | 支付类型: 微信、支付宝、网银 | |
| 15 | create_time | datetime | 19 | 0 | N | N | CURRENT_TIMESTAMP | 创建时间 |
| 16 | update_time | timestamp | 19 | 0 | N | N | CURRENT_TIMESTAMP | 更新时间 |
| 编号 | 名称 | 数据类型 | 长度 | 小数位 | 允许空值 | 主键 | 默认值 | 说明 |
| 1 | collect_id | int | 10 | 0 | N | Y | 收藏ID: | |
| 2 | user_id | int | 10 | 0 | N | N | 0 | 收藏人ID: |
| 3 | source_table | varchar | 255 | 0 | Y | N | 来源表: | |
| 4 | source_field | varchar | 255 | 0 | Y | N | 来源字段: | |
| 5 | source_id | int | 10 | 0 | N | N | 0 | 来源ID: |
| 6 | title | varchar | 255 | 0 | Y | N | 标题: | |
| 7 | img | varchar | 255 | 0 | Y | N | 封面: | |
| 8 | create_time | timestamp | 19 | 0 | N | N | CURRENT_TIMESTAMP | 创建时间: |
| 9 | update_time | timestamp | 19 | 0 | N | N | CURRENT_TIMESTAMP | 更新时间: |
| 编号 | 名称 | 数据类型 | 长度 | 小数位 | 允许空值 | 主键 | 默认值 | 说明 |
| 1 | comment_id | int | 10 | 0 | N | Y | 评论ID: | |
| 2 | user_id | int | 10 | 0 | N | N | 0 | 评论人ID: |
| 3 | reply_to_id | int | 10 | 0 | N | N | 0 | 回复评论ID:空为0 |
| 4 | content | longtext | 2147483647 | 0 | Y | N | 内容: | |
| 5 | nickname | varchar | 255 | 0 | Y | N | 昵称: | |
| 6 | avatar | varchar | 255 | 0 | Y | N | 头像地址:[0,255] | |
| 7 | create_time | timestamp | 19 | 0 | N | N | CURRENT_TIMESTAMP | 创建时间: |
| 8 | update_time | timestamp | 19 | 0 | N | N | CURRENT_TIMESTAMP | 更新时间: |
| 9 | source_table | varchar | 255 | 0 | Y | N | 来源表: | |
| 10 | source_field | varchar | 255 | 0 | Y | N | 来源字段: | |
| 11 | source_id | int | 10 | 0 | N | N | 0 | 来源ID: |
| 编号 | 名称 | 数据类型 | 长度 | 小数位 | 允许空值 | 主键 | 默认值 | 说明 |
| 1 | eliminating_events_id | int | 10 | 0 | N | Y | 淘汰赛事ID | |
| 2 | competition_title | varchar | 64 | 0 | Y | N | 比赛标题 | |
| 3 | event_team | varchar | 64 | 0 | Y | N | 赛事球队 | |
| 4 | cover | varchar | 255 | 0 | Y | N | 封面 | |
| 5 | competition_video | varchar | 255 | 0 | Y | N | 比赛视频 | |
| 6 | introduction_with_pictures_and_text | longtext | 2147483647 | 0 | Y | N | 图文介绍 | |
| 7 | hits | int | 10 | 0 | N | N | 0 | 点击数 |
| 8 | praise_len | int | 10 | 0 | N | N | 0 | 点赞数 |
| 9 | create_time | datetime | 19 | 0 | N | N | CURRENT_TIMESTAMP | 创建时间 |
| 10 | update_time | timestamp | 19 | 0 | N | N | CURRENT_TIMESTAMP | 更新时间 |
| 编号 | 名称 | 数据类型 | 长度 | 小数位 | 允许空值 | 主键 | 默认值 | 说明 |
| 1 | forum_id | mediumint | 8 | 0 | N | Y | 论坛id | |
| 2 | display | smallint | 5 | 0 | N | N | 100 | 排序 |
| 3 | user_id | mediumint | 8 | 0 | N | N | 0 | 用户ID |
| 4 | nickname | varchar | 16 | 0 | Y | N | 昵称:[0,16] | |
| 5 | praise_len | int | 10 | 0 | Y | N | 0 | 点赞数 |
| 6 | hits | int | 10 | 0 | N | N | 0 | 访问数 |
| 7 | title | varchar | 125 | 0 | N | N | 标题 | |
| 8 | keywords | varchar | 125 | 0 | Y | N | 关键词 | |
| 9 | description | varchar | 255 | 0 | Y | N | 描述 | |
| 10 | url | varchar | 255 | 0 | Y | N | 来源地址 | |
| 11 | tag | varchar | 255 | 0 | Y | N | 标签 | |
| 12 | img | text | 65535 | 0 | Y | N | 封面图 | |
| 13 | content | longtext | 2147483647 | 0 | Y | N | 正文 | |
| 14 | create_time | timestamp | 19 | 0 | N | N | CURRENT_TIMESTAMP | 创建时间: |
| 15 | update_time | timestamp | 19 | 0 | N | N | CURRENT_TIMESTAMP | 更新时间: |
| 16 | avatar | varchar | 255 | 0 | Y | N | 发帖人头像: | |
| 17 | type | varchar | 64 | 0 | N | N | 0 | 论坛分类:[0,1000]用来搜索指定类型的论坛帖 |
| 编号 | 名称 | 数据类型 | 长度 | 小数位 | 允许空值 | 主键 | 默认值 | 说明 |
| 1 | type_id | smallint | 5 | 0 | N | Y | 分类ID:[0,10000] | |
| 2 | name | varchar | 16 | 0 | N | N | 分类名称:[2,16] | |
| 3 | description | varchar | 255 | 0 | Y | N | 描述:[0,255]描述该分类的作用 | |
| 4 | url | varchar | 255 | 0 | Y | N | 外链地址:[0,255]如果该分类是跳转到其他网站的情况下,就在该URL上设置 | |
| 5 | father_id | smallint | 5 | 0 | N | N | 0 | 上级分类ID:[0,32767] |
| 6 | icon | varchar | 255 | 0 | Y | N | 分类图标: | |
| 7 | create_time | timestamp | 19 | 0 | N | N | CURRENT_TIMESTAMP | 创建时间: |
| 8 | update_time | timestamp | 19 | 0 | N | N | CURRENT_TIMESTAMP | 更新时间: |
| 编号 | 名称 | 数据类型 | 长度 | 小数位 | 允许空值 | 主键 | 默认值 | 说明 |
| 1 | group_events_id | int | 10 | 0 | N | Y | 小组赛事ID | |
| 2 | group_name | varchar | 64 | 0 | Y | N | 小组名称 | |
| 3 | event_team | varchar | 64 | 0 | Y | N | 赛事球队 | |
| 4 | cover | varchar | 255 | 0 | Y | N | 封面 | |
| 5 | competition_video | varchar | 255 | 0 | Y | N | 比赛视频 | |
| 6 | introduction_with_pictures_and_text | longtext | 2147483647 | 0 | Y | N | 图文介绍 | |
| 7 | hits | int | 10 | 0 | N | N | 0 | 点击数 |
| 8 | praise_len | int | 10 | 0 | N | N | 0 | 点赞数 |
| 9 | create_time | datetime | 19 | 0 | N | N | CURRENT_TIMESTAMP | 创建时间 |
| 10 | update_time | timestamp | 19 | 0 | N | N | CURRENT_TIMESTAMP | 更新时间 |
| 编号 | 名称 | 数据类型 | 长度 | 小数位 | 允许空值 | 主键 | 默认值 | 说明 |
| 1 | hits_id | int | 10 | 0 | N | Y | 点赞ID: | |
| 2 | user_id | int | 10 | 0 | N | N | 0 | 点赞人: |
| 3 | create_time | timestamp | 19 | 0 | N | N | CURRENT_TIMESTAMP | 创建时间: |
| 4 | update_time | timestamp | 19 | 0 | N | N | CURRENT_TIMESTAMP | 更新时间: |
| 5 | source_table | varchar | 255 | 0 | Y | N | 来源表: | |
| 6 | source_field | varchar | 255 | 0 | Y | N | 来源字段: | |
| 7 | source_id | int | 10 | 0 | N | N | 0 | 来源ID: |
| 编号 | 名称 | 数据类型 | 长度 | 小数位 | 允许空值 | 主键 | 默认值 | 说明 |
| 1 | match_club_id | int | 10 | 0 | N | Y | 赛事门票ID | |
| 2 | event_number | varchar | 64 | 0 | N | N | 赛事编号 | |
| 3 | event_title | varchar | 64 | 0 | Y | N | 赛事标题 | |
| 4 | cover | varchar | 255 | 0 | Y | N | 封面 | |
| 5 | competition_venue | varchar | 64 | 0 | Y | N | 比赛场地 | |
| 6 | competition_time | varchar | 64 | 0 | Y | N | 比赛时间 | |
| 7 | admission_price | int | 10 | 0 | Y | N | 0 | 门票价格 |
| 8 | ticket_quantity | int | 10 | 0 | Y | N | 0 | 门票数量 |
| 9 | hits | int | 10 | 0 | N | N | 0 | 点击数 |
| 10 | timer_title | varchar | 64 | 0 | Y | N | 计时器标题 | |
| 11 | timing_start_time | datetime | 19 | 0 | Y | N | 计时开始时间 | |
| 12 | timing_end_time | datetime | 19 | 0 | Y | N | 计时结束时间 | |
| 13 | create_time | datetime | 19 | 0 | N | N | CURRENT_TIMESTAMP | 创建时间 |
| 14 | update_time | timestamp | 19 | 0 | N | N | CURRENT_TIMESTAMP | 更新时间 |
| 编号 | 名称 | 数据类型 | 长度 | 小数位 | 允许空值 | 主键 | 默认值 | 说明 |
| 1 | notice_id | mediumint | 8 | 0 | N | Y | 公告id: | |
| 2 | title | varchar | 125 | 0 | N | N | 标题: | |
| 3 | content | longtext | 2147483647 | 0 | Y | N | 正文: | |
| 4 | create_time | timestamp | 19 | 0 | N | N | CURRENT_TIMESTAMP | 创建时间: |
| 5 | update_time | timestamp | 19 | 0 | N | N | CURRENT_TIMESTAMP | 更新时间: |
| 编号 | 名称 | 数据类型 | 长度 | 小数位 | 允许空值 | 主键 | 默认值 | 说明 |
| 1 | points_table_id | int | 10 | 0 | N | Y | 积分榜ID | |
| 2 | team_name | varchar | 64 | 0 | Y | N | 球队名称 | |
| 3 | cover | varchar | 255 | 0 | Y | N | 封面 | |
| 4 | team_points | int | 10 | 0 | Y | N | 0 | 球队积分 |
| 5 | points_announcement | text | 65535 | 0 | Y | N | 积分公告 | |
| 6 | create_time | datetime | 19 | 0 | N | N | CURRENT_TIMESTAMP | 创建时间 |
| 7 | update_time | timestamp | 19 | 0 | N | N | CURRENT_TIMESTAMP | 更新时间 |
| 编号 | 名称 | 数据类型 | 长度 | 小数位 | 允许空值 | 主键 | 默认值 | 说明 |
| 1 | praise_id | int | 10 | 0 | N | Y | 点赞ID: | |
| 2 | user_id | int | 10 | 0 | N | N | 0 | 点赞人: |
| 3 | create_time | timestamp | 19 | 0 | N | N | CURRENT_TIMESTAMP | 创建时间: |
| 4 | update_time | timestamp | 19 | 0 | N | N | CURRENT_TIMESTAMP | 更新时间: |
| 5 | source_table | varchar | 255 | 0 | Y | N | 来源表: | |
| 6 | source_field | varchar | 255 | 0 | Y | N | 来源字段: | |
| 7 | source_id | int | 10 | 0 | N | N | 0 | 来源ID: |
| 8 | status | bit | 1 | 0 | N | N | 1 | 点赞状态:1为点赞,0已取消 |
| 编号 | 名称 | 数据类型 | 长度 | 小数位 | 允许空值 | 主键 | 默认值 | 说明 |
| 1 | regular_users_id | int | 10 | 0 | N | Y | 普通用户ID | |
| 2 | user_name | varchar | 64 | 0 | Y | N | 用户姓名 | |
| 3 | gender | varchar | 64 | 0 | Y | N | 性别 | |
| 4 | examine_state | varchar | 16 | 0 | N | N | 已通过 | 审核状态 |
| 5 | user_id | int | 10 | 0 | N | N | 0 | 用户ID |
| 6 | create_time | datetime | 19 | 0 | N | N | CURRENT_TIMESTAMP | 创建时间 |
| 7 | update_time | timestamp | 19 | 0 | N | N | CURRENT_TIMESTAMP | 更新时间 |
| 编号 | 名称 | 数据类型 | 长度 | 小数位 | 允许空值 | 主键 | 默认值 | 说明 |
| 1 | sensitive_vocabulary_id | int | 10 | 0 | N | Y | 敏感词汇ID | |
| 2 | sensitive_vocabulary | varchar | 64 | 0 | Y | N | 敏感词汇 | |
| 3 | create_time | datetime | 19 | 0 | N | N | CURRENT_TIMESTAMP | 创建时间 |
| 4 | update_time | timestamp | 19 | 0 | N | N | CURRENT_TIMESTAMP | 更新时间 |
| 编号 | 名称 | 数据类型 | 长度 | 小数位 | 允许空值 | 主键 | 默认值 | 说明 |
| 1 | slides_id | int | 10 | 0 | N | Y | 轮播图ID: | |
| 2 | title | varchar | 64 | 0 | Y | N | 标题: | |
| 3 | content | varchar | 255 | 0 | Y | N | 内容: | |
| 4 | url | varchar | 255 | 0 | Y | N | 链接: | |
| 5 | img | varchar | 255 | 0 | Y | N | 轮播图: | |
| 6 | hits | int | 10 | 0 | N | N | 0 | 点击量: |
| 7 | create_time | timestamp | 19 | 0 | N | N | CURRENT_TIMESTAMP | 创建时间: |
| 8 | update_time | timestamp | 19 | 0 | N | N | CURRENT_TIMESTAMP | 更新时间: |
| 编号 | 名称 | 数据类型 | 长度 | 小数位 | 允许空值 | 主键 | 默认值 | 说明 |
| 1 | team_games_id | int | 10 | 0 | N | Y | 球队赛事ID | |
| 2 | team_name | varchar | 64 | 0 | Y | N | 球队名称 | |
| 3 | cover | varchar | 255 | 0 | Y | N | 封面 | |
| 4 | team_members | text | 65535 | 0 | Y | N | 球队成员 | |
| 5 | schedule_information | text | 65535 | 0 | Y | N | 赛程信息 | |
| 6 | team_introduction | longtext | 2147483647 | 0 | Y | N | 球队介绍 | |
| 7 | hits | int | 10 | 0 | N | N | 0 | 点击数 |
| 8 | create_time | datetime | 19 | 0 | N | N | CURRENT_TIMESTAMP | 创建时间 |
| 9 | update_time | timestamp | 19 | 0 | N | N | CURRENT_TIMESTAMP | 更新时间 |
| 编号 | 名称 | 数据类型 | 长度 | 小数位 | 允许空值 | 主键 | 默认值 | 说明 |
| 1 | upload_id | int | 10 | 0 | N | Y | 上传ID | |
| 2 | name | varchar | 64 | 0 | Y | N | 文件名 | |
| 3 | path | varchar | 255 | 0 | Y | N | 访问路径 | |
| 4 | file | varchar | 255 | 0 | Y | N | 文件路径 | |
| 5 | display | varchar | 255 | 0 | Y | N | 显示顺序 | |
| 6 | father_id | int | 10 | 0 | Y | N | 0 | 父级ID |
| 7 | dir | varchar | 255 | 0 | Y | N | 文件夹 | |
| 8 | type | varchar | 32 | 0 | Y | N | 文件类型 |
| 编号 | 名称 | 数据类型 | 长度 | 小数位 | 允许空值 | 主键 | 默认值 | 说明 |
| 1 | user_id | mediumint | 8 | 0 | N | Y | 用户ID:[0,8388607]用户获取其他与用户相关的数据 | |
| 2 | state | smallint | 5 | 0 | N | N | 1 | 账户状态:[0,10](1可用|2异常|3已冻结|4已注销) |
| 3 | user_group | varchar | 32 | 0 | Y | N | 所在用户组:[0,32767]决定用户身份和权限 | |
| 4 | login_time | timestamp | 19 | 0 | N | N | CURRENT_TIMESTAMP | 上次登录时间: |
| 5 | phone | varchar | 11 | 0 | Y | N | 手机号码:[0,11]用户的手机号码,用于找回密码时或登录时 | |
| 6 | phone_state | smallint | 5 | 0 | N | N | 0 | 手机认证:[0,1](0未认证|1审核中|2已认证) |
| 7 | username | varchar | 16 | 0 | N | N | 用户名:[0,16]用户登录时所用的账户名称 | |
| 8 | nickname | varchar | 16 | 0 | Y | N | 昵称:[0,16] | |
| 9 | password | varchar | 64 | 0 | N | N | 密码:[0,32]用户登录所需的密码,由6-16位数字或英文组成 | |
| 10 | | varchar | 64 | 0 | Y | N | 邮箱:[0,64]用户的邮箱,用于找回密码时或登录时 | |
| 11 | email_state | smallint | 5 | 0 | N | N | 0 | 邮箱认证:[0,1](0未认证|1审核中|2已认证) |
| 12 | avatar | varchar | 255 | 0 | Y | N | 头像地址:[0,255] | |
| 13 | open_id | varchar | 255 | 0 | Y | N | 针对获取用户信息字段 | |
| 14 | create_time | timestamp | 19 | 0 | N | N | CURRENT_TIMESTAMP | 创建时间: |
| 15 | vip_level | varchar | 255 | 0 | Y | N | 会员等级 | |
| 16 | vip_discount | double | 11 | 2 | Y | N | 0.00 | 会员折扣 |
| 编号 | 名称 | 数据类型 | 长度 | 小数位 | 允许空值 | 主键 | 默认值 | 说明 |
| 1 | group_id | mediumint | 8 | 0 | N | Y | 用户组ID:[0,8388607] | |
| 2 | display | smallint | 5 | 0 | N | N | 100 | 显示顺序:[0,1000] |
| 3 | name | varchar | 16 | 0 | N | N | 名称:[0,16] | |
| 4 | description | varchar | 255 | 0 | Y | N | 描述:[0,255]描述该用户组的特点或权限范围 | |
| 5 | source_table | varchar | 255 | 0 | Y | N | 来源表: | |
| 6 | source_field | varchar | 255 | 0 | Y | N | 来源字段: | |
| 7 | source_id | int | 10 | 0 | N | N | 0 | 来源ID: |
| 8 | register | smallint | 5 | 0 | Y | N | 0 | 注册位置: |
| 9 | create_time | timestamp | 19 | 0 | N | N | CURRENT_TIMESTAMP | 创建时间: |
| 10 | update_time | timestamp | 19 | 0 | N | N | CURRENT_TIMESTAMP | 更新时间: |
4.1.1 用户注册界面
用户注册:用户输入对应的账号(必须填写)+密码(必须填写)+确认密码(必须填写,而且要与密码一直)+昵称+邮箱+身份+姓名+姓名+性别,选择用户身份等等,然后点击“注册”,系统在用户这一数据库中会查询账号是不是存在,两次密码是不是一样,都填写正确就会注册成功,然后再进行登录,如果是之前已经注册过的用户很长时间没有使用,忘记密码,也可以点击“忘记密码”进行找回。用户注册界面如下图所示。

图4-1用户注册界面图
注册代码如下:
public String encryption(String plainText) {
String re_md5 = new String();
try {
MessageDigest md = MessageDigest.getInstance("MD5");
md.update(plainText.getBytes());
byte b[] = md.digest();
int i;
StringBuffer buf = new StringBuffer("");
for (int offset = 0; offset < b.length; offset++) {
i = b[offset];
if (i < 0)
i += 256;
if (i < 16)
buf.append("0");
buf.append(Integer.toHexString(i));
}
re_md5 = buf.toString();
} catch (Exception e) {
e.printStackTrace();
}
return re_md5;
}
4.1.2用户登录界面
系统中的前台上注册后的用户是可以通过自己的账户名和密码进行登录的,当用户输入完整的自己的账户名和密码信息并点击“登录”按钮后,将会首先验证输入的有没有空数据,再次验证输入的账户名+密码和数据库中当前保存的用户信息是否一致,只有在一致后将会登录成功并自动跳转到世界杯足球赛网站的首页中;否则将会提示相应错误信息。用户登录界面如下图所示。

图4-2注册用户登录界面图
登录代码如下:
/**
* 登录
* @param data
* @param httpServletRequest
* @return
*/
@PostMapping("login")
public Map<String, Object> login(@RequestBody Map<String, String> data, HttpServletRequest httpServletRequest) {
log.info("[执行登录接口]");
String username = data.get("username");
String email = data.get("email");
String phone = data.get("phone");
String password = data.get("password");
List resultList = null;
Map<String, String> map = new HashMap<>();
if(username != null && "".equals(username) == false){
map.put("username", username);
resultList = service.selectBaseList(service.select(map, new HashMap<>()));
}
else if(email != null && "".equals(email) == false){
map.put("email", email);
resultList = service.selectBaseList(service.select(map, new HashMap<>()));
}
else if(phone != null && "".equals(phone) == false){
map.put("phone", phone);
resultList = service.selectBaseList(service.select(map, new HashMap<>()));
}else{
return error(30000, "账号或密码不能为空");
}
if (resultList == null || password == null) {
return error(30000, "账号或密码不能为空");
}
//判断是否有这个用户
if (resultList.size()<=0){
return error(30000,"用户不存在");
}
User byUsername = (User) resultList.get(0);
Map<String, String> groupMap = new HashMap<>();
groupMap.put("name",byUsername.getUserGroup());
List groupList = userGroupService.selectBaseList(userGroupService.select(groupMap, new HashMap<>()));
if (groupList.size()<1){
return error(30000,"用户组不存在");
}
UserGroup userGroup = (UserGroup) groupList.get(0);
//查询用户审核状态
if (!StringUtils.isEmpty(userGroup.getSourceTable())){
String res = service.selectExamineState(userGroup.getSourceTable(),byUsername.getUserId());
if (res==null){
return error(30000,"用户不存在");
}
if (!res.equals("已通过")){
return error(30000,"该用户审核未通过");
}
}
//查询用户状态
if (byUsername.getState()!=1){
return error(30000,"用户非可用状态,不能登录");
}
String md5password = service.encryption(password);
if (byUsername.getPassword().equals(md5password)) {
// 存储Token到数据库
AccessToken accessToken = new AccessToken();
accessToken.setToken(UUID.randomUUID().toString().replaceAll("-", ""));
accessToken.setUser_id(byUsername.getUserId());
Duration duration = Duration.ofSeconds(7200L);
redisTemplate.opsForValue().set(accessToken.getToken(), accessToken,duration);
// 返回用户信息
JSONObject user = JSONObject.parseObject(JSONObject.toJSONString(byUsername));
user.put("token", accessToken.getToken());
JSONObject ret = new JSONObject();
ret.put("obj",user);
return success(ret);
} else {
return error(30000, "账号或密码不正确");
}
}
4.1.3密码修改界面
用户使用该系统注册完成后,用户对登录密码有修改需求时,系统也可以提供用户修改密码权限。系统中所有的操作者能够变更自己的密码信息,执行该功能首先必须要登入系统,然后选择密码变更选项以后在给定的文本框中填写初始密码和新密码来完成修改密码的操作。在填写的时候,假如两次密码填写存在差异,那么此次密码变更操作失败。密码修改界面如下图所示。

图4-3密码修改界面图
修改密码关键代码如下:
/**
* 修改密码
* @param data
* @param request
* @return
*/
@PostMapping("change_password")
public Map<String, Object> change_password(@RequestBody Map<String, String> data, HttpServletRequest request){
// 根据Token获取UserId
String token = request.getHeader("x-auth-token");
Integer userId = tokenGetUserId(token);
// 根据UserId和旧密码获取用户
Map<String, String> query = new HashMap<>();
String o_password = data.get("o_password");
query.put("user_id" ,String.valueOf(userId));
query.put("password" ,service.encryption(o_password));
int count = service.selectBaseCount(service.count(query, service.readConfig(request)));
if(count > 0){
// 修改密码
Map<String,Object> form = new HashMap<>();
form.put("password",service.encryption(data.get("password")));
service.update(query,service.readConfig(request),form);
return success(1);
}
return error(10000,"密码修改失败!");
}
个人资料:当用户点击首页右上角“我的账户”这个按钮,可以对个人的资料、进行修改,个人资半界面图如下图所示。

图4-4个人资料界面图
足球论坛:输入封面图、标题、分类、标签、正文等信息,点提交,可以发表论坛。足球论坛界面图如下图所示。

图4-5足球论坛界面图
订票信息:用户可以查看自己已购买的赛事门票信息,如订单编号、赛事编号等。并进行支付,还可以查询、重置的操作。订票信息界面图如下图所示。

图4-6订票信息界面图
-
- 管理员功能模块的实现
4.2.1 管理员登录界面
管理员进入到系统登录界面,需要填写正确的登录名、密码、选择权限等信息输入准确无误后登录进入到系统操作界面。管理员的账号是在数据表表中直接设置生成的,不需要进行注册;修改密码:管理员可以随时修改自己进入系统的登录密码,以保证系统的安全性。管理员登录界面如下图所示。

图4-7管理员登录界面图
管理员可以在后台首页可以查看积分榜统计和订票信息统计表。管理员功能界面如下图所示。

图4-8管理员功能界面图
系统用户管理:管理员可以对系统中所有的用户角色进行管控,包含了管理员、普通用户这两种角色,如果需要添加新的用户,点击页面中的“添加”按钮根据提示输入上用户信息,点击“提交”以后在对应的用户界面就可以查看到了,可以点击用户后面的“删除”按钮直接删除某一用户。系统用户管理界面如下图所示。

图4-9系统用户管理界面图
4.2.4 球队赛事管理界面
管理员可以查看球队名称、封面、球队成员、赛程信息、创建时间、更新时间等详情,还可以添加新的球队赛事。球队赛事管理界面如下图所示。

图4-10球队赛事列表界面图

图4-11球队赛事添加界面图
4.2.5 小组赛事管理界面
当点击“小组赛事管理”这一菜单的时候,会出现小组赛事列表、小组赛事添加这两个子菜单,可以对这两个模块进行增删改查操作。小组赛事界面如下图所示。

图4-12球队赛事列表界面图

@PostMapping("/add")
@Transactional
public Map<String, Object> add(HttpServletRequest request) throws IOException {
service.insert(service.readBody(request.getReader()));
return success(1);
}
public Map<String, Object> addMap(Map<String,Object> map){
service.insert(map);
return success(1);
}
测试存在于软件开发进程中的最后一个阶段,它可以保证一个软件的开发质量是否符合设计者的初衷,也为程序的正式上线做了最后一道质量检测的工序。软件测试主要是控制各种条件、包括软件输出方式,使用模式和运行环境等,来评估一个系统或应用是否符合设计标准。在软件测试过程中,我们一般刻意的去制造错误和极端条件,不能仅依照正常模式允许,而是多去尝试那些意外的情况。
系统测试包括:用户登录功能测试、球队赛事查看功能测试、发布小组赛事、订票信息添加、密码修改功能测试,如表5-1、5-2、5-3、5-4、5-5所示:
表5-1 用户登录功能测试表
| 用例名称 | 用户登录系统 |
| 目的 | 测试用户通过正确的用户名和密码可否登录功能 |
| 前提 | 未登录的情况下 |
| 测试流程 | 1) 进入登录页面 2) 输入正确的用户名和密码 |
| 预期结果 | 用户名和密码正确的时候,跳转到登录成功界面,反之则显示错误信息,提示重新输入 |
| 实际结果 | 实际结果与预期结果一致 |
球队赛事查看功能测试:
表5-2 球队赛事查看功能测试表
| 用例名称 | 球队赛事查看 |
| 目的 | 测试球队赛事查看功能 |
| 前提 | 用户登录 |
| 测试流程 | 点击球队赛事列表 |
| 预期结果 | 可以查看到所有球队赛事 |
| 实际结果 | 实际结果与预期结果一致 |
管理员发布小组赛事测试:
表5-3 管理员发布小组赛事测试表
| 用例名称 | 小组赛事发布测试用例 |
| 目的 | 测试小组赛事发布功能 |
| 前提 | 用户正常登录情况下 |
| 测试流程 | 1)点击小组赛事,然后点击发布添加后并填写信息。 2)点击进行提交。 |
| 预期结果 | 提交以后,页面首页会显示新的小组赛事 |
| 实际结果 | 实际结果与预期结果一致 |
订票信息添加功能测试:
表5-4订票信息添加功能测试表
| 用例名称 | 订票信息添加测试 |
| 目的 | 测试订票信息添加功能 |
| 前提 | 无 |
| 测试流程 | 1)在搜索框填入添加关键字。 2)点击添加按钮。 |
| 预期结果 | 页面显示包含有添加关键字的订票信息 |
| 实际结果 | 实际结果与预期结果一致 |
密码修改功能测试:
表5-5 密码修改功能测试表
| 用例名称 | 密码修改测试用例 |
| 目的 | 测试管理员密码修改功能 |
| 前提 | 管理员用户正常登录情况下 |
| 测试流程 | 1)管理员密码修改并完成填写。 2)点击进行提交。 |
| 预期结果 | 使用新的密码可以登录 |
| 实际结果 | 实际结果与预期结果一致 |
经过对世界杯足球赛网站的测试,我们已经完成了5大模块的检测,包括用户登录功能测试、球队赛事查看功能测试、发布小组赛事、订票信息添加、密码修改功能测试试,这些功能为后续的推广运营提供了强有力的技术支持。
通过世界杯足球赛网站的开发,本人巩固了之前学过的知识,如今将平时所学到的知识融合在设计中,在设计过程中,做了很多的准备,首先,在数据库系统的设计过程中,尤其是在数据库的工作原理、工作特点,对其深刻的讨论,与此同时,对于小型站点来说,最好服务器的选择,其次,利用所学的知识点分析所做的系统,并在此基础上设计。
目前本系统已经上线,正在试运行阶段,用户反馈良好,基本完成用户所需,试运行过程中没有出现阻断性问题,有一些不足和小问题也及时予以修正,系统上线后,为了保证数据的安全性,对系统进行了备份操作,系统备份是每两个月备份一次,数据库备份为每周备份一次,系统部署在租赁的云平台服务器中。
本次系统上线成功后,得到了用户的高度认可,但是在功能上和性能上还需做进一步的研究处理,使其有更高的性能和更好的用户体验。
系统在以后的升级过程中,需要解决一系列用户所提出的问题,例如打印过程中如何避免浏览器的兼容性问题,大量用户访问时,如何保持较高的响应速度,在系统今后的升级过程中将着重解决这些安全性问题。
参考文献
[1]粟梁.基于Java的汽车租赁管理系统[J].电脑编程技巧与维护,2024,(01):43-45+52.DOI:10.16184/j.cnki.comprg.2024.01.035.
[2]Juwana I ,Sodri A ,Muttil N , et al.Potential Pollution Loads of the Cikembar Sub-Watershed to the Cicatih River, West Java, Indonesia[J].Water,2024,16(2):
[3]韩小龙,司珍,吕晓峰等.基于面向对象编程的Java语言程序设计方法分析[J].集成电路应用,2024,41(01):228-229.DOI:10.19339/j.issn.1674-2583.2024.01.103.
[4]Retnaningsih T S ,R.B. S ,Hadiyanto H , et al.The carbon stock potential of the restored mangrove ecosystem of Pasarbanggi, Rembang, Central Java[J].Marine Environmental Research,2024,193106257-.
[5]袁琳琳.计算机软件Java编程特点及技术分析[J].数字通信世界,2023,(12):87-89.
[6]马庆.计算机软件开发中JAVA编程语言的应用[J].山西电子技术,2023,(06):84-86+98.
[7]A D W ,R S ,V M .Landslide Prone Areas Analysis in Bandungan District, Semarang Regency, Central Java, Indonesia[J].IOP Conference Series: Earth and Environmental Science,2023,1268(1):
[8]Nurhadi B ,Arief M F ,Shofiyatul Q .Analysis of Vegetation Carbon Stock Using Remote Sensing In Penggaron Forest, Central Java Province[J].IOP Conference Series: Earth and Environmental Science,2023,1268(1):
[9]Mohammad M ,P. H S ,Hartuti P .Micro and Macro Scale Policy Framework to Decrease Risk of Flood Disasters in Central Java Province[J].IOP Conference Series: Earth and Environmental Science,2023,1268(1):
[10]田玉昆.基于Java Web技术的手机销售网站的设计与实现[J].电脑知识与技术,2023,19(32):47-49.DOI:10.14004/j.cnki.ckt.2023.1766.
[11]黄赛英.基于Springboot的医院档案管理系统设计[J].集成电路应用,2023,40(11):384-385.DOI:10.19339/j.issn.1674-2583.2023.11.176.
[12]张国芳.Java编程语言在计算机软件开发中的应用方向分析[J].信息记录材料,2023,24(11):138-141.DOI:10.16009/j.cnki.cn13-1295/tq.2023.11.042.
[13]郭子傲,杨凯江.基于Java的在线音乐系统的设计与实现[J].工业控制计算机,2023,36(10):66-67+70.
[14]丁玉青,孙逸飞,朱敏.基于JAVA的共享蓝牙耳机小程序设计[J].科技与创新,2023,(20):152-154.DOI:10.15913/j.cnki.kjycx.2023.20.047.
[15]施海涛.基于Java的连锁餐饮管理系统设计[J].无线互联科技,2023,20(18):83-85.
[16]唐型基,柴群,杨光临.基于Java平台的远程线上教学系统设计[J].信息与电脑(理论版),2023,35(18):75-77.
[17]赖凌辉.基于Java的工厂综合管理系统设计与实现[J].信息与电脑(理论版),2023,35(18):107-109+113.
[18]单树倩,任佳勋.基于SpringBoot和Vue框架的数据库原理网站设计与实现[J].电脑知识与技术,2021,17(30):40-41+50.DOI:10.14004/j.cnki.ckt.2021.2868.
[19]孙岩,李晶.基于SpringBoot的旅游资源管理网站的设计与实现[J].信息技术与信息化,2021,(01):37-39.
[20]李孟津,杨丹.基于SpringBoot的在线招聘网站的设计与实现[J].科学技术创新,2020,(26):98-99.
致 谢
伴随着设计的完成,大学生涯也随之即将结束。大学期间是我最珍惜的时光,大学时光中学会了很多,也成长了很多,这段时光中每一段回忆都刻在脑海中。感谢一起学习,一起成长同学们,和成长过程悉心教导的老师们,非常感激有你们的陪伴。
首先感谢我的指导老师,设计的完成离不开老师的一系列指导。在毕业设计的完成过程中,老师给出了很多中肯的建议,正是由于老师一丝不苟的工作态度,我的设计才能顺利的完成。
最后,感谢在大学生涯中每一位教导我的老师,是你们教给了我丰富的知识,更教会了我遇到问题时,如何去应对并解决。谢谢你们的帮助与支持。
免费领取项目源码,请关注❥点赞收藏并私信博主,谢谢~

被折叠的 条评论
为什么被折叠?



