摘 要
在当今数字化时代,音乐产业正经历着巨大的变革和发展。随着互联网和流媒体技术的兴起,音乐消费方式已经从传统的实体唱片转向了在线音乐平台。这种转变为音乐爱好者提供了更广泛、便捷的音乐选择和访问渠道。本研究旨在基于Spring Boot框架开发一款音乐平台,满足管理员和注册用户的需求,包括歌曲信息管理、音乐资讯、歌手信息和歌曲类型管理等功能模块。通过系统的设计和应用,实现了用户友好的界面设计和流畅的操作流程,提供了便捷的音乐浏览和交流体验。采用Spring Boot框架的自动化配置和灵活性特点,为系统的开发和部署提供了高效的解决方案。通过优化数据库结构和算法设计,保证系统的稳定性和可靠性,满足用户对音乐资源的需求和交流互动的期待。该个性音乐平台设计与实现将为音乐爱好者提供一个便捷的音乐平台,促进音乐文化的传播与交流,推动音乐产业的发展与创新。
关键词:Java开发语言;springboot框架;个性音乐平台
Abstract
In today's digital age, the music industry is undergoing tremendous changes and development. With the rise of Internet and streaming media technology, music consumption has shifted from traditional physical records to online music platforms. This transformation provides music enthusiasts with a wider and more convenient range of music choices and access channels. This study aims to develop a music platform based on the Spring Boot framework, which meets the needs of administrators and registered users, including functional modules such as song information management, music information, singer information, and song type management. Through the design and application of the system, a user-friendly interface design and smooth operation process have been achieved, providing a convenient music browsing and communication experience. The automation configuration and flexibility features of the Spring Boot framework provide an efficient solution for system development and deployment. By optimizing the database structure and algorithm design, the stability and reliability of the system are ensured, meeting the needs of users for music resources and their expectations for communication and interaction. The design and implementation of this personalized music platform will provide a convenient music platform for music enthusiasts, promote the dissemination and exchange of music culture, and promote the development and innovation of the music industry.
Keywords: Java development language; Springboot framework; Personalized music platform
目 录
在当今信息化社会中,音乐娱乐消费呈现出多元化与个性化的发展趋势,用户对于音乐服务的需求不再局限于简单的播放功能,而是追求更加契合个人审美与情感表达的独特音乐体验。现有的音乐服务平台在满足大规模用户个性化需求方面尚存一定的局限性,主要体现在音乐内容的精准匹配、用户体验的个性化定制以及用户音乐兴趣的深度挖掘等方面。
研究个性音乐平台的设计与实现,旨在通过深度整合音乐大数据、用户行为分析、智能推荐算法等先进技术手段,搭建一个既能捕捉用户瞬息万变的音乐喜好,又能持续提供优质、个性化的音乐内容推送的新型服务平台。这一研究不仅有利于提升用户在音乐消费过程中的满意度和沉浸感,进一步增强用户黏性和活跃度,而且对于推动音乐产业服务模式的创新升级,丰富音乐市场的多样性,以及促进相关数字技术与文化产业的深度融合,均具有重大的现实意义和长远的战略价值。
在国内市场,网易云音乐、QQ音乐、酷狗音乐等主流音乐平台也在个性化服务上做出了积极探索和尝试。通过结合本土化特点和用户习惯,深度挖掘用户音乐偏好,推出个性电台、每日推荐等功能模块,提升了用户体验和用户留存率。部分平台还融入了社交元素和UGC(用户生成内容)模式,鼓励用户分享、创作音乐内容,进一步丰富了个性音乐平台的业态形式。
在全球范围内,个性音乐平台的开发与应用已成为音乐服务领域的一大热点。国外市场中,诸如Spotify、Apple Music、Pandora等领先企业,凭借先进技术和大数据分析能力,已经在个性化推荐上取得了显著成果,实现了根据用户听歌历史、搜索记录、喜爱的艺人或歌曲等因素进行智能推荐的功能。同时,这些平台还在界面设计、社区互动、原创内容支持等方面不断创新,营造出高度个性化的音乐消费环境。
总的来说,无论是国内还是国外,个性音乐平台的开发正处在快速发展的阶段,不断融合创新技术,深入挖掘用户需求,努力打造出更加智能化、个性化、互动性强的音乐服务平台。,如何进一步提升推荐精度,优化用户体验,以及在保护用户隐私的前提下有效利用数据,仍是业界持续关注并亟待解决的关键问题。
Java编程语言是一种面向对象的高级编程语言,具有良好的可移植性和广泛应用于企业级开发的特点。通过Java虚拟机(JVM),Java程序可以在不同操作系统上运行,而无需修改源代码。Java拥有丰富的类库和API,方便开发人员快速构建复杂的应用程序,并强调安全性和健壮性,通过内置的安全机制保护应用程序免受恶意代码攻击。其语法简洁易懂,支持面向对象编程的核心概念,并提供了强大的工具和开发环境。这些特点使得Java成为构建可靠、高效和跨平台的应用程序的首选语言之一。
Spring Boot是基于Spring框架的开发框架,旨在简化Java应用程序的创建和配置过程。它通过约定优于配置的原则,减少了开发人员在项目配置方面的工作量,提供了快速、简便的方式来构建独立的、可部署的、生产级别的应用程序。
Spring Boot具有许多特点,其中包括简化的配置、内嵌式容器、自动化依赖管理、健康监测和强大的开发工具支持。通过自动配置机制,开发人员无需手动配置繁琐的细节,只需关注业务逻辑的实现。内置的Servlet容器使得应用程序可以独立运行,无需额外安装和配置外部容器。起步依赖能够自动解决项目中的依赖关系,并确保版本兼容性。健康监测功能可以检查应用程序的运行状态,方便进行监控和管理。与流行的开发工具紧密集成,提供丰富的开发工具支持,进一步提高了开发效率和代码质量。
总之,Spring Boot框架的出现为Java开发人员带来了诸多便利。它简化了开发和配置过程,提供了自动化的配置、内嵌式容器、自动化依赖管理等特性,使开发人员能够更专注于业务逻辑的实现,提高了开发效率和代码质量。随着Spring Boot在业界的广泛应用,它成为构建现代化Java应用程序的首选框架之一。
MySQL是一种常用的数据库管理系统,它可以帮助我们存储和管理大量的数据。它被广泛应用于各种网站和应用程序中。
使用MySQL有很多好处。首先,它是开源的,这意味着任何人都可以使用它,并且不需要支付额外的费用。其次,MySQL非常灵活,可以在不同的操作系统上运行,比如Windows、Linux等。无论你用什么电脑或者服务器,都可以轻松地安装和使用它。
MySQL还非常快速和稳定。它被优化得很好,可以迅速地存储和检索数据,处理复杂的查询。它还提供了数据安全的功能,包括用户认证、权限管理和数据加密,以确保我们的数据不会被未经授权的人访问。
另外,MySQL还支持备份和恢复功能,这意味着我们可以定期备份我们的数据,并在需要时轻松地恢复它们。这样即使发生故障或错误,我们也能够保护和恢复我们的数据。
总而言之,MySQL是一种可靠且易于使用的数据库管理系统。它具有开源性、灵活性、高性能、数据安全性和备份恢复功能等特点,为我们的应用程序和平台提供了可靠的数据存储和管理解决方案。
在进行任何项目的开发之前,进行可行性分析是至关重要的。可行性分析旨在评估项目的可行性、可接受性和可实施性,以确定项目是否值得继续推进。对于个性音乐平台设计与实现的开发,以下几个方面的可行性需要进行评估:
Spring Boot作为一个成熟的开发框架,具有丰富的功能和广泛的社区支持。它提供了快速开发和部署应用程序的能力,适合构建音乐平台所需的功能和性能要求。Java作为一种流行的编程语言,具有广泛的库和工具生态系统,可以满足项目的需求。MySQL是一种可靠的关系型数据库管理系统,具备良好的性能和稳定性。因此,在技术层面上,该项目是可行的。
经济可行性:经济可行性分析是评估项目在财务上是否可行的过程。这包括估计开发和运营成本,并与预期收益进行比较。需要考虑到服务器托管、软件许可、团队人员和设备等方面的成本,并通过市场调研和商业模型分析来评估项目的盈利潜力。
时间可行性:时间可行性评估了项目在给定时间范围内是否能够按时完成。需要进行合理的时间规划和任务分解,以确保项目可以按计划进行,并满足相关的时间限制和要求。
法律可行性:法律可行性考虑了项目在法律和法规方面的合规性。特别是对于个性音乐平台,需要关注版权和授权问题,确保所提供的音乐内容符合相关法律法规,并采取必要的措施保护用户数据的隐私和安全。
用户可行性:用户可行性分析评估了目标用户对音乐平台的需求和接受程度。这包括对目标用户群体的市场调研、用户反馈和用户测试,以确保所开发的音乐平台能够满足用户的期望并具有吸引力。
用户用例图如下所示。

图3-1 用户用例图
管理员用例图如下所示。

图3-2 管理员用例图
表3-1 公告浏览用例描述
| 描述项 | 说明 |
| 用例名称 | 公告浏览 |
| 用例描述 | 用户可以浏览系统中发布的公告信息 |
| 参与者 | 用户 |
| 前置条件 | 用户已登录系统 |
| 后置条件 | 用户成功浏览公告 |
| 主事件流 | 1. 用户打开公告浏览页面。<br>2. 系统显示最新发布的公告列表,并按照时间倒序排列。<br>3. 用户可以滚动浏览公告列表,查看公告标题和摘要信息。<br>4. 用户点击某个公告,进入公告详情页。<br>5. 系统显示选定公告的详细内容,包括标题、发布日期、作者和具体内容。<br>6. 用户可以阅读公告的完整内容。<br>7. 用户可以返回到公告列表继续浏览其他公告。 |
| 异常事件流 | - 报500错误<br>- 数据库连接异常 |
表3-1 音乐资讯描述
| 描述项 | 说明 |
| 用例名称 | 音乐资讯 |
| 用例描述 | 用户可以在音乐资讯发表自己的想法和意见,并进行交流互动 |
| 参与者 | 用户 |
| 前置条件 | 用户是注册用户并成功进入该系统 |
| 后置条件 | 用户成功发表评论 |
| 主事件流 | 1. 用户在音乐资讯发表评论。<br>2. 其他用户可以查看评论并进行回复。<br>3. 已注册用户可以进行交流和回复他人的评论。 |
| 异常事件流 | - 报500错误<br>- 数据库连接异常 |
表3-1 个人信息管理用例描述
| 描述项 | 说明 |
| 用例名称 | 个人信息管理 |
| 参与者 | 用户 |
| 描述 | 用户可以查看和修改个人信息 |
| 前置条件 | 用户已登录到系统中 |
| 后置条件 | 用户成功修改个人信息 |
| 事件流 | 1. 用户查看个人信息。<br>2. 用户选择是否修改密码或其他个人资料,例如姓名和头像等。 |
| 补充说明 | - 用户可以修改密码和其他个人资料,以更新和管理自己的个人信息。 |
表3-1 用户管理用例描述
| 描述项 | 说明 |
| 用例名称 | 用户操作 |
| 用例描述 | 管理员在成功登录后台管理的条件下,对用户进行管理 |
| 参与者 | 管理员 |
| 前置条件 | 管理员登录成功并跳转到后台主界面 |
| 后置条件 | 成功进行用户操作 |
| 主事件流 | 1. 管理员进入用户管理页面,查询用户详情信息。<br>2. 管理员可以删除用户信息。 |
表3-1 歌曲信息管理用例描述
| 描述项 | 说明 |
| 用例名称 | 歌曲信息操作 |
| 用例描述 | 管理员在成功登录后台管理的条件下,对歌曲信息模块进行管理 |
| 参与者 | 管理员 |
| 前置条件 | 管理员成功登录 |
| 后置条件 | 成功进行歌曲信息操作 |
| 主事件流 | 1. 管理员进入歌曲信息管理页面,查询歌曲信息并可以进行增删改操作。<br>2. 新增歌曲信息后,成功添加并跳转到查询页面。 |
| 异常事件流 | - 报500错误<br>- 数据库连接异常 |
表3-1歌手信息管理用例描述
| 描述项 | 说明 |
| 用例名称 | 歌手信息操作 |
| 用例描述 | 管理员在成功登录后台管理的条件下,对歌手信息模块进行管理 |
| 参与者 | 管理员 |
| 前置条件 | 管理员成功登录 |
| 后置条件 | 成功进行歌手信息操作 |
| 主事件流 | 1. 管理员进入歌手信息管理页面,查询歌手信息并可以进行增删改操作。 |
| 异常事件流 | - 报500错误<br>- 数据库连接异常 |
表3-1 歌曲类型管理用例描述
| 描述项 | 说明 |
| 用例名称 | 歌曲类型操作 |
| 用例描述 | 管理员在成功登录后台管理的条件下,对歌曲类型模块进行管理 |
| 参与者 | 管理员 |
| 前置条件 | 管理员成功登录 |
| 后置条件 | 成功进行歌曲类型操作 |
| 主事件流 | 1. 管理员进入歌曲类型管理页面,查询歌曲类型信息并可以进行增删改操作。 |
| 异常事件流 | - 报500错误<br>- 数据库连接异常 |
表3-1 系统管理用例描述
| 描述项 | 说明 |
| 用例名称 | 系统管理操作 |
| 用例描述 | 管理员在成功登录后台管理的条件下,对系统模块进行管理 |
| 参与者 | 管理员 |
| 前置条件 | 管理员成功登录 |
| 后置条件 | 成功进行系统管理操作 |
| 主事件流 | 1. 管理员进入系统管理页面,进行轮播图管理并可以进行增删改操作。 |
| 异常事件流 | - 报500错误<br>- 数据库连接异常 |
个性音乐平台基于Spring Boot,它的业务流程包括用户注册和登录、音乐浏览和搜索、音乐播放和收藏、评论和互动等。用户可以通过注册账号并登录系统,然后在主页上浏览不同类型的音乐,也可以使用搜索功能查找特定的音乐。用户可以播放音乐并控制音乐的播放,还可以将喜欢的音乐添加到收藏夹中。用户可以对音乐、歌手或专辑进行评论,并与其他用户进行互动交流。通过这些简单易懂的业务流程,用户能够方便地浏览、播放、收藏音乐,并与其他用户进行互动和交流。
个性音乐平台的业务流程如下图所示。

图3-3 系统业务流程图
总体结构设计是为了构建一个高效、安全和可靠的个性音乐平台系统。我们将系统划分为不同的层次,包括表示层、业务逻辑层和数据访问层,以便更好地组织和管理系统的功能。采用MVC设计模式,将系统划分为模型、视图和控制器三个部分,分别处理数据逻辑、界面展示和用户请求。使用RESTful API接口来实现前后端的数据交互和功能调用。引入权限和认证机制,确保只有经过身份验证的用户才能访问敏感功能和数据。通过合理的数据库设计,存储音乐、用户信息和评论等数据,并考虑性能和扩展性。此外,利用消息队列和异步处理技术,提高系统的响应速度和并发处理能力。通过这些措施,我们可以打造一个清晰、可扩展和易于维护的个性音乐平台系统,为用户提供良好的音乐体验。
系统的功能结构图如下图所示。

图4-2 系统功能结构图
功能模块设计是为了将个性音乐平台的各个功能划分为不同的部分,使系统更加清晰和易于开发。我们设计了用户管理模块,包括注册、登录和个人信息管理;歌曲浏览与搜索模块,让用户可以方便地找到自己喜欢的音乐;歌曲播放与收藏模块,用户可以播放喜欢的音乐并将其收藏起来;评论与互动模块,用户可以发表评论、回复他人并进行点赞;后台管理模块,管理员可以管理用户、歌曲和歌手等信息;系统设置模块,管理员可以配置权限、歌曲分类和网站参数等。通过这些功能模块的设计,我们能够提供一个功能齐全、易于使用的个性音乐平台,让用户能够方便地浏览、播放、收藏音乐,并与其他用户进行互动和交流。
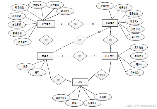
个性音乐平台总体ER图如下图所示。

图4-8 总体ER图
在建立个性音乐平台时,我们需要设计适合不同功能模块的数据库表结构。首先是用户表,用于存储用户的基本信息和身份验证数据。然后是音乐表,记录音乐的相关信息,如歌曲名称、歌手和专辑等。接下来是收藏夹表,用于管理用户收藏的音乐列表。评论表用于存储用户对音乐或其他用户的评论,实现用户之间的互动和交流等。通过这些数据库表的设计,我们可以实现个性音乐平台所需的基本功能,并保证数据的稳定和可靠。以下就介绍了一些根据各类别主要数据库表的设计结构以及基本功能建立数据库表:
| 编号 | 名称 | 数据类型 | 长度 | 小数位 | 允许空值 | 主键 | 默认值 | 说明 |
| 1 | token_id | int | 10 | 0 | N | Y | 临时访问牌ID | |
| 2 | token | varchar | 64 | 0 | Y | N | 临时访问牌 | |
| 3 | info | text | 65535 | 0 | Y | N | ||
| 4 | maxage | int | 10 | 0 | N | N | 2 | 最大寿命:默认2小时 |
| 5 | create_time | timestamp | 19 | 0 | N | N | CURRENT_TIMESTAMP | 创建时间: |
| 6 | update_time | timestamp | 19 | 0 | N | N | CURRENT_TIMESTAMP | 更新时间: |
| 7 | user_id | int | 10 | 0 | N | N | 0 | 用户编号: |
| 编号 | 名称 | 数据类型 | 长度 | 小数位 | 允许空值 | 主键 | 默认值 | 说明 |
| 1 | article_id | mediumint | 8 | 0 | N | Y | 文章id:[0,8388607] | |
| 2 | title | varchar | 125 | 0 | N | Y | 标题:[0,125]用于文章和html的title标签中 | |
| 3 | type | varchar | 64 | 0 | N | N | 0 | 文章分类:[0,1000]用来搜索指定类型的文章 |
| 4 | hits | int | 10 | 0 | N | N | 0 | 点击数:[0,1000000000]访问这篇文章的人次 |
| 5 | praise_len | int | 10 | 0 | N | N | 0 | 点赞数 |
| 6 | create_time | timestamp | 19 | 0 | N | N | CURRENT_TIMESTAMP | 创建时间: |
| 7 | update_time | timestamp | 19 | 0 | N | N | CURRENT_TIMESTAMP | 更新时间: |
| 8 | source | varchar | 255 | 0 | Y | N | 来源:[0,255]文章的出处 | |
| 9 | url | varchar | 255 | 0 | Y | N | 来源地址:[0,255]用于跳转到发布该文章的网站 | |
| 10 | tag | varchar | 255 | 0 | Y | N | 标签:[0,255]用于标注文章所属相关内容,多个标签用空格隔开 | |
| 11 | content | longtext | 2147483647 | 0 | Y | N | 正文:文章的主体内容 | |
| 12 | img | varchar | 255 | 0 | Y | N | 封面图 | |
| 13 | description | text | 65535 | 0 | Y | N | 文章描述 |
| 编号 | 名称 | 数据类型 | 长度 | 小数位 | 允许空值 | 主键 | 默认值 | 说明 |
| 1 | type_id | smallint | 5 | 0 | N | Y | 分类ID:[0,10000] | |
| 2 | display | smallint | 5 | 0 | N | N | 100 | 显示顺序:[0,1000]决定分类显示的先后顺序 |
| 3 | name | varchar | 16 | 0 | N | N | 分类名称:[2,16] | |
| 4 | father_id | smallint | 5 | 0 | N | N | 0 | 上级分类ID:[0,32767] |
| 5 | description | varchar | 255 | 0 | Y | N | 描述:[0,255]描述该分类的作用 | |
| 6 | icon | text | 65535 | 0 | Y | N | 分类图标: | |
| 7 | url | varchar | 255 | 0 | Y | N | 外链地址:[0,255]如果该分类是跳转到其他网站的情况下,就在该URL上设置 | |
| 8 | create_time | timestamp | 19 | 0 | N | N | CURRENT_TIMESTAMP | 创建时间: |
| 9 | update_time | timestamp | 19 | 0 | N | N | CURRENT_TIMESTAMP | 更新时间: |
| 编号 | 名称 | 数据类型 | 长度 | 小数位 | 允许空值 | 主键 | 默认值 | 说明 |
| 1 | auth_id | int | 10 | 0 | N | Y | 授权ID: | |
| 2 | user_group | varchar | 64 | 0 | Y | N | 用户组: | |
| 3 | mod_name | varchar | 64 | 0 | Y | N | 模块名: | |
| 4 | table_name | varchar | 64 | 0 | Y | N | 表名: | |
| 5 | page_title | varchar | 255 | 0 | Y | N | 页面标题: | |
| 6 | path | varchar | 255 | 0 | Y | N | 路由路径: | |
| 7 | position | varchar | 32 | 0 | Y | N | 位置: | |
| 8 | mode | varchar | 32 | 0 | N | N | _blank | 跳转方式: |
| 9 | add | tinyint | 3 | 0 | N | N | 1 | 是否可增加: |
| 10 | del | tinyint | 3 | 0 | N | N | 1 | 是否可删除: |
| 11 | set | tinyint | 3 | 0 | N | N | 1 | 是否可修改: |
| 12 | get | tinyint | 3 | 0 | N | N | 1 | 是否可查看: |
| 13 | field_add | text | 65535 | 0 | Y | N | 添加字段: | |
| 14 | field_set | text | 65535 | 0 | Y | N | 修改字段: | |
| 15 | field_get | text | 65535 | 0 | Y | N | 查询字段: | |
| 16 | table_nav_name | varchar | 500 | 0 | Y | N | 跨表导航名称: | |
| 17 | table_nav | varchar | 500 | 0 | Y | N | 跨表导航: | |
| 18 | option | text | 65535 | 0 | Y | N | 配置: | |
| 19 | create_time | timestamp | 19 | 0 | N | N | CURRENT_TIMESTAMP | 创建时间: |
| 20 | update_time | timestamp | 19 | 0 | N | N | CURRENT_TIMESTAMP | 更新时间: |
| 编号 | 名称 | 数据类型 | 长度 | 小数位 | 允许空值 | 主键 | 默认值 | 说明 |
| 1 | collect_id | int | 10 | 0 | N | Y | 收藏ID: | |
| 2 | user_id | int | 10 | 0 | N | N | 0 | 收藏人ID: |
| 3 | source_table | varchar | 255 | 0 | Y | N | 来源表: | |
| 4 | source_field | varchar | 255 | 0 | Y | N | 来源字段: | |
| 5 | source_id | int | 10 | 0 | N | N | 0 | 来源ID: |
| 6 | title | varchar | 255 | 0 | Y | N | 标题: | |
| 7 | img | varchar | 255 | 0 | Y | N | 封面: | |
| 8 | create_time | timestamp | 19 | 0 | N | N | CURRENT_TIMESTAMP | 创建时间: |
| 9 | update_time | timestamp | 19 | 0 | N | N | CURRENT_TIMESTAMP | 更新时间: |
| 编号 | 名称 | 数据类型 | 长度 | 小数位 | 允许空值 | 主键 | 默认值 | 说明 |
| 1 | comment_id | int | 10 | 0 | N | Y | 评论ID: | |
| 2 | user_id | int | 10 | 0 | N | N | 0 | 评论人ID: |
| 3 | reply_to_id | int | 10 | 0 | N | N | 0 | 回复评论ID:空为0 |
| 4 | content | longtext | 2147483647 | 0 | Y | N | 内容: | |
| 5 | nickname | varchar | 255 | 0 | Y | N | 昵称: | |
| 6 | avatar | varchar | 255 | 0 | Y | N | 头像地址:[0,255] | |
| 7 | create_time | timestamp | 19 | 0 | N | N | CURRENT_TIMESTAMP | 创建时间: |
| 8 | update_time | timestamp | 19 | 0 | N | N | CURRENT_TIMESTAMP | 更新时间: |
| 9 | source_table | varchar | 255 | 0 | Y | N | 来源表: | |
| 10 | source_field | varchar | 255 | 0 | Y | N | 来源字段: | |
| 11 | source_id | int | 10 | 0 | N | N | 0 | 来源ID: |
| 编号 | 名称 | 数据类型 | 长度 | 小数位 | 允许空值 | 主键 | 默认值 | 说明 |
| 1 | hits_id | int | 10 | 0 | N | Y | 点赞ID: | |
| 2 | user_id | int | 10 | 0 | N | N | 0 | 点赞人: |
| 3 | create_time | timestamp | 19 | 0 | N | N | CURRENT_TIMESTAMP | 创建时间: |
| 4 | update_time | timestamp | 19 | 0 | N | N | CURRENT_TIMESTAMP | 更新时间: |
| 5 | source_table | varchar | 255 | 0 | Y | N | 来源表: | |
| 6 | source_field | varchar | 255 | 0 | Y | N | 来源字段: | |
| 7 | source_id | int | 10 | 0 | N | N | 0 | 来源ID: |
| 编号 | 名称 | 数据类型 | 长度 | 小数位 | 允许空值 | 主键 | 默认值 | 说明 |
| 1 | notice_id | mediumint | 8 | 0 | N | Y | 公告id: | |
| 2 | title | varchar | 125 | 0 | N | N | 标题: | |
| 3 | content | longtext | 2147483647 | 0 | Y | N | 正文: | |
| 4 | create_time | timestamp | 19 | 0 | N | N | CURRENT_TIMESTAMP | 创建时间: |
| 5 | update_time | timestamp | 19 | 0 | N | N | CURRENT_TIMESTAMP | 更新时间: |
| 编号 | 名称 | 数据类型 | 长度 | 小数位 | 允许空值 | 主键 | 默认值 | 说明 |
| 1 | praise_id | int | 10 | 0 | N | Y | 点赞ID: | |
| 2 | user_id | int | 10 | 0 | N | N | 0 | 点赞人: |
| 3 | create_time | timestamp | 19 | 0 | N | N | CURRENT_TIMESTAMP | 创建时间: |
| 4 | update_time | timestamp | 19 | 0 | N | N | CURRENT_TIMESTAMP | 更新时间: |
| 5 | source_table | varchar | 255 | 0 | Y | N | 来源表: | |
| 6 | source_field | varchar | 255 | 0 | Y | N | 来源字段: | |
| 7 | source_id | int | 10 | 0 | N | N | 0 | 来源ID: |
| 8 | status | bit | 1 | 0 | N | N | 1 | 点赞状态:1为点赞,0已取消 |
| 编号 | 名称 | 数据类型 | 长度 | 小数位 | 允许空值 | 主键 | 默认值 | 说明 |
| 1 | registered_users_id | int | 10 | 0 | N | Y | 注册用户ID | |
| 2 | user_name | varchar | 64 | 0 | Y | N | 用户名称 | |
| 3 | user_gender | varchar | 64 | 0 | Y | N | 用户性别 | |
| 4 | user_age | int | 10 | 0 | Y | N | 0 | 用户年龄 |
| 5 | examine_state | varchar | 16 | 0 | N | N | 已通过 | 审核状态 |
| 6 | user_id | int | 10 | 0 | N | N | 0 | 用户ID |
| 7 | create_time | datetime | 19 | 0 | N | N | CURRENT_TIMESTAMP | 创建时间 |
| 8 | update_time | timestamp | 19 | 0 | N | N | CURRENT_TIMESTAMP | 更新时间 |
| 编号 | 名称 | 数据类型 | 长度 | 小数位 | 允许空值 | 主键 | 默认值 | 说明 |
| 1 | singer_information_id | int | 10 | 0 | N | Y | 歌手信息ID | |
| 2 | singer_name | varchar | 64 | 0 | Y | N | 歌手名称 | |
| 3 | singer_type | varchar | 64 | 0 | Y | N | 歌手类型 | |
| 4 | singers_hometown | varchar | 64 | 0 | Y | N | 歌手籍贯 | |
| 5 | cover_photo | varchar | 255 | 0 | Y | N | 封面图片 | |
| 6 | date_of_birth | varchar | 64 | 0 | Y | N | 出生日期 | |
| 7 | singer_constellation | varchar | 64 | 0 | Y | N | 歌手星座 | |
| 8 | representative_works | varchar | 64 | 0 | Y | N | 代表作品 | |
| 9 | singer_details | longtext | 2147483647 | 0 | Y | N | 歌手详情 | |
| 10 | praise_len | int | 10 | 0 | N | N | 0 | 点赞数 |
| 11 | create_time | datetime | 19 | 0 | N | N | CURRENT_TIMESTAMP | 创建时间 |
| 12 | update_time | timestamp | 19 | 0 | N | N | CURRENT_TIMESTAMP | 更新时间 |
表slides (轮播图)
| 编号 | 名称 | 数据类型 | 长度 | 小数位 | 允许空值 | 主键 | 默认值 | 说明 |
| 1 | slides_id | int | 10 | 0 | N | Y | 轮播图ID: | |
| 2 | title | varchar | 64 | 0 | Y | N | 标题: | |
| 3 | content | varchar | 255 | 0 | Y | N | 内容: | |
| 4 | url | varchar | 255 | 0 | Y | N | 链接: | |
| 5 | img | varchar | 255 | 0 | Y | N | 轮播图: | |
| 6 | hits | int | 10 | 0 | N | N | 0 | 点击量: |
| 7 | create_time | timestamp | 19 | 0 | N | N | CURRENT_TIMESTAMP | 创建时间: |
| 8 | update_time | timestamp | 19 | 0 | N | N | CURRENT_TIMESTAMP | 更新时间: |
| 编号 | 名称 | 数据类型 | 长度 | 小数位 | 允许空值 | 主键 | 默认值 | 说明 |
| 1 | song_information_id | int | 10 | 0 | N | Y | 歌曲信息ID | |
| 2 | song_title | varchar | 64 | 0 | Y | N | 歌曲名称 | |
| 3 | song_type | varchar | 64 | 0 | Y | N | 歌曲类型 | |
| 4 | cover_photo | varchar | 255 | 0 | Y | N | 封面图片 | |
| 5 | release_time | datetime | 19 | 0 | Y | N | 发布时间 | |
| 6 | music_songs | varchar | 255 | 0 | Y | N | 音乐歌曲 | |
| 7 | song_singer | varchar | 64 | 0 | Y | N | 歌曲歌手 | |
| 8 | album_name | varchar | 64 | 0 | Y | N | 专辑名称 | |
| 9 | song_details | longtext | 2147483647 | 0 | Y | N | 歌曲详情 | |
| 10 | hits | int | 10 | 0 | N | N | 0 | 点击数 |
| 11 | praise_len | int | 10 | 0 | N | N | 0 | 点赞数 |
| 12 | recommend | int | 10 | 0 | N | N | 0 | 智能推荐 |
| 13 | create_time | datetime | 19 | 0 | N | N | CURRENT_TIMESTAMP | 创建时间 |
| 14 | update_time | timestamp | 19 | 0 | N | N | CURRENT_TIMESTAMP | 更新时间 |
| 编号 | 名称 | 数据类型 | 长度 | 小数位 | 允许空值 | 主键 | 默认值 | 说明 |
| 1 | song_type_id | int | 10 | 0 | N | Y | 歌曲类型ID | |
| 2 | song_type | varchar | 64 | 0 | Y | N | 歌曲类型 | |
| 3 | create_time | datetime | 19 | 0 | N | N | CURRENT_TIMESTAMP | 创建时间 |
| 4 | update_time | timestamp | 19 | 0 | N | N | CURRENT_TIMESTAMP | 更新时间 |
表upload (文件上传)
| 编号 | 名称 | 数据类型 | 长度 | 小数位 | 允许空值 | 主键 | 默认值 | 说明 |
| 1 | upload_id | int | 10 | 0 | N | Y | 上传ID | |
| 2 | name | varchar | 64 | 0 | Y | N | 文件名 | |
| 3 | path | varchar | 255 | 0 | Y | N | 访问路径 | |
| 4 | file | varchar | 255 | 0 | Y | N | 文件路径 | |
| 5 | display | varchar | 255 | 0 | Y | N | 显示顺序 | |
| 6 | father_id | int | 10 | 0 | Y | N | 0 | 父级ID |
| 7 | dir | varchar | 255 | 0 | Y | N | 文件夹 | |
| 8 | type | varchar | 32 | 0 | Y | N | 文件类型 |
表user (用户账户:用于保存用户登录信息)
| 编号 | 名称 | 数据类型 | 长度 | 小数位 | 允许空值 | 主键 | 默认值 | 说明 |
| 1 | user_id | mediumint | 8 | 0 | N | Y | 用户ID:[0,8388607]用户获取其他与用户相关的数据 | |
| 2 | state | smallint | 5 | 0 | N | N | 1 | 账户状态:[0,10](1可用|2异常|3已冻结|4已注销) |
| 3 | user_group | varchar | 32 | 0 | Y | N | 所在用户组:[0,32767]决定用户身份和权限 | |
| 4 | login_time | timestamp | 19 | 0 | N | N | CURRENT_TIMESTAMP | 上次登录时间: |
| 5 | phone | varchar | 11 | 0 | Y | N | 手机号码:[0,11]用户的手机号码,用于找回密码时或登录时 | |
| 6 | phone_state | smallint | 5 | 0 | N | N | 0 | 手机认证:[0,1](0未认证|1审核中|2已认证) |
| 7 | username | varchar | 16 | 0 | N | N | 用户名:[0,16]用户登录时所用的账户名称 | |
| 8 | nickname | varchar | 16 | 0 | Y | N | 昵称:[0,16] | |
| 9 | password | varchar | 64 | 0 | N | N | 密码:[0,32]用户登录所需的密码,由6-16位数字或英文组成 | |
| 10 | | varchar | 64 | 0 | Y | N | 邮箱:[0,64]用户的邮箱,用于找回密码时或登录时 | |
| 11 | email_state | smallint | 5 | 0 | N | N | 0 | 邮箱认证:[0,1](0未认证|1审核中|2已认证) |
| 12 | avatar | varchar | 255 | 0 | Y | N | 头像地址:[0,255] | |
| 13 | open_id | varchar | 255 | 0 | Y | N | 针对获取用户信息字段 | |
| 14 | create_time | timestamp | 19 | 0 | N | N | CURRENT_TIMESTAMP | 创建时间: |
| 15 | vip_level | varchar | 255 | 0 | Y | N | 会员等级 | |
| 16 | vip_discount | double | 11 | 2 | Y | N | 0.00 | 会员折扣 |
| 编号 | 名称 | 数据类型 | 长度 | 小数位 | 允许空值 | 主键 | 默认值 | 说明 |
| 1 | group_id | mediumint | 8 | 0 | N | Y | 用户组ID:[0,8388607] | |
| 2 | display | smallint | 5 | 0 | N | N | 100 | 显示顺序:[0,1000] |
| 3 | name | varchar | 16 | 0 | N | N | 名称:[0,16] | |
| 4 | description | varchar | 255 | 0 | Y | N | 描述:[0,255]描述该用户组的特点或权限范围 | |
| 5 | source_table | varchar | 255 | 0 | Y | N | 来源表: | |
| 6 | source_field | varchar | 255 | 0 | Y | N | 来源字段: | |
| 7 | source_id | int | 10 | 0 | N | N | 0 | 来源ID: |
| 8 | register | smallint | 5 | 0 | Y | N | 0 | 注册位置: |
| 9 | create_time | timestamp | 19 | 0 | N | N | CURRENT_TIMESTAMP | 创建时间: |
| 10 | update_time | timestamp | 19 | 0 | N | N | CURRENT_TIMESTAMP | 更新时间: |
登录模块是个性音乐平台中重要的功能之一,它允许已注册用户使用用户名和密码进行身份验证并访问其他功能。实现登录模块的步骤如下:首先创建用户表,存储用户的信息;然后创建登录页面,提供输入框和登录按钮;处理登录请求,对输入的密码进行加密处理,并与数据库中的用户表进行比对;如果匹配成功,表示身份验证通过;接下来创建用户会话,在服务器端存储用户的身份信息,并将会话ID设置为Cookie发送给客户端;在其他功能模块中进行访问控制,确保只有经过身份验证的用户才能访问特定页面或执行特定操作;最后,进行错误处理,提供适当的错误提示。通过以上步骤的实现,我们可以建立一个可靠的登录模块,保证用户只能以正确的身份访问个性音乐平台的其他功能,并且密码的安全性也得到了保护。用户登录流程图如下所示。

图5-1 用户登录流程图
登录界面如下图所示。
图5-2 登录界面
登录的逻辑代码如下所示:
注册模块是个性音乐平台中的重要功能,它允许用户创建新的账号并加入系统。实现注册模块的步骤如下:首先创建用户表,存储用户的信息;然后创建注册页面,提供必要的输入框和注册按钮,让用户填写注册信息;处理注册请求,将用户提交的信息存储到数据库中;进行数据验证,确保用户名的唯一性和密码的符合要求;
用户注册流程图如下所示。

图5-3用户注册流程
用户注册界面如下图所示。
图5-4 注册界面
注册逻辑代码如下:
密码修改模块是个性音乐平台中的一个重要功能,它允许已注册用户更改登录密码。实现密码修改模块的步骤如下:首先提供密码修改页面,让用户输入旧密码、新密码和确认新密码;进行身份验证,确保用户输入的旧密码与数据库中存储的密码匹配;处理密码修改请求,对新密码进行加密处理并更新到数据库;进行数据验证,检查旧密码是否正确,新密码是否符合要求;最后提供相应的提示信息,告知用户密码修改成功或失败的结果。密码修改流程图如下所示。

图5-5 密码修改流程图
密码修改界面如图所示。
图5-6 密码修改界面
音乐资讯是个性音乐平台中的一个重要功能,它让用户可以这是一个提供行业动态、艺人新闻、音乐评论及幕后故事等内容的区域,帮助用户紧跟音乐潮流,了解音乐界的最新发展和精彩事件。还可以对喜欢的音乐资讯进行点赞收藏,发表评论。音乐资讯流程图如下所示。

图5-7音乐资讯流程图
音乐资讯界面如图所示。
图5-8 音乐资讯界面
-
-
- 收藏模块的实现
-
收藏模块的实现是为用户提供一个便捷的方式来收藏喜欢的音乐资讯、歌曲名称、歌手名称等。让用户能够快速访问和播放收藏的内容。收藏界面如下图所示。
图5-9收藏界面
歌手信息模块的实现是主要介绍歌手档案,包括歌手简介、专辑列表、代表作品、演唱会信息等,方便粉丝们追踪偶像动态,并全方位了解艺术家的作品及生涯。还可以对喜欢的歌手信息进行点赞收藏和评论。歌手信息流程图如下所示。

图5-10 歌手信息流程图
歌手信息界面如图所示。
图5-11 歌手信息界面
歌曲信息管理模块的实现允许管理员或授权用户方便地添加、编辑和删除歌曲信息,确保音乐库的准确性和完整性
歌曲信息管理流程如下图所示。

图5-12 歌曲信息管理流程
歌曲信息管理界面如下图所示。
图5-13歌曲信息管理界面
歌曲信息管理关键代码如下:
歌曲类型管理模块的实现允许管理员或授权用户方便地管理音乐的分类信息,负责对音乐类别进行设定、修改和归类,使得不同风格、语种、年代的歌曲得以有序展示,便于用户按需筛选和查找。
歌曲类型管理界面如下图所示。
图5-13 歌曲类型管理界面
歌曲类型管理关键代码如下:
系统管理模块涉及平台视觉呈现的部分,管理员可以在此处上传、更换、安排各类轮播图广告,以配合平台宣传、活动推广等需要。系统管理界面如所示。
图5-14 系统管理界面
系统管理关键代码如下:
公告通知管理模块的实现允许管理员发布和管理网站的通知和公告信息,以便向用户传达重要的消息、更新或活动等,并提供一个易于编辑和展示公告内容的界面,确保用户及时获取到相关信息。
公告通知展示界面如下图所示。
图5-15 通知公告管理界面
测试过程是确保个性音乐平台系统质量和功能正常运行的关键步骤。它包括需求分析、测试计划编制、测试用例设计、执行测试用例、缺陷管理、回归测试、性能测试、安全测试、用户验收测试、测试报告编制、修复和再测试以及上线准备等步骤。通过这些步骤的有序执行,我们可以确保系统在各个方面达到预期并提供稳定可靠的服务给用户。
在浏览器兼容性方面,主流浏览器如Chrome、IE、360和Firefox的最新版本都符合ES6标准,而早期版本的IE可能存在图片展示问题,但通过代码修改可以改善兼容性。总体来说,浏览器兼容性没有问题。
对于JDK、Tomcat等兼容性问题,使用1.8版本的JDK、9.0版本的Tomcat和5.5版本的MySQL,测试结果表明它们之间的兼容性良好。如果出现冲突,需要更改配置文件中的类信息,并且较新版本的JDK和Tomcat也具有较好的兼容性,只需注意与其他组件的版本匹配即可。
登录测试用例如下表所示。
表6-1 登录测试用例
注册测试用例如下表所示。
表6-2 注册测试用例
(3)创建订单测试
在系统中,创建功能也是基础功能之一,因此创建功能的测试很有代表性。在此章节主要列举在创建时各种情况下系统结果的测试。由于系统涉及创建功能操作过多,因此将多处统称创建功能。
创建订单用例如下表所示。
表6-3 创建订单测试用例
在本次测试过程中,重点关注了所有功能的添加、修改和删除操作,并使用真实数据进行相关功能的输入。通过这些测试,确保每个功能都能够正常运行,并且相关数据库的信息也保持正确。这样可以确保已经设计和实现的功能在实际运行中能够正常工作,并保证系统的稳定性和准确性。
总结与展望
在本次个性音乐平台的设计和实现过程中,我们运用了先进的技术和创新的方法,成功地实现了多项功能。通过使用HTML、CSS和JavaScript等前端技术,我们打造了一个直观友好的用户界面,并提供了登录、注册、歌曲信息管理、歌手信息管理模块等核心功能。同时,我们采用后端开发语言和数据库来支持数据存储、用户认证和系统逻辑处理等方面。
未来的展望中,我们将继续关注最新的技术趋势和行业标准,不断更新和升级系统的技术架构和功能。另外,我们也可以考虑引入音乐版权保护技术,确保合法的音乐资源的安全性和可靠性。
我们相信,通过不断学习和应用新技术,我们可以为用户提供更丰富、便捷和安全的音乐服务。同时,我们也要密切关注市场需求和用户反馈,不断优化和改进系统,以满足用户的期待和追求。让我们携手并进,在技术和创新的道路上不断前行,为音乐领域的发展贡献我们的力量。
参考文献
[1] 王思涵. 在线音乐平台价值评估——以WYY音乐为例 [J]. 中国农业会计, 2024, 34 (02): 12-14. DOI:10.13575/j.cnki.319.2024.02.038.
[2] 王成梧. 音乐广播与移动互联平台的融合创新策略 [J]. 传媒, 2024, (01): 40-43.
[3] André J . Beyond the platform: Music streaming as a site of logistical and symbolic struggle [J]. New Media & Society, 2023, 25 (12): 3203-3221.
[4] Ma X . An Exploration of Musicality and Literary Qualities in Translated Lyrics on Online Music Platforms: A Case Study of the Translated Lyrics of "Young and Beautiful" [J]. Lecture Notes on Language and Literature, 2023, 6 (14):
[5] Huaming T . Comparative Study of Popular Songs between China and the United States Based on Data from Domestic and International Music Platforms [J]. Frontiers in Art Research, 2023, 5 (13):
[6] Jidong L . Music Communication Strategies in the Era of Digital Culture Industry: An Examination Centered on QQ Music Platform [J]. Media and Communication Research, 2023, 4 (7):
[7] 孙哲. 智能时代音乐平台市场营销策略优化研究 [J]. 营销界, 2023, (16): 5-7.
[8] 司思. 在线音乐平台版权运营现状、困境及对策研究 [J]. 出版发行研究, 2023, (07): 59-67+30. DOI:10.19393/j.cnki.cn11-1537/g2.2023.07.023.
[9] 汪思琪. 数字音乐平台市场支配地位认定研究[D]. 河南大学, 2023. DOI:10.27114/d.cnki.ghnau.2023.000317.
[10] 程方园. 数字音乐平台的版权价值评估研究[D]. 重庆理工大学, 2023. DOI:10.27753/d.cnki.gcqgx.2023.001129.
[11] 郝爱. 音乐社交平台用户互动行为研究[D]. 山东师范大学, 2023. DOI:10.27280/d.cnki.gsdsu.2023.000313.
[12] 孟洁. “把关人”理论视角下网易云音乐平台音乐人版块传播研究[D]. 浙江传媒学院, 2023. DOI:10.27852/d.cnki.gzjcm.2023.000138.
[13] 马卓文. 国内主流数字音乐平台市场营销策略研究[D]. 中国音乐学院, 2023.
[14] Revolutionizing the Music Industry: Music Battles and Numbers Protocol Unite to Build a Trailblazing Web3 Music Platform for Generative AI [J]. M2 Presswire, 2023,
[15] 杨玉江. 数字音乐内容运营研究[D]. 广东财经大学, 2023. DOI:10.27734/d.cnki.ggdsx.2023.000303.
[16] 朱泽涵. 音乐平台用户消费意愿研究 [J]. 上海商业, 2023, (03): 38-40.
[17] 夏婉仪. 网易云平台的音乐内容生产与仪式性传播[D]. 武汉纺织大学, 2023. DOI:10.27698/d.cnki.gwhxj.2023.000354.
[18] 王真彦. 互联网音乐服务平台的用户拓展策略研究[D]. 海南大学, 2022. DOI:10.27073/d.cnki.ghadu.2022.000557.
[19] 秦雅丽. 移动音乐平台社交化研究[D]. 成都理工大学, 2021. DOI:10.26986/d.cnki.gcdlc.2021.000736.
[20] 李子豪. 流媒体时代在线音乐平台的音乐人IP开发设计研究[D]. 华东理工大学, 2020. DOI:10.27148/d.cnki.ghagu.2020.000542.
致 谢
在本次个性音乐平台设计和实现过程中,我们要向所有参与其中的团队成员表示衷心的感谢。你们的辛勤努力和专业知识为项目的成功做出了重要贡献。
我们还要感谢所有对我们项目给予支持和鼓励的人。你们的信任和鼓励是我们不断前进的动力,让我们坚定地追求卓越和创新。
同时,我们要感谢所有测试人员和用户,你们的反馈和意见帮助我们不断改进和完善系统。你们的参与使得我们的产品更加符合用户需求,真正实现了以用户为中心的设计理念。
最后,我们要感谢团队内外的每个人,正是你们的合作、支持和奉献,才使得这个项目取得了如此令人瞩目的成果。我们相信,在未来的道路上,我们将继续携手并进,共同创造更加美好的明天。
让我们保持积极的态度,不断追求卓越,相信自己的能力,勇敢面对挑战,共同开创一个更加美妙和璀璨的音乐世界!再次感谢大家的辛勤付出和支持!
免费领取项目源码,请关注❥点赞收藏并私信博主,谢谢~

被折叠的 条评论
为什么被折叠?



