高校学生就业信息管理系统的设计与实现
摘 要
随着信息技术的飞速发展和高校毕业生就业形势的日益严峻,开发一个高效、稳定、易用的高校学生就业信息管理系统显得尤为重要。本文首先分析了高校学生就业信息管理系统的研究背景与意义,指出了传统管理方式的不足以及信息化管理的必要性。接着,介绍了Spring Boot框架及其相关技术,阐述了选择Spring Boot作为系统开发框架的优势。
在此基础上,本文详细描述了高校学生就业信息管理系统的设计与实现过程。系统采用前后端分离的开发模式,前端使用Vue.js框架,后端采用Spring Boot框架,数据库选择MySQL。系统实现了岗位信息管理、招聘信息管理、简历投递管理、面试通知管理、简历文档管理等核心功能,并提供了友好的用户界面和便捷的操作体验。
在系统实现过程中,本文重点关注了系统的性能优化、安全性保障以及可扩展性设计。通过合理的数据库设计和索引优化,提高了系统的查询效率和响应速度;通过采用加密技术和权限控制,确保了系统数据的安全性和用户访问的合法性;通过模块化设计和接口封装,为系统的后续扩展和维护提供了便利。
最后,本文对系统进行了全面的测试和验证,确保系统的稳定性和可靠性。测试结果表明,该系统能够满足高校学生就业信息管理的实际需求,为高校就业服务工作提供了有力的技术支持。
本文的研究成果不仅为高校学生就业信息管理系统的设计与实现提供了有益的参考和借鉴,也为其他类似系统的开发提供了经验和启示。
关键词:高校学生就业信息管理系统;Java语言;springboot技术
Design and Implementation of a College Student Employment Information Management System
SystemAbstract
With the rapid development of information technology and the increasingly severe employment situation of college graduates, it is particularly important to develop an efficient, stable, and user-friendly college student employment information management system. This article first analyzes the research background and significance of the employment information management system for college students, pointing out the shortcomings of traditional management methods and the necessity of information management. Next, the Spring Boot framework and its related technologies were introduced, and the advantages of choosing Spring Boot as the system development framework were explained.
On this basis, this article provides a detailed description of the design and implementation process of a college student employment information management system. The system adopts a development mode of front-end and back-end separation, with Vue.js framework used for the front-end and Spring Boot framework used for the back-end, and MySQL selected for the database. The system has implemented core functions such as job information management, recruitment information management, resume delivery management, interview notification management, resume document management, etc., and provides a friendly user interface and convenient operating experience.
In the process of system implementation, this article focuses on performance optimization, security assurance, and scalability design of the system. Through reasonable database design and index optimization, the query efficiency and response speed of the system have been improved; By adopting encryption technology and permission control, the security of system data and the legality of user access are ensured; Through modular design and interface encapsulation, it provides convenience for the subsequent expansion and maintenance of the system.
Finally, this article conducted comprehensive testing and verification of the system to ensure its stability and reliability. The test results indicate that the system can meet the practical needs of employment information management for college students and provide strong technical support for college employment services.
The research results of this article not only provide useful reference and inspiration for the design and implementation of a college student employment information management system, but also provide experience and inspiration for the development of other similar systems.
Keywords:College Student Employment Information Management System; Java language; Springboot technology
目 录
在当前的信息化时代背景下,高校学生就业信息管理系统的设计与实现显得尤为重要。随着高校招生规模的不断扩大和就业形势的日益严峻,学生就业信息管理成为了高校管理工作中的一项重要任务。传统的就业信息管理方式往往依赖于纸质文档和人工操作,不仅效率低下,而且容易出现信息不准确、更新不及时等问题。因此,开发一个高效、稳定、易用的高校学生就业信息管理系统,对于提升高校就业服务工作的效率和质量,促进学生顺利就业,具有重要的现实意义和深远的社会影响。
高校学生就业信息管理系统的设计与实现有助于实现就业信息的集中管理和快速更新。通过系统化管理,可以确保学生就业信息的准确性、完整性和实时性,避免信息遗漏或错误导致的就业障碍。同时,系统还可以提供便捷的查询和筛选功能,帮助学生快速找到符合自己需求的就业信息,提高就业匹配效率。
此外,高校学生就业信息管理系统的设计与实现还符合信息化时代的发展趋势。随着信息技术的快速发展和广泛应用,信息化管理已经成为各行各业提高工作效率、优化资源配置的重要手段。高校作为人才培养和社会服务的重要基地,更应该积极拥抱信息化技术,推动学生就业信息管理工作的现代化和智能化。
综上所述,高校学生就业信息管理系统的设计与实现具有重要的研究背景和意义。它不仅可以解决传统就业信息管理方式中存在的问题和挑战,提升高校就业服务工作的效率和质量,还可以为高校教育教学改革和人才培养提供有力支持和推动力量。因此,研究和实现高校学生就业信息管理系统具有重要的现实意义和深远的社会影响。
在国内,随着高校毕业生就业形势的日益严峻和信息化建设的不断推进,高校学生就业信息管理系统得到了广泛关注和深入研究。目前,国内多数高校已经建立了自己的就业信息管理系统,这些系统主要侧重于学生就业信息的录入、查询、统计等基本功能。同时,一些高校也开始尝试将就业信息管理系统与其他校园信息系统进行集成,以实现数据共享和流程优化。然而,在系统的功能完善、用户体验、数据分析等方面,仍有待进一步提高和完善。
国外研究现状:
在国外,尤其是发达国家,高校学生就业信息管理系统的发展相对成熟。这些国家的高校普遍重视信息化建设,投入大量资源进行就业信息管理系统的研发和应用。这些系统不仅具备基本的信息管理功能,还注重用户体验、数据分析和辅助决策等方面的功能。同时,一些国外的就业信息管理系统还实现了与招聘网站、社交媒体等外部平台的对接,为学生提供更加丰富的就业资源和信息。
对比分析:
与国内相比,国外的高校学生就业信息管理系统在功能完善、技术创新、用户体验等方面具有一定的优势。这主要得益于国外高校在信息化建设方面的投入和重视,以及国外信息技术企业的支持和合作。然而,国内高校在就业信息管理系统的建设中也具有自己的特色和优势,如结合国情和文化背景进行系统设计、注重与校内其他信息系统的集成等。
发展趋势:
随着信息技术的不断发展和高校毕业生就业形势的变化,高校学生就业信息管理系统的发展将呈现出以下趋势:一是功能更加完善,不仅满足基本的信息管理需求,还注重用户体验和数据分析;二是技术不断创新,引入更多先进的信息技术和工具,如人工智能、大数据分析等;三是与其他校园信息系统的集成更加紧密,实现数据共享和流程优化;四是更加注重个性化服务,满足不同学生的不同需求。
综上所述,国内外在高校学生就业信息管理系统的研究与应用方面均取得了一定的成果和经验。然而,随着信息技术的不断发展和高校毕业生就业形势的变化,该领域仍有许多值得深入研究和探讨的问题。因此,我们需要在借鉴国内外先进经验的基础上,结合实际情况进行系统的设计和实现,以更好地服务于高校毕业生的就业工作。
第一章是绪论,本文章的开头部分,对本题目的研究背景和研究意义等一些做文字性的描述。
第二章是系统分析部分,包括系统总体需求描述、功能性角度分析系统需求、非功能性等各个方面分析系统是否可以实现。
第三章是系统设计部分,本文章的重要部分,提供了系统架构的详细设计和一些主要功能模块的设计说明。
第四章是系统的具体实现,介绍系统的各个模块的具体实现。
第五章在前几章的基础上对系统进行测试和运行。
最后对系统进行了认真的总结,以此对未来有一个新的展望。
1.4相关技术介绍
1.4.1 JAVA技术
JAVA语言是目前软件市场上应用最广泛的语言开发程序。可以在多种平台上运用的,兼容性比较强,适应市面上大多数操作系统,不会出现乱码的现像,其扩展性和维护性都更好,具有分析问题和解决问题的能力,是面向过程的程序设计方便我们编写的代码更强壮。
JAVA相对其它语言来说,比较简单,编译起来更方便一些,安全可靠性高。不完全统计,现在全世界大约有2000多万人在使用它,JAVA既可以镶嵌使用又可以独力的使用。JAVA大致可以分成两个部分,一种部分是JAVA负责的编译,另一种是JAVA负责的运行。JAVA和C++语言很相像,但JAVA在编程时是一种以对象为导向的方式来进行编译的,使得编出来的软件可以单机使用,也可以在互联网上使用,检查出错更为方便。JAVA分布式、体系结构中立的特点也使得其存储更快,编议更简单。面向对象包括四个特点,一是封装,就是说在定义类的时候可以实现一定的功能和属性。二是抽象,属于类的一种,可以把一个具有共同属性的类封装在一个抽象里,便于简单编议。三是继承,顾名思义就是带有前者的特性。还有一个就是多态的特点,可以多种一起运用,表现了它可扩展性好。
1.4.2 Spring boot框架
Spring框架是Java平台上的一种开源应用框架,提供具有控制反转特性的容器。尽管Spring框架自身对编程模型没有限制,但其在Java应用中的频繁使用让它备受青睐,以至于后来让它作为EJB(EnterpriseJavaBeans)模型的补充,甚至是替补。Spring框架为开发提供了一系列的解决方案,比如利用控制反转的核心特性,并通过依赖注入实现控制反转来实现管理对象生命周期容器化,利用面向切面编程进行声明式的事务管理,整合多种持久化技术管理数据访问,提供大量优秀的Web框架方便开发等等。Spring框架具有控制反转(IOC)特性,IOC旨在方便项目维护和测试,它提供了一种通过Java的反射机制对Java对象进行统一的配置和管理的方法。Spring框架利用容器管理对象的生命周期,容器可以通过扫描XML文件或类上特定Java注解来配置对象,开发者可以通过依赖查找或依赖注入来获得对象。Spring框架具有面向切面编程(AOP)框架,SpringAOP框架基于代理模式,同时运行时可配置;AOP框架主要针对模块之间的交叉关注点进行模块化。Spring框架的AOP框架仅提供基本的AOP特性,虽无法与AspectJ框架相比,但通过与AspectJ的集成,也可以满足基本需求。Spring框架下的事务管理、远程访问等功能均可以通过使用SpringAOP技术实现。Spring的事务管理框架为Java平台带来了一种抽象机制,使本地和全局事务以及嵌套事务能够与保存点一起工作,并且几乎可以在Java平台的任何环境中工作。Spring集成多种事务模板,系统可以通过事务模板、XML或Java注解进行事务配置,并且事务框架集成了消息传递和缓存等功能。Spring的数据访问框架解决了开发人员在应用程序中使用数据库时遇到的常见困难。它不仅对Java:JDBC、iBATS/MyBATIs、Hibernate、Java数据对象(JDO)、ApacheOJB和ApacheCayne等所有流行的数据访问框架中提供支持,同时还可以与Spring的事务管理一起使用,为数据访问提供了灵活的抽象。Spring框架最初是没有打算构建一个自己的WebMVC框架,其开发人员在开发过程中认为现有的StrutsWeb框架的呈现层和请求处理层之间以及请求处理层和模型之间的分离不够,于是创建了SpringMVC。
1.4.3Mysql数据库
Mysql 经过多次的更新,功能层面已经非常的丰富和完善了,从Mysql4版本到5版本进行了比较大的更新,在商业的实际使用中取得了很好的实际应用效果。最新版本的Mysql支持对信息的压缩,同时还能进行加密能更好的满足对信息安全性的需求。同时经过系统的多次更新,数据库自身的镜像功能也得到了很大的增强,运行的流畅度和易用性方面有了不小的进步,驱动的使用和创建也更加的高效快捷。最大的变动还是进行了空间信息的显示优化,能更加方便的在应用地图上进行坐标的标注和运算。强大的备份功能也保证了用户使用的过程会更加安心,同时支持的Office特性还支持用户的自行安装和使用。在信息的显示形式上也进行了不小的更新,增加了两个非常使用的显示区,一个是信息区,对表格和文字进行了分类处理,界面的显示更加清爽和具体。第二是仪表的信息控件,能在仪表信息区进行信息的显示,同时还能进行多个信息的比对,为用户的实际使用带来了很大的便捷。
针对本文中设计的高校学生就业信息管理系统在实际的实现过程中,最终选择Mysql数据库的主要原因在于在系统应用及开发的过程中会存在大量的数据库比较频繁的操作,而且数据的安全性要求也是非常的高。综合这些因素,最终选择安全性系数比较高的Mysql来对高校学生就业信息管理系统后台数据进行存储操作。
本次设计基于B/S 模式下,运用Java技术采用的是MySQL数据库和Eclipse实现,总体的可行性共分为以下三个方面。
基于Spring Boot的高校学生就业信息管理系统在技术上是完全可行的。Spring Boot以其强大的框架支持和广泛的社区资源,为开发者提供了快速构建、灵活扩展和稳定运行的开发环境。该系统可以利用Spring Boot的丰富功能和工具,如数据持久化、Web开发、安全性保障等,实现高效的学生就业信息管理。同时,Spring Boot的开源性质也促进了技术的共享和合作,为系统的持续发展和优化提供了保障。此外,现代Web技术的成熟和广泛应用,如前后端分离、RESTful API设计、数据库优化等,也为该系统的技术实现提供了有力支持。因此,从技术角度来看,基于Spring Boot的高校学生就业信息管理系统是完全可行的,并且有望为高校就业服务工作带来显著的提升和改变。
从经济可行性角度分析,基于Spring Boot的高校学生就业信息管理系统具有显著优势。Spring Boot是一个开源框架,使用成本相对较低,可以大幅度减少高校的软件开发和购买成本。该框架具有丰富的功能和强大的社区支持,能够降低系统开发和维护的技术难度和人力成本。此外,系统的实施可以优化学生就业管理流程,提高工作效率,减少人力和物力资源的浪费。综上所述,基于Spring Boot的高校学生就业信息管理系统在经济上具有可行性,能够为高校带来长期的经济效益和社会效益。
本系统实现功能的操作很简单,普通电脑的常见配置就可以运行本软件,并且只要粗通电脑使用的基本常识就可以流畅的使用本软件。电脑具备连接互联网的能力,并且可以正常访问系统,并不需要操作者有什么高超的能力,只需了解业务流程,并且按照专业知识进行正确操作即可,所以高校学生就业信息管理系统具备操作可行性。
高校学生就业信息管理系统分为四大部分:管理员模块、学生用户模块、企业用户模块、学校用户模块。
- 管理员功能介绍:
登录:提供管理员登录功能,以确保只有授权的管理员可以访问系统后台,保障系统安全。
后台首页:展示系统的概览信息和常用功能入口,方便管理员快速导航到所需功能。
系统用户:允许管理员管理系统用户,包括添加新用户、编辑用户信息、重置密码等操作,以确保系统的权限管理和安全性。
岗位信息管理:允许管理员管理各类岗位信息,包括添加、编辑和删除岗位信息,以及对岗位进行分类管理,方便学生浏览和匹配。
招聘信息管理:提供招聘信息发布和管理功能,包括发布招聘信息、审核信息发布、下架已过期信息等操作。
简历投递管理:允许管理员管理学生投递的简历,包括查看投递情况、筛选、审核和处理简历。
面试通知管理:提供面试通知发送和管理功能,包括发送面试通知、记录面试时间和地点等操作。
简历文档管理:允许管理员管理简历文档,包括上传、下载、编辑和删除简历文档,以便于面试官和企业浏览和筛选。
系统管理:允许管理员发布、编辑、删除轮播图。
通知公告管理:允许管理员发布、编辑、删除通知公告,以及设置公告显示时间和优先级,确保用户及时了解系统相关信息。
资源管理:招聘资讯: 允许管理员管理招聘资讯,包括添加新资讯、编辑资讯内容、删除资讯等操作,以及对资讯进行分类管理。
- 学生用户功能介绍:
注册登录:提供学生用户注册和登录功能,确保用户可以创建账号并安全登录系统,以便访问个人信息和使用系统功能。
首页:展示最新的通知公告、招聘资讯等信息,让学生及时了解校内外的就业信息和招聘动态。
通知公告:提供学校发布的重要通知和公告,如招聘会、就业政策等,让学生了解学校的就业相关信息。
招聘资讯:提供最新的招聘资讯,包括企业招聘信息、行业动态等,帮助学生了解就业市场情况。
招聘信息:学生可以浏览各类岗位的招聘信息,包括职位要求、薪资待遇等详细信息,方便选择合适的就业机会。
我的账户:提供学生个人信息管理功能,包括查看和编辑个人信息、修改密码等操作。
个人首页: 展示个人的基本信息和就业动态,方便学生了解自己的就业情况。
面试通知: 学生可以查看收到的面试通知,并了解面试时间和地点。
简历投递: 提供简历投递功能,让学生方便地投递个人简历给感兴趣的企业。
简历文档: 允许学生上传和管理个人简历文档,方便在招聘过程中使用。
收藏: 学生可以收藏感兴趣的招聘信息或企业,以便稍后查看或参考。
- 企业用户管理模块:
注册登录:允许企业用户注册账户并登录系统,以便管理招聘相关信息。
首页:展示最新的通知公告、招聘资讯等信息,让企业用户及时了解学校学生的就业情况和招聘动态。
通知公告:提供学校发布的重要通知和公告,如招聘会、就业政策等,方便企业用户了解学校学生的就业相关信息。
招聘资讯:提供最新的招聘资讯,包括学校学生的就业情况、行业动态等,帮助企业用户了解就业市场情况。
招聘信息:企业用户可以发布招聘信息,包括职位描述、薪资待遇等详细信息,以及管理已发布的招聘信息。
我的账户:提供企业用户个人信息管理功能,包括查看和编辑个人信息、修改密码等操作。
个人首页: 展示企业用户的基本信息和招聘动态。
简历投递: 允许企业用户查看和管理收到的学生简历投递情况。
招聘信息: 提供管理已发布的招聘信息,包括编辑、下架等操作。
面试通知: 允许企业用户发送面试通知给学生用户,并记录面试时间和地点。
收藏: 允许企业用户收藏感兴趣的学生简历或招聘信息,以便稍后查看或参考。
- 学校用户管理模块:
注册登录:提供学校用户注册和登录功能,确保用户可以创建账号并安全登录系统,以便管理学校相关信息。
首页:展示最新的通知公告、招聘资讯等信息,让学校用户及时了解就业相关信息和招聘动态。
通知公告:提供学校发布的重要通知和公告,如招聘会、就业政策等,方便学校用户了解就业相关信息。
招聘资讯:提供最新的招聘资讯,包括企业招聘信息、行业动态等,帮助学校用户了解就业市场情况,为学生提供指导。
招聘信息:学校用户可以浏览各类岗位的招聘信息,包括职位要求、薪资待遇等详细信息,方便为学生推荐合适的就业机会。
我的账户:提供学校用户个人信息管理功能,包括查看和编辑个人信息、修改密码等操作。
个人首页: 展示学校用户的基本信息和相关就业动态。
面试通知: 学校用户可以查看发布的面试通知,了解学生的面试情况。
简历投递: 学校用户可以管理学生的简历投递情况,帮助学生与企业进行沟通。
学生用户: 学校用户可以查看学生用户信息,包括注册情况、就业意向等。
收藏: 学校用户可以收藏感兴趣的招聘信息或企业,以便推荐给学生或进行后续跟进。
高校学生就业信息管理系统的安全性、可靠性、性能和可扩展性是其重要的考量因素,它们不仅满足了用户对于功能性的要求,还为用户提供了更多的便利。根据表格2-1,我们可以清楚地看到这一点:
表2-1 高校学生就业信息管理系统非功能需求表
| 安全性 | 主要指高校学生就业信息管理系统数据库的安装,数据库的使用和密码的设定必须合乎规范。 |
| 可靠性 | 可靠性是指高校学生就业信息管理系统能够安装用户的指示进行操作,经过测试,可靠性90%以上。 |
| 性能 | 性能是影响高校学生就业信息管理系统占据市场的必要条件,所以性能最好要佳才好。 |
| 可扩展性 | 比如数据库预留多个属性,比如接口的使用等确保了系统的非功能性需求。 |
| 易用性 | 用户只要跟着高校学生就业信息管理系统的页面展示内容进行操作,就可以了。 |
| 可维护性 | 高校学生就业信息管理系统开发的可维护性是非常重要的,经过测试,可维护性没有问题 |
学生用户用例图如下所示。

图2-1学生用户用例图
管理员用例图如下所示。

图2-2管理员用例图
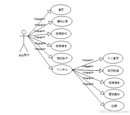
企业用户用例图如下所示。

图2-3企业用户用例图
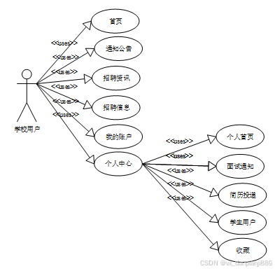
学校用户用例图如下所示。

图2-4学校用户用例图
系统业务流程图,如图所示:

图2-5登录流程图

图2-6添加信息流程图

图2-7注册信息流程图
目前B/S体系的系统主要的数据访问方式是:通过浏览器页面用户可以进入系统,系统可以自动对用户向服务器发送的请求进行处理,处理请求是在系统后台中进行的,用户在浏览器页面上进行相应操作,就能够看到服务端传递的处理结果。高校学生就业信息管理系统主要分为视图-模型-控制三层架构设计。在视图层中,主要是操作在服务器端向客户端反馈并显示的数据,在模型层中,主要处理相关的业务逻辑、数据整合等,最后的控制层它介于视图和模型之间,主要是调整两层之间的关系,最终落实数据的传递。
系统架构图如下图所示。

图3-1系统架构图
系统设计的目的是分析系统包括的所有功能结构,为开发人员设计开发和实现系统做好准备工作。经过前期的需求调查、分析和整理之后,确定的总体需求主要包括多个模块,分别是:后台首页、系统用户、岗位信息管理、招聘信息管理、简历投递管理、面试通知管理、简历文档管理、系统管理、通知公告管理、资源管理。系统整体角色分为四个部分,一是学生用户、二是管理员、三是企业用户、四是学校用户,权限分布也是很明显,管理员可以实现对用户的增加以及删除,是最高权限拥有者。
系统功能结构图如下图所示。
图3-2系统功能结构图
根据前面的数据流程图,结合系统的功能模块设计,设计出符合系统的各信息实体。
系统总体ER图如下图所示。
图3-3系统总体ER图
数据库逻辑结构就是将E-R图在数据库中用具体的字段进行描述。用字段和数据类型描述来使对象特征实体化,最后形成具有一定逻辑关系的数据库表结构。高校学生就业信息管理系统所需要的部分数据结构表如下表所示。
| 编号 | 名称 | 数据类型 | 长度 | 小数位 | 允许空值 | 主键 | 默认值 | 说明 |
| 1 | token_id | int | 10 | 0 | N | Y | 临时访问牌ID | |
| 2 | token | varchar | 64 | 0 | Y | N | 临时访问牌 | |
| 3 | info | text | 65535 | 0 | Y | N | ||
| 4 | maxage | int | 10 | 0 | N | N | 2 | 最大寿命:默认2小时 |
| 5 | create_time | timestamp | 19 | 0 | N | N | CURRENT_TIMESTAMP | 创建时间: |
| 6 | update_time | timestamp | 19 | 0 | N | N | CURRENT_TIMESTAMP | 更新时间: |
| 7 | user_id | int | 10 | 0 | N | N | 0 | 用户编号: |
| 编号 | 名称 | 数据类型 | 长度 | 小数位 | 允许空值 | 主键 | 默认值 | 说明 |
| 1 | article_id | mediumint | 8 | 0 | N | Y | 文章id:[0,8388607] | |
| 2 | title | varchar | 125 | 0 | N | Y | 标题:[0,125]用于文章和html的title标签中 | |
| 3 | type | varchar | 64 | 0 | N | N | 0 | 文章分类:[0,1000]用来搜索指定类型的文章 |
| 4 | hits | int | 10 | 0 | N | N | 0 | 点击数:[0,1000000000]访问这篇文章的人次 |
| 5 | praise_len | int | 10 | 0 | N | N | 0 | 点赞数 |
| 6 | create_time | timestamp | 19 | 0 | N | N | CURRENT_TIMESTAMP | 创建时间: |
| 7 | update_time | timestamp | 19 | 0 | N | N | CURRENT_TIMESTAMP | 更新时间: |
| 8 | source | varchar | 255 | 0 | Y | N | 来源:[0,255]文章的出处 | |
| 9 | url | varchar | 255 | 0 | Y | N | 来源地址:[0,255]用于跳转到发布该文章的网站 | |
| 10 | tag | varchar | 255 | 0 | Y | N | 标签:[0,255]用于标注文章所属相关内容,多个标签用空格隔开 | |
| 11 | content | longtext | 2147483647 | 0 | Y | N | 正文:文章的主体内容 | |
| 12 | img | varchar | 255 | 0 | Y | N | 封面图 | |
| 13 | description | text | 65535 | 0 | Y | N | 文章描述 |
| 编号 | 名称 | 数据类型 | 长度 | 小数位 | 允许空值 | 主键 | 默认值 | 说明 |
| 1 | type_id | smallint | 5 | 0 | N | Y | 分类ID:[0,10000] | |
| 2 | display | smallint | 5 | 0 | N | N | 100 | 显示顺序:[0,1000]决定分类显示的先后顺序 |
| 3 | name | varchar | 16 | 0 | N | N | 分类名称:[2,16] | |
| 4 | father_id | smallint | 5 | 0 | N | N | 0 | 上级分类ID:[0,32767] |
| 5 | description | varchar | 255 | 0 | Y | N | 描述:[0,255]描述该分类的作用 | |
| 6 | icon | text | 65535 | 0 | Y | N | 分类图标: | |
| 7 | url | varchar | 255 | 0 | Y | N | 外链地址:[0,255]如果该分类是跳转到其他网站的情况下,就在该URL上设置 | |
| 8 | create_time | timestamp | 19 | 0 | N | N | CURRENT_TIMESTAMP | 创建时间: |
| 9 | update_time | timestamp | 19 | 0 | N | N | CURRENT_TIMESTAMP | 更新时间: |
| 编号 | 名称 | 数据类型 | 长度 | 小数位 | 允许空值 | 主键 | 默认值 | 说明 |
| 1 | auth_id | int | 10 | 0 | N | Y | 授权ID: | |
| 2 | user_group | varchar | 64 | 0 | Y | N | 用户组: | |
| 3 | mod_name | varchar | 64 | 0 | Y | N | 模块名: | |
| 4 | table_name | varchar | 64 | 0 | Y | N | 表名: | |
| 5 | page_title | varchar | 255 | 0 | Y | N | 页面标题: | |
| 6 | path | varchar | 255 | 0 | Y | N | 路由路径: | |
| 7 | position | varchar | 32 | 0 | Y | N | 位置: | |
| 8 | mode | varchar | 32 | 0 | N | N | _blank | 跳转方式: |
| 9 | add | tinyint | 3 | 0 | N | N | 1 | 是否可增加: |
| 10 | del | tinyint | 3 | 0 | N | N | 1 | 是否可删除: |
| 11 | set | tinyint | 3 | 0 | N | N | 1 | 是否可修改: |
| 12 | get | tinyint | 3 | 0 | N | N | 1 | 是否可查看: |
| 13 | field_add | text | 65535 | 0 | Y | N | 添加字段: | |
| 14 | field_set | text | 65535 | 0 | Y | N | 修改字段: | |
| 15 | field_get | text | 65535 | 0 | Y | N | 查询字段: | |
| 16 | table_nav_name | varchar | 500 | 0 | Y | N | 跨表导航名称: | |
| 17 | table_nav | varchar | 500 | 0 | Y | N | 跨表导航: | |
| 18 | option | text | 65535 | 0 | Y | N | 配置: | |
| 19 | create_time | timestamp | 19 | 0 | N | N | CURRENT_TIMESTAMP | 创建时间: |
| 20 | update_time | timestamp | 19 | 0 | N | N | CURRENT_TIMESTAMP | 更新时间: |
| 编号 | 名称 | 数据类型 | 长度 | 小数位 | 允许空值 | 主键 | 默认值 | 说明 |
| 1 | collect_id | int | 10 | 0 | N | Y | 收藏ID: | |
| 2 | user_id | int | 10 | 0 | N | N | 0 | 收藏人ID: |
| 3 | source_table | varchar | 255 | 0 | Y | N | 来源表: | |
| 4 | source_field | varchar | 255 | 0 | Y | N | 来源字段: | |
| 5 | source_id | int | 10 | 0 | N | N | 0 | 来源ID: |
| 6 | title | varchar | 255 | 0 | Y | N | 标题: | |
| 7 | img | varchar | 255 | 0 | Y | N | 封面: | |
| 8 | create_time | timestamp | 19 | 0 | N | N | CURRENT_TIMESTAMP | 创建时间: |
| 9 | update_time | timestamp | 19 | 0 | N | N | CURRENT_TIMESTAMP | 更新时间: |
| 编号 | 名称 | 数据类型 | 长度 | 小数位 | 允许空值 | 主键 | 默认值 | 说明 |
| 1 | comment_id | int | 10 | 0 | N | Y | 评论ID: | |
| 2 | user_id | int | 10 | 0 | N | N | 0 | 评论人ID: |
| 3 | reply_to_id | int | 10 | 0 | N | N | 0 | 回复评论ID:空为0 |
| 4 | content | longtext | 2147483647 | 0 | Y | N | 内容: | |
| 5 | nickname | varchar | 255 | 0 | Y | N | 昵称: | |
| 6 | avatar | varchar | 255 | 0 | Y | N | 头像地址:[0,255] | |
| 7 | create_time | timestamp | 19 | 0 | N | N | CURRENT_TIMESTAMP | 创建时间: |
| 8 | update_time | timestamp | 19 | 0 | N | N | CURRENT_TIMESTAMP | 更新时间: |
| 9 | source_table | varchar | 255 | 0 | Y | N | 来源表: | |
| 10 | source_field | varchar | 255 | 0 | Y | N | 来源字段: | |
| 11 | source_id | int | 10 | 0 | N | N | 0 | 来源ID: |
| 编号 | 名称 | 数据类型 | 长度 | 小数位 | 允许空值 | 主键 | 默认值 | 说明 |
| 1 | enterprise_users_id | int | 10 | 0 | N | Y | 企业用户ID | |
| 2 | enterprise_name | varchar | 64 | 0 | Y | N | 企业名称 | |
| 3 | enterprise_city | varchar | 64 | 0 | Y | N | 企业城市 | |
| 4 | enterprise_address | varchar | 64 | 0 | Y | N | 企业地址 | |
| 5 | enterprise_phone_number | varchar | 64 | 0 | Y | N | 企业电话 | |
| 6 | examine_state | varchar | 16 | 0 | N | N | 已通过 | 审核状态 |
| 7 | user_id | int | 10 | 0 | N | N | 0 | 用户ID |
| 8 | create_time | datetime | 19 | 0 | N | N | CURRENT_TIMESTAMP | 创建时间 |
| 9 | update_time | timestamp | 19 | 0 | N | N | CURRENT_TIMESTAMP | 更新时间 |
| 编号 | 名称 | 数据类型 | 长度 | 小数位 | 允许空值 | 主键 | 默认值 | 说明 |
| 1 | hits_id | int | 10 | 0 | N | Y | 点赞ID: | |
| 2 | user_id | int | 10 | 0 | N | N | 0 | 点赞人: |
| 3 | create_time | timestamp | 19 | 0 | N | N | CURRENT_TIMESTAMP | 创建时间: |
| 4 | update_time | timestamp | 19 | 0 | N | N | CURRENT_TIMESTAMP | 更新时间: |
| 5 | source_table | varchar | 255 | 0 | Y | N | 来源表: | |
| 6 | source_field | varchar | 255 | 0 | Y | N | 来源字段: | |
| 7 | source_id | int | 10 | 0 | N | N | 0 | 来源ID: |
表interview_notification (面试通知)
| 编号 | 名称 | 数据类型 | 长度 | 小数位 | 允许空值 | 主键 | 默认值 | 说明 |
| 1 | interview_notification_id | int | 10 | 0 | N | Y | 面试通知ID | |
| 2 | recruitment_positions | varchar | 64 | 0 | Y | N | 招聘岗位 | |
| 3 | recruiting_companies | int | 10 | 0 | Y | N | 0 | 招聘企业 |
| 4 | enterprise_name | varchar | 64 | 0 | Y | N | 企业名称 | |
| 5 | student_users | int | 10 | 0 | Y | N | 0 | 学生用户 |
| 6 | student_name | varchar | 64 | 0 | Y | N | 学生姓名 | |
| 7 | school_name | varchar | 64 | 0 | Y | N | 学校名称 | |
| 8 | school_users | int | 10 | 0 | Y | N | 0 | 学校用户 |
| 9 | interview_time | datetime | 19 | 0 | Y | N | 面试时间 | |
| 10 | interview_location | varchar | 64 | 0 | Y | N | 面试地点 | |
| 11 | interview_notification | text | 65535 | 0 | Y | N | 面试通知 | |
| 12 | interview_results | varchar | 64 | 0 | Y | N | 面试结果 | |
| 13 | create_time | datetime | 19 | 0 | N | N | CURRENT_TIMESTAMP | 创建时间 |
| 14 | update_time | timestamp | 19 | 0 | N | N | CURRENT_TIMESTAMP | 更新时间 |
| 编号 | 名称 | 数据类型 | 长度 | 小数位 | 允许空值 | 主键 | 默认值 | 说明 |
| 1 | job_information_id | int | 10 | 0 | N | Y | 岗位信息ID | |
| 2 | recruitment_positions | varchar | 64 | 0 | Y | N | 招聘岗位 | |
| 3 | create_time | datetime | 19 | 0 | N | N | CURRENT_TIMESTAMP | 创建时间 |
| 4 | update_time | timestamp | 19 | 0 | N | N | CURRENT_TIMESTAMP | 更新时间 |
| 编号 | 名称 | 数据类型 | 长度 | 小数位 | 允许空值 | 主键 | 默认值 | 说明 |
| 1 | notice_id | mediumint | 8 | 0 | N | Y | 公告id: | |
| 2 | title | varchar | 125 | 0 | N | N | 标题: | |
| 3 | content | longtext | 2147483647 | 0 | Y | N | 正文: | |
| 4 | create_time | timestamp | 19 | 0 | N | N | CURRENT_TIMESTAMP | 创建时间: |
| 5 | update_time | timestamp | 19 | 0 | N | N | CURRENT_TIMESTAMP | 更新时间: |
| 编号 | 名称 | 数据类型 | 长度 | 小数位 | 允许空值 | 主键 | 默认值 | 说明 |
| 1 | praise_id | int | 10 | 0 | N | Y | 点赞ID: | |
| 2 | user_id | int | 10 | 0 | N | N | 0 | 点赞人: |
| 3 | create_time | timestamp | 19 | 0 | N | N | CURRENT_TIMESTAMP | 创建时间: |
| 4 | update_time | timestamp | 19 | 0 | N | N | CURRENT_TIMESTAMP | 更新时间: |
| 5 | source_table | varchar | 255 | 0 | Y | N | 来源表: | |
| 6 | source_field | varchar | 255 | 0 | Y | N | 来源字段: | |
| 7 | source_id | int | 10 | 0 | N | N | 0 | 来源ID: |
| 8 | status | bit | 1 | 0 | N | N | 1 | 点赞状态:1为点赞,0已取消 |
表recruitment_information (招聘信息)
| 编号 | 名称 | 数据类型 | 长度 | 小数位 | 允许空值 | 主键 | 默认值 | 说明 |
| 1 | recruitment_information_id | int | 10 | 0 | N | Y | 招聘信息ID | |
| 2 | recruitment_title | varchar | 64 | 0 | Y | N | 招聘标题 | |
| 3 | recruitment_positions | varchar | 64 | 0 | Y | N | 招聘岗位 | |
| 4 | recruitment_number | int | 10 | 0 | Y | N | 0 | 招聘人数 |
| 5 | recruiting_companies | int | 10 | 0 | Y | N | 0 | 招聘企业 |
| 6 | enterprise_name | varchar | 64 | 0 | Y | N | 企业名称 | |
| 7 | enterprise_city | varchar | 64 | 0 | Y | N | 企业城市 | |
| 8 | enterprise_address | varchar | 64 | 0 | Y | N | 企业地址 | |
| 9 | enterprise_phone_number | varchar | 64 | 0 | Y | N | 企业电话 | |
| 10 | salary_and_benefits | varchar | 64 | 0 | Y | N | 薪资待遇 | |
| 11 | cover_photo | varchar | 255 | 0 | Y | N | 封面图片 | |
| 12 | recruitment_requirements | text | 65535 | 0 | Y | N | 招聘要求 | |
| 13 | hits | int | 10 | 0 | N | N | 0 | 点击数 |
| 14 | praise_len | int | 10 | 0 | N | N | 0 | 点赞数 |
| 15 | recommend | int | 10 | 0 | N | N | 0 | 智能推荐 |
| 16 | create_time | datetime | 19 | 0 | N | N | CURRENT_TIMESTAMP | 创建时间 |
| 17 | update_time | timestamp | 19 | 0 | N | N | CURRENT_TIMESTAMP | 更新时间 |
| 编号 | 名称 | 数据类型 | 长度 | 小数位 | 允许空值 | 主键 | 默认值 | 说明 |
| 1 | resume_document_id | int | 10 | 0 | N | Y | 简历文档ID | |
| 2 | resume_title | varchar | 64 | 0 | Y | N | 简历标题 | |
| 3 | student_users | int | 10 | 0 | Y | N | 0 | 学生用户 |
| 4 | student_name | varchar | 64 | 0 | Y | N | 学生姓名 | |
| 5 | student_gender | varchar | 64 | 0 | Y | N | 学生性别 | |
| 6 | student_major | varchar | 64 | 0 | Y | N | 学生专业 | |
| 7 | student_skills | varchar | 64 | 0 | Y | N | 学生技能 | |
| 8 | student_strengths | varchar | 64 | 0 | Y | N | 学生特长 | |
| 9 | educational_background | text | 65535 | 0 | Y | N | 教育背景 | |
| 10 | work_experience | text | 65535 | 0 | Y | N | 工作经历 | |
| 11 | practical_experience | text | 65535 | 0 | Y | N | 实践经历 | |
| 12 | skills_certificate | text | 65535 | 0 | Y | N | 技能证书 | |
| 13 | create_time | datetime | 19 | 0 | N | N | CURRENT_TIMESTAMP | 创建时间 |
| 14 | update_time | timestamp | 19 | 0 | N | N | CURRENT_TIMESTAMP | 更新时间 |
| 编号 | 名称 | 数据类型 | 长度 | 小数位 | 允许空值 | 主键 | 默认值 | 说明 |
| 1 | resume_submission_id | int | 10 | 0 | N | Y | 简历投递ID | |
| 2 | recruitment_positions | varchar | 64 | 0 | Y | N | 招聘岗位 | |
| 3 | recruiting_companies | int | 10 | 0 | Y | N | 0 | 招聘企业 |
| 4 | enterprise_name | varchar | 64 | 0 | Y | N | 企业名称 | |
| 5 | student_users | int | 10 | 0 | Y | N | 0 | 学生用户 |
| 6 | student_name | varchar | 64 | 0 | Y | N | 学生姓名 | |
| 7 | student_gender | varchar | 64 | 0 | Y | N | 学生性别 | |
| 8 | student_phone_number | varchar | 64 | 0 | Y | N | 学生电话 | |
| 9 | student_major | varchar | 64 | 0 | Y | N | 学生专业 | |
| 10 | school_name | varchar | 64 | 0 | Y | N | 学校名称 | |
| 11 | school_users | int | 10 | 0 | Y | N | 0 | 学校用户 |
| 12 | resume_document | varchar | 255 | 0 | Y | N | 简历文档 | |
| 13 | self_introduction | text | 65535 | 0 | Y | N | 自我介绍 | |
| 14 | create_time | datetime | 19 | 0 | N | N | CURRENT_TIMESTAMP | 创建时间 |
| 15 | update_time | timestamp | 19 | 0 | N | N | CURRENT_TIMESTAMP | 更新时间 |
| 编号 | 名称 | 数据类型 | 长度 | 小数位 | 允许空值 | 主键 | 默认值 | 说明 |
| 1 | school_users_id | int | 10 | 0 | N | Y | 学校用户ID | |
| 2 | school_name | varchar | 64 | 0 | Y | N | 学校名称 | |
| 3 | school_address | varchar | 64 | 0 | Y | N | 学校地址 | |
| 4 | examine_state | varchar | 16 | 0 | N | N | 已通过 | 审核状态 |
| 5 | user_id | int | 10 | 0 | N | N | 0 | 用户ID |
| 6 | create_time | datetime | 19 | 0 | N | N | CURRENT_TIMESTAMP | 创建时间 |
| 7 | update_time | timestamp | 19 | 0 | N | N | CURRENT_TIMESTAMP | 更新时间 |
| 编号 | 名称 | 数据类型 | 长度 | 小数位 | 允许空值 | 主键 | 默认值 | 说明 |
| 1 | slides_id | int | 10 | 0 | N | Y | 轮播图ID: | |
| 2 | title | varchar | 64 | 0 | Y | N | 标题: | |
| 3 | content | varchar | 255 | 0 | Y | N | 内容: | |
| 4 | url | varchar | 255 | 0 | Y | N | 链接: | |
| 5 | img | varchar | 255 | 0 | Y | N | 轮播图: | |
| 6 | hits | int | 10 | 0 | N | N | 0 | 点击量: |
| 7 | create_time | timestamp | 19 | 0 | N | N | CURRENT_TIMESTAMP | 创建时间: |
| 8 | update_time | timestamp | 19 | 0 | N | N | CURRENT_TIMESTAMP | 更新时间: |
| 编号 | 名称 | 数据类型 | 长度 | 小数位 | 允许空值 | 主键 | 默认值 | 说明 |
| 1 | student_users_id | int | 10 | 0 | N | Y | 学生用户ID | |
| 2 | student_name | varchar | 64 | 0 | Y | N | 学生姓名 | |
| 3 | student_gender | varchar | 64 | 0 | Y | N | 学生性别 | |
| 4 | student_age | varchar | 64 | 0 | Y | N | 学生年龄 | |
| 5 | student_phone_number | varchar | 64 | 0 | Y | N | 学生电话 | |
| 6 | student_major | varchar | 64 | 0 | Y | N | 学生专业 | |
| 7 | student_skills | varchar | 64 | 0 | Y | N | 学生技能 | |
| 8 | student_strengths | varchar | 64 | 0 | Y | N | 学生特长 | |
| 9 | school_name | varchar | 64 | 0 | Y | N | 学校名称 | |
| 10 | school_users | int | 10 | 0 | Y | N | 0 | 学校用户 |
| 11 | examine_state | varchar | 16 | 0 | N | N | 已通过 | 审核状态 |
| 12 | user_id | int | 10 | 0 | N | N | 0 | 用户ID |
| 13 | create_time | datetime | 19 | 0 | N | N | CURRENT_TIMESTAMP | 创建时间 |
| 14 | update_time | timestamp | 19 | 0 | N | N | CURRENT_TIMESTAMP | 更新时间 |
| 编号 | 名称 | 数据类型 | 长度 | 小数位 | 允许空值 | 主键 | 默认值 | 说明 |
| 1 | upload_id | int | 10 | 0 | N | Y | 上传ID | |
| 2 | name | varchar | 64 | 0 | Y | N | 文件名 | |
| 3 | path | varchar | 255 | 0 | Y | N | 访问路径 | |
| 4 | file | varchar | 255 | 0 | Y | N | 文件路径 | |
| 5 | display | varchar | 255 | 0 | Y | N | 显示顺序 | |
| 6 | father_id | int | 10 | 0 | Y | N | 0 | 父级ID |
| 7 | dir | varchar | 255 | 0 | Y | N | 文件夹 | |
| 8 | type | varchar | 32 | 0 | Y | N | 文件类型 |
| 编号 | 名称 | 数据类型 | 长度 | 小数位 | 允许空值 | 主键 | 默认值 | 说明 |
| 1 | user_id | mediumint | 8 | 0 | N | Y | 用户ID:[0,8388607]用户获取其他与用户相关的数据 | |
| 2 | state | smallint | 5 | 0 | N | N | 1 | 账户状态:[0,10](1可用|2异常|3已冻结|4已注销) |
| 3 | user_group | varchar | 32 | 0 | Y | N | 所在用户组:[0,32767]决定用户身份和权限 | |
| 4 | login_time | timestamp | 19 | 0 | N | N | CURRENT_TIMESTAMP | 上次登录时间: |
| 5 | phone | varchar | 11 | 0 | Y | N | 手机号码:[0,11]用户的手机号码,用于找回密码时或登录时 | |
| 6 | phone_state | smallint | 5 | 0 | N | N | 0 | 手机认证:[0,1](0未认证|1审核中|2已认证) |
| 7 | username | varchar | 16 | 0 | N | N | 用户名:[0,16]用户登录时所用的账户名称 | |
| 8 | nickname | varchar | 16 | 0 | Y | N | 昵称:[0,16] | |
| 9 | password | varchar | 64 | 0 | N | N | 密码:[0,32]用户登录所需的密码,由6-16位数字或英文组成 | |
| 10 | | varchar | 64 | 0 | Y | N | 邮箱:[0,64]用户的邮箱,用于找回密码时或登录时 | |
| 11 | email_state | smallint | 5 | 0 | N | N | 0 | 邮箱认证:[0,1](0未认证|1审核中|2已认证) |
| 12 | avatar | varchar | 255 | 0 | Y | N | 头像地址:[0,255] | |
| 13 | open_id | varchar | 255 | 0 | Y | N | 针对获取用户信息字段 | |
| 14 | create_time | timestamp | 19 | 0 | N | N | CURRENT_TIMESTAMP | 创建时间: |
| 15 | vip_level | varchar | 255 | 0 | Y | N | 会员等级 | |
| 16 | vip_discount | double | 11 | 2 | Y | N | 0.00 | 会员折扣 |
| 编号 | 名称 | 数据类型 | 长度 | 小数位 | 允许空值 | 主键 | 默认值 | 说明 |
| 1 | group_id | mediumint | 8 | 0 | N | Y | 用户组ID:[0,8388607] | |
| 2 | display | smallint | 5 | 0 | N | N | 100 | 显示顺序:[0,1000] |
| 3 | name | varchar | 16 | 0 | N | N | 名称:[0,16] | |
| 4 | description | varchar | 255 | 0 | Y | N | 描述:[0,255]描述该用户组的特点或权限范围 | |
| 5 | source_table | varchar | 255 | 0 | Y | N | 来源表: | |
| 6 | source_field | varchar | 255 | 0 | Y | N | 来源字段: | |
| 7 | source_id | int | 10 | 0 | N | N | 0 | 来源ID: |
| 8 | register | smallint | 5 | 0 | Y | N | 0 | 注册位置: |
| 9 | create_time | timestamp | 19 | 0 | N | N | CURRENT_TIMESTAMP | 创建时间: |
| 10 | update_time | timestamp | 19 | 0 | N | N | CURRENT_TIMESTAMP | 更新时间: |
-
- 用户首页模块的实现
首页主要分别展示各个模块的最新动态,浏览者可以很清楚地看到不同模块的最新更新内容。并且系统首页每个部分可以跳转到相对应的模块,方便浏览者选择感兴趣的地方。
首页载入流程图如下所示。

图4-1 首页载入流程
首页如下图所示。
图4-2 首页界面
将首页的左边的功能设计为用户登录的位置,所以在进行登录的地方就会显示首页。在登录后就是大众较为熟悉的位置,也就是让用户进行账号以及密码输入的样式。
当用户输入完信息并点击登录按钮时,Struts就会将用户输入的信息传递进表单并装入相应的对象之中,然后再转到相应位置进行校验。若用户名和密码框都是空的,那么系统就会不可将账号密码均设置为空值。
系统的底层设置要求账号密码不可以都是空值,将这些信息传递给相关的类中的对象方法并调用相关的信息,对于用户输入的数据进行检验。若检验结果正确会自动转到系统首页欢迎页面,如果不正确系统就会返回用户登录界面。
用户登录流程图如下所示。

图4-3 用户登录流程
系统登录界面如下图所示。
图4-4登录界面图
用户登录的关键代码如下。
/**
* 登录
* @param data
* @param httpServletRequest
* @return
*/
@PostMapping("login")
public Map<String, Object> login(@RequestBody Map<String, String> data, HttpServletRequest httpServletRequest) {
log.info("[执行登录接口]");
String username = data.get("username");
String email = data.get("email");
String phone = data.get("phone");
String password = data.get("password");
List resultList = null;
Map<String, String> map = new HashMap<>();
if(username != null && "".equals(username) == false){
map.put("username", username);
resultList = service.selectBaseList(service.select(map, new HashMap<>()));
}
else if(email != null && "".equals(email) == false){
map.put("email", email);
resultList = service.selectBaseList(service.select(map, new HashMap<>()));
}
else if(phone != null && "".equals(phone) == false){
map.put("phone", phone);
resultList = service.selectBaseList(service.select(map, new HashMap<>()));
}else{
return error(30000, "账号或密码不能为空");
}
if (resultList == null || password == null) {
return error(30000, "账号或密码不能为空");
}
//判断是否有这个用户
if (resultList.size()<=0){
return error(30000,"用户不存在");
}
User byUsername = (User) resultList.get(0);
Map<String, String> groupMap = new HashMap<>();
groupMap.put("name",byUsername.getUserGroup());
List groupList = userGroupService.selectBaseList(userGroupService.select(groupMap, new HashMap<>()));
if (groupList.size()<1){
return error(30000,"用户组不存在");
}
UserGroup userGroup = (UserGroup) groupList.get(0);
//查询用户审核状态
if (!StringUtils.isEmpty(userGroup.getSourceTable())){
String res = service.selectExamineState(userGroup.getSourceTable(),byUsername.getUserId());
if (res==null){
return error(30000,"用户不存在");
}
if (!res.equals("已通过")){
return error(30000,"该用户审核未通过");
}
}
//查询用户状态
if (byUsername.getState()!=1){
return error(30000,"用户非可用状态,不能登录");
}
String md5password = service.encryption(password);
if (byUsername.getPassword().equals(md5password)) {
// 存储Token到数据库
AccessToken accessToken = new AccessToken();
accessToken.setToken(UUID.randomUUID().toString().replaceAll("-", ""));
accessToken.setUser_id(byUsername.getUserId());
Duration duration = Duration.ofSeconds(7200L);
redisTemplate.opsForValue().set(accessToken.getToken(), accessToken,duration);
// 返回用户信息
JSONObject user = JSONObject.parseObject(JSONObject.toJSONString(byUsername));
user.put("token", accessToken.getToken());
JSONObject ret = new JSONObject();
ret.put("obj",user);
return success(ret);
} else {
return error(30000, "账号或密码不正确");
}
高校学生就业信息管理系统的注册登录操作,用户都是从同一个注册登录页面进行注册登录,若是还未有系统账号,则进行注册操作;若是已注册账号,则用户在操作时,输入账号、密码,再选择相应的角色,如“管理员”、“用户”等。
用户注册流程图如下所示。

图4-5 用户注册流程
用户注册界面如下图所示。
图4-6 用户注册界面
注册关键代码如下:
/**
* 注册
* @param user
* @return
*/
@PostMapping("register")
public Map<String, Object> signUp(@RequestBody User user) {
// 查询用户
Map<String, String> query = new HashMap<>();
Map<String,Object> map = JSON.parseObject(JSON.toJSONString(user));
query.put("username",user.getUsername());
List list = service.selectBaseList(service.select(query, new HashMap<>()));
if (list.size()>0){
return error(30000, "用户已存在");
}
map.put("password",service.encryption(String.valueOf(map.get("password"))));
service.insert(map);
return success(1);
}
-
- 简历投递模块的实现
用户执行简历投递,并可以操作相关内容,例如查看,编辑。简历投递的添加操作是建立在简历投递的列表基础上,单击查看简历投递下的简历投递链接;然后单击“简历投递”进行添加,添加成功后的信息会载入到简历投递查询列表中。
简历投递流程如下图所示。

图4-7 简历投递流程
简历投递界面如下图所示。
图4-8简历投递界面
用户通过注册了方可获得登录使用权限,此时选择注册用户选项,系统就会自动转到用户注册工作面,在注册该部分信息时系统会自动调用add函数,然后在给定的文本框中填写有关该用户的基础信息后选择确认即可完成注册。检索用户信息,在新增用户信息以后,在检索工具栏中填写对应的用户信息,系统就会将该用户有关的所有信息展示出来。
用户管理流程图如下所示。

图4-9 用户管理流程图
用户管理界面如下图所示。
图4-10用户管理界面
用户管理关键代码如下:
@PostMapping("/add")
@Transactional
public Map<String, Object> add(HttpServletRequest request) throws IOException {
service.insert(service.readBody(request.getReader()));
return success(1);
}
public Map<String, Object> addMap(Map<String,Object> map){
service.insert(map);
return success(1);
}
当想要添加招聘信息时,操作时通过JS控制打开库存管理的二级菜单,输入要入添加的招聘信息,既可以完成添加操作,添加后,该招聘信息马上增加。
其中rukujilu_add.vue提供入库操作的视图层,consumable_warning.py提供入库操作的逻辑层,conttrol.py提供入库操作的控制层,首先视图层收到请求,调用控制层,控制层找到逻辑层完成入库操作。
招聘信息流程图如下所示。

图4-11招聘信息添加流程图
招聘信息如下图所示。
图4-12招聘信息界面
招聘信息管理关键代码如下:
@RequestMapping(value = "/del")
@Transactional
public Map<String, Object> del(HttpServletRequest request) {
service.delete(service.readQuery(request), service.readConfig(request));
return success(1);
}
public void delete(Map<String,String> query,Map<String,String> config){
QueryWrapper wrapper = new QueryWrapper<E>();
toWhereWrapper(query, "0".equals(config.get(FindConfig.GROUP_BY)),wrapper);
baseMapper.delete(wrapper);
log.info("[{}] - 删除操作:{}",wrapper.getSqlSelect());
}
轮播图模块是网站中常见的一个功能,用于在首页等关键位置展示重要的图片信息,如广告、推荐内容或最新动态。在本系统中,轮播图模块提供了直观且高效的管理方式,确保用户能够轻松地添加、编辑和删除轮播图。在添加轮播图之前,系统会检查用户是否有相应的权限。只有当用户具有更新内容的权限,并且文章内容处于可更新状态时,才允许进行编辑操作。这一机制确保了网站内容的完整性和安全性。当用户点击添加轮播图的按钮时,系统会弹出一个友好的界面,引导用户填写轮播图的相关信息,如标题、图片链接、描述等。在填写过程中,系统还提供了实时验证功能,确保用户输入的数据符合要求。
为了避免重复添加相同的轮播图,系统在用户填写标题后会进行实时查询,检查该标题是否已存在于数据库中。如果存在相同的标题,系统会给出提示,让用户选择是否继续操作或进行修改。一旦用户完成数据填写并通过验证,系统会调用相应的服务将轮播图信息插入到数据库中。在插入过程中,系统还会对数据进行进一步的处理和优化,以确保数据的准确性和一致性。通过这一模块的设计和实现,用户可以方便地管理网站的轮播图内容,提高网站的吸引力和用户体验。同时,系统还提供了完善的数据验证和处理机制,确保网站内容的稳定性和可靠性。
轮播图流程图如下图所示。

图4-13轮播图流程图
轮播图的界面如所示。
图4-14轮播图界面
轮播图关键代码如下:
@RequestMapping("/get_list")
public Map<String, Object> getList(HttpServletRequest request) {
Map<String, Object> map = service.selectToPage(service.readQuery(request), service.readConfig(request));
return success(map);
}
当您完成/注册操作,您就能够更新您的个人资料。您需要确保您的inputname值能够和您所属的实体类型的参数完全对应。当您更新您的个人资料时,您的账号密码应当保持完整,不能出现任何错误。您需要确保您的账号密码是唯一的,才能继续使用。
用户资料修改流程图如下所示。

图4-15 用户资料修改
图4-16个人资料修改界面
一个系统设计好后,就会进入测试阶段,测试的目标是检验设计好的网站是否可以正常无误的运行,尽可能的发现网站的问题,已使后期网站投入使用后网站尽少出错。
系统测试主要是判断系统是否可以正常运行,功能模块是否可以实现操作。程序代码中是否有错误出现。测试程序是开发过程中的一个主要问题。就算系统完成的再好,再进行程序测试时也会也会发现一个重来没有被发现的错误信息。
测试不仅是系统开发的开始,而且应该贯穿整个系统的整个生命周期。评估系统质量的方法不局限于系统编码和过程,应该与软件设计工作和历史需求分析密切相关。系统错误,不一定是代码错误,可能是阶段的设计摘要和设计细节存在问题,问题也可能出现在需求分析阶段。从实际情况来看,最初的问题很可能是一个小错误,根据按钮的原理,按钮后的按钮位错将是所有位错。该系统的原因也同样适用,随着后续的开发工作,误差将越来越严重。因此就应该对系统进行测试,在一开始就发现系统中存在的问题,就能保证以后系统能够正常稳定的运行。在测试系统中,开发人员应该站在客户的角度来处理测试工作,而现在主要的测试方法是黑盒测试。测试的目的可以概括为以下几点:首先,用户界面和客户需求是一致的,设置界面和设计风格统一;第二,创新设计接口规范设计标准,具有独特的审美特征;最后,人类传统的接口以满足审美需求,不能盲目地追求一种独特的,合理的规划布局,符合审美标准。
测试的目的在于要对系统的稳定和可操作性能进行对照检查。对于软件的开发利用最终的目的在最后的测试和试用,这是一个不可缺少的重要环节。对于软件开发者而言,在对每一个单独的功能进行编排时候,都要有单独的测试,并通过测试阶段才可以研发多个功能性软件,这样既缩短了研发时间,也可以在的单个的早期测试中发现问题,以免融合后的软件,在查找问题时就很难快速解决或者急速定位问题。
高校学生就业信息管理系统开发设计完成后,需要对其进行系统测试,测试的主要目的就是发现并找出系统中存在的问题,并及时的进行解决,确保系统可以正常稳定的运行下去,在进行系统测试的时候,在一定要非常的认真、仔细,切记不能粗心,不能放过一个漏洞,测试时候一定不要着急,要按照之前指定好的测试步骤一步一步进行,并且将测试的结果进行详细的记录,我们在进行测试的时候做好选择自动化的测试,这样既可以节省时间而且也能确保测试的准确性,如果采用人工测试的方法就不会这么的方便,由于人工测试有很多不确定的因素,在测试过程中很可能会出现一些问题,用机器测试就不会出现任何的问题,而且机器不会疲惫会一直二等工作下去。在测试的时候一定要非常专注,时刻关注着测试的结果,一但发现异常及时进行修改,最后,测试完之后的文档应该保存下来,方便以后测试时用到。系统测试的方法有很多,对于本智能高校学生就业信息管理系统的测试,我们使用了测试用得最多的黑盒测试方法来对该系统进行测试。
-
- 测试方案
对测试计划的把握是测试方案的重中之重。所有的技术难点应该都被包含在这个测试计划之中。而且我们要保证能与目标形成一致性,以至于能够测试出一些主要存在的错误和一些错误的漏洞。可以完美解决这些问题就只有白盒测试或者黑盒测试。
构造测试是白盒测试的另一个名字,了解与分析程序的结构以及性能功用的,从而我们可以得到最终想要的结果并且观察出是不是每一条程序都能得到。
性能测试是黑盒测试别称,程序本身的运作通过程序的进程来观察,主要是看一下程序是不是能够像我们预期的目标那样发展,看一看我们的程序最终能不能完整的得到我们最后想要的功能和储存想得到的数据,到最后看一下我们的这个程序完整性能不能达到要求。
单元测试就是模块测试,顾名思义就是测试每个模块所承担的功能是否能够实现,这个测试就是为了找出代码在实际的设计运转中某一些小的程序所出现的偏差,很好地改正这些错误,就说明我们模块测试进行很成功过。
集成测试就是对系统的测试以及对他子系统的一些性能测试,他检查的事系统的包装程序信息。找出其中的问题。他的优势主要有以下这几点:
软件耗费较少。
可以提前发现端口的错误。
更好的地位系统中错误的位置。
从底部往上面进行的方案针对于偏下层的结构,而中间的结构就采用折中的方法。
终于到了结尾性的工作了。就是为了给用户看一下我们的系统功能是否达到了预期的效果。我采用了性能测试也就是黑盒测试对系统进行测试。
其结果是分别是:
有一定的差异在用户的需求。
再者就是结果与之差不了多少。
到了最后了,我们发现的问题都是与用户的需求存在一定的关联。
测试点:登录
测试的目标:输入账号密码以及验证码后系统会自动进行验证是否正确。
所用的环境:Windows10和IE浏览器。
输入信息:用户名、密码。
步骤:
(1)首先我们打来浏览器,进入该系统的登录界面。
(2)在进入页面登录部分以后可以进行对用户名、密码进行测试,具体测试输入情况如下表5.1所示。
表5.1 登录测试
| 情况 | 用户名输入 | 密码输入 | 期望结果 |
| (1) | 15546219225 | 1244566 | 提示“用户名或者密码错误,或账号未经审核” |
| (2) | aaaaa | 123456 | 提示“用户名或密码错误,或者账号未经审核” |
| (3) | 15546219225 | hangguowei | 登陆成功 |
-
- 系统分析
本系统设计要求基本都可以达到,此系统具有完整的软件功能,良好的用户界面,能够正确的处理错误信息,而且能够准确的提出错误的种类。但是系统测试时也出现了一些系统的不足和缺陷,所以在今后的日子里我会对其视觉上的不足作出修改,其次系统的代码和数据库出现了非常多的冗余现象,都是因为对编程技术的应用不够熟练,在日后我会加强自己的自身学习和能力,减少这样的冗余现象。
经过对上述的测试结果分析,本高校学生就业信息管理系统无论是在技术方面,还是操作方面,还是经济方面都是完全可以实行的,并且经过测试,该系统操作简单,所有的功能都可以实现,因此该系统可以满足人们的使用需求,值得被推广。
总体说来,软件通过测试。
通过高校学生就业信息管理系统的开发,本人巩固了之前学过的知识,如今将平时所学到的知识融合在设计中,在设计过程中,做了很多的准备,首先,在数据库系统的设计过程中,尤其是在数据库的工作原理、工作特点,对其深刻的讨论,与此同时,对于小型站点来说,最好服务器的选择,其次,利用所学的知识点分析所做的系统,并在此基础上设计。
目前本系统已经上线,正在试运行阶段,用户反馈良好,基本完成用户所需,试运行过程中没有出现阻断性问题,有一些不足和小问题也及时予以修正,系统上线后,为了保证数据的安全性,对系统进行了备份操作,系统备份是每两个月备份一次,数据库备份为每周备份一次,系统部署在租赁的云平台服务器中。
本次系统上线成功后,得到了用户的高度认可,但是在功能上和性能上还需做进一步的研究处理,使其有更高的性能和更好的用户体验。
系统在以后的升级过程中,需要解决一系列用户所提出的问题,例如打印过程中如何避免浏览器的兼容性问题,大量用户访问时,如何保持较高的响应速度,在系统今后的升级过程中将着重解决这些安全性问题。
参考文献
[1]Hasyim A M ,Qurrotaayunina P R ,Nayomi M , et al.The diversity of aerial insect in coffee agroforestry, Dampit and Purwodadi district East Java Indonesia[J].IOP Conference Series: Earth and Environmental Science,2024,1312(1):
[2]Fitriyah N ,Yuniarti T,Wahyono E, et al.Clean Water Issues, Community Behavior and Communication Models in Sustainable Development Goals 6 in Banten West Java Indonesia[J].International Journal of Sustainable Development and Planning,2024,19(1):
[3]Sagala M P ,Bhomia K R ,Murdiyarso D .Assessment of coastal vulnerability to support mangrove restoration in the northern coast of Java, Indonesia[J].Regional Studies in Marine Science,2024,70103383-.
[4]Kartini A G ,Gumilar I ,Abidin Z H , et al.3D model of Pawon Cave: The first prehistoric dwelling discovery in West Java, Indonesia[J].Digital Applications in Archaeology and Cultural Heritage,2024,32e00311-.
[5]李扬,陈立泰.基于JSP的学生就业信息管理系统的设计[J].信息记录材料,2023,24(10):128-130+133.DOI:10.16009/j.cnki.cn13-1295/tq.2023.10.019.
[6]冯翊.基于深度学习框架的大学生就业信息管理系统[J].信息技术,2023,(08):107-111.DOI:10.13274/j.cnki.hdzj.2023.08.019.
[7]黄晖.基于Web技术的就业信息管理系统的设计[J].信息记录材料,2023,24(06):197-199.DOI:10.16009/j.cnki.cn13-1295/tq.2023.06.045.
[8]王莉.基于Web的高校大学生留省就业信息管理系统[J].信息与电脑(理论版),2023,35(06):149-151.
[9]朱烁.基于数据挖掘技术的高校学生就业信息管理系统的设计[J].信息记录材料,2022,23(11):220-222.DOI:10.16009/j.cnki.cn13-1295/tq.2022.11.066.
[10]贺冰心.基于Web平台的高职院校学生就业信息管理系统设计[J].中国新技术新产品,2022,(20):42-45.DOI:10.13612/j.cnki.cntp.2022.20.035.
[11]李会平,匡万利.基于Laraval的就业信息统计管理系统设计与实现[J].现代信息科技,2022,6(15):11-14+19.DOI:10.19850/j.cnki.2096-4706.2022.15.003.
[12]邢琦.基于分布式计算的大学就业信息管理系统[J].计算机与数字工程,2022,50(06):1202-1206+1228.
[13]何瑾.数据挖掘技术在高校学生就业信息管理系统中的应用研究[J].黑龙江人力资源和社会保障,2022,(13):79-81.
[14]李楠.基于大数据平台的大学就业信息管理系统[J].电子设计工程,2022,30(07):42-46+52.DOI:10.14022/j.issn1674-6236.2022.07.009.
[15]王爽,郑云鹏,黄瑞华.基于大数据的就业信息综合管理系统设计[J].信息与电脑(理论版),2021,33(24):131-133.
[16]王硕鹏.国内外高校学生就业信息管理系统的应用情况研究[J].中国大学生就业,2021,(12):45-48.
[17]王宁.基于Bootstrap框架的高校学生就业信息管理系统设计[J].自动化技术与应用,2021,40(04):175-178.
[18]王馨慧.数据挖掘技术在高校学生就业信息管理系统中的应用[J].电子世界,2020,(03):132+135.DOI:10.19353/j.cnki.dzsj.2020.03.075.
[19]张雪敏.基于B/S模式的学生实习与就业管理系统设计与实现[D].苏州大学,2019.DOI:10.27351/d.cnki.gszhu.2019.003510.
[20]张亚杰.大学生信息管理及就业预测系统的设计与实现[D].电子科技大学,2019.
致 谢
大学生活在这个时候即将划上一个句号,但是对于我的人生道路来说,这仅仅是一个逗号,我将面对的是又一次征程的开始。
回忆过去,许许多多的事情浮现在脑海:刚上大学时欢乐心情和兴奋的场景还历历在目。一切都是那么新鲜,那么富有吸引力。有快乐也有艰辛,有收获也有失落。衷心感谢学校所有支持帮助过我的老师,谢谢你们多年来的关心和爱护。同窗的友情同样难忘,你们与我共同走过了人生中不平凡的道路,给我留下了值得珍藏的美好记忆。
最后,我要特别感谢指导高校学生平时成绩管理系统设计的老师。本论文是在他的悉心指导和热情帮助下完成的,老师认真负责的工作态度,严谨的治学精神和精深的理论水平都使我受益匪浅。老师无论在理论上还是在实践中,都给予我很大的帮助,使我专业技能的应用水平得到很大提高,这对于我以后的工作和学习都有益处。值此论文完成之际,特别向老师表示衷心的感谢和崇高的敬意,谢谢他细心而又耐心地辅导,使得我得以顺利的完成毕业设计开发工作,同时也要感谢其他帮助过我的老师和同学,他们在我成长过程中给予了我很大的帮助,在此一并表示感谢。
由于本人水平有限,加上时间紧促,本文一定有不少缺点和不足,恳请各位老师给予帮助和指正。
免费领取项目源码,请关注❥点赞收藏并私信博主,谢谢~
936

被折叠的 条评论
为什么被折叠?



