摘 要
旅游景点推荐系统的设计与实现是基于Django框架的旅游信息管理与推荐平台。该系统旨在为用户提供个性化的旅游景点推荐服务,根据用户的偏好和需求,推荐适合的旅游目的地和景点。系统采用Django框架开发,利用其强大的数据处理和用户管理功能,实现了用户注册登录、查看景点信息、个性化推荐等核心功能。通过对用户的历史浏览和收藏行为进行分析,系统可以给用户推荐符合其兴趣的旅游景点,提高用户的旅游体验。此外,系统还提供了管理员端管理景点信息、用户信息和推荐算法参数等功能,以保证系统的准确性和实用性。经过系统测试和实际应用,验证了系统的稳定性和功能完整性。该系统的研究成果对于提高旅游信息的管理和推荐精准度具有重要意义,同时也为Django框架在旅游领域的应用提供了一个有益的探索。未来的工作可以进一步完善系统的功能,提升用户体验,拓展系统的适用范围,以满足不断增长的旅游信息管理和推荐需求。
关键词:Django;旅游景点推荐;个性化
Abstract
The design and implementation of a tourist attraction recommendation system is a tourism information management and recommendation platform based on the Django framework. The system aims to provide personalized tourist attraction recommendation services for users, recommending suitable tourist destinations and attractions based on their preferences and needs. The system is developed using the Django framework, utilizing its powerful data processing and user management functions to achieve core functions such as user registration and login, viewing scenic spot information, and personalized recommendations. By analyzing the user's historical browsing and bookmarking behavior, the system can recommend tourist attractions that meet their interests and improve the user's travel experience. In addition, the system also provides functions such as managing attraction information, user information, and recommendation algorithm parameters on the administrator side to ensure the accuracy and practicality of the system. After system testing and practical application, the stability and functional integrity of the system have been verified. The research results of this system are of great significance for improving the management and recommendation accuracy of tourism information, and also provide a beneficial exploration for the application of the Django framework in the tourism field. Future work can further improve the functionality of the system, enhance user experience, and expand its applicability to meet the growing demand for tourism information management and recommendation.
Keywords: Django; Recommended tourist attractions; individuation
目录
旅游景点推荐系统的设计与实现是基于Django框架的旅游信息管理与推荐平台。随着旅游业的快速发展,人们对个性化、精准的旅游信息需求日益增加。传统的旅游信息平台往往缺乏个性化推荐和用户交互功能,无法满足用户多样化的需求,因此设计一个基于Django框架的旅游景点推荐系统具有重要的研究背景和意义。
首先,随着互联网技术的发展,人们获取旅游信息的方式发生了根本性的变化。基于Django框架的旅游景点推荐系统可以整合海量的旅游信息数据,为用户提供更加全面、深入的旅游信息服务。
其次,个性化推荐技术在旅游信息领域的应用具有重要意义。该系统可以根据用户的喜好、历史浏览记录等信息,为用户推荐个性化的旅游景点信息,提高用户对旅游信息的满意度。
此外,基于Django框架的旅游景点推荐系统还具有推动旅游业发展的意义。通过为用户提供更加便捷、精准的旅游信息服务,可以促进旅游业的发展,提升旅游服务水平,增加用户对旅游目的地的满意度。
综上所述,基于Django框架的旅游景点推荐系统的设计与实现不仅符合当前旅游信息服务的需求,而且具有重要的科研价值和实际意义,有望为旅游信息管理与推荐领域的发展提供有益的探索和应用。
-
- 国内外研究现状
在国内,随着互联网技术的不断发展,越来越多的学者和企业开始关注旅游景点推荐系统的研究与开发。目前,国内对于旅游景点推荐系统的研究主要集中在推荐算法的改进、用户行为分析、数据挖掘等方面。一些国内知名互联网企业,如携程、去哪儿等,已经推出了自己的旅游景点推荐系统,通过数据挖掘和分析,为用户提供个性化的旅游建议和服务。
在国外,旅游景点推荐系统的研究起步较早,且研究内容更为广泛。除了推荐算法的研究外,国外学者还关注用户行为分析、旅游目的地管理等方面的研究。同时,一些国际知名的互联网企业,如Google、Facebook等,也都在积极探索旅游景点的推荐算法和服务模式,为用户提供更加精准、个性化的旅游服务。
综上所述,旅游景点推荐系统的研究在国内外都取得了一定的成果,但仍存在一些挑战和问题需要进一步研究和解决。例如,如何提高推荐算法的精准度和个性化程度、如何更好地整合旅游资源和服务等。未来,随着人工智能和大数据技术的不断发展,相信旅游景点推荐系统会更加智能化、精准化、个性化。
当本系统前端部分基于MVVM模式进行开发,采用B/S模式,后端部分基于python的Django框架进行开发。
前端部分:前端框架采用了比较流行的渐进式JavaScript框架Vue.js。使用Vue-Router和Vuex实现动态路由和全局状态管理,Ajax实现前后端通信,Element UI组件库使页面快速成型,项目前端通过栅格布局实现响应式,可适应PC端、平板端、手机端等不同屏幕大小尺寸的完美布局展示。
后端部分:采用Django作为开发框架,同时集成Redis等相关技术。
MVVM是Model-View-ViewModel的简写。它本质上就是MVC 的改进版。MVVM 就是将其中的View 的状态和行为抽象化,让我们将视图 UI 和业务逻辑分开。当然这些事 ViewModel 已经帮我们做了,它可以取出 Model 的数据同时帮忙处理 View 中由于需要展示内容而涉及的业务逻辑。微软的WPF带来了新的技术体验,如Silverlight、音频、视频、3D、动画……,这导致了软件UI层更加细节化、可定制化。同时,在技术层面,WPF也带来了 诸如Binding、Dependency Property、Routed Events、Command、DataTemplate、ControlTemplate等新特性。MVVM(Model-View-ViewModel)框架的由来便是MVP(Model-View-Presenter)模式与WPF结合的应用方式时发展演变过来的一种新型架构框架。它立足于原有MVP框架并且把WPF的新特性糅合进去,以应对客户日益复杂的需求变化。
B/S结构(Browser/Server,浏览器/服务器模式),是WEB兴起后的一种网络结构模式,WEB浏览器是客户端最主要的应用软件。这种模式统一了客户端,将系统功能实现的核心部分集中到服务器上,简化了系统的开发、维护和使用。客户机上只要安装一个浏览器,如Chrome、Safari、Microsoft Edge、Netscape Navigator或Internet Explorer,服务器安装SQL Server、Oracle、MYSQL等数据库。浏览器通过Web Server同数据库进行数据交互。
Django是高水准的Python编程语言驱动的一个开源模型.视图,控制器风格的Web应用程序框架,它起源于开源社区。使用这种架构,程序员可以方便、快捷地创建高品质、易维护、数据库驱动的应用程序。这也正是OpenStack的Horizon组件采用这种架构进行设计的主要原因。另外,在Django框架中,还包含许多功能强大的第三方插件,使得Django具有较强的可扩展性。Django 项目源自一个在线新闻 Web 站点,于 2005 年以开源的形式被释放出来。Django 框架的核心组件有:
(1)用于创建模型的对象关系映射;
(2)为最终用户设计较好的管理界面;
(3)URL 设计;
(4)设计者友好的模板语言;
(5)缓存系统。
Django(发音:[`dʒæŋɡəʊ]) 是用python语言写的开源web开发框架(open source web framework),它鼓励快速开发,并遵循MVC设计。Django遵守BSD版权,初次发布于2005年7月, 并于2008年9月发布了第一个正式版本1.0 。
Django 根据比利时的爵士音乐家Django Reinhardt命名,他是一个吉普赛人,主要以演奏吉它为主,还演奏过小提琴等。
由于Django在近年来的迅速发展,应用越来越广泛,被著名IT开发杂志SD Times评选为2013 SD Times 100,位列“API、库和框架”分类第6位,被认为是该领域的佼佼者。
Mysql的语言是非结构化的,用户可以在数据上进行工作。MySQL因为其速度、可靠性和适应性而备受关注。大多数人都认为在不需要事务化处理的情况下,MySQL是管理内容最好的选择。并且因为Mysql的语言和结构比较简单,但是功能和存储信息量很强大,所以得到了普遍的应用。
Mysql数据库在编程过程中的作用是很广泛的,为用户进行数据查询带来了方便。Mysql数据库的应用因其灵活性强,功能强大,所以在实现某功能时只需要一小段代码,而不像其他程序需要编写大段代码。总体来说,Mysql数据库的语言相对要简洁很多。
数据流程分析主要就是数据存储的储藏室,它是在计算机上进行的,而不是现实中的储藏室。数据的存放是按固定格式,而不是无序的,其定义就是:长期有固定格式,可以共享的存储在计算机存储器上。数据库管理主要是数据存储、修改和增加以及数据表的建立。为了保证系统数据的正常运行,一些有能力的处理者可以进行管理而不需要专业的人来处理。数据表的建立,可以对数据表中的数据进行调整,数据的重新组合及重新构造,保证数据的安全性。介于数据库的功能强大等特点,本系统的开发主要应用了Mysql进行对数据的管理。
开发任何一个系统,都要对其可行性进行分析,对其时间和资源上的限制进行考虑,这样可以减少系统开发的风险。同时,分析之后不仅能够合理的运用人力,还能在各方面资源的消耗上得到节省。下面就对技术、经济和社会三个方面来介绍。
基于Django的旅游景点推荐系统在技术上是完全可行的。Django作为一个成熟的Python Web框架,提供了丰富的功能和工具,使得开发人员能够快速构建稳定、高效的Web应用程序。此外,Python作为一种广泛使用的编程语言,具有强大的数据处理和分析能力,可以很好地满足旅游景点推荐系统的需求。
从经济角度来看,基于Django的旅游景点推荐系统具有较高的投资回报率。相比于其他传统的旅游服务方式,智能化的推荐系统能够更好地满足用户需求,提高用户满意度和忠诚度,从而带来更多的商业机会和收益。同时,由于Django和Python的开源性质,系统的开发和运行成本相对较低,企业可以通过合理的资源投入和运营管理,实现系统的快速部署和推广。
在操作方面,基于Django的旅游景点推荐系统具有良好的用户友好性和易用性。系统的界面设计应简洁明了,功能模块清晰易懂,使用户能够快速上手。同时,系统应提供完善的用户手册和在线帮助文档,以方便用户更好地理解和使用系统。此外,由于Django提供了强大的后台管理功能,管理员可以通过简单的操作实现对系统的管理和维护。
综上所述,基于Django的旅游景点推荐系统在技术、经济和操作方面均具有较高的可行性。通过合理的系统设计和开发,可以构建一个高效、可靠的旅游景点推荐系统,为用户提供更好的旅游服务体验。
-
- 功能需求分析
基于django的旅游景点推荐系统针对注册用户和管理员进行了详细的功能需求分析,以确保系统的实用性和易用性。以下是针对注册用户和管理员的具体功能需求:
1.注册用户功能需求分析:
登录注册:用户可以通过手机号、邮箱等方式进行注册,并设置密码。注册成功后,系统会发送验证短信或邮件至用户提供的手机号或邮箱。
首页:展示系统的核心信息,包括景点信息推荐、旅游资讯、天气预报等。用户可以在首页浏览和搜索景点、攻略等信息。
问卷调查:提供用户参与问卷调查的功能,以收集用户对旅游景点的意见和建议,为后续的景点推荐和改进提供数据支持。
通知公告:查看系统消息、活动通知等,提醒用户关注的重要信息。
旅游资讯:提供各类旅游资讯,帮助用户了解旅游行业的最新动态和趋势。
天气预报:提供旅游目的地的实时天气预报,方便用户安排出行计划。
景点信息:展示景点的详细信息,包括景点介绍、门票价格、开放时间等。用户可以查看景点图片、视频等多媒体信息。
我的账户:用户可以查看和修改自己的个人信息,如头像、昵称、密码等。
个人中心:包括用户的收藏夹功能,方便用户保存感兴趣的景点和攻略等信息。
2.管理员功能需求分析
后台首页:展示管理员需要关注的统计信息,如景点信息统计、攻略评价统计、数据统计、天气地图等。管理员可以通过后台首页快速了解系统的运行情况和用户行为。
系统用户:管理员可以管理系统的用户,包括添加新用户、删除用户、修改用户信息等。
景点信息推荐:管理员可以手动推荐景点给用户,并设置推荐理由和推荐标签等信息。同时,管理员还可以根据用户的兴趣和行为,自动为用户推荐合适的景点。
攻略评价管理:管理员可以查看和管理用户的攻略评价,包括删除恶意评价、回复用户评价等。
数据统计管理:管理员可以查看各种数据统计报表,如景点访问量、用户活跃度等,以便对系统进行优化和改进。
系统管理:管理员可以管理系统轮播图设置等。
通知公告管理:管理员可以发布和管理通知公告,包括编辑公告内容、设置发布时间等。
资源管理:管理员可以管理系统的各种资源,如旅游资讯、资讯分类、问卷调查等。可以对资源进行添加、删除、修改等操作,以满足系统的日常维护和管理需求。
-
- 性能需求分析
评判一个系统好坏的一项重要指标就是性能,下面是对此系统的一些性能进行阐述。
1.系统的安全性和稳定性: 基于django的旅游景点推荐系统在管理权限上有着严格的控制,即想登录此平台进行操作,则必须要有操作权限,没有权限的用户是不可能登录平台查看任何的信息和数据,从而确保了系统的安全性。
2.数据的完整性和准确性:第一个是各项记录信息的完整性,信息记录的内容可以为空;第二个是各项信息数据之间相互联系的准确性;第三个是数据在不同记录信息的一致性
3.用户操作系统简单方便:在系统开发中按照“简单易用”的原则,能够使用户对系统的使用一目了然,既能保证用户使用,同时又能保证维护人员方便维护。
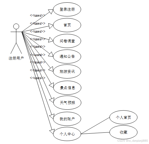
系统的用例展示的是系统功能与用户之间的关系,通过用例的方式能够直观的展示出来,本基于django的旅游景点推荐系统的完整UML用例图如下所示。
注册用户用例图如下所示。

图3-1 注册用户用例图
管理员用例图如下所示。

图3-2 管理员用例图
本旅游景点推荐及分析系统选择B/S结构(Browser/Server,浏览器/服务器结构)和基于Web服务两种模式。适合在互联网上进行操作,只要用户能连网,任何时间、任何地点都可以进行系统的操作使用。系统工作原理图如图4-1所示:

图3-1 系统工作原理图
根据对系统的功能的分析,可以总结基于django的旅游景点推荐系统的具体功能模块包括下面的几个主要的功能模块:该系统主要从两大模块进行设计的,首先就是用户参与操作需要的模块,此外还需要有管理员用到的模块,两者之间不是互相独立的,他们之间有着密切的联系,同数据库表中的数据连接起来进行操作。每个模块访问相同的数据库,但访问的表不同。系统的各个功能模块是根据所收集的资料研究得到的。在以上分析功能的基础上,系统模块分为多个模块。注册用户含有的功能有登录注册、首页、问卷调查、通知公告、旅游资讯、天气预报、景点信息、我的账户、个人中心(个人首页、收藏)等功能,管理员含有的功能有后台首页(可查看景点信息统计图、攻略评价统计图、数据统计图、天气地图等)、系统用户、景点信息推荐、攻略评价管理、数据统计管理、系统管理(轮播图管理)、通知公告管理、资源管理(旅游资讯、资讯分类、问卷调查)等功能。
系统的功能结构图如下图所示。

图3-2系统功能结构图
E-R图一般是由实体、实体的属性与联系三个要素组成的。在规划系统中所使用的数据库实体对象及实体E-R图,则需要通过对系统的需求分析、业务流程设计和系统功能结构来确定的。
总体ER图如下图所示。

图4-3总体ER图
将实体属性模型转换为关系数据库应该遵循以下几个原则:
1.一个实体转换后要对应一个关系。
2.所有的主键必须要定义为非空(not null)。
3.针对二元联系也应该按照一对多、弱对实、一对一和多对多等联系来定义外键。
得到数据库的关系后,设计如下表结构。
| 编号 | 名称 | 数据类型 | 长度 | 小数位 | 允许空值 | 主键 | 默认值 | 说明 |
| 1 | token_id | int | 10 | 0 | N | Y | 临时访问牌ID | |
| 2 | token | varchar | 64 | 0 | Y | N | 临时访问牌 | |
| 3 | info | text | 65535 | 0 | Y | N | ||
| 4 | maxage | int | 10 | 0 | N | N | 2 | 最大寿命:默认2小时 |
| 5 | create_time | timestamp | 19 | 0 | N | N | CURRENT_TIMESTAMP | 创建时间: |
| 6 | update_time | timestamp | 19 | 0 | N | N | CURRENT_TIMESTAMP | 更新时间: |
| 7 | user_id | int | 10 | 0 | N | N | 0 | 用户编号: |
| 编号 | 名称 | 数据类型 | 长度 | 小数位 | 允许空值 | 主键 | 默认值 | 说明 |
| 1 | article_id | mediumint | 8 | 0 | N | Y | 文章id:[0,8388607] | |
| 2 | title | varchar | 125 | 0 | N | Y | 标题:[0,125]用于文章和html的title标签中 | |
| 3 | type | varchar | 64 | 0 | N | N | 0 | 文章分类:[0,1000]用来搜索指定类型的文章 |
| 4 | hits | int | 10 | 0 | N | N | 0 | 点击数:[0,1000000000]访问这篇文章的人次 |
| 5 | praise_len | int | 10 | 0 | N | N | 0 | 点赞数 |
| 6 | create_time | timestamp | 19 | 0 | N | N | CURRENT_TIMESTAMP | 创建时间: |
| 7 | update_time | timestamp | 19 | 0 | N | N | CURRENT_TIMESTAMP | 更新时间: |
| 8 | source | varchar | 255 | 0 | Y | N | 来源:[0,255]文章的出处 | |
| 9 | url | varchar | 255 | 0 | Y | N | 来源地址:[0,255]用于跳转到发布该文章的网站 | |
| 10 | tag | varchar | 255 | 0 | Y | N | 标签:[0,255]用于标注文章所属相关内容,多个标签用空格隔开 | |
| 11 | content | longtext | 2147483647 | 0 | Y | N | 正文:文章的主体内容 | |
| 12 | img | varchar | 255 | 0 | Y | N | 封面图 | |
| 13 | description | text | 65535 | 0 | Y | N | 文章描述 |
| 编号 | 名称 | 数据类型 | 长度 | 小数位 | 允许空值 | 主键 | 默认值 | 说明 |
| 1 | type_id | smallint | 5 | 0 | N | Y | 分类ID:[0,10000] | |
| 2 | display | smallint | 5 | 0 | N | N | 100 | 显示顺序:[0,1000]决定分类显示的先后顺序 |
| 3 | name | varchar | 16 | 0 | N | N | 分类名称:[2,16] | |
| 4 | father_id | smallint | 5 | 0 | N | N | 0 | 上级分类ID:[0,32767] |
| 5 | description | varchar | 255 | 0 | Y | N | 描述:[0,255]描述该分类的作用 | |
| 6 | icon | text | 65535 | 0 | Y | N | 分类图标: | |
| 7 | url | varchar | 255 | 0 | Y | N | 外链地址:[0,255]如果该分类是跳转到其他网站的情况下,就在该URL上设置 | |
| 8 | create_time | timestamp | 19 | 0 | N | N | CURRENT_TIMESTAMP | 创建时间: |
| 9 | update_time | timestamp | 19 | 0 | N | N | CURRENT_TIMESTAMP | 更新时间: |
表attraction_information (景点信息)
| 编号 | 名称 | 数据类型 | 长度 | 小数位 | 允许空值 | 主键 | 默认值 | 说明 |
| 1 | attraction_information_id | int | 10 | 0 | N | Y | 景点信息ID | |
| 2 | attraction_name | varchar | 64 | 0 | Y | N | 景点名称 | |
| 3 | scenic_spot_pictures | varchar | 255 | 0 | Y | N | 景点图片 | |
| 4 | classification_of_tourist_attractions | varchar | 64 | 0 | Y | N | 景点分类 | |
| 5 | strategy_quantity | int | 10 | 0 | Y | N | 0 | 攻略数量 |
| 6 | number_of_ratings | int | 10 | 0 | Y | N | 0 | 评分数量 |
| 7 | number_of_comments | int | 10 | 0 | Y | N | 0 | 点评数量 |
| 8 | scenic_spot_ranking | varchar | 64 | 0 | Y | N | 景点排名 | |
| 9 | number_of_hikers | varchar | 64 | 0 | Y | N | 驴友数量 | |
| 10 | longitude_of_tourist_attractions | varchar | 64 | 0 | Y | N | 景点经度 | |
| 11 | attraction_latitude | varchar | 64 | 0 | Y | N | 景点纬度 | |
| 12 | details_link | varchar | 255 | 0 | Y | N | 详情链接 | |
| 13 | overview_of_scenic_spots | text | 65535 | 0 | Y | N | 景点概述 | |
| 14 | attraction_address | text | 65535 | 0 | Y | N | 景点地址 | |
| 15 | opening_hours | text | 65535 | 0 | Y | N | 开放时间 | |
| 16 | ticket_information | text | 65535 | 0 | Y | N | 门票信息 | |
| 17 | introduction_to_scenic_spots | text | 65535 | 0 | Y | N | 景点简介 | |
| 18 | transportation_guidelines | text | 65535 | 0 | Y | N | 交通指南 | |
| 19 | hits | int | 10 | 0 | N | N | 0 | 点击数 |
| 20 | praise_len | int | 10 | 0 | N | N | 0 | 点赞数 |
| 21 | recommend | int | 10 | 0 | N | N | 0 | 智能推荐 |
| 22 | create_time | datetime | 19 | 0 | N | N | CURRENT_TIMESTAMP | 创建时间 |
| 23 | update_time | timestamp | 19 | 0 | N | N | CURRENT_TIMESTAMP | 更新时间 |
| 编号 | 名称 | 数据类型 | 长度 | 小数位 | 允许空值 | 主键 | 默认值 | 说明 |
| 1 | auth_id | int | 10 | 0 | N | Y | 授权ID: | |
| 2 | user_group | varchar | 64 | 0 | Y | N | 用户组: | |
| 3 | mod_name | varchar | 64 | 0 | Y | N | 模块名: | |
| 4 | table_name | varchar | 64 | 0 | Y | N | 表名: | |
| 5 | page_title | varchar | 255 | 0 | Y | N | 页面标题: | |
| 6 | path | varchar | 255 | 0 | Y | N | 路由路径: | |
| 7 | position | varchar | 32 | 0 | Y | N | 位置: | |
| 8 | mode | varchar | 32 | 0 | N | N | _blank | 跳转方式: |
| 9 | add | tinyint | 3 | 0 | N | N | 1 | 是否可增加: |
| 10 | del | tinyint | 3 | 0 | N | N | 1 | 是否可删除: |
| 11 | set | tinyint | 3 | 0 | N | N | 1 | 是否可修改: |
| 12 | get | tinyint | 3 | 0 | N | N | 1 | 是否可查看: |
| 13 | field_add | text | 65535 | 0 | Y | N | 添加字段: | |
| 14 | field_set | text | 65535 | 0 | Y | N | 修改字段: | |
| 15 | field_get | text | 65535 | 0 | Y | N | 查询字段: | |
| 16 | table_nav_name | varchar | 500 | 0 | Y | N | 跨表导航名称: | |
| 17 | table_nav | varchar | 500 | 0 | Y | N | 跨表导航: | |
| 18 | option | text | 65535 | 0 | Y | N | 配置: | |
| 19 | create_time | timestamp | 19 | 0 | N | N | CURRENT_TIMESTAMP | 创建时间: |
| 20 | update_time | timestamp | 19 | 0 | N | N | CURRENT_TIMESTAMP | 更新时间: |
| 编号 | 名称 | 数据类型 | 长度 | 小数位 | 允许空值 | 主键 | 默认值 | 说明 |
| 1 | collect_id | int | 10 | 0 | N | Y | 收藏ID: | |
| 2 | user_id | int | 10 | 0 | N | N | 0 | 收藏人ID: |
| 3 | source_table | varchar | 255 | 0 | Y | N | 来源表: | |
| 4 | source_field | varchar | 255 | 0 | Y | N | 来源字段: | |
| 5 | source_id | int | 10 | 0 | N | N | 0 | 来源ID: |
| 6 | title | varchar | 255 | 0 | Y | N | 标题: | |
| 7 | img | varchar | 255 | 0 | Y | N | 封面: | |
| 8 | create_time | timestamp | 19 | 0 | N | N | CURRENT_TIMESTAMP | 创建时间: |
| 9 | update_time | timestamp | 19 | 0 | N | N | CURRENT_TIMESTAMP | 更新时间: |
| 编号 | 名称 | 数据类型 | 长度 | 小数位 | 允许空值 | 主键 | 默认值 | 说明 |
| 1 | comment_id | int | 10 | 0 | N | Y | 评论ID: | |
| 2 | user_id | int | 10 | 0 | N | N | 0 | 评论人ID: |
| 3 | reply_to_id | int | 10 | 0 | N | N | 0 | 回复评论ID:空为0 |
| 4 | content | longtext | 2147483647 | 0 | Y | N | 内容: | |
| 5 | nickname | varchar | 255 | 0 | Y | N | 昵称: | |
| 6 | avatar | varchar | 255 | 0 | Y | N | 头像地址:[0,255] | |
| 7 | create_time | timestamp | 19 | 0 | N | N | CURRENT_TIMESTAMP | 创建时间: |
| 8 | update_time | timestamp | 19 | 0 | N | N | CURRENT_TIMESTAMP | 更新时间: |
| 9 | source_table | varchar | 255 | 0 | Y | N | 来源表: | |
| 10 | source_field | varchar | 255 | 0 | Y | N | 来源字段: | |
| 11 | source_id | int | 10 | 0 | N | N | 0 | 来源ID: |
| 编号 | 名称 | 数据类型 | 长度 | 小数位 | 允许空值 | 主键 | 默认值 | 说明 |
| 1 | data_statistics_id | int | 10 | 0 | N | Y | 数据统计ID | |
| 2 | statistical_date | date | 10 | 0 | Y | N | 统计日期 | |
| 3 | attraction_name | varchar | 64 | 0 | Y | N | 景点名称 | |
| 4 | number_of_tourists | int | 10 | 0 | Y | N | 0 | 旅游人数 |
| 5 | number_of_reviewers | int | 10 | 0 | Y | N | 0 | 点评人数 |
| 6 | other_remarks | text | 65535 | 0 | Y | N | 其他备注 | |
| 7 | create_time | datetime | 19 | 0 | N | N | CURRENT_TIMESTAMP | 创建时间 |
| 8 | update_time | timestamp | 19 | 0 | N | N | CURRENT_TIMESTAMP | 更新时间 |
| 编号 | 名称 | 数据类型 | 长度 | 小数位 | 允许空值 | 主键 | 默认值 | 说明 |
| 1 | exam_id | mediumint | 8 | 0 | N | Y | 考试id | |
| 2 | name | varchar | 32 | 0 | N | N | 考试名称:[2,32] | |
| 3 | duration | int | 10 | 0 | Y | N | 答题时长 | |
| 4 | score | double | 9 | 2 | Y | N | 总分 | |
| 5 | status | varchar | 10 | 0 | Y | N | 状态:启用、禁用 | |
| 6 | create_time | timestamp | 19 | 0 | N | N | CURRENT_TIMESTAMP | 创建时间: |
| 7 | update_time | timestamp | 19 | 0 | N | N | CURRENT_TIMESTAMP | 更新时间: |
| 编号 | 名称 | 数据类型 | 长度 | 小数位 | 允许空值 | 主键 | 默认值 | 说明 |
| 1 | exam_question_id | mediumint | 8 | 0 | N | Y | ||
| 2 | type | varchar | 20 | 0 | Y | N | 类型 | |
| 3 | title | varchar | 255 | 0 | Y | N | 题目 | |
| 4 | question_item | varchar | 500 | 0 | Y | N | 选项 | |
| 5 | answer | varchar | 500 | 0 | Y | N | 参考答案 | |
| 6 | score | double | 9 | 2 | Y | N | 总分 | |
| 7 | question_order | int | 10 | 0 | Y | N | 排序 | |
| 8 | exam_id | mediumint | 7 | 0 | Y | N | 所属试卷 | |
| 9 | create_time | timestamp | 19 | 0 | N | N | CURRENT_TIMESTAMP | 创建时间: |
| 10 | update_time | timestamp | 19 | 0 | N | N | CURRENT_TIMESTAMP | 更新时间: |
| 编号 | 名称 | 数据类型 | 长度 | 小数位 | 允许空值 | 主键 | 默认值 | 说明 |
| 1 | hits_id | int | 10 | 0 | N | Y | 点赞ID: | |
| 2 | user_id | int | 10 | 0 | N | N | 0 | 点赞人: |
| 3 | create_time | timestamp | 19 | 0 | N | N | CURRENT_TIMESTAMP | 创建时间: |
| 4 | update_time | timestamp | 19 | 0 | N | N | CURRENT_TIMESTAMP | 更新时间: |
| 5 | source_table | varchar | 255 | 0 | Y | N | 来源表: | |
| 6 | source_field | varchar | 255 | 0 | Y | N | 来源字段: | |
| 7 | source_id | int | 10 | 0 | N | N | 0 | 来源ID: |
| 编号 | 名称 | 数据类型 | 长度 | 小数位 | 允许空值 | 主键 | 默认值 | 说明 |
| 1 | notice_id | mediumint | 8 | 0 | N | Y | 公告id: | |
| 2 | title | varchar | 125 | 0 | N | N | 标题: | |
| 3 | content | longtext | 2147483647 | 0 | Y | N | 正文: | |
| 4 | create_time | timestamp | 19 | 0 | N | N | CURRENT_TIMESTAMP | 创建时间: |
| 5 | update_time | timestamp | 19 | 0 | N | N | CURRENT_TIMESTAMP | 更新时间: |
| 编号 | 名称 | 数据类型 | 长度 | 小数位 | 允许空值 | 主键 | 默认值 | 说明 |
| 1 | praise_id | int | 10 | 0 | N | Y | 点赞ID: | |
| 2 | user_id | int | 10 | 0 | N | N | 0 | 点赞人: |
| 3 | create_time | timestamp | 19 | 0 | N | N | CURRENT_TIMESTAMP | 创建时间: |
| 4 | update_time | timestamp | 19 | 0 | N | N | CURRENT_TIMESTAMP | 更新时间: |
| 5 | source_table | varchar | 255 | 0 | Y | N | 来源表: | |
| 6 | source_field | varchar | 255 | 0 | Y | N | 来源字段: | |
| 7 | source_id | int | 10 | 0 | N | N | 0 | 来源ID: |
| 8 | status | bit | 1 | 0 | N | N | 1 | 点赞状态:1为点赞,0已取消 |
| 编号 | 名称 | 数据类型 | 长度 | 小数位 | 允许空值 | 主键 | 默认值 | 说明 |
| 1 | registered_users_id | int | 10 | 0 | N | Y | 注册用户ID | |
| 2 | user_name | varchar | 64 | 0 | Y | N | 用户姓名 | |
| 3 | user_phone_number | varchar | 16 | 0 | Y | N | 用户电话 | |
| 4 | examine_state | varchar | 16 | 0 | N | N | 已通过 | 审核状态 |
| 5 | user_id | int | 10 | 0 | N | N | 0 | 用户ID |
| 6 | create_time | datetime | 19 | 0 | N | N | CURRENT_TIMESTAMP | 创建时间 |
| 7 | update_time | timestamp | 19 | 0 | N | N | CURRENT_TIMESTAMP | 更新时间 |
| 编号 | 名称 | 数据类型 | 长度 | 小数位 | 允许空值 | 主键 | 默认值 | 说明 |
| 1 | sensitive_vocabulary_id | int | 10 | 0 | N | Y | 敏感词汇ID | |
| 2 | sensitive_vocabulary | varchar | 64 | 0 | Y | N | 敏感词汇 | |
| 3 | create_time | datetime | 19 | 0 | N | N | CURRENT_TIMESTAMP | 创建时间 |
| 4 | update_time | timestamp | 19 | 0 | N | N | CURRENT_TIMESTAMP | 更新时间 |
| 编号 | 名称 | 数据类型 | 长度 | 小数位 | 允许空值 | 主键 | 默认值 | 说明 |
| 1 | slides_id | int | 10 | 0 | N | Y | 轮播图ID: | |
| 2 | title | varchar | 64 | 0 | Y | N | 标题: | |
| 3 | content | varchar | 255 | 0 | Y | N | 内容: | |
| 4 | url | varchar | 255 | 0 | Y | N | 链接: | |
| 5 | img | varchar | 255 | 0 | Y | N | 轮播图: | |
| 6 | hits | int | 10 | 0 | N | N | 0 | 点击量: |
| 7 | create_time | timestamp | 19 | 0 | N | N | CURRENT_TIMESTAMP | 创建时间: |
| 8 | update_time | timestamp | 19 | 0 | N | N | CURRENT_TIMESTAMP | 更新时间: |
| 编号 | 名称 | 数据类型 | 长度 | 小数位 | 允许空值 | 主键 | 默认值 | 说明 |
| 1 | strategy_evaluation_id | int | 10 | 0 | N | Y | 攻略评价ID | |
| 2 | attraction_name | varchar | 64 | 0 | Y | N | 景点名称 | |
| 3 | strategy_quantity | int | 10 | 0 | Y | N | 0 | 攻略数量 |
| 4 | number_of_ratings | int | 10 | 0 | Y | N | 0 | 评分数量 |
| 5 | number_of_comments | int | 10 | 0 | Y | N | 0 | 点评数量 |
| 6 | scenic_spot_ranking | varchar | 64 | 0 | Y | N | 景点排名 | |
| 7 | create_time | datetime | 19 | 0 | N | N | CURRENT_TIMESTAMP | 创建时间 |
| 8 | update_time | timestamp | 19 | 0 | N | N | CURRENT_TIMESTAMP | 更新时间 |
| 编号 | 名称 | 数据类型 | 长度 | 小数位 | 允许空值 | 主键 | 默认值 | 说明 |
| 1 | upload_id | int | 10 | 0 | N | Y | 上传ID | |
| 2 | name | varchar | 64 | 0 | Y | N | 文件名 | |
| 3 | path | varchar | 255 | 0 | Y | N | 访问路径 | |
| 4 | file | varchar | 255 | 0 | Y | N | 文件路径 | |
| 5 | display | varchar | 255 | 0 | Y | N | 显示顺序 | |
| 6 | father_id | int | 10 | 0 | Y | N | 0 | 父级ID |
| 7 | dir | varchar | 255 | 0 | Y | N | 文件夹 | |
| 8 | type | varchar | 32 | 0 | Y | N | 文件类型 |
| 编号 | 名称 | 数据类型 | 长度 | 小数位 | 允许空值 | 主键 | 默认值 | 说明 |
| 1 | user_id | mediumint | 8 | 0 | N | Y | 用户ID:[0,8388607]用户获取其他与用户相关的数据 | |
| 2 | state | smallint | 5 | 0 | N | N | 1 | 账户状态:[0,10](1可用|2异常|3已冻结|4已注销) |
| 3 | user_group | varchar | 32 | 0 | Y | N | 所在用户组:[0,32767]决定用户身份和权限 | |
| 4 | login_time | timestamp | 19 | 0 | N | N | CURRENT_TIMESTAMP | 上次登录时间: |
| 5 | phone | varchar | 11 | 0 | Y | N | 手机号码:[0,11]用户的手机号码,用于找回密码时或登录时 | |
| 6 | phone_state | smallint | 5 | 0 | N | N | 0 | 手机认证:[0,1](0未认证|1审核中|2已认证) |
| 7 | username | varchar | 16 | 0 | N | N | 用户名:[0,16]用户登录时所用的账户名称 | |
| 8 | nickname | varchar | 16 | 0 | Y | N | 昵称:[0,16] | |
| 9 | password | varchar | 64 | 0 | N | N | 密码:[0,32]用户登录所需的密码,由6-16位数字或英文组成 | |
| 10 | | varchar | 64 | 0 | Y | N | 邮箱:[0,64]用户的邮箱,用于找回密码时或登录时 | |
| 11 | email_state | smallint | 5 | 0 | N | N | 0 | 邮箱认证:[0,1](0未认证|1审核中|2已认证) |
| 12 | avatar | varchar | 255 | 0 | Y | N | 头像地址:[0,255] | |
| 13 | open_id | varchar | 255 | 0 | Y | N | 针对获取用户信息字段 | |
| 14 | create_time | timestamp | 19 | 0 | N | N | CURRENT_TIMESTAMP | 创建时间: |
| 15 | vip_level | varchar | 255 | 0 | Y | N | 会员等级 | |
| 16 | vip_discount | double | 11 | 2 | Y | N | 0.00 | 会员折扣 |
| 编号 | 名称 | 数据类型 | 长度 | 小数位 | 允许空值 | 主键 | 默认值 | 说明 |
| 1 | user_answer_id | mediumint | 8 | 0 | N | Y | ||
| 2 | user_id | mediumint | 7 | 0 | N | N | 用户ID:[0,8388607]用户获取其他与用户相关的数据 | |
| 3 | exam_id | mediumint | 7 | 0 | N | N | 0 | 考试id |
| 4 | score | double | 9 | 2 | Y | N | 0.00 | 分数 |
| 5 | answers | text | 65535 | 0 | Y | N | 答案 | |
| 6 | score_detail | text | 65535 | 0 | Y | N | 评分详情 | |
| 7 | objective_score | double | 9 | 2 | Y | N | 0.00 | 客观题得分 |
| 8 | subjective_score | double | 9 | 2 | Y | N | 0.00 | 主观题得分 |
| 9 | score_state | tinyint | 4 | 0 | Y | N | 0 | 评分状态 |
| 10 | nickname | varchar | 255 | 0 | Y | N | 提交人 | |
| 11 | create_time | timestamp | 19 | 0 | N | N | CURRENT_TIMESTAMP | 创建时间: |
| 12 | update_time | timestamp | 19 | 0 | N | N | CURRENT_TIMESTAMP | 更新时间: |
| 编号 | 名称 | 数据类型 | 长度 | 小数位 | 允许空值 | 主键 | 默认值 | 说明 |
| 1 | group_id | mediumint | 8 | 0 | N | Y | 用户组ID:[0,8388607] | |
| 2 | display | smallint | 5 | 0 | N | N | 100 | 显示顺序:[0,1000] |
| 3 | name | varchar | 16 | 0 | N | N | 名称:[0,16] | |
| 4 | description | varchar | 255 | 0 | Y | N | 描述:[0,255]描述该用户组的特点或权限范围 | |
| 5 | source_table | varchar | 255 | 0 | Y | N | 来源表: | |
| 6 | source_field | varchar | 255 | 0 | Y | N | 来源字段: | |
| 7 | source_id | int | 10 | 0 | N | N | 0 | 来源ID: |
| 8 | register | smallint | 5 | 0 | Y | N | 0 | 注册位置: |
| 9 | create_time | timestamp | 19 | 0 | N | N | CURRENT_TIMESTAMP | 创建时间: |
| 10 | update_time | timestamp | 19 | 0 | N | N | CURRENT_TIMESTAMP | 更新时间: |
为确保系统安全性,系统操作员只有在登录界面输入正确的用户名、密码、权限以及验证码,单击“登录”按钮后才能够进入本系统的主界面。
用户登录流程图如下所示。

图5-1用户登录流程图
登录界面如下图所示。
图5-2登录界面
登录代码如下:
def Login(self, ctx):
print("===================登录=====================")
ret = {
"error": {
"code": 70000,
"message": "账户不存在",
}
}
body = ctx.body
password = md5hash(body["password"]) or ""
obj = service_select("user").Get_obj(
{"username": body["username"]}, {"like": False}
)
if obj:
user_group = service_select("user_group").Get_obj({'name': obj['user_group']}, {"like": False})
if user_group and user_group['source_table'] != '':
user_obj = service_select(user_group['source_table']).Get_obj({"user_id": obj['user_id']}, {"like": False})
if user_obj['examine_state'] == '未通过':
ret = {
"error": {
"code": 70000,
"message": "账户未通过审核",
}
}
return ret
if user_obj['examine_state'] == '未审核':
ret = {
"error": {
"code": 70000,
"message": "账户未审核",
}
}
return ret
if obj["state"] == 1:
if obj["password"] == password:
timeout = timezone.now()
timestamp = int(time.mktime(timeout.timetuple())) * 1000
token = md5hash(str(obj["user_id"]) + "_" + str(timestamp))
ctx.request.session[token] = obj["user_id"]
service_select("access_token").Add(
{"token": token, "user_id": obj["user_id"]}
)
obj["token"] = token
ret = {
"result": {"obj": obj}
}
else:
ret = {
"error": {
"code": 70000,
"message": "密码错误",
}
}
else:
ret = {
"error": {
"code": 70000,
"message": "用户账户不可用,请联系管理员",
}
}
return ctx.response(json.dumps(ret, ensure_ascii=False))
用户输入用户名、密码、电话、姓名等必填信息后,点击注册按钮完成用户的注册。
用户注册流程图如下所示。

图5-3用户注册流程图
用户注册界面如下图所示。
图5-4用户注册界面
注册代码如下:
def Register(self, ctx):
print("===================注册=====================")
userService = service_select("user")
body = ctx.body
if "username" not in body and body["username"] == '':
return ctx.response(json.dumps({
"error": {
"code": 70000,
"message": "用户名不能为空",
}
}, ensure_ascii=False))
if "user_group" not in body and body["user_group"] == '':
return ctx.response(json.dumps({
"error": {
"code": 70000,
"message": "用户组不能为空",
}
}, ensure_ascii=False))
if "password" not in body and body["password"] == '':
return ctx.response(json.dumps({
"error": {
"code": 70000,
"message": "密码不能为空",
}
}, ensure_ascii=False))
post_param = body
post_param['nickname'] = body["nickname"] or ""
post_param['password'] = md5hash(body["password"])
obj = userService.Get_obj({"username": post_param['username']}, {"like": False})
if obj:
return ctx.response(json.dumps({
"error": {
"code": 70000,
"message": "用户名已存在",
}
}, ensure_ascii=False))
ret = {
"error": {
"code": 70000,
"message": "注册失败",
}
}
bl = userService.Add(post_param)
if bl:
ret = {
"result": {
"bl": True,
"message": "注册成功"
}
}
return ctx.response(json.dumps(ret, ensure_ascii=False))
-
-
- 前台首页模块的实现
-
当进入旅游景点推荐及分析系统的时候,首先映入眼帘的是系统的导航栏、通知公告以及轮播图等,右上角是用户登录以及注册按钮,其主界面展示如下图5-5所示。
图5-5前台首页界面
-
-
- 问卷调查模块的实现
-
当用户点击旅游景点推荐及分析系统中导航栏上的“问卷调查”后将会进入到该“问卷调查”列表的界面,点击“答题”参与问卷调查,收集用户对旅游景点的意见和建议,为后续的景点推荐和改进提供数据支持,界面如下图所示。
图5-6问卷调查界面
-
-
- 天气预报模块的实现
-
当用户点击“天气预报”这一菜单按钮,可以查看各个旅游城市的实时天气预报和预警信息。界面如下图所示。
图5-7天气预报界面
-
-
- 景点信息模块的实现
-
当用户点击“景点信息”这一菜单按钮,可以查看景点的详细信息,包括景点介绍、门票价格、开放时间等,可以进行点赞、收藏等操作,界面如下图5-8所示。
图5-8景点信息详情界面图
系统用户管理主要是对新用户的添加和旧用户的删除。新用户的添加主要是指添加用户名称并确定其密码;旧用户的删除也是从下拉菜单中找到对应的用户名称将其删除。不论是新用户添加还是旧用户的删除,这个权限只有管理员具有。
用户管理流程图如下所示。

图5-9用户管理流程图
用户管理界面如下图所示。
图5-9注册用户管理界面
-
-
- 系统首页模块的实现
-
系统首页,管理员登录后台系统后,可以管理后台首页(景点信息统计、攻略评价统计、数据统计、天气地图)系统用户、景点信息推荐、攻略评价管理、数据统计管理、系统管理(轮播图管理)、通知公告管理、资源管理(旅游资讯、资讯分类、问卷调查)等功能模块,在后台首页界面可以查看各种统计图和数据分析功能,如景点信息统计、攻略评价统计、数据统计、天气地图等。
系统首页界面如下图所示。
图5-10系统首页界面
-
-
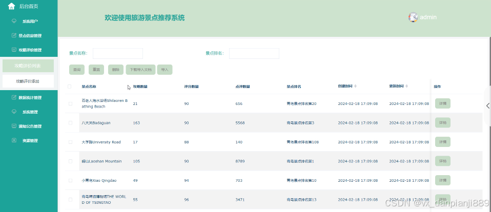
- 景点信息管理模块的实现
-
管理员点击“景点信息管理”这一菜单会显示景点信息列表、景点信息添加这两个子菜单,支持输入关键词进行查询,点击“详情”按钮可以查看和管理景点信息详情,点击“查看评论”管理员可以查看并回复用户的评论信息。界面如下图所示。
图5-11景点信息详情界面
增删查改代码如下:
增
def Add(self, ctx):
body = ctx.body
unique = self.config.get("unique")
obj = None
if unique:
qy = {}
for i in range(len(unique)):
key = unique[i]
qy[key] = body.get(key)
obj = self.service.Get_obj(qy)
if not obj:
error = self.Add_before(ctx)
if error["code"]:
return {"error": error}
error = self.Events("add_before", ctx, None)
if error["code"]:
return {"error": error}
result = self.service.Add(body, self.config)
if self.service.error:
return {"error": self.service.error}
res = self.Add_after(ctx, result)
if res:
result = res
res = self.Events("add_after", ctx, result)
if res:
result = res
return {"result": result}
else:
return {"error": {"code": 10000, "message": "已存在"}}
删
def Del(self, ctx):
if len(ctx.query) == 0:
errorMsg = {"code": 30000, "message": "删除条件不能为空!"}
return errorMsg
result = self.service.Del(ctx.query, self.config)
if self.service.error:
return {"error": self.service.error}
return {"result": result}
改
def Set(self, ctx):
error = self.Set_before(ctx)
if error["code"]:
return {"error": error}
error = self.Events("set_before", ctx, None)
if error["code"]:
return {"error": error}
query = ctx.query
if 'page' in query.keys():
del ctx.query['page']
if 'size' in query.keys():
del ctx.query['size']
if 'orderby' in query.keys():
del ctx.query['orderby']
result = self.service.Set(ctx.query, ctx.body, self.config)
if self.service.error:
return {"error": self.service.error}
res = self.Set_after(ctx, result)
if res:
result = res
res = self.Events("set_after", ctx, result)
if res:
result = res
return {"result": result}
查多条数据:
def Get_list(self, ctx):
query = dict(ctx.query)
config_plus = {}
if "field" in query:
field = query.pop("field")
config_plus["field"] = field
if "page" in query:
config_plus["page"] = query.pop("page")
if "size" in query:
config_plus["size"] = query.pop("size")
if "orderby" in query:
config_plus["orderby"] = query.pop("orderby")
if "like" in query:
config_plus["like"] = query.pop("like")
if "groupby" in query:
config_plus["groupby"] = query.pop("groupby")
count = self.service.Count(query)
lst = []
if self.service.error:
return {"error": self.service.error}
elif count:
lst = self.service.Get_list(query,
obj_update(self.config, config_plus))
if self.service.error:
return {"error": self.service.error}
self.interact_list(ctx, lst)
return {"result": {"list": lst, "count": count}}
查一条数据:
def Get_obj(self, ctx):
query = dict(ctx.query)
config_plus = {}
if "field" in query:
field = query.pop("field")
config_plus["field"] = field
obj = self.service.Get_obj(query, obj_update(self.config, config_plus))
if self.service.error:
return {"error": self.service.error}
if obj:
self.interact_obj(ctx, obj)
return {"result": {"obj": obj}}
-
-
- 攻略评价管理模块的实现
-
管理员点击“攻略评价管理”这一菜单会显示攻略评价列表、攻略评价添加这两个子菜单,支持输入关键词进行查询,如果想要添加新的攻略评价信息,点击“攻略评价添加”菜单,输入相关信息,点击“提交”按钮就可以添加了,同时可以选择某一条攻略评价信息,点击“删除”进行删除。如下图所示。
图5-12攻略评价列表界面
-
-
- 通知公告管理模块的实现
-
管理员点击“通知公告管理”这个菜单,可以查看到系统中所有添加的系统公告,支持通过标题对系统公告进行查询,添加、删除等操作。通知公告管理界面如下图所示。
图5-13通知公告列表界面图
-
-
- 资源管理模块的实现
-
管理员点击“资源管理”这一菜单会显示旅游资讯、资讯分类、问卷调查这三个子菜单,管理员可以对这三部分涉及到的功能进行更新维护,更好的服务于前台用户。如下图所示。
图5-14旅游资讯列表界面图
管理员点击“系统管理”这一菜单会显示轮播图这一个子菜单,管理员可以对前台展示的轮播图进行设置,界面如下图所示。
图5-15 系统管理界面图
系统测试是用于检查软件的质量、性能、可靠性等是否符合用户需求。一套严谨的、规范的、完善的测试过程将大大提高软件的质量、可信度、可靠性,降低软件的出错率,降低用户风险系数。通过在计算机上对系统进行测试试验并从中发现此系统中存在的问题和错误然后加以修改,使之更加符合用户需求。
1.测试的目的是通过测试来发现程序在执行过程中的错误的过程。
2.好的测试方案是可以检验出还未被发现的错误的方案。
3.好的测试是发现了到目前为止还未被发现的错误的测试。
4.该系统能够完成景点信息推荐、攻略评价管理、数据统计管理、系统管理(轮播图管理)、通知公告管理、资源管理等功能,做到所开发的系统操作简单,尽量使系统操作不受用户对电脑知识水平的限制。
下表是系统登录功能测试用例,检测了用户名和密码的不同的输入情况,观察系统的响应情况。得出该功能达到了设计目标。
表6-1 系统登录功能测试用例
| 功能描述 | 用于系统登录 | |
| 测试目的 | 检测登录时的合法性检查 | |
| 测试数据以及操作 | 预期结果 | 实际结果 |
| 输入的用户名和密码带有非法字符 | 提示用户名或者密码错误 | 与预期结果一致 |
| 输入的用户名或者密码为空 | 提示用户名或者密码错误 | 与预期结果一致 |
| 输入的用户名和密码不存在 | 提示用户名或者密码错误 | 与预期结果一致 |
| 输入正确的用户名和密码 | 登录成功 | 与预期结果一致 |
下表是注册功能测试用例,检测了各种数据的输入情况,观察系统的响应情况。得出该功能达到了设计目标。
表6-2 注册功能测试用例
| 功能描述 | 用于用户注册 | |
| 测试目的 | 检测用户注册时的合法性检查 | |
| 测试数据以及操作 | 预期结果 | 实际结果 |
| 输入的手机号不合法 | 提示请输入正确的手机号码 | 与预期结果一致 |
| 输入的字段为空 | 提示必填项不能为空 | 与预期结果一致 |
| 输入的密码少于6位 | 提示密码必须为6-12位 | 与预期结果一致 |
| 输入的密码大于12位 | 提示密码必须为6-12位 | 与预期结果一致 |
下表是景点信息管理功能的测试用例,检测了景点管理中对景点信息的增加,删除,修改,查询操作是否成功运行。观察系统的响应情况,得出该功能也达到了设计目标,系统运行正确。
前置条件;管理员登录系统。
表6-3 景点信息管理的测试用例
| 功能描述 | 用于景点信息管理 | |
| 测试目的 | 检测景点信息管理时的各种操作的运行情况 | |
| 测试数据以及操作 | 预期结果 | 实际结果 |
| 点击添加景点信息,必填项合法输入,点击保存 | 提示添加成功 | 与预期结果一致 |
| 点击添加景点信息,必填项输入不合法,点击保存 | 提示必填项不能为空 | 与预期结果一致 |
| 点击修改景点信息,必填项修改为空,点击保存 | 提示必填项不能为空 | 与预期结果一致 |
| 点击修改景点信息,必填项输入不合法,点击保存 | 提示必填项不能为空 | 与预期结果一致 |
| 点击删除景点信息,选择景点信息删除 | 提示删除成功 | 与预期结果一致 |
| 点击搜索景点信息,输入存在的景点信息名 | 查找出景点信息 | 与预期结果一致 |
| 点击搜索景点信息,输入不存在的景点信息名 | 不显示景点信息 | 与预期结果一致 |
经过对此系统的测试,得出该系统足以满足注册用户日常需求,在功能项目和操作等方面也能满足管理员对于注册用户的管理。但是,还有很多功能有待添加,这个系统仅能满足大部分的需求,还需要对此系统的功能更进一步的完善,这样使用起来才能更加的完美。
在开发本基于django的旅游景点推荐系统之前,首先通过网上查询现有的旅游景点推荐系统功能、线下通过问卷调查的方式,了解注册用户对旅游景点推荐的具体需求,对系统的开发背景以及旅游景点推荐及分析系统的研究现状进行研究,设计了本基于django的旅游景点推荐系统具体实现的功能;确定好功能后,第二步就是开发工具的选择,在设计本基于django的旅游景点推荐系统的时候,采用了现下比较流程的Pythong语言、Django框架,数据的存储方面采用的是开源的MYSQL。接下来就是对系统需求的分析,在文中主要通过对基于django的旅游景点推荐系统进行可行性、性能、功能、用例、业务流程五个方面进行分析,确定了本基于django的旅游景点推荐系统的具体功能,功能确定后就是对系统的设计以及数据库等方面,最终完成系统的开发,对系统进行测试总结。
在开发本基于django的旅游景点推荐系统的过程中我成长了很多,学习到了很多书本上没有的知识,目前系统虽然已经完成,但是还有许多地方需要改进,比如界面布局方面,代码的编写方面,都可以进一步完善,由于自己专业知识的浅薄,系统做的并不是十分完美,以后我会不断进行学习,对系统进行完善,希望有机会能够投入到学校的使用当中,给同学们提供便利。
参考文献
[1]王必祥.基于景区状态信息的景点推荐系统的设计与实现[D].南京邮电大学,2023.DOI:10.27251/d.cnki.gnjdc.2023.000110.
[2]李晓芳.基于注意力机制和画像的旅游路线推荐研究[D].南京邮电大学,2023.DOI:10.27251/d.cnki.gnjdc.2023.000398.
[3]Telonis G ,Panteli A ,Boutsinas B .A Point-of-Interest Recommender System for Tourist Groups Based on Cooperative Location Set Cover Problem[J].Mathematics,2023,11(17):
[4]班航.基于旅游大数据的用户画像建模及个性化推荐研究[D].安徽工程大学,2023.DOI:10.27763/d.cnki.gahgc.2023.000038.
[5]占贻畅.旅游景点客流量预测与个性化推荐算法研究[D].长春工业大学,2023.DOI:10.27805/d.cnki.gccgy.2023.000583.
[6]高珺.基于子空间聚类算法的湖南旅游推荐研究[D].中南林业科技大学,2023.DOI:10.27662/d.cnki.gznlc.2023.000899.
[7]田运.基于位置社交网络的旅游景点推荐模型研究与系统实现[D].辽宁大学,2023.DOI:10.27209/d.cnki.glniu.2023.000914.
[8]李恩.基于用户推荐算法的武汉市红色旅游平台设计与实现[D].长江大学,2023.DOI:10.26981/d.cnki.gjhsc.2023.001455.
[9]完颜兵.基于Flink的个性化旅游推荐系统的研究与开发[D].广西民族大学,2023.DOI:10.27035/d.cnki.ggxmc.2023.000299.
[10]陈勇.基于协同过滤算法的旅游推荐系统的设计[J].价值工程,2022,41(30):160-162.
[11]Yue W ,Zhaoxiang Q ,Jun T , et al.Optimization of Digital Recommendation Service System for Tourist Attractions Based on Personalized Recommendation Algorithm[J].Journal of Function Spaces,2022,2022
[12]杨帆.基于深度学习的旅游推荐技术研究[D].海南大学,2022.DOI:10.27073/d.cnki.ghadu.2022.000190.
[13]杨雯丽.基于语境感知的旅游推荐研究及实现[D].上海师范大学,2022.DOI:10.27312/d.cnki.gshsu.2022.001660.
[14]Shuangqin L .Implementation of Personalized Scenic Spot Recommendation Algorithm Based on Generalized Regression Neural Network for 5G Smart Tourism System[J].Computational Intelligence and Neuroscience,2022,20223704494-3704494.
[15]许洋.基于知识图谱的旅游路线推荐系统[D].内蒙古大学,2022.DOI:10.27224/d.cnki.gnmdu.2022.001162.
[16]黎楷文.基于知识图谱与深度学习的个性化旅游推荐[D].海南大学,2022.DOI:10.27073/d.cnki.ghadu.2022.000193.
[17]李志敏.基于数字文化旅游系统的推荐算法研究[D].青海师范大学,2022.DOI:10.27778/d.cnki.gqhzy.2022.000223.
[18]蒋佳媛.基于点评数据的个性化景点推荐研究[D].上海财经大学,2021.DOI:10.27296/d.cnki.gshcu.2021.002275.
[19]罗毅夫.基于深度学习的昆明市旅游路线推荐算法研究[D].云南财经大学,2021.DOI:10.27455/d.cnki.gycmc.2021.000191.
[20]柏思佳.基于用户画像的旅游景点推荐方法研究[D].哈尔滨商业大学,2021.DOI:10.27787/d.cnki.ghrbs.2021.000304.
致谢
在此论文完成之际,感谢我的指导老师。在指导老师的网页设计课上,当时我学到了很多东西,这对于我实习过程中也打了一定的基础,而且指导老师对于我的设计也提出许多建议,并予以悉心的指导,对于一些细小的问题都耐心的指导我去完善,授予我写论文的交流消息,时常的鼓励我,另外感谢教导我完善此项目的前端同学,对于这个项目,我是边学习边实现完成的,有许多东西开始并不是很明白,但前端开发的同学非常耐心的引导我去将这个项目完成,在系统的后端开发中,所用到的后台开发技术也时常会给我讲解,助于我更好的将论文完成,在此对帮助到我的同学和一直予以教导的指导老师致以衷心的感谢,祝事业有成。
免费领取项目源码,请关注❥点赞收藏并私信博主,谢谢~
728

被折叠的 条评论
为什么被折叠?



