摘 要
仓库人力资源管理系统作为一种先进的信息技术工具,在企业中扮演着重要的角色。本文旨在深入探讨SpringBoot仓库人力资源管理系统的各项功能及其优势,以及对企业运营所带来的深远影响。
首先,我们详细探讨了SpringBoot仓库人力资源管理系统所带来的显著优势。这些优势涵盖提高工作效率、精确控制人力资源信息、优化人员调配以及降低人力资源管理成本等方面。通过系统化管理人力资源,企业可以更有效地利用人力资源,提升整体运营效率。
其次,文章进一步分析了SpringBoot仓库人力资源管理系统对企业运营的积极影响。通过系统化的人力资源管理,企业可以更好地发掘员工潜力,提高员工忠诚度和工作效率。
紧接着,我们详细介绍了SpringBoot仓库人力资源管理系统的各个功能模块,包括、系统用户、通知公告管理、出勤信息管理、排班信息管理、请假信息管理等。这些模块共同构成了一个完整的人力资源管理系统,为企业的人力资源管理提供了全面的解决方案。
此外,文章还提出了通过集成SpringBoot框架、Java语言和Mysql数据库等技术手段,可以进一步提升仓库人力资源管理系统的性能、扩展性和稳定性。这些技术手段的应用将有助于企业更好地应对人力资源管理的挑战,提升企业的竞争力。
最后,我们对SpringBoot仓库人力资源管理系统的重要性进行了总结,并强调了进一步研究和实践的价值。通过深入理解和应用该系统,企业可以优化人力资源管理,实现持续发展。同时,学术界也可以借鉴本文的研究成果,为人力资源管理领域的发展提供有益参考。
关键词:SpringBoot;Java语言;Mysql数据库;仓库人力资源管理。
Warehouse Human Resource Management System
The warehouse human resource management system, as an advanced information technology tool, plays an important role in enterprises. This article aims to delve into the various functions and advantages of the SpringBoot warehouse human resource management system, as well as its profound impact on enterprise operations.
Firstly, we discussed in detail the significant advantages brought by the SpringBoot warehouse human resource management system. These advantages include improving work efficiency, precise control of human resource information, optimizing personnel allocation, and reducing human resource management costs. By systematically managing human resources, enterprises can more effectively utilize human resources and improve overall operational efficiency.
Secondly, the article further analyzes the positive impact of the SpringBoot warehouse human resource management system on enterprise operations. Through systematic human resource management, enterprises can better tap into the potential of employees, improve employee loyalty and work efficiency.
Next, we provided a detailed introduction to the various functional modules of the SpringBoot warehouse human resource management system, including system users, notification and announcement management, attendance information management, scheduling information management, and leave information management. These modules together constitute a complete human resource management system, providing a comprehensive solution for enterprise human resource management.
In addition, the article also proposes that by integrating technologies such as the SpringBoot framework, Java language, and MySQL database, the performance, scalability, and stability of warehouse human resource management systems can be further improved. The application of these technological means will help enterprises better respond to the challenges of human resource management and enhance their competitiveness.
Finally, we summarized the importance of the SpringBoot warehouse human resource management system and emphasized the value of further research and practice. By deeply understanding and applying the system, enterprises can optimize human resource management and achieve sustainable development. At the same time, the academic community can also draw on the research results of this article to provide useful references for the development of human resource management.
Key words: SpringBoot; Java language; MySQL database; Warehouse human resource management
目录
1.1选题背景及意义
在全球化和电子商务快速发展的背景下,企业面临着市场竞争激烈和环境变化频繁的挑战。高效的仓库人力资源管理已成为企业提升运营效率、降低成本以及满足客户需求的关键因素。传统手工管理方式已难以满足现代企业在人力资源调配、员工信息管理等方面的需求。因此,许多企业转向引入SpringBoot仓库人力资源管理系统,以提升人力资源管理水平。
尽管SpringBoot仓库人力资源管理系统在实际应用中被广泛应用,但对其功能特性、优势及对企业运营的具体影响仍存在知识空白。在国内,对SpringBoot仓库人力资源管理系统的深入探讨和分析尚不足。因此,进一步研究对于准确理解该系统功能与作用,为企业决策者提供科学依据至关重要。
通过深入研究SpringBoot仓库人力资源管理系统的功能特性、优势及对企业运营的影响,有助于企业全面把握系统的价值和潜力,提升人力资源管理水平,增强市场竞争力。同时,对学术界而言,这项研究填补相关领域的研究空白,推动理论创新与发展。
SpringBoot仓库人力资源管理系统在现代企业中扮演重要角色,能显著提升工作效率、实现员工信息的精准管理、降低成本,对企业整体运营产生深远影响。本研究将聚焦于系统功能特性和优势分析,帮助企业深入了解并有效应用该系统,提升人力资源管理水平,增强市场竞争力。此外,本研究还将探讨系统与企业运营之间的联系,以及与供应链管理的关联,旨在扩展相关领域的理论研究视野。通过深入分析系统功能模块和技术实现,本研究将为学术界提供SpringBoot仓库人力资源管理系统的最新研究成果,推动该领域的持续创新与发展。
1.2研究现状
近年来,随着信息技术的快速发展,基于Springboot的仓库人力资源管理系统在国内外的研究与应用呈现出日益增长的趋势。在国内,基于Springboot的仓库人力资源管理系统研究与实践备受关注,许多学者和企业积极投入到这一领域的探索中。他们通过深入研究Springboot框架的特点和优势,结合实际人力资源管理需求,开发出了一系列功能强大、性能稳定的仓库人力资源管理系统。这些系统不仅实现了员工信息管理、考勤管理、培训管理等基本功能,还通过引入人脸识别、智能排班等技术手段,实现了仓库人力资源管理的智能化和自动化。同时,国内研究还关注系统在实际应用中的效果和影响,通过案例分析和实地调研,评估系统对企业运营效率提升和经济效益促进的作用。
在国外,基于Springboot的仓库人力资源管理系统研究同样取得显著进展。国外学者充分利用Springboot框架的灵活性和可扩展性,开发出了一系列高效、稳定的仓库人力资源管理系统。这些系统不仅关注人力资源管理的核心功能,还积极探索系统与企业其他业务环节的集成与协同。此外,国外研究还关注系统在供应链管理中的作用和价值,通过深入研究系统的信息共享和协同机制,优化整个供应链的运作效率。同时,国外研究还注重系统对企业效益和经济成本的影响评估,通过定量分析和案例研究,为企业决策提供有力支持。
然而,尽管国内外在基于Springboot的仓库人力资源管理系统研究取得一定成果,仍面临一些挑战和问题。例如,如何进一步提升系统的智能化和自动化水平、如何更好地实现系统与企业其他业务环节的集成与协同、如何评估系统对企业运营的实际影响等。因此,未来研究应持续深入探讨这些问题,为企业的仓库人力资源管理提供更科学、高效的解决方案。
1.3研究内容
本研究旨在深入探讨仓库人力资源管理系统对企业运营的影响,并分析其与供应链管理的关联。具体的研究内容包括以下几个方面:
(1)仓库人力资源管理系统的功能与优势:
通过对现有的文献和实践案例进行综述和整理,详细介绍仓库人力资源管理系统的功能模块,包括通过公告管理、系统管理、出勤管理、排班管理、请假管理等,并分析系统带来的优势,如提高工作效率、有效管理人力资源、减少生产停滞等优势。
(2)仓库人力资源管理系统对企业运营的影响:
通过实证研究方法,探索仓库人力资源管理系统对企业运营的影响,具体包括系统的功能运用效果,如提高工作效率、优化人力资源调配、降低人力资源成本等方面。
(3)案例研究与经验分享:
通过实地调研和案例研究,深入了解企业在实际应用中采用仓库人力资源管理系统的情况。从成功案例中总结经验和教训,为其他企业选择和应用仓库人力资源管理系统提供参考。
2.1Java语言
Java是一种广泛应用于企业Web应用程序开发和移动应用程序开发的计算机编程语言。它采用CORBA技术和安全模型,以保护互联网应用的数据安全性。Java还提供了全面支持Enterprise JavaBeans(EJB)、Java Servlet API、Java Server Pages(JSP)和XML技术。Java是一种面向对象的语言,通过提供基本方法来完成特定任务,使开发人员只需要了解一些概念就能编写出应用程序。相比其他语言,Java程序相对较小,其代码可以在小型设备上运行。与一般编译器和直译的编程语言不同,Java首先将源代码转换为字节码,然后将其转换为可在各种不同Java虚拟机(JVM)上执行的可执行文件。这使得Java具有跨平台的特性。尽管在早期阶段Java的执行速度较慢,但随着Java的发展,其性能得到了改进。
2.2 SpringBoot框架
SpringBoot是一个用于创建独立的、基于Spring的应用程序的框架。它简化了基于Java的应用程序的开发过程,提供了一种快速构建可部署的生产级应用程序的方式。它的主要特点是自动配置和约定优于配置。它通过使用默认值和自动配置来减少开发人员的配置工作量,使开发过程更加简单和高效。它还提供了一个起步依赖(Starter POM)的概念,可以一站式引入相关的依赖库和配置,以快速搭建项目。
它还具有内嵌的Web服务器,如Tomcat或Jetty,这使得应用程序可以作为一个独立的可执行JAR文件运行。此外,它还提供了健康检查、度量指标、安全性等方面的功能,帮助开发人员更好地管理和监控应用程序。它采用了Spring框架的核心功能,如依赖注入、面向切面编程等,并结合了其他开源项目,如Spring Data、Spring Security等,提供了丰富的功能和扩展性。
综上所述,SpringBoot是一个简化了Spring应用程序开发的框架,它提供了自动配置、约定优于配置、起步依赖等特性,使得开发人员可以更加便捷地构建可部署的应用程序。它的出现极大地简化了Java开发过程,提高了开发效率和项目的可维护性。
2.3 Mysql数据库
Mysql 经过多次的更新,功能层面已经非常的丰富和完善了,从Mysql4版本到5版本进行了比较大的更新,在商业的实际使用中取得了很好的实际应用效果。最新版本的Mysql支持对信息的压缩,同时还能进行加密能更好的满足对信息安全性的需求。同时经过系统的多次更新,数据库自身的镜像功能也得到了很大的增强,运行的流畅度和易用性方面有了不小的进步,驱动的使用和创建也更加的高效快捷。最大的变动还是进行了空间信息的显示优化,能更加方便的在应用地图上进行坐标的标注和运算。强大的备份功能也保证了用户使用的过程会更加安心,同时支持的Office特性还支持用户的自行安装和使用。在信息的显示形式上也进行了不小的更新,增加了两个非常使用的显示区,一个是信息区,对表格和文字进行了分类处理,界面的显示更加清爽和具体。第二是仪表的信息控件,能在仪表信息区进行信息的显示,同时还能进行多个信息的比对,为用户的实际使用带来了很大的便捷。
第三章 系统分析
3.1需求分析
在开发研究之前,必须仔细分析系统的需求,并且进行全面的市场调研,以便确定使用者的功能需求,以便更好地定位整个系统的开发方向。在此,我们还需要对系统的性能、业务流程以及数据等方面进行深入的分析,以便系统的界面简洁易懂,功能完善。
通过对系统的可行性进行分析和讨论,我们可以确定它们能够满足哪些要求。为了确保系统的开发顺利进行,我们必须对其进行全面的评估,以确保它们符合预期的标准。如果我们没有足够的信心,就无法开发出一个功能优秀的系统,这将导致开发失败。通过对仓库人力资源管理系统进行深入分析,我们可以评估该系统的有效性,并确保它能够满足我们之前提出的需求。
系统设计应该着眼于满足用户和管理者的需求,以确定其所需的功能、管理任务以及其他相关的服务。
鉴于仓库人力资源管理系统的设计特性,必须确保满足以下几项要求:
(1)通过使用管理系统,我们能够更好地管理仓库人力资源管理系统的用户信息、排班信息、请假信息、出勤信息等,从而提高工作效率。
(2)使用方法变得更加多样化,管理更加标准化;
(3)它提供了一个免费的渠道,以确保数据的实时有效沟通。
1.员工用户功能模块:
- 通知公告管理:员工用户在后台首页可以便捷地管理通知公告。他们可以查看通知公告的列表,快速了解公司发布的最新消息和公告。当需要深入了解某个公告的详细内容时,员工用户可以点击查看详情。此外,他们还可以利用查询功能,通过公告标题进行精确搜索,迅速找到与自己相关的公告信息。
- 出勤信息管理:在出勤信息管理模块,员工用户可以查看自己的出勤信息列表,包括出勤日期、状态等关键信息。若需要添加新的出勤信息,如请假或加班,员工用户也可在此进行添加操作。查看详情功能允许用户深入了解每条出勤记录的详细内容。通过查询功能,员工可以通过员工姓名或员工工号进行搜索,快速定位自己的出勤信息。
- 排班信息管理:在排班信息管理部分,员工用户可以查看自己的排班信息列表,了解每日的工作安排。用户还可以查看排班的详情,包括班次、工作时长等。查询功能允许员工通过排班标题进行搜索,快速找到特定的排班信息。此外,用户还可以下载排班附件,如排班表或工作指南,方便随时查阅。
- 请假信息管理:员工用户在请假信息管理模块可以管理自己的请假申请。他们可以添加新的请假信息,包括请假类型、请假时间、请假原因等。请假申请提交后,员工可以查看请假申请的详情,了解当前的审核状态。查询功能允许员工通过员工姓名、员工工号或审核状态进行搜索,快速定位自己的请假申请。此外,员工用户还可以查看待管理员审核和回复的请假申请,确保申请得到及时处理。
- 管理员用户功能模块:
- 后台首页功能:管理员在后台首页可以直观地查看出勤信息的统计折线图,该折线图根据模块数据自动统计生成。当出勤信息数据积累到一定程度,系统会自动生成详细的统计折线图,为管理员提供清晰的出勤趋势分析。
- 系统用户管理功能:管理员负责员工用户的添加工作,确保系统用户信息的准确性。同时,管理员可以通过员工姓名或员工工种进行搜索,快速定位特定用户信息。管理员还具有查询、添加、删除、查看详情以及通过员工姓名、员工工种进行搜索的功能,以实现对系统用户的高效管理。
- 公告管理功能:管理员可以发布、查看、查询、删除公告,并通过公告标题进行搜索,确保公告信息的及时性和准确性。公告管理功能有助于管理员及时传达重要信息,提升团队沟通效率。
- 出勤信息管理功能:管理员可以列出所有出勤信息,添加新的出勤记录,查看员工的出勤详情,进行信息查询和删除操作。此外,管理员还可以通过员工姓名或员工工号进行搜索,快速定位特定员工的出勤信息,便于进行考勤统计和分析。
- 排班信息管理功能:管理员可以列出所有排班信息,添加新的排班记录,查看员工的排班详情,进行信息查询和删除操作。同时,管理员还可以通过排班标题进行搜索,确保排班安排的合理性和准确性。
- 请假信息管理功能:管理员可以列出所有请假信息,添加新的请假记录,查看员工的请假详情,进行信息查询和删除操作。管理员还具有通过员工姓名、员工工号或审核状态进行搜索的功能,以便快速定位特定员工的请假信息。此外,管理员负责对员工请假进行审核和回复,确保请假流程的顺利进行。
3.2可行性分析
3.2.1技术可行性
通过采用SpringBoot框架,我们开发出一款功能强大、操作简便的仓库人力资源管理系统,同时还建立了一个完善、安全、可靠的后台数据库,以确保其运行的稳定性和可靠性。通过采用SpringBoot框架和Mysql数据库,我们可以轻松实现仓库人力资源管理系统的设计,并且将用户角色有机地融入其中,这种创新的方式值得一试。此外,数据的完整性和多样性也为数据的有效分配和管理提供了坚实的基础。数据库安全平台是一个至关重要的组成部分,它不仅可以提升数据安全性,还可以通过提供更加灵活、智能、有效的基础控制方法,来实现对安全计算环境的支撑,从而确保数据的安全性。由于仓库人力资源管理系统拥有完善的功能、免费的特性以及出色的用户体验,因此它在技术上是一个可行的选择。
3.2.2经济可行性
这个系统完全免费,无论何时只要想使用,只需要花一点点时间就可以完成。此外,还可以参与市场调研,并获得免费资源。除了这些,还可以与小伙伴一起完成更复杂、更具挑战性的项目。因此,仓库人力资源管理系统的研究和开发具备巨大的经济效益,几乎不需要投入任何资金。SpringBoot框架已经相当成熟,因此,开发系统完全不会带来任何经济负担。
3.2.3操作可行性
系统设计完成后,其可操作性得到了显著提升,管理员可以轻松访问系统,快速管理各种数据信息,而用户也可以轻松访问系统界面,通过界面导航菜单,快速查看各个功能模块,满足用户的信息需求,同时也为出入库及库存管理提供了便利。此外,系统的操作也不再需要专业人员,只需要普通用户就可以轻松完成各个功能模块的操作管理。因此,我们的系统具有很高的可操作性。通过使用界面窗口,我们能够轻松地让用户进行登录。因此,只需要掌握基础的电脑操作技能,我们就能够满足您的需求。
3.3性能分析
在当今的科技背景下,性能分析的管理已经从以往的依赖手动操作转变为采取更加先进的自动化技术,以及利用大量的智能化系统,实现自动化的系统集成,从而提高了系统的运维速度,减轻了工作人员的劳作力度,提高了系统的可靠性,从而更好地满足当下的社会发展的需求,同时也大大缩短了系统的运维周期,提高了系统的整体运维能力。通过利用先进的计算机科学与互联网,我们研制出一套具有弹性的系统,以有效地降低运营成本,极大地改善用户的体验。
通过系统的开发,我们建立了一个独立的系统,采用最新的数据库技术,以满足用户的需求,实现用户角色和功能模块的完美结合,使得管理更加高效、精准,与传统的管理信息完全不同,这样一来,既可以节省资源,又能够大大提升业务处理的速度。这款系统拥有快速、高效、强大的功能。
3.4系统操作流程
3.4.1用户登录流程
第一步,为了保证系统的安全性,用户需要在登录窗口中输入自己的个人信息,并确保信息准确无误。如果输入的信息不正确,将会弹出提示框,导致用户登录失败,需要重新输入,如图3-1所示。

图3-1登录操作流程图
3.4.2信息添加流程
仓库人力资源管理系统可以实现快速、准确地收集和处理各种信息,而且在使用过程中,只有在按照指定的界面和指定的参考文献,才能够正确地获取和处理信息,而若信息未能满足预期,就会被退出第一步,并且在第二步中,还会继续检查信息的准确性,以确保最终的结果能够满足预期的目标。

图3-2 信息添加流程图
3.4.3信息删除流程
无论是何种用户角色,只要进入了不正常的系统操作界面,就可以使用不同的信息内容来进行操作。当用户尝试删除系统中的数据时,必须先确认这些数据是否已经被删除,如果没有,就应该按照图3-3的指示进行操作,以免影响系统的正常运行。

图3-3 信息删除流程图
第四章 系统设计与实现
4.1系统架构设计
在本次研究中,我们将重点关注仓库人力资源管理系统的项目概述和设计分析,并对数据库进行设计。我们将使用Mysql数据库来支持我们的系统,同时我们将采用更加人性化的操作设计,以便在系统中及时处理和反馈错误信息。
系统不仅支持用户的登录,还支持对用户信息、通知公告信息、出勤信息、排班信息、请假信息等的查看、处理,并且提交全面的数据和信息,从而满足用户需求。并且通过对用户的个人信息、修改进行密码,为用户带来更为全面的服务体验。根据系统功能需求建立的模块关系图如下图:

图4-1管理员功能模块图

图4-2用户功能模块图
4.2开发流程设计
开发仓库人力资源管理系统需要经过多个步骤,包括分析管理模块、编写代码、规划和操作,这些步骤是构建系统的关键,它们将决定系统能否达到预期的功能,并且能够在完成设计之后得到实施。在开发过程中,为了确保系统的有效性,每个阶段的开发必须严格遵循线性顺序,并且每个步骤的完成情况都要经过技术检验,以确保每个步骤的准确性,避免出现拖拽现象,从而保证系统的设计功能能够得到有效实施。
通过对系统的成功开发,我们可以看出,采用这种方法可以显著降低系统的复杂性,并且可以通过图4-2进一步证明。

图4-2开发系统流程图
4.3数据库设计
数据库系统作为一个重要的组件,其优化针对整体网络的运行非常重要。为了构建一个高效的数据库系统,我们需要明确每个元素的特征,并将它们组合在一起。
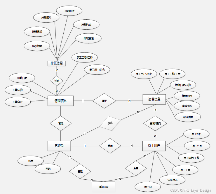
4.3.1实体ER图
数据库在系统开发过程中起着至关重要的作用,它不仅可以帮助我们确定数据库的大小,还可以帮助我们构建出有效的数据模型。为了确保数据的安全性和稳定性,我们采用了Mysql作为数据库的管理工具。
E-R图是一种有效的技术,用于将复杂的虚拟环境转换成更加精确的形式,从而更好地表达出真实的环境。这种技术不仅能够帮助我们更好地理解和掌握虚拟环境,而且还能够帮助我们更好地构建和管理复杂的网络。Mysql数据库具有出色的安全性,它可以有效地防止数据丢失和损坏,如E-R图所示,它可以有效地防止数据丢失和损坏:
(1) 仓库人力资源管理系统整体E-R图,如图4-3所示:

图4-3仓库人力资源管理系统实体属性图
通过使用系统,我们可以实现多种功能,从而满足用户的各种需求。该系统的功能结构如图4-5所示,具有良好的完整性和可靠性。

图4-5系统功能结构图
4.3.2数据表
通过对数据结构的深入分析,我们可以确定哪些表格和结构之间的关系,并且可以通过验证、调整和完善,来满足用户对数据和功能的需求,从而实现数据库的有效管理。根据仓库人力资源管理系统的特性,我们重新设计了数据库的概念模型,以满足其功能的需求,并且结构更加清晰明确。
表access_token (登陆访问时长)
| 编号 | 名称 | 数据类型 | 长度 | 小数位 | 允许空值 | 主键 | 默认值 | 说明 |
| 1 | token_id | int | 10 | 0 | N | Y | 临时访问牌ID | |
| 2 | token | varchar | 64 | 0 | Y | N | 临时访问牌 | |
| 3 | info | text | 65535 | 0 | Y | N | ||
| 4 | maxage | int | 10 | 0 | N | N | 2 | 最大寿命:默认2小时 |
| 5 | create_time | timestamp | 19 | 0 | N | N | CURRENT_TIMESTAMP | 创建时间: |
| 6 | update_time | timestamp | 19 | 0 | N | N | CURRENT_TIMESTAMP | 更新时间: |
| 7 | user_id | int | 10 | 0 | N | N | 0 | 用户编号: |
表attendance_information (出勤信息)
| 编号 | 名称 | 数据类型 | 长度 | 小数位 | 允许空值 | 主键 | 默认值 | 说明 |
| 1 | attendance_information_id | int | 10 | 0 | N | Y | 出勤信息ID | |
| 2 | employee_users | int | 10 | 0 | Y | N | 0 | 员工用户 |
| 3 | employee_name | varchar | 64 | 0 | Y | N | 员工姓名 | |
| 4 | employee_job_type | varchar | 64 | 0 | Y | N | 员工工种 | |
| 5 | employee_id | varchar | 64 | 0 | Y | N | 员工工号 | |
| 6 | attendance_date | date | 10 | 0 | Y | N | 出勤日期 | |
| 7 | attendance | varchar | 64 | 0 | Y | N | 出勤人数 | |
| 8 | attendance_notes | text | 65535 | 0 | Y | N | 出勤备注 | |
| 9 | create_time | datetime | 19 | 0 | N | N | CURRENT_TIMESTAMP | 创建时间 |
| 10 | update_time | timestamp | 19 | 0 | N | N | CURRENT_TIMESTAMP | 更新时间 |
| 编号 | 名称 | 数据类型 | 长度 | 小数位 | 允许空值 | 主键 | 默认值 | 说明 |
| 1 | auth_id | int | 10 | 0 | N | Y | 授权ID: | |
| 2 | user_group | varchar | 64 | 0 | Y | N | 用户组: | |
| 3 | mod_name | varchar | 64 | 0 | Y | N | 模块名: | |
| 4 | table_name | varchar | 64 | 0 | Y | N | 表名: | |
| 5 | page_title | varchar | 255 | 0 | Y | N | 页面标题: | |
| 6 | path | varchar | 255 | 0 | Y | N | 路由路径: | |
| 7 | position | varchar | 32 | 0 | Y | N | 位置: | |
| 8 | mode | varchar | 32 | 0 | N | N | _blank | 跳转方式: |
| 9 | add | tinyint | 3 | 0 | N | N | 1 | 是否可增加: |
| 10 | del | tinyint | 3 | 0 | N | N | 1 | 是否可删除: |
| 11 | set | tinyint | 3 | 0 | N | N | 1 | 是否可修改: |
| 12 | get | tinyint | 3 | 0 | N | N | 1 | 是否可查看: |
| 13 | field_add | text | 65535 | 0 | Y | N | 添加字段: | |
| 14 | field_set | text | 65535 | 0 | Y | N | 修改字段: | |
| 15 | field_get | text | 65535 | 0 | Y | N | 查询字段: | |
| 16 | table_nav_name | varchar | 500 | 0 | Y | N | 跨表导航名称: | |
| 17 | table_nav | varchar | 500 | 0 | Y | N | 跨表导航: | |
| 18 | option | text | 65535 | 0 | Y | N | 配置: | |
| 19 | create_time | timestamp | 19 | 0 | N | N | CURRENT_TIMESTAMP | 创建时间: |
| 20 | update_time | timestamp | 19 | 0 | N | N | CURRENT_TIMESTAMP | 更新时间: |
| 编号 | 名称 | 数据类型 | 长度 | 小数位 | 允许空值 | 主键 | 默认值 | 说明 |
| 1 | employee_users_id | int | 10 | 0 | N | Y | 员工用户ID | |
| 2 | employee_name | varchar | 64 | 0 | Y | N | 员工姓名 | |
| 3 | employee_gender | varchar | 64 | 0 | Y | N | 员工性别 | |
| 4 | employee_phone_number | varchar | 16 | 0 | Y | N | 员工电话 | |
| 5 | employee_job_type | varchar | 64 | 0 | Y | N | 员工工种 | |
| 6 | employee_id | varchar | 64 | 0 | N | N | 员工工号 | |
| 7 | examine_state | varchar | 16 | 0 | N | N | 已通过 | 审核状态 |
| 8 | user_id | int | 10 | 0 | N | N | 0 | 用户ID |
| 9 | create_time | datetime | 19 | 0 | N | N | CURRENT_TIMESTAMP | 创建时间 |
| 10 | update_time | timestamp | 19 | 0 | N | N | CURRENT_TIMESTAMP | 更新时间 |
| 编号 | 名称 | 数据类型 | 长度 | 小数位 | 允许空值 | 主键 | 默认值 | 说明 |
| 1 | hits_id | int | 10 | 0 | N | Y | 点赞ID: | |
| 2 | user_id | int | 10 | 0 | N | N | 0 | 点赞人: |
| 3 | create_time | timestamp | 19 | 0 | N | N | CURRENT_TIMESTAMP | 创建时间: |
| 4 | update_time | timestamp | 19 | 0 | N | N | CURRENT_TIMESTAMP | 更新时间: |
| 5 | source_table | varchar | 255 | 0 | Y | N | 来源表: | |
| 6 | source_field | varchar | 255 | 0 | Y | N | 来源字段: | |
| 7 | source_id | int | 10 | 0 | N | N | 0 | 来源ID: |
| 编号 | 名称 | 数据类型 | 长度 | 小数位 | 允许空值 | 主键 | 默认值 | 说明 |
| 1 | leave_information_id | int | 10 | 0 | N | Y | 请假信息ID | |
| 2 | employee_users | int | 10 | 0 | Y | N | 0 | 员工用户 |
| 3 | employee_name | varchar | 64 | 0 | Y | N | 员工姓名 | |
| 4 | employee_job_type | varchar | 64 | 0 | Y | N | 员工工种 | |
| 5 | employee_id | varchar | 64 | 0 | Y | N | 员工工号 | |
| 6 | leave_date | date | 10 | 0 | Y | N | 请假日期 | |
| 7 | leave_days | varchar | 64 | 0 | Y | N | 请假天数 | |
| 8 | reason_for_leave | text | 65535 | 0 | Y | N | 请假原因 | |
| 9 | examine_state | varchar | 16 | 0 | N | N | 未审核 | 审核状态 |
| 10 | examine_reply | varchar | 16 | 0 | Y | N | 审核回复 | |
| 11 | create_time | datetime | 19 | 0 | N | N | CURRENT_TIMESTAMP | 创建时间 |
| 12 | update_time | timestamp | 19 | 0 | N | N | CURRENT_TIMESTAMP | 更新时间 |
表notification_announcement (通知公告)
| 编号 | 名称 | 数据类型 | 长度 | 小数位 | 允许空值 | 主键 | 默认值 | 说明 |
| 1 | notification_announcement_id | int | 10 | 0 | N | Y | 通知公告ID | |
| 2 | announcement_number | varchar | 64 | 0 | Y | N | 公告编号 | |
| 3 | announcement_title | varchar | 64 | 0 | Y | N | 公告标题 | |
| 4 | announcement_date | date | 10 | 0 | Y | N | 公告日期 | |
| 5 | announcement_image | varchar | 255 | 0 | Y | N | 公告图片 | |
| 6 | announcement_content | text | 65535 | 0 | Y | N | 公告内容 | |
| 7 | create_time | datetime | 19 | 0 | N | N | CURRENT_TIMESTAMP | 创建时间 |
| 8 | update_time | timestamp | 19 | 0 | N | N | CURRENT_TIMESTAMP | 更新时间 |
表scheduling_information (排班信息)
| 编号 | 名称 | 数据类型 | 长度 | 小数位 | 允许空值 | 主键 | 默认值 | 说明 |
| 1 | scheduling_information_id | int | 10 | 0 | N | Y | 排班信息ID | |
| 2 | schedule_title | varchar | 64 | 0 | Y | N | 排班标题 | |
| 3 | schedule_date | date | 10 | 0 | Y | N | 排班日期 | |
| 4 | scheduling_pictures | varchar | 255 | 0 | Y | N | 排班图片 | |
| 5 | schedule_attachment | varchar | 255 | 0 | Y | N | 排班附件 | |
| 6 | scheduling_content | text | 65535 | 0 | Y | N | 排班内容 | |
| 7 | schedule_remarks | text | 65535 | 0 | Y | N | 排班备注 | |
| 8 | create_time | datetime | 19 | 0 | N | N | CURRENT_TIMESTAMP | 创建时间 |
| 9 | update_time | timestamp | 19 | 0 | N | N | CURRENT_TIMESTAMP | 更新时间 |
| 编号 | 名称 | 数据类型 | 长度 | 小数位 | 允许空值 | 主键 | 默认值 | 说明 |
| 1 | upload_id | int | 10 | 0 | N | Y | 上传ID | |
| 2 | name | varchar | 64 | 0 | Y | N | 文件名 | |
| 3 | path | varchar | 255 | 0 | Y | N | 访问路径 | |
| 4 | file | varchar | 255 | 0 | Y | N | 文件路径 | |
| 5 | display | varchar | 255 | 0 | Y | N | 显示顺序 | |
| 6 | father_id | int | 10 | 0 | Y | N | 0 | 父级ID |
| 7 | dir | varchar | 255 | 0 | Y | N | 文件夹 | |
| 8 | type | varchar | 32 | 0 | Y | N | 文件类型 |
| 编号 | 名称 | 数据类型 | 长度 | 小数位 | 允许空值 | 主键 | 默认值 | 说明 |
| 1 | user_id | mediumint | 8 | 0 | N | Y | 用户ID:[0,8388607]用户获取其他与用户相关的数据 | |
| 2 | state | smallint | 5 | 0 | N | N | 1 | 账户状态:[0,10](1可用|2异常|3已冻结|4已注销) |
| 3 | user_group | varchar | 32 | 0 | Y | N | 所在用户组:[0,32767]决定用户身份和权限 | |
| 4 | login_time | timestamp | 19 | 0 | N | N | CURRENT_TIMESTAMP | 上次登录时间: |
| 5 | phone | varchar | 11 | 0 | Y | N | 手机号码:[0,11]用户的手机号码,用于找回密码时或登录时 | |
| 6 | phone_state | smallint | 5 | 0 | N | N | 0 | 手机认证:[0,1](0未认证|1审核中|2已认证) |
| 7 | username | varchar | 16 | 0 | N | N | 用户名:[0,16]用户登录时所用的账户名称 | |
| 8 | nickname | varchar | 16 | 0 | Y | N | 昵称:[0,16] | |
| 9 | password | varchar | 64 | 0 | N | N | 密码:[0,32]用户登录所需的密码,由6-16位数字或英文组成 | |
| 10 | | varchar | 64 | 0 | Y | N | 邮箱:[0,64]用户的邮箱,用于找回密码时或登录时 | |
| 11 | email_state | smallint | 5 | 0 | N | N | 0 | 邮箱认证:[0,1](0未认证|1审核中|2已认证) |
| 12 | avatar | varchar | 255 | 0 | Y | N | 头像地址:[0,255] | |
| 13 | open_id | varchar | 255 | 0 | Y | N | 针对获取用户信息字段 | |
| 14 | create_time | timestamp | 19 | 0 | N | N | CURRENT_TIMESTAMP | 创建时间: |
| 15 | vip_level | varchar | 255 | 0 | Y | N | 会员等级 | |
| 16 | vip_discount | double | 11 | 2 | Y | N | 0.00 | 会员折扣 |
| 编号 | 名称 | 数据类型 | 长度 | 小数位 | 允许空值 | 主键 | 默认值 | 说明 |
| 1 | group_id | mediumint | 8 | 0 | N | Y | 用户组ID:[0,8388607] | |
| 2 | display | smallint | 5 | 0 | N | N | 100 | 显示顺序:[0,1000] |
| 3 | name | varchar | 16 | 0 | N | N | 名称:[0,16] | |
| 4 | description | varchar | 255 | 0 | Y | N | 描述:[0,255]描述该用户组的特点或权限范围 | |
| 5 | source_table | varchar | 255 | 0 | Y | N | 来源表: | |
| 6 | source_field | varchar | 255 | 0 | Y | N | 来源字段: | |
| 7 | source_id | int | 10 | 0 | N | N | 0 | 来源ID: |
| 8 | register | smallint | 5 | 0 | Y | N | 0 | 注册位置: |
| 9 | create_time | timestamp | 19 | 0 | N | N | CURRENT_TIMESTAMP | 创建时间: |
| 10 | update_time | timestamp | 19 | 0 | N | N | CURRENT_TIMESTAMP | 更新时间: |
第五章 系统实现
5.1用户端功能模块
仓库人力资源管理系统注册后的用户是可以通过自己的账户名和密码进行登录的,当用户输入完整的自己的账户名和密码,完成图片验证后,点击“登录”按钮后,将会首先验证输入的有没有空数据,再次验证输入的账户名+密码和数据库中当前保存的用户信息是否一致,只有在一致后将会登录成功并自动跳转到仓库人力资源管理系统的首页中;否则将会提示相应错误信息,用户登录界面如下图所示。
图5-1登录界面图
登录代码如下:
/
* 登录
* @param data
* @param httpServletRequest
* @return
*/
@PostMapping("login")
public Map<String, Object> login(@RequestBody Map<String, String> data, HttpServletRequest httpServletRequest) {
log.info("[执行登录接口]");
String username = data.get("username");
String email = data.get("email");
String phone = data.get("phone");
String password = data.get("password");
List resultList = null;
Map<String, String> map = new HashMap<>();
if(username != null && "".equals(username) == false){
map.put("username", username);
resultList = service.select(map, new HashMap<>()).getResultList();
}
else if(email != null && "".equals(email) == false){
map.put("email", email);
resultList = service.select(map, new HashMap<>()).getResultList();
}
else if(phone != null && "".equals(phone) == false){
map.put("phone", phone);
resultList = service.select(map, new HashMap<>()).getResultList();
}else{
return error(30000, "账号或密码不能为空");
}
if (resultList == null || password == null) {
return error(30000, "账号或密码不能为空");
}
//判断是否有这个用户
if (resultList.size()<=0){
return error(30000,"用户不存在");
}
User byUsername = (User) resultList.get(0);
Map<String, String> groupMap = new HashMap<>();
groupMap.put("name",byUsername.getUserGroup());
List groupList = userGroupService.select(groupMap, new HashMap<>()).getResultList();
if (groupList.size()<1){
return error(30000,"用户组不存在");
}
UserGroup userGroup = (UserGroup) groupList.get(0);
//查询用户审核状态
if (!StringUtils.isEmpty(userGroup.getSourceTable())){
String sql = "select examine_state from "+ userGroup.getSourceTable() +" WHERE user_id = " + byUsername.getUserId();
String res = String.valueOf(service.runCountSql(sql).getSingleResult());
if (res==null){
return error(30000,"用户不存在");
}
if (!res.equals("已通过")){
return error(30000,"该用户审核未通过");
}
}
//查询用户状态
if (byUsername.getState()!=1){
return error(30000,"用户非可用状态,不能登录");
}
String md5password = service.encryption(password);
if (byUsername.getPassword().equals(md5password)) {
// 存储Token到数据库
AccessToken accessToken = new AccessToken();
accessToken.setToken(UUID.randomUUID().toString().replaceAll("-", ""));
accessToken.setUser_id(byUsername.getUserId());
tokenService.save(accessToken);
// 返回用户信息
JSONObject user = JSONObject.parseObject(JSONObject.toJSONString(byUsername));
user.put("token", accessToken.getToken());
JSONObject ret = new JSONObject();
ret.put("obj",user);
return success(ret);
} else {
return error(30000, "账号或密码不正确");
}
}
员工用户在后台首页可以便捷地管理通知公告。他们可以查看通知公告的列表,快速了解公司发布的最新消息和公告。当需要深入了解某个公告的详细内容时,员工用户可以点击查看详情。此外,他们还可以利用查询功能,通过公告标题进行精确搜索,迅速找到与自己相关的公告信息。通知公告界面如下所示。
图5-2通知公告界面图
公告关键代码如下:
server:
port: 5000
servlet:
context-path: /api
spring:
datasource:
url: jdbc:mysql://127.0.0.1:3306/CS725260_20211101091736?serverTimezone=GMT%2B8&useSSL=false&characterEncoding=utf-8
username: root
password: root
driver-class-name: com.mysql.cj.jdbc.Driver
jackson:
property-naming-strategy: CAMEL_CASE_TO_LOWER_CASE_WITH_UNDERSCORES
default-property-inclusion: ALWAYS
time-zone: GMT+8
date-format: yyyy-MM-dd HH:mm:ss
servlet:
multipart:
max-file-size: 100MB
max-request-size: 100MB
在出勤信息管理模块,员工用户可以查看自己的出勤信息列表,包括出勤日期、状态等关键信息。若需要添加新的出勤信息,如请假或加班,员工用户也可在此进行添加操作。查看详情功能允许用户深入了解每条出勤记录的详细内容。通过查询功能,员工可以通过员工姓名或员工工号进行搜索,快速定位自己的出勤信息,出勤信息管理展示如下图所示。
图5-3出勤信息管理界面图
在排班信息管理部分,员工用户可以查看自己的排班信息列表,了解每日的工作安排。用户还可以查看排班的详情,包括班次、工作时长等。查询功能允许员工通过排班标题进行搜索,快速找到特定的排班信息。此外,用户还可以下载排班附件,如排班表或工作指南,方便随时查阅,界面如下图所示。
图5-4排班信息管理界面图
关键代码如下:
@SpringBootApplication
@EnableJpaRepositories
public class Application {
public static void main(String[] args) {
SpringApplication.run(Application.class,args);
}
}
员工用户在请假信息管理模块可以管理自己的请假申请。他们可以添加新的请假信息,包括请假类型、请假时间、请假原因等。请假申请提交后,员工可以查看请假申请的详情,了解当前的审核状态。查询功能允许员工通过员工姓名、员工工号或审核状态进行搜索,快速定位自己的请假申请。此外,员工用户还可以查看待管理员审核和回复的请假申请,确保申请得到及时处理,界面如下图所示。
图5-6入库请假信息管理界面图
请假信息代码:
public class FindConfig {
public static String PAGE = "page";
public static String SIZE = "size";
public static String LIKE = "like";
public static String ORDER_BY = "orderby";
public static String FIELD = "field";
public static String GROUP_BY = "groupby";
public static String MIN_ = "_min";
public static String MAX_ = "_max";
}
5.2管理端功能模块
管理员负责员工用户的添加工作,确保系统用户信息的准确性。同时,管理员可以通过员工姓名或员工工种进行搜索,快速定位特定用户信息。管理员还具有查询、添加、删除、查看详情以及通过员工姓名、员工工种进行搜索的功能,以实现对系统用户的高效管理,用户管理界面如下图所示。
图5-7用户管理界图面
管理员在后台首页可以直观地查看出勤信息的统计折线图,该折线图根据模块数据自动统计生成。当出勤信息数据积累到一定程度,系统会自动生成详细的统计折线图,为管理员提供清晰的出勤趋势分析,界面如下图所示。
图5-8后台首页功能界面图
管理员可以发布、查看、查询、删除公告,并通过公告标题进行搜索,确保公告信息的及时性和准确性。公告管理功能有助于管理员及时传达重要信息,提升团队沟通效率,界面如下图所示。
图5-9通知公告界面图
管理员可以列出所有出勤信息,添加新的出勤记录,查看员工的出勤详情,进行信息查询和删除操作。此外,管理员还可以通过员工姓名或员工工号进行搜索,快速定位特定员工的出勤信息,便于进行考勤统计和分析,界面如下图所示。
图5-10出勤信息管理界面图
管理员可以列出所有排班信息,添加新的排班记录,查看员工的排班详情,进行信息查询和删除操作。同时,管理员还可以通过排班标题进行搜索,确保排班安排的合理性和准确性,界面如下图所示。
图5-11排班信息管理界面图
管理员可以列出所有请假信息,添加新的请假记录,查看员工的请假详情,进行信息查询和删除操作。管理员还具有通过员工姓名、员工工号或审核状态进行搜索的功能,以便快速定位特定员工的请假信息。此外,管理员负责对员工请假进行审核和回复,确保请假流程的顺利进行。界面如下图所示。
图5-12请假信息管理界面图
第六章 系统的测试
6.1 测试目的
虽然程序设计本身就具备一定的风险,因此,即便出现一点点的失败,也很少影响到整个的运行。然而,即便出现一点点的失败,也很少影响到整个的运行,因此,我们必须对程序进行严格的检查,及早发现和解决失败,从而确保整个系统的运行良好,从而确保其运行的持久性和稳定性。通过本章的讨论,我们可以更好地识别出存在的问题,从而有效地解决它们,尽管需要花费大量的精力,但却至关重要且不可或缺。
软件测试和开发过程有着密切的联系,它们都需要遵循严格的管理学原则,以确保软件的可靠性和可用性。然而,随着技术的发展,国内的软件测试已经取得了长足的进步,其流程更加完善,效率也更加提升。
为了验证系统的有效性,我们需要对其各个功能模块的运行情况和性能进行严格的检查和验证。一旦检查结果出现问题,我们将立即采取措施,并尽快纠正,从而为用户提供更加优质的服务。
6.2 测试方案设计
6.2.1 测试策略
1、功能测试
对于初学者而言,由于缺乏对新开发软件的全面理解,他们只能通过对照黑盒测试的方式,盲目地输入数据,而无法获得正确的反馈。然而,由于存在着漏洞,一旦输入错误的数据,就有可能导致测试失败。
2、性能测试
性能测试是一种自动化测试工具,它旨在评估软件程序的整体性能,并且可以将其与负载测试和压力测试相结合,以更好地评估系统的性能。负载测试旨在评估系统对外部负载的反应,而压力测试则可以检测出系统能够提供的最高水平服务。
6.2.2 测试分析
测试评估系统质量的方式不仅仅局限于编码和过程,而是要结合软件设计、历史需求分析等多种因素,以达到最佳效果。
软件测试应遵循以下原则:
(1)为了确保软件的可靠性,我们建议及早完成软件的测试,这样可以有效地缩短软件的开发周期,同时也可以有效地保证软件的可靠性。
(2)在进行软件测试时,应当认真处理并妥善保存所有相关计划、报告等,这样不仅可以有效地提高测试效率,而且也有助于日后系统的维护。
(3)在软件测试的全部过程中,应该特别关注聚类现象。
(4)在软件测试中,为了获得更加可靠的评估,最好避免将其与本身的系统相比较,而是采用双向的、可靠的、可比较的标准,来检验其可靠性、准确度及可操作性。
(5)我们的测试计划将严格遵循软件测试的规范和准则。
(6)对整个测试结果进行综合检查,尽量避免重复错误。
通过使用我们的系统,我们可以更好地满足用户的需求。这样一来,我们就可以大幅提升用户的使用率。
6.3 测试用例
6.3.1登录测试
表6-1登录测试用例
| 测试项 | 首页登录功能测试 |
| 输入数据 | 1、输入正确的用户名和密码,单击“登录”按钮 2、输入错误的用户名和密码,单击“登录”按钮 3、不输入用户名和密码,单击“登录”按钮 |
| 预计输出数据 | 1、数据库中存在的用户能正确登录。结果弹出主界面。 2、错误的或者无效用户登录,登录系统失败。 3、输入用户名或密码信息为空,登录系统失败。 |
使用上述测试用例对前台首页登录界面进行测试,当在用户名输入框中输入正确的用户名和密码时候,系统将弹出登录成功信息提示对话框。 使用上述测试用例对前台首页登录界面进行测试,当在用户名输入框中输入错误的或无效的用户名时,系统将弹出错误信息提示对话框。通过测试可以观察到实现的运行结果与测试用例中预计输出的结果是相符的,所以测试通过。
6.3.2出勤信息管理测试
| 员工工号 | 员工姓名 | 当前数量 | 状态 |
| 1 | A | 389 | 有效 |
| 2 | B | 249 | 有效 |
| 3 | C | 322 | 结束 |
| 4 | D | 168 | 有效 |
添加时应注意事项:
管理员添加排班信息时必须添加已存在的排班内容,若该排班内容不属于现有的所有有效内容,则应该先添加排班类别。下表描述了添加排班进行测试的用例,主要是为了防止添加排班时出现异常和存在的漏洞。
| 输入 | 输出 | ||
| 排班标题 | 排班日期 | 排班图片 | |
| 空 | 参数错误 | ||
| 空 | 参数错误 | ||
| 空 | 请选择上传图片 | ||
| A | 1 | a.jpg | 添加成功 |
6.3.3请假信息管理测试
名称:请假信息管理测试。目的:测试请假信息管理界面。 内容:口令的输入,合法性检查,合理性检查,界面的显示控制。下表描述了入库管理的测试用例,防止出错。
表6-4请假信息管理测试用例
| 输入 | 输出 | ||
| 用户ID | 员工姓名 | 请假天数 | |
| 11 | 1 | 1 | 请假成功 |
| 22 | 员工 | 请填写请假天数 | |
| 33 | 员工 | a | 请假失败 |
6.3.4出勤信息管理测试
名称:出勤信息管理测试。目的:测试出勤信息管理界面。 内容:口令的输入,合法性检查,合理性检查,界面的显示控制。下表描述了出勤信息管理的测试用例,防止出错。
表6-4出勤信息管理测试用例
| 输入 | 输出 | ||
| 用户ID | 员工姓名 | 出勤人数 | |
| 11 | 1 | 1 | 出勤成功 |
| 22 | 员工 | 请填写出勤人数 | |
| 33 | 员工 | a | 出勤失败 |
出库时,首先判断商品数量是否符合规则,若超出规则限制,则提示商品超出限制。
6.4 测试结果
经过严格的测试,我们发现该系统的性能非常出色,它的精度、可靠性、稳健性都达到了极高的水平,而且它还支持快速、精细的点击操作,使用者的使用感受更加良好。此外,它还支持各种主流浏览器,满足不同的使用要求。
结 论
经过长期的不懈努力,我圆满完成了这一系统设计的任务。期间,我深入钻研了系统开发所涉及的各类知识,并发现了自身在技能上的不足,从而更有针对性地提升了必要的应用技能,并不断丰富自身的知识储备。面对挑战,我积极寻求老师的指导,充分利用专业网络资源和论坛平台,逐步攻克难题。我深知系统设计之路充满艰辛,需要不断充实自我,勇于面对困难。虽然当前系统开发的部分功能仍有待完善,但我将竭尽全力进行改进,以提供更优质的用户体验。这次成功的尝试,不仅展现了我的实力,更激励我未来继续努力,创造出更出色的系统。
回顾毕业设计过程,起初我对于某些编程语言的系统实施方法并不熟练,这无疑加大了开发的难度。然而,正是这些挑战,促使我不断突破自我,最终取得了令人满意的成果。这让我深刻体会到,只有不断努力,才能提升个人专业水平,为未来的职业生涯奠定坚实基础。毕业设计不仅让我收获了丰富的实践经验,还让我学会了如何将理论知识转化为实际行动。我坚信,只要保持坚定的信念,不断前行,定能在未来的道路上取得更大的成功。
[1]Lestiyani A ,Joko T ,Holford P , et al. Natural Infection of Murraya paniculata and Murraya sumatrana with CLas in Java. [J]. Plant disease, 2024,
[2]江国粹. 基于高阶思维能力培养的“MySQL数据库技术”课程教学改革研究 [J]. 安徽电子信息职业技术学院学报, 2024, 23 (01): 39-43.
[3]Ghoshal A . Oracle’s MySQL HeatWave gets Vector Store, generative AI features [J]. InfoWorld.com, 2023,
[4]陈蓓蕾,洪年松. 基于SpringBoot的数据库接口设计 [J]. 信息与电脑(理论版), 2023, 35 (16): 181-183.
[5]范瑞芳,朱换影. 数据驱动下的人力资源管理创新研究 [J]. 中国集体经济, 2023, (16): 89-92.
[6]Yang Y . Design and Implementation of Student Information Management System Based on Springboot [J]. Advances in Computer, Signals and Systems, 2022, 6 (6):
[7]孟佳佳. 以数据驱动为基础的人力资源管理创新[N]. 山西日报, 2022-11-08 (010).
[8]王俊朋,苏凯凯,郭曼曼,等. 基于博弈组合赋权的多元化仓库的绩效评价与优化 [J]. 物流技术与应用, 2022, 27 (07): 148-153.
[9]张贤. 面向企业人力资源管理的用户画像关键技术研究[D]. 华东师范大学, 2022.
[10]要蕾,张志成,张瑞权. 数字化转型下的企业人力资源信息系统研究 [J]. 电子技术应用, 2022, 48 (02): 11-14+45.
[11]黄闽英,李舒翔. 基于数据驱动的企业人力资源管理创新研究 [J]. 西南民族大学学报(自然科学版), 2022, 48 (01): 113-118.
[12]张瑞. 基于无线网络通信技术在自动化立体仓库的应用 [J]. 电子技术与软件工程, 2021, (23): 19-21.
[13]孙琛. 基于人工智能的人力资源数据整合系统 [J]. 自动化与仪器仪表, 2021, (09): 161-164+168.
[14]汤佳杰,曹永忠,朱俊武,等. 基于混合神经网络的开源社区软件开发者人力资源价值预测 [J]. 计算机应用与软件, 2021, 38 (08): 64-71+77.
[15]杨云. 人力资源数字化 [J]. 上海国资, 2021, (02): 85-87.
[16]王联英,慈玉鹏. 基于决策树算法在人力资源推荐技术中的应用 [J]. 现代电子技术, 2021, 44 (03): 105-110.
[17]王雅楠. 基于ERP系统的人力资源管理系统的设计与实现[D]. 北京交通大学, 2020.
[18]曹日格格. 推进物资仓库管理标准化建设的几点建议 [J]. 商场现代化, 2019, (10): 78-80.
[19]刘冰冰. 决策支持系统在医院人力资源管理中的应用研究 [J]. 大众投资指南, 2019, (09): 99.
[20]姚湘君,闫姝颖,张郁欣. 基于决策支持的医院人力资源管理系统设计 [J]. 中国医学装备, 2019, 16 (03): 143-147.
致 谢
仓库人力资源管理系统的圆满完成,背后蕴藏着无数辛勤的努力与付出,这段宝贵的经历无疑将成为我人生中难以忘怀的一页。在此,我首先要向我的指导老师表达衷心的感谢。当我在设计过程中遇到难题时,老师总是及时伸出援手,为我提供宝贵的建议与指导。正是在老师的精心指导下,我才能顺利完成高质量的毕业设计。在仓库人力资源管理系统的研发过程中,老师不仅提出了诸多切实可行的建议,还为我提供了丰富的研究资料,使我对设计有了更加深入的理解。可以说,没有老师的悉心指导,我的毕业设计难以取得如此显著的成果。因此,我由衷地向老师表示崇高的敬意与感谢。
此外,我还要感谢我的同学们。他们在我设计过程中提供了许多宝贵的参考意见,与我共同探讨设计中所遇到的问题,使我的设计逐步走向成熟与完善。正是有了同学们的鼎力相助,我才能更加顺利地完成这项任务。
总之,仓库人力资源管理系统的成功实现离不开老师的悉心指导与同学们的无私帮助。在此,我再次向他们表示衷心的感谢。这段难忘的经历将成为我人生道路上宝贵的财富,激励我在未来的道路上不断前行。
免费领取项目源码,请关注❥点赞收藏并私信博主,谢谢~
3642

被折叠的 条评论
为什么被折叠?



