
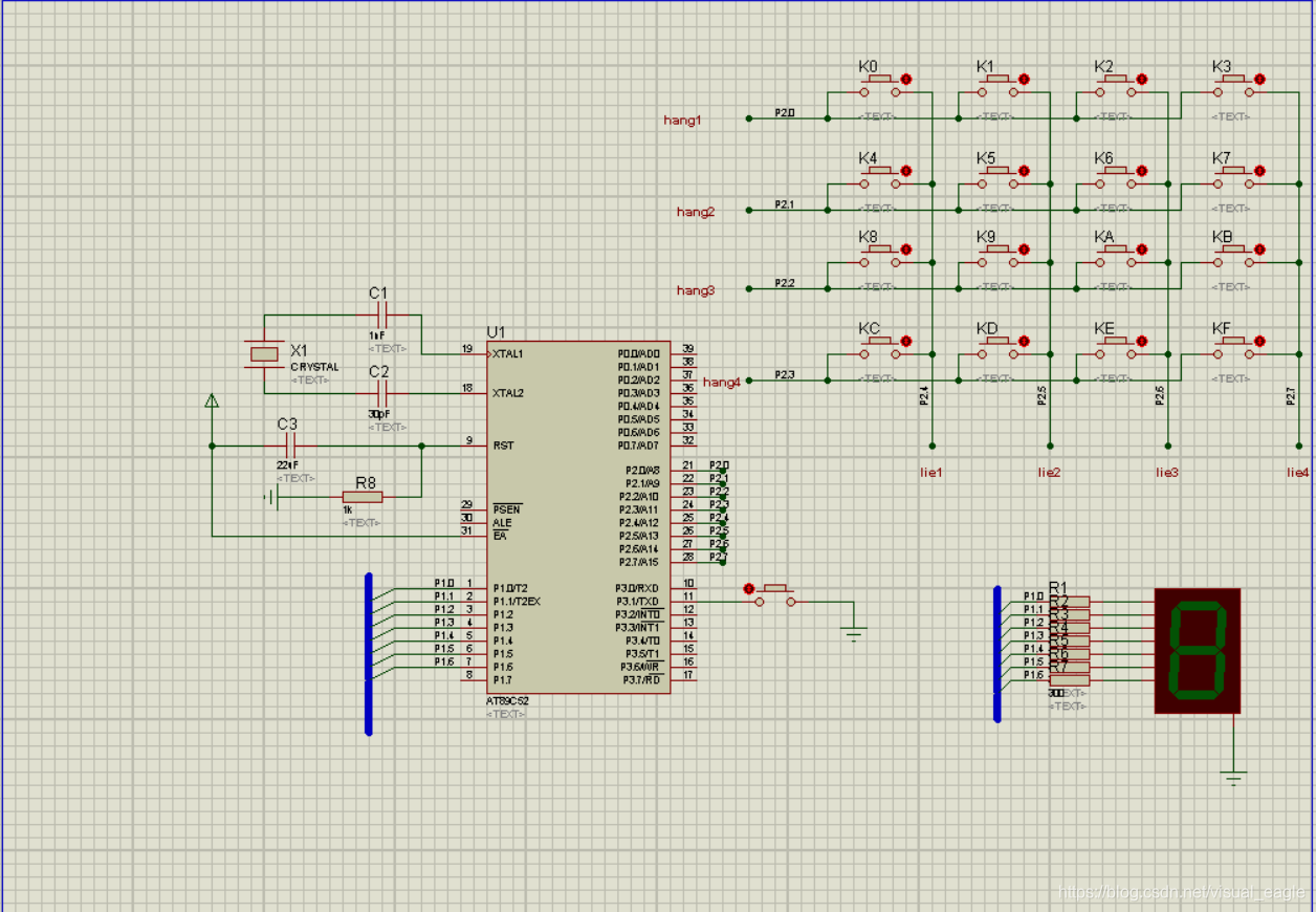
#include<reg52.h>
#define uchar unsigned char
int key,temp;
uchar code table[]={0x3f,0x06,0x5b,0x4f,0x66,0x6d,0x7d,0x07,0x7f,0x6f,0x77,0x7c,0x39,0x5e,0x79,0x71};
void delay(unsigned int xms)
{
unsigned int i,j;
for(i=xms;i>0;i--)
for(j=112;j>0;j--);
}
void main()
{
P2 = 0Xf0;
temp = P2;
temp = temp &0Xf0;
if(temp!=0xf0)
{ delay(10);
if(temp!=0xf0)
{ temp = P2;
temp =temp|0x0f;
P2 = temp;
key = P2;
switch(key)
{
case 0xee:
P1 = table[0];
break;
case 0xde:
P1 = table[1];
break;
case 0xbe:
P1 = table[2];
break;
case 0x7e:
P1 = table[3];
break;
case 0xed:
P1 = table[4];
break;
case 0xdd:
P1 = table[5];
break;
case 0xbd:
P1 = table[6];
break;
case 0x7d:
P1 = table[7];
break;
case 0xeb:
P1 = table[8];
break;
case 0xdb:
P1 = table[9];
break;
case 0xbb:
P1 = table[10];
break;
case 0x7b:
P1 = table[11];
break;
case 0xe7:
P1 = table[12];
break;
case 0xd7:
P1 = table[13];
break;
case 0xb7:
P1 = table[14];
break;
case 0x77:
P1 = table[15];
break;
}
}
}
}