DPDK以两种方式对外提供内存管理方法,一个是rte_mempool,主要用于网卡数据包的收发;一个是rte_malloc,主要为应用程序提供内存使用接口。本文讨论rte_mempool。rte_mempool由函数rte_mempool_create()负责创建,从rte_config.mem_config->free_memseg[]中取出合适大小的内存,放到rte_config.mem_config->memzone[]中。
本文中,以l2fwd为例,说明rte_mempool的创建及使用。
一、rte_mempool的创建
![]()
1 l2fwd_pktmbuf_pool =
2 rte_mempool_create("mbuf_pool", NB_MBUF,
3 MBUF_SIZE, 32,
4 sizeof(struct rte_pktmbuf_pool_private),
5 rte_pktmbuf_pool_init, NULL,
6 rte_pktmbuf_init, NULL,
7 rte_socket_id(), 0);
![]()
“mbuf_pool”:创建的rte_mempool的名称。
NB_MBUF:rte_mempool包含的rte_mbuf元素的个数。
MBUF_SIZE:每个rte_mbuf元素的大小。
1 #define RTE_PKTMBUF_HEADROOM 128 2 #define MBUF_SIZE (2048 + sizeof(struct rte_mbuf) + RTE_PKTMBUF_HEADROOM) 3 #define NB_MBUF 8192
1 struct rte_pktmbuf_pool_private {
2 uint16_t mbuf_data_room_size; /**< Size of data space in each mbuf.*/
3 };
rte_mempool由函数rte_mempool_create()负责创建。首先创建rte_ring,再创建rte_mempool,并建立两者之间的关联。

1、rte_ring_create()创建rte_ring无锁队列
1 r = rte_ring_create(rg_name, rte_align32pow2(n+1), socket_id, rg_flags);
具体步骤如下:
a、需要保证创建的队列数可以被2整除,即,count = rte_align32pow2(n + 1);
b、计算需要为count个队列分配的内存空间,即,ring_size = count * sizeof(void *) + sizeof(struct rte_ring);
struct rte_ring的数据结构如下,
![]()
1 struct rte_ring {
2 TAILQ_ENTRY(rte_ring) next; /**< Next in list. */
3
4 char name[RTE_RING_NAMESIZE]; /**< Name of the ring. */
5 int flags; /**< Flags supplied at creation. */
6
7 /** Ring producer status. */
8 struct prod {
9 uint32_t watermark; /**< Maximum items before EDQUOT. */
10 uint32_t sp_enqueue; /**< True, if single producer. */
11 uint32_t size; /**< Size of ring. */
12 uint32_t mask; /**< Mask (size-1) of ring. */
13 volatile uint32_t head; /**< Producer head. */
14 volatile uint32_t tail; /**< Producer tail. */
15 } prod __rte_cache_aligned;
16
17 /** Ring consumer status. */
18 struct cons {
19 uint32_t sc_dequeue; /**< True, if single consumer. */
20 uint32_t size; /**< Size of the ring. */
21 uint32_t mask; /**< Mask (size-1) of ring. */
22 volatile uint32_t head; /**< Consumer head. */
23 volatile uint32_t tail; /**< Consumer tail. */
24 #ifdef RTE_RING_SPLIT_PROD_CONS
25 } cons __rte_cache_aligned;
26 #else
27 } cons;
28 #endif
29
30 #ifdef RTE_LIBRTE_RING_DEBUG
31 struct rte_ring_debug_stats stats[RTE_MAX_LCORE];
32 #endif
33
34 void * ring[0] __rte_cache_aligned; /**< Memory space of ring starts here.
35 * not volatile so need to be careful
36 * about compiler re-ordering */
37 };
![]()
c、调用rte_memzone_reserve(),在rte_config.mem_config->free_memseg[]中查找一个合适的free_memseg(查找规则是free_memseg中剩余内存大于等于需要分配的内存,但是多余的部分是最小的),从该free_memseg中分配指定大小的内存,然后将分配的内存记录在rte_config.mem_config->memzone[]中。
d、初始化新分配的rte_ring。
![]()
1 r->flags = flags; 2 r->prod.watermark = count; 3 r->prod.sp_enqueue = !!(flags & RING_F_SP_ENQ); 4 r->cons.sc_dequeue = !!(flags & RING_F_SC_DEQ); 5 r->prod.size = r->cons.size = count; 6 r->prod.mask = r->cons.mask = count-1; 7 r->prod.head = r->cons.head = 0; 8 r->prod.tail = r->cons.tail = 0; 9 10 TAILQ_INSERT_TAIL(ring_list, r, next); // 挂到rte_config.mem_config->tailq_head[RTE_TAILQ_RING]队列中
![]()
2、创建并初始化rte_mempool
a、计算需要为rte_mempool申请的内存空间。包含:sizeof(struct rte_mempool)、private_data_size,以及n * objsz.total_size。
1 mempool_size = MEMPOOL_HEADER_SIZE(mp, pg_num) + private_data_size; 2 if (vaddr == NULL) 3 mempool_size += (size_t)objsz.total_size * n;
objsz.total_size = objsz.header_size + objsz.elt_size + objsz.trailer_size; 其中,
objsz.header_size = sizeof(struct rte_mempool *);
objsz.elt_size = MBUF_SIZE;
objsz.trailer_size = ????
b、调用rte_memzone_reserve(),在rte_config.mem_config->free_memseg[]中查找一个合适的free_memseg,在该free_memseg中分配mempool_size大小的内存,然后将新分配的内存记录到rte_config.mem_config->memzone[]中。
c、初始化新创建的rte_mempool,并调用rte_pktmbuf_pool_init()初始化rte_mempool的私有数据结构。
![]()
1 /* init the mempool structure */ 2 mp = mz->addr; 3 memset(mp, 0, sizeof(*mp)); 4 snprintf(mp->name, sizeof(mp->name), "%s", name); 5 mp->phys_addr = mz->phys_addr; 6 mp->ring = r; 7 mp->size = n; 8 mp->flags = flags; 9 mp->elt_size = objsz.elt_size; 10 mp->header_size = objsz.header_size; 11 mp->trailer_size = objsz.trailer_size; 12 mp->cache_size = cache_size; 13 mp->cache_flushthresh = (uint32_t) 14 (cache_size * CACHE_FLUSHTHRESH_MULTIPLIER); 15 mp->private_data_size = private_data_size; 16 17 /* calculate address of the first element for continuous mempool. */ 18 obj = (char *)mp + MEMPOOL_HEADER_SIZE(mp, pg_num) + 19 private_data_size; 20 21 /* populate address translation fields. */ 22 mp->pg_num = pg_num; 23 mp->pg_shift = pg_shift; 24 mp->pg_mask = RTE_LEN2MASK(mp->pg_shift, typeof(mp->pg_mask)); 25 26 /* mempool elements allocated together with mempool */ 27 mp->elt_va_start = (uintptr_t)obj; 28 mp->elt_pa[0] = mp->phys_addr + 29 (mp->elt_va_start - (uintptr_t)mp); 30 31 mp->elt_va_end = mp->elt_va_start; 32 33 RTE_EAL_TAILQ_INSERT_TAIL(RTE_TAILQ_MEMPOOL, rte_mempool_list, mp); //挂到rte_config.mem_config->tailq_head[RTE_TAILQ_MEMPOOL]队列中
![]()
d、调用mempool_populate(),以及rte_pktmbuf_init()初始化rte_mempool的每个rte_mbuf元素。
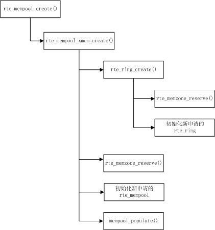
3、总结
相关数据结构的关联关系如下图:

转自:zDPDK内存管理-----(二)rte_mempool内存管理 - MerlinJ - 博客园 (cnblogs.com)
1102

被折叠的 条评论
为什么被折叠?



