参考连接:
一、简介
这是一个官方示例“examples\ethernet\basic”的测试记录。
因未来的项目要求选用了ESP32-WROVER-IE-N8R8模块,这就导致了GPIO
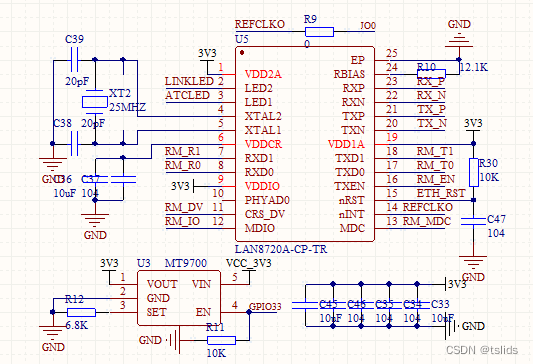
文章描述了一个基于ESP32-WROVER-IE-N8R8模块的Ethernet测试,由于GPIO17不可用,不能由ESP32提供RMII时钟到PHY。问题在于LAN8720A的时钟影响模块启动,需独立供电并先启动MT9700。调试过程中遇到电源问题导致初始化失败。
参考连接:
这是一个官方示例“examples\ethernet\basic”的测试记录。
因未来的项目要求选用了ESP32-WROVER-IE-N8R8模块,这就导致了GPIO
3862

被折叠的 条评论
为什么被折叠?