
第一章 房地产金融概念
房地产金融是房地产业与金融业密切结合的产物。作为经济学的一个分支,主要研究房地产经济领域内信贷资金运动及其规律性。
具体来讲,房地产金融是指围绕房地产业的开发、经营、消费而展开的筹资、融资、结算等各种金融活动以及相关金融机构、市场与金融工具的总称。包括房地产信贷资金的筹集与运用、房地产股票与债券、房地产信托投资基金、房地产保险、房地产租赁、房地产典当、房地产金融机构等。
随着交易工具的不断发展与创新,也拓宽了房地产金融市场的业务与服务范围,主要包括,不同种类的住房储蓄存款、各类住房贷款、利用房产作为抵押进行贷款、房地产信用托管、房地产保险、房地产典当以及房地产证券等。
房地产金融有广义和狭义之分,广义的房地产金融,是与房地产活动有关的一切金融活动。狭义的房地产金融表现为一些具体的金融形式,如对房地产银行发行债券,成立住房储蓄机构,安排房地产企业和基金上市,成立按揭类的证券公司,抵押贷款证券化等等。一种看法认为,房地产金融最简单的含义就是房地产资金的融通,其实,房地产资金的融通不等于房地产金融,融资是房地产金融的一个主要方面,它包括房地产信贷融资、房地产股本融资、房地产债券融资和运用信托方式融资等。房地产金融除了融资功能还有许多其他的金融功能,如房地产保险。房地产信托、房地产证券、房地产典当等。我国目前的房地产金融现状,还没有形成真正意义上的房地产金融。
第二章 房地产金融体系
2.1 房地产金融简况与政策
部分城市房价过快上涨,调控分化趋势加剧。全年中央对于房地产“房住不炒”、“三稳”目标贯彻不变,但各地针对楼市的调控政策则呈现差异化和精准化。2020年上半年因受到疫情冲击,故“六保”和“六稳”为首要目标,多个城市从房地产供给端和需求端出台了诸多政策予以扶持,楼市调控政策总体呈现宽松态势。
▷ 供给端:降低预售条件、降低预售监管资金的留存比例/使用标准、土地出让款的延期与分期支付、开工与竣工的允许延期、延期缴税等;
▷ 需求端:“一区一策”、降低人才落户与购房门槛(变相放松限购)、提供购房补贴、公积金政策放宽等。
表 全国“五限”调控政策出台城市个数

资料来源:资产信息网 千际投行 Wind
进入下半年,随着长三角、珠三角、西北地区核心城市以及其他少数热点城市房价加速上涨,其市场热度也逐渐向周边扩散,以至于住建部召开了两次房地产座谈会讨论(共16城参会),随即多个热点城市迎来调控升级,但其他城市绝大多数保持此前政策未变。
需求端的调控主要是加码“五限”、公积金收紧、提升个人住房转让增值税免征年限以及对诸如“假离婚”等操作漏洞进行补漏;供给端主要是加强预售资金监管、土地出让条件、要求加大向无房家庭配售的比例,以及对申请预售的面积有最低规模限制,大多在3-5万。
此外,部分热点城市在被约谈后,其在保证刚需、抑制投机方面亦加大力度,如成都、杭州、南京、宁波等规定新开售的商品住宅方面,加大向无房家庭倾斜的房源比例。
表 2020年楼市调控升级城市分类

资料来源:资产信息网 千际投行 Wind
而对于长租市场的监管方面,近期多地已陆续出台严控租金贷、“长收短付”等乱相,并要求企业设立受监管的租金专用资金账户。在经历一众长租平台的陆续爆雷后,长租市场将迎来“劣币”出清后的改善,有助于“良币”稳健发展及扩张。
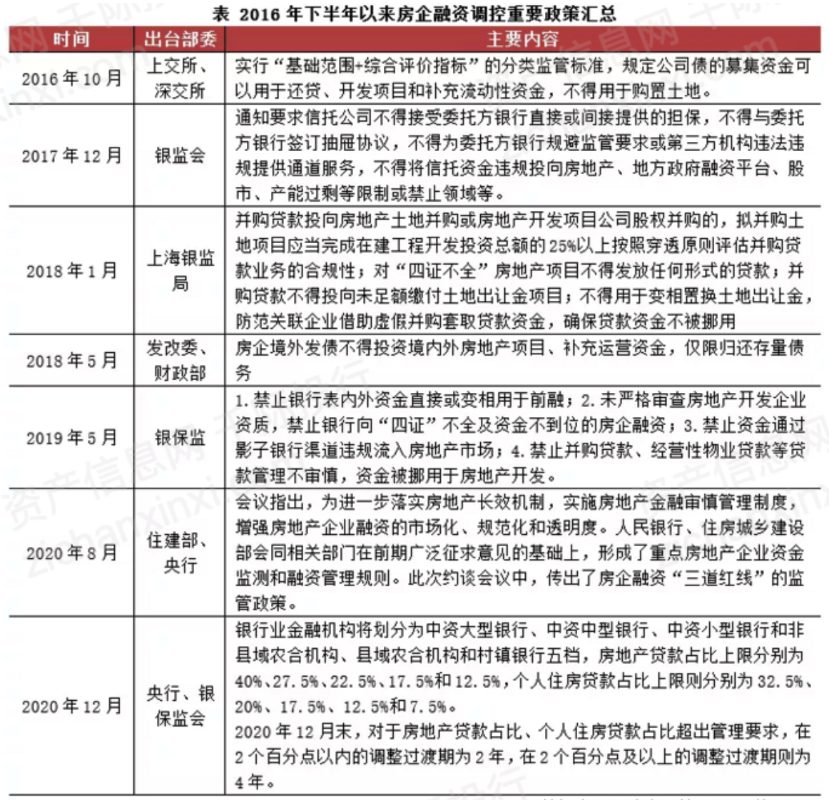
表 近期重要调控政策汇总

资料来源:资产信息网 千际投行 政府网站
2.2 国外房地产金融体系
不同国家由于不同的历史特点和经济发展程度而采取不同的房地产金融制度,形成了不同的房地产金融模式,归纳起来,国际上具有代表性的主要有四种模式:证券型、基金型、储蓄型和混合型。
①以美国为代表的证券融资型房地产金融模式
美国是国际上房地产金融市场最发达、制度体系最健全、品种最丰富的国家。20世纪70年代以来,几乎所有的房地产业金融创新工具都起源于美国。到目前房地产金融在美国金融业务中所占份额越来越高。美国房地产金融模式概括起来,主要有以下四方面特征:
I. 美国房地产金融架构体系完善,专业分工度高
美国的房地产金融市场,分为一级市场和二级市场。在一级市场和二级市场,有的专门从事住宅金融业务,有的专门从事商业房地产和写字楼房地产金融业务。总体上讲, 一级市场以商业性金融为主导,二级市场以政策性金融为主导,同时政府通过提供相关保险担保服务对住房金融体系实施了有力的间接干预。
II. 房地产金融市场的竞争性与开放性
美国国会通过的一系列房地产金融法案,目的就是保证消费者能够获得房地产销售过程中的所有信息。从1968年开始,联邦政府先后制定了《跨州土地销售信息完全披露法》、《消费者信贷保护法》(即Z条例)、 《房地产交割程序法》等一系列法规,以保证市场的充分竞争性。
III. 房地产融资工具多样化
美国是全球房地产金融市场最发达的国家。尤其是二战以来,随着美国宏观经济环境的变化,金融创新工具在美国的房地产金融市场上层出不穷,各种不同的房地产金融工具在不同的经济环境中应运而生,也为不同时期美国的房地产业发展起到了重要的支撑作用。20世纪70末,除固定利率抵押贷款(FRM)外,还出现了渐进还款抵押贷款(GPM)和共享升值型住房抵押贷款(SAM)、可调整利率抵押贷款(ARM)、价格水平调整抵押贷款(PLAM)、逆向年金抵押贷款(RRAM)和附担保账户抵押贷款等多种房地产金融创新产品。
IV. 抵押贷款证券化程度很高
20世纪80年以来,随着直接融资方式运作的抵押银行逐步占据主导地位,房地产抵押贷款证券化种类越来越多,在美国房地产金融市场中越来越占有较高的市场份额。目前, 美国共有住房抵押贷款转手证券、多档抵押贷款转手证券、非机构担保多档抵押贷款转手证券、商业房地产抵押贷款支持证券、资产支持证券和债务抵押债券等六大类。
②以德国为代表的储贷结

最低0.47元/天 解锁文章
1784

被折叠的 条评论
为什么被折叠?



