作者:精品唯居
出处:https://www.cnblogs.com/liyasong
现今比较流行的扫码登录,今天说一说它的实现原理。小编觉得不论开发、测试都需要了解下,不然遇到都不知道如何分析。
需求介绍
首先,介绍下什么是扫码登录。现在,大部分同学手机上都装有qq和淘宝,天猫等这一类的软件。而开发这些app的企业,都有他们相对应的网站。
为了让用户在使用他们的网站时,登录更加方便和安全。这些企业提供了, 使用手机,扫一扫,就可以登录的服务。网页登录时的效果如下:


有很多小伙伴可能会感到很神奇,网页上只是显示了个二维码,它怎么就知道是哪个手机扫到了二维码,并且进行登录的呢?而且,登录完成以后,还能直接把用户信息显示给用户,真的是很神奇啊。
原理解释
1、网页端+服务器
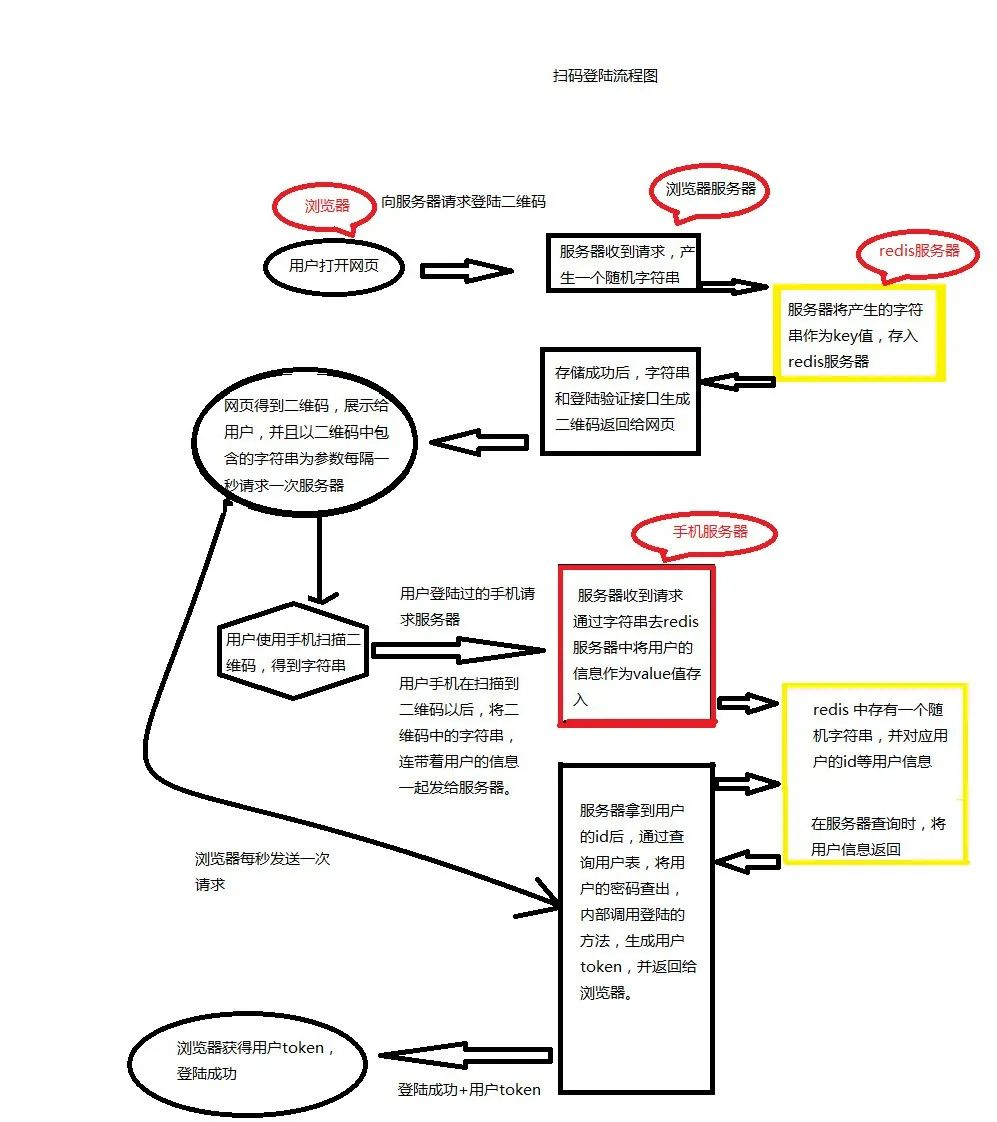
接下来就是对于这个服务的详细实现。首先,大概说一下原理:用户打开网站的登录页面的时候,向浏览器的服务器发送获取登录二维码的请求。服务器收到请求后,随机生成一个uuid,将这个id作为key值存入redis服务器,同时设置一个过期时间,再过期后,用户登录二维码需要进行刷新重新获取。
同时,将这个key值和本公司的验证字符串合在一起,通过二维码生成接口,生成一个二维码的图片(二维码生成,网上有很多现成的接口和源码,这里不再介绍。)然后,将二维码图片和uuid一起返回给用户浏览器。
浏览器拿到二维码和uuid后,会每隔一秒向浏览器发送一次,登录是否成功的请求。请求中携带有uuid作为当前页面的标识符。这里有的同学就会奇怪了,服务器只存了个uuid在redis中作为key值,怎么会有用户的id信息呢?
这里确实会有用户的id信息,这个id信息是由手机服务器存入redis中的。具体操作如下:
2、手机端+服务器
话说,浏览器拿到二维码后,将二维码展示到网页上,并给用户一个提示:请掏出您的手机,打开扫一扫进行登录。用户拿出手机扫描二维码,就可以得到一个验证信息和一个uuid(扫描二维码获取字符串的功能在网上同样有很多demo,这里就不详细介绍了)。
由于手机端已经进行过了登录,在访问手机端的服务器的时候,参数中都回携带一个用户的token,手机端服务器可以从中解析到用户的userId(这里从token中取值而不是手机端直接传userid是为了安全,直接传userid可能会被截获和修改,token是加密的,被修改的风险会小很多)。
手机端将解析到的数据和用户token一起作为参数,向服务器发送验证登录请求(这里的服务器是手机服务器,手机端的服务器跟网页端服务器不是同一台服务器)。服务器收到请求后,首先对比参数中的验证信息,确定是否为用户登录请求接口。如果是,返回一个确认信息给手机端。
手机端收到返回后,将登录确认框显示给用户(防止用户误操作,同时使登录更加人性化)。
用户确认是进行的登录操作后,手机再次发送请求。服务器拿到uuId和userId后,将用户的userid作为value值存入redis中以uuid作为key的键值对中。
登录成功
然后,浏览器再次发送请求的时候,浏览器端的服务器就可以得到一个用户Id,并调用登录的方法,声成一个浏览器端的token,再浏览器再次发送请求的时候,将用户信息返回给浏览器,登录成功。
这里存储用户id而不是直接存储用户信息是因为,手机端的用户信息,不一定是和浏览器端的用户信息完全一致。
登录原理图如下:

本文深入解析了扫码登录的实现机制,包括网页端与服务器、手机端与服务器的交互过程,以及用户信息的安全传递方式。
257

被折叠的 条评论
为什么被折叠?



