安全管理是Java应用开发中无法避免的问题,随着Spring Boot和微服务的流行,Spring Security受到越来越多Java开发者的重视,究其原因,还是沾了微服务的光。作为Spring家族中的一员,其在和Spring家族中的其他产品如SpringBoot、Spring Cloud等进行整合时,是拥有众多同类型框架无可比拟的优势的。
但目前市面上缺少系统介绍Spring Security的书籍,网上的博客内容又比较零散,这为很多初次接触Spring Security 的Java工程师学习这门技术带来诸多不便。
所以借此机会今天LZ给大家带来一份近期在架构师社区疯传的SpringSecurity进阶小册,文档一共分为四部分:
- 第一部分:总体介绍Spring Security架构,方便大家从整体上把握SpringSecurity的功能。
- 第二部分:主要介绍Spring Security 中的认证功能,以及由此衍生出来的会话管理、HTTP防火墙、跨域管理等。
- 第三部分:主要介绍Spring Security中的授权功能,以及常见的权限模型ACL和RBAC。
- 第四部分:主要介绍OAuth2协议在Spring Security框架中的落地。
话不多说下面一起来看看主要内容:
限于文章篇幅原因,只能以截图的形式展示出来, 👇🏻 👇🏻 有需要的小伙伴可以文末获取 👇🏻 👇🏻
SpringSecurity进阶小册
目录总览

内容节选
- Spring Security整体架构

- Spring Security基本认证流程分析

- ProviderManager

- ObjectPostProcessor

- 加密方案自动升级

- RememberMe基本用法

- 会话并发管理

- HttpFirewall严格模式

- HTTP通信安全

- HTTP Basic authentication具体用法

- Spring Security 处理方案

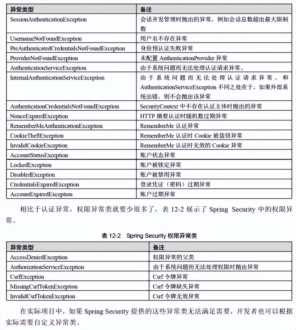
- Spring Security异常体系

- 基于方法的权限管理

- RBAC权限模型分类

- OAuth2四种授权模式
限于文章篇幅原因,只能以截图的形式展示出来, 👇🏻 👇🏻 有需要的小伙伴可以文末获取 👇🏻 👇🏻

SpringSecurity深度解析:从认证到授权,再到OAuth2实战

本文详述了SpringSecurity在Java应用安全中的重要性,特别是在微服务环境中。内容包括SpringSecurity的整体架构、认证与会话管理、授权机制如ACL和RBAC,以及OAuth2的实现。由于市场上相关资料稀缺,这份进阶小册提供了系统的学习资源。
461

被折叠的 条评论
为什么被折叠?



