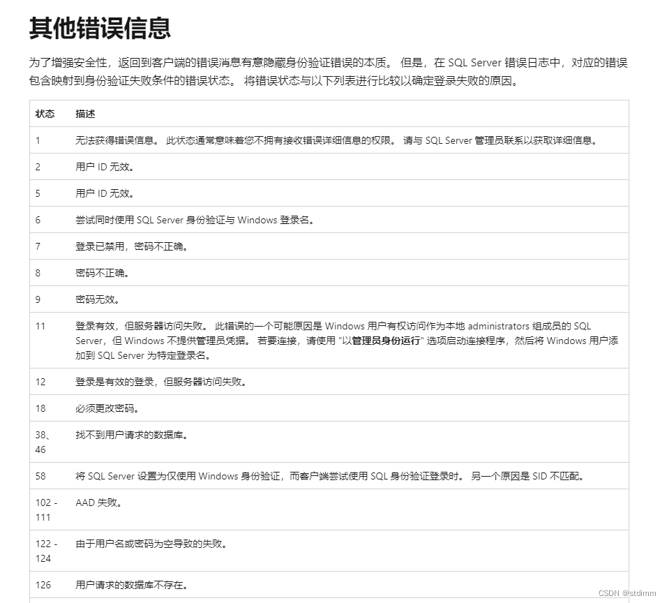
以域管理员登陆域里的一个服务器后,以windows身份验证方式登录一直报错,在网上查到了不少关于此错误的一些方法,都不怎么实用,后来在官方页面看到了错误的具体解释,猜测也许是因为没有创建登录名。
登录之前创建的一个登录名test,test已经给了sysadmin的权限。

然后创建一个登录名就是域管理员。

创建成功后,就可以直接用Windows验证方式登录了,记得给权限哦。
本文讲述了域管理员在服务器上遇到Windows身份验证登录错误,通过创建特定登录名并分配sysadmin权限,成功解决问题的方法,包括创建test用户和域管理员登录名的过程。
以域管理员登陆域里的一个服务器后,以windows身份验证方式登录一直报错,在网上查到了不少关于此错误的一些方法,都不怎么实用,后来在官方页面看到了错误的具体解释,猜测也许是因为没有创建登录名。

登录之前创建的一个登录名test,test已经给了sysadmin的权限。

然后创建一个登录名就是域管理员。

创建成功后,就可以直接用Windows验证方式登录了,记得给权限哦。

被折叠的 条评论
为什么被折叠?