基于树莓派的救护车射频自动交通清障系统
摘要
交通拥堵是导致事故以及救护车抢救患者生命途中延误的原因之一。由于该问题,救护车无法及时到达医院。为避免此问题并提供解决方案,我们设计了一种智能且便捷的运输系统。提出系统采用射频发射模块激活方式实现。当射频接收器接收到数据后,第二部分通过射频接收器接收数据,并将交通信号灯转为绿色。该提出方法实现了对交通信号灯的自动化控制,从而帮助救护车及时到达医院。通过使用射频技术,当救护车车辆尚在较远距离时,即可向交通系统发送数据,交通系统自动清除该车辆前方的交通阻碍。从而确保应急车辆能够快速通行,并及时到达目的地。
关键词 :树莓派, 交通清障系统, RF, 液晶显示屏
1. 引言
街道交叉口的管理通过交通信号灯进行。低效的交通信号管理会导致各种问题,包括行人的延迟、能源浪费以及空气质量下降。有时,这还可能引发交通事故。本文提出采用射频技术,因为该技术仅利用无线电波即可实现对不同物体的识别。在另一种现有系统中,使用超声波传感器HCSR04来测量距离,用于智能交通系统。根据所有这些论文,应急车辆与交通信号灯之间便捷的无线通信可通过RF实现。本项目的原型使用535 MHz的无线电频率,而理论上RF所保留的频率范围约为15千赫至350吉赫。现有的两种系统均无法区分普通车辆和应急车辆。这一问题必须解决,否则救护车、消防车等应急车辆可能会被困在交通中。现有系统的一个漏洞是:如果交通堵塞时间较长,打卡机设置在很远的前方,驾驶员不得不离开车辆,携带RFID卡前往打卡;之后驾驶员必须迅速返回,因为应急车辆的信号将在45秒后关闭;若未成功,则需重复上述步骤,耗时较长,从而造成延误。因此,现有系统无法有效解决交通堵塞相关的问题。
2. 文献综述
现有的交通信号管理要么在不考虑时间段交通的情况下发送固定项目,要么仅在非常有限的程度上考虑交通状况。这些固定项目使得交通信号灯在每个周期中具有相同的时间段,或完全依赖意外时间跨度支持的记录信息。我们倾向于从现有框架中规划,因为在现有框架中可以看到交通信号管理导致了诸如长时间延迟和能源浪费等问题。为了提高效率,必须将投资期交通信息作为输入,并据此逐步调整交通信号周期。在我们的工作中,实现了相同的概念,但不再使用加速度计和柔性传感器,而是采用振动传感器以及RFID标签和读取器,以获取车辆位置及车主详细信息。
还通过全球移动通信系统(GSM)进行提取和发送。在论文[2]中提出了一种关于救护车、消防队和警车交通疏导的想法,旨在使其能够及时到达目的地,帮助市民挽救生命并防止正在发生的犯罪行为。在我们的工作中,采用了相同的概念,使用射频识别发射器和接收器来控制交通,使救护车能够及时到达目的地。在论文[3]中,他们使用了RFID标签和读取器,将射频识别读写器放置在交通信号灯前方,并将RFID标签附着在所有车辆上。在论文[4]中提出了利用物联网(IoT)监测健康状况的构想。
3. 提出系统
如我们所提到的,为实现本工作的目标,该系统包含两个模块。第一部分包括对通过交通信号灯的车辆数量进行识别以及检测交通拥堵情况。这些数据经过分析后,用于设置交通信号灯的绿灯时长。第二部分包括一个发射器和一个接收器,安装在交通路口附近;其次,在交通信号灯附近为救护车配备发射器和接收器。当救护车通过交通信号灯时,其行进方向的交通信号灯将自动切换为绿灯,实现交通放行。
提出系统包含两个部分。发射模块位于救护车车辆内,通过射频发射模块激活。当射频接收器接收到数据后,第二部分通过射频接收器接收数据,并将交通信号灯转为绿色。
在提出系统中使用的所有硬件模块如下所述。
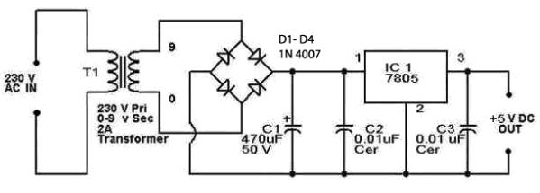
A. 稳压电源
在该RPS部分中,我们需要5伏直流电来使RPI处理器工作。该RPS模块通过滤波器和电压调节器将较高电压转换为所需的电压。通过变压器将230伏交流电降压得到12伏交流电,桥式整流器用于将交流电压转换为直流电压,1000微法电容用于滤除噪声,7805稳压器用于提供5伏直流电以驱动RPI处理器。
B. 树莓派
树莓派处理器用于集成所有输入输出外设,处理输入数据并控制输出模块。该处理器具有4个USB端口用于连接输出模块,1GB内存可高速处理数据,3.5毫米音频插座用于输出语音,CSI摄像头接口用于连接摄像头,微型SD卡用于操作系统存储,配备1.2GHz速度64位Broadcom处理器。该处理器具有40个GPIO引脚。所有输入传感器和输出模块均连接至该处理器。使用Python编程实现基于RPI的应用。
C. 射频收发模块
射频收发模块是一种超低功耗、速率为2Mbps的模块,采用基于2.4 GHz射频的通信,覆盖距离可达300米。在拥堵区域,会出现丢包和延迟问题。信息以交通信息或警示信息的形式发送,以减少事故和交通拥堵。接收模块接收数据并发送至发射器。这种射频通信可轻松传输数据。
D. 交通LED系统
该交通LED系统模块包含3个LED灯,分别为红、绿、黄,用于指示交通系统。正常情况下,LED信号会按照时间间隔自动轮换。我们设计了9灯LED阵列PCB板,并安装了所有LED灯。这些LED灯通过5伏电源供电,并串联了330欧姆电阻。
E. 液晶显示器
液晶显示器(Liquid Crystal Display,简称LCD)本质上是使用液晶技术构建的显示单元。液晶显示模块为32字符显示器,即16x2型号,每行16个字符。液晶显示模块通过16针配置与微处理器连接。液晶显示器有16个串联引脚,每个引脚的功能如下:引脚1和16:电源和接地;第3引脚:用于调节液晶显示器的亮度;引脚4–6:用于液晶显示器服务;引脚7–14:用作数据线;引脚15–16:用于控制液晶显示器的背光。
F. 软件
在电子自动化中,嵌入式系统软件模块起着重要作用。本文所提出的方案使用Python集成开发环境进行程序开发、调试和编译过程。Python是一种高效的实时应用脚本语言。树莓派模块采用Rasberian操作系统。
G. 结果与讨论
交通清障系统的硬件设置模块。该模块由树莓派模块实现,配备射频接收天线以控制交通信号灯。该提议的硬件模型集成了工作在433MHz频率的输入无线模块射频接收器和输出模块LED交通信号板。所有输入和输出模块均连接至树莓派处理器,系统将按照预设时间运行。
我们使用5V稳压电源为该硬件设置供电。
交通系统通电后的输出实现。该功能通过带有射频接收天线的树莓派模块实现,用于控制交通信号灯。通常情况下,我们编程设定每10秒交通信号灯在红灯和绿灯之间切换,以展示交通系统的基本运行。当射频接收器接收到数据时,无论当前交通信号灯为何种状态,均应变为绿灯指示,以便为应急车辆(即救护车)clearing交通。
射频系统的发射部分配有四个开关,用于指示救护车向交通控制信号发送的信息。该射频发射器安装在应急车辆救护车上。
作为原型,我们展示了北、南、东和西四个方向,并设置了四个开关。射频发射器模块中的一个开关代表一个交通方向。当我们按下第一个按钮时,数据将发送到接收器,无论当前哪个交通信号灯正在工作,对应的交通信号灯都会自动变为绿灯。
4. 结论
我们成功设计并实现了基于射频的救护车自动交通路线清空系统,采用树莓派完成。该系统通过发射部分和接收部分结合射频无线通信实现。提出系统包含两个部分:发射模块安装在救护车车辆上,并激活射频发射模块;当射频接收器接收到数据后,第二部分通过射频接收器获取数据,并将交通信号灯转为绿色。该智能系统节省了时间,挽救了患者的生命。

被折叠的 条评论
为什么被折叠?



