温馨提示:文末有 优快云 平台官方提供的学长联系方式的名片!
温馨提示:文末有 优快云 平台官方提供的学长联系方式的名片!
温馨提示:文末有 优快云 平台官方提供的学长联系方式的名片!
信息安全/网络安全 大模型、大数据、深度学习领域中科院硕士在读,所有源码均一手开发!
感兴趣的可以先收藏起来,还有大家在毕设选题,项目以及论文编写等相关问题都可以给我留言咨询,希望帮助更多的人
介绍资料
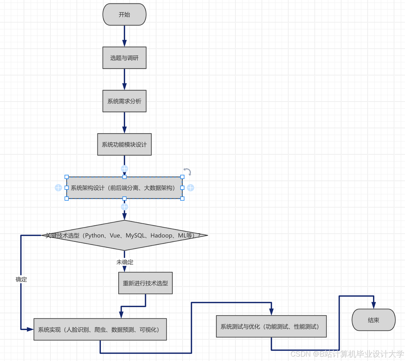
以下是一份关于《Hadoop+Spark+Hive交通拥堵预测与交通流量预测》的任务书模板,可根据实际需求调整内容:
任务书:基于Hadoop+Spark+Hive的交通拥堵与流量预测系统开发
一、项目背景与目标
随着城市化进程加快,交通拥堵成为影响城市运行效率的核心问题。通过大数据技术对交通流量进行实时分析与预测,可为交通管理部门提供科学决策支持,优化信号灯配时、规划路网改造、引导公众出行。本项目旨在构建一套基于Hadoop(分布式存储)、Spark(实时计算)、Hive(数据仓库)的交通预测系统,实现以下目标:
- 整合多源交通数据(如传感器、摄像头、GPS轨迹、天气等);
- 利用机器学习算法预测未来时段交通流量及拥堵概率;
- 提供可视化分析平台,辅助交通调度与规划。
二、任务内容与分工
1. 数据采集与预处理(负责人:XXX)
- 任务内容:
- 采集多源异构交通数据(如卡口流量、道路传感器、地图API、天气数据等);
- 使用Flume或Kafka实现数据实时传输;
- 数据清洗:处理缺失值、异常值、重复数据;
- 数据标准化:统一时间戳、坐标系、单位等。
- 技术工具:
- 数据源:交通部门API、第三方地图API(如高德/百度)、气象数据接口;
- 传输工具:Kafka/Flume;
- 清洗工具:Python(Pandas/NumPy)、Spark SQL。
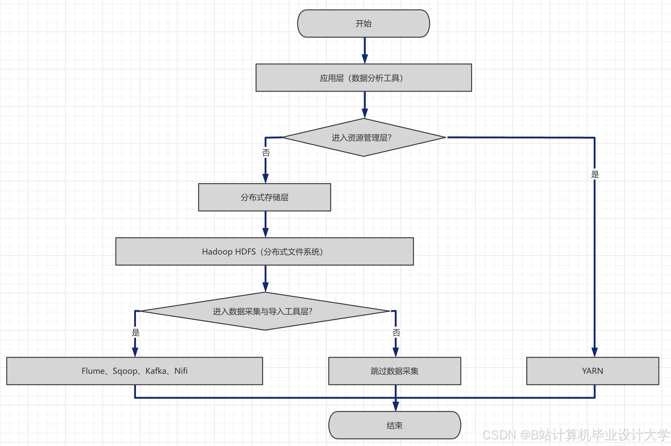
2. 数据存储与仓库构建(负责人:XXX)
- 任务内容:
- 基于Hadoop HDFS构建分布式存储集群;
- 使用Hive构建数据仓库,设计分层架构(ODS原始层、DWD明细层、DWS汇总层、ADS应用层);
- 创建交通数据表(如流量表、拥堵指数表、天气关联表等);
- 优化Hive查询性能(分区、分桶、索引)。
- 技术工具:
- Hadoop HDFS、Hive、Sqoop(数据导入导出)。
3. 流量与拥堵预测模型开发(负责人:XXX)
- 任务内容:
- 基于Spark MLlib或TensorFlow开发预测模型,包括:
- 历史流量分析:时间序列模型(ARIMA、LSTM);
- 实时拥堵预测:结合实时流量、天气、节假日等特征;
- 区域关联分析:利用图计算(GraphX)分析路段间影响关系。
- 模型评估与优化:使用MAE、RMSE等指标验证准确性。
- 基于Spark MLlib或TensorFlow开发预测模型,包括:
- 技术工具:
- Spark MLlib、TensorFlow/PyTorch(可选)、GraphX;
- 特征工程:PCA降维、特征交叉。
4. 实时计算与调度(负责人:XXX)
- 任务内容:
- 基于Spark Streaming或Flink实现实时数据处理管道;
- 开发定时任务(如每15分钟预测一次未来1小时流量);
- 集成调度系统(如Airflow)管理ETL与模型训练任务。
- 技术工具:
- Spark Streaming/Flink、Airflow、Cron。
5. 可视化与结果展示(负责人:XXX)
- 任务内容:
- 开发Web端可视化平台,展示:
- 实时交通流量热力图;
- 未来拥堵预测趋势图;
- 关键路段分析报告;
- 支持交互式查询(如按区域/时间段筛选)。
- 开发Web端可视化平台,展示:
- 技术工具:
- 前端:ECharts/D3.js、Vue.js;
- 后端:Spring Boot(提供API接口);
- 数据库:MySQL(存储元数据)。
三、技术路线
- 数据层:Hadoop HDFS存储原始数据,Hive构建数据仓库;
- 计算层:Spark负责批量计算与机器学习,Spark Streaming处理实时流数据;
- 模型层:基于历史数据训练预测模型,定期更新参数;
- 应用层:通过API将预测结果推送至可视化平台。
四、交付成果
- 完整的数据处理与预测系统代码(GitHub仓库);
- 交通数据仓库设计文档;
- 模型评估报告(含准确率、召回率等指标);
- 可视化平台部署包与使用手册;
- 项目总结报告(含技术选型分析、优化建议)。
五、时间计划
| 阶段 | 时间 | 任务内容 |
|---|---|---|
| 需求分析 | 第1周 | 确定数据源、功能需求、技术选型 |
| 环境搭建 | 第2周 | 部署Hadoop/Spark/Hive集群 |
| 数据采集 | 第3周 | 完成数据接入与初步清洗 |
| 模型开发 | 第4-5周 | 训练与优化预测模型 |
| 可视化开发 | 第6周 | 完成前端页面与后端接口联调 |
| 系统测试 | 第7周 | 压力测试、性能调优 |
| 验收交付 | 第8周 | 提交文档、部署上线 |
六、注意事项
- 数据安全:敏感信息需脱敏处理,遵守交通部门数据使用规范;
- 性能优化:重点关注Hive查询效率与Spark任务并行度;
- 模型可解释性:需提供拥堵预测的关键影响因素分析。
负责人(签字):
日期:
此任务书可根据实际项目规模、团队分工、技术栈偏好进一步细化调整。
运行截图


















推荐项目
上万套Java、Python、大数据、机器学习、深度学习等高级选题(源码+lw+部署文档+讲解等)
项目案例










优势
1-项目均为博主学习开发自研,适合新手入门和学习使用
2-所有源码均一手开发,不是模版!不容易跟班里人重复!

🍅✌感兴趣的可以先收藏起来,点赞关注不迷路,想学习更多项目可以查看主页,大家在毕设选题,项目代码以及论文编写等相关问题都可以给我留言咨询,希望可以帮助同学们顺利毕业!🍅✌
源码获取方式
🍅由于篇幅限制,获取完整文章或源码、代做项目的,拉到文章底部即可看到个人联系方式。🍅
点赞、收藏、关注,不迷路,下方查看👇🏻获取联系方式👇🏻
658

被折叠的 条评论
为什么被折叠?



