作者简介:大家好,我是smart哥,前中兴通讯、美团架构师,现某互联网公司CTO
联系qq:184480602,加我进群,大家一起学习,一起进步,一起对抗互联网寒冬
学习必须往深处挖,挖的越深,基础越扎实!
阶段1、深入多线程
阶段2、深入多线程设计模式
阶段3、深入juc源码解析
码哥源码部分
码哥讲源码-原理源码篇【2024年最新大厂关于线程池使用的场景题】
码哥讲源码-原理源码篇【揭秘join方法的唤醒本质上决定于jvm的底层析构函数】
码哥源码-原理源码篇【Doug Lea为什么要将成员变量赋值给局部变量后再操作?】
码哥讲源码【谁再说Spring不支持多线程事务,你给我抽他!】
打脸系列【020-3小时讲解MESI协议和volatile之间的关系,那些将x86下的验证结果当作最终结果的水货们请闭嘴】
创建事务信息流程图

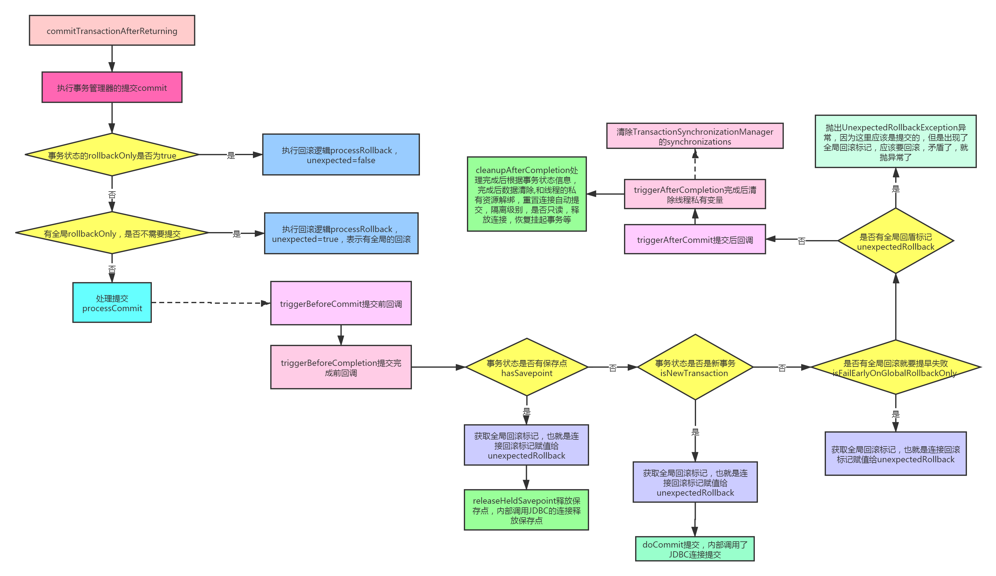
处理提交流程图

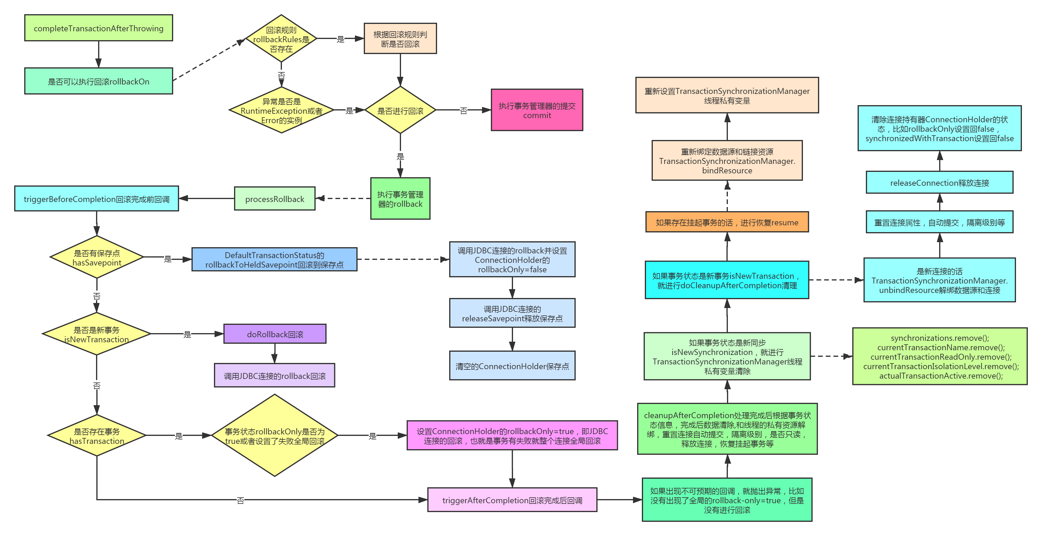
处理回滚流程图

准备和线程私有变量同步状态prepareSynchronization
前面讲了,新事务创建了,事务状态也创建了,新连接也创建了,那就需要设置一些属性了,为了避免多线程安全问题,避免用锁的情况下,设计了一些线程私有变量来存这些属性:

可以看到,只要是新的同步,就会把状态里的一些信息同步到线程私有变量里,比如事务是否激活了,事务隔离级别,事务是否只读等信息,最后还会激活事务同步状态,也就是:

内外都是REQUIRED是如何回滚的
我们还是举个例子讲:


创建事务状态
内部异常怎么就全回滚了呢,我们用前面的事务状态来分析下:
首先外部创建了一个事务,因为当前没事务,所以就是新事务,新同步,又会创建新连接,新的事务状态就这样的:

而内部的创建的事务状态是这样的,可见他用的是已存在的事务的连接,此时事务状态回滚标记还是false:

内部方法异常回滚处理
例子里面是内部出现异常,那就是内部事务先进行回滚,执行到这里,我们可以看他的状态:

doSetRollbackOnly设置了全局的回滚标记
最后是把里面的连接持有器的回滚标志设置成true了。


然后cleanupAfterCompletion里面什么都干:

可以看到内部方法异常处理什么都没干,只是把连接持有器的回滚标记设置为true,并没有真正的去执行回滚,也没有进行清除操作,外部的回滚下次说吧。
好了,今天就到这里了,希望对学习理解有帮助,大神看见勿喷,仅为自己的学习理解,能力有限,请多包涵。
630

被折叠的 条评论
为什么被折叠?



