java-springboot计算机网络在线学习平台05f785s8计算机毕业设计(配套有源码 程序 mysql数据库 论文)
本套源码可以在文本联xi,先看具体系统功能演示视频领取,可分享源码参考。
疫情把“线上自习”变成刚需,也让传统机房课堂的短板暴露无遗:实验环境搭建繁琐、学习进度无法同步、阶段成果缺少量化。借助 SpringBoot 快速启动、MySQL 高并发支撑与 B/S 架构的免安装优势,平台把“理论 + 实验 + 测评”搬到浏览器,学生随时随地跑仿真实验,老师实时查看掌握度,一键导出成绩单,真正让“网络原理”不再停留在 PPT。
功能清单
-
系统首页(轮播图、公告、热门课程、快捷入口)
-
个人中心(资料修改、密码找回、头像上传)
-
章节管理(章节编号、名称、排序、关联课程)
-
用户管理(账号、姓名、性别、年龄、电话、头像)
-
课程分类管理(多级分类、图标、描述)
-
课程学习管理(课程编号、名称、章节、大纲、视频、详情、点击量、收藏量)
-
学习资料管理(资料编号、名称、分类、图片、内容、文件、点赞、评论、收藏)
-
学生成绩管理(成绩编号、课程、分数、登记时间)
-
留言答疑(留言内容、图片、回复内容、回复图片、是否已回复)
-
在线测试管理(测试名称、时长、状态)
-
试题管理(单选、多选、判断、填空、主观题、分值、正确答案、解析、排序)
-
考试管理(组卷、开考、交卷、自动判分、成绩回写)
-
考试记录与错题本(记录用户每题答案、得分、是否批卷、错题归档)
-
收藏功能(课程、资料一键收藏)
-
系统管理(轮播图、系统简介、公告信息分类与发布)
一句话总结:从“看课”到“练题”再到“考证”,一条链路全包圆,让网络知识学得会、看得见、测得准。
注:以上是纯课题毕业设计功能介绍,并非实际开发完成,最终开发完成的毕业设计程序以下面的的环境软件、功能图和界面为准。
系统所需要的环境软件:idea、eclipse+mysql5.7、8.0+Navicat+JDK1.8+tomcat7.0
3系统分析
需求分析是研发人员经过调研和分析后准确理解客户需求,确定系统需要具备的功能。然后对系统进行可行性和功能分析,确保符合计算机网络在线学习平台的实现价值,对后续的系统创建有显著的帮助。
3.1系统可行性分析
3.1.1技术可行性分析
基于B/S架构开发的计算机网络在线学习平台,技术方面应用了目前市面上比较主流的springboot框架,数据库采用mysql,以tomcat作为服务器,这些技术非常的成熟,在市面上有非常多成熟使用的案例,从技术角度是没有问题的,并且在学校的学习中对于这些技术就会有了一定的掌握,开发过类似的项目。
3.1.2经济可行性分析
计算机网络在线学习平台大都是区域性的管理,系统中维护的范围不会非常大,因此数据并发量不会非常高,在数据并发量不是很高的情况下,系统的资源配置相对较低,用户所需要的客户端普通的电脑即可胜任。并且计算机网络在线学习管理的管理系统还会提高效率减少纸质物品的使用,节约纸质资源。避免很多的人力消耗和资源浪费。从系统的开发角度分析,此次项目的开发软件全部都是开源且免费的。不需要在开发中投入经济成本,只需要专注于开发的内容即可,不会产生相应的开发费用。系统稳定使用后系统不会有过多的运维成本,投入使用后会在实际工作中发挥出重要的作用。
3.1.3法律可行性分析
计算机网络在线学习平台是自己独立设计的,该系统是本人开发出来做毕业设计之用,并不会侵犯他人、集体和国家的利益。该系统使用正版软件开发,所有参考资料都是正规网站查询分析得出,开发的技术完全是开源免费的工具,百分百遵守国家法律法规。不会出现任何违反国家的政策和法律的。
3.2系统性能分析
- 系统安全性
计算机网络在线学习平台中,系统的安全性要有一定的保障,不仅要保证系统数据存储足够安全,还要保障数据传输过程安全,还要保证对用户权限管理是合理的。保证一些意外情况发生,导致系统数据缺损时,会有历史数据备份对数据进行还原。
- 可维护性和适应性
世界是在不断进步的,互联网也在不断发展,随着行业发展,对计算机网络在线学习平台可能会产生新的需求,好的系统应该具有可扩展性,无论在现在还是未来,都能够满足用户需求,可以长期使用本计算机网络在线学习平台。
- 可靠性
计算机网络在线学习管理在发展进步,计算机网络在线学习会越做越大,到时候系统的访问量就会比现在多很多,计算机网络在线学习平台要足够可靠,能够在并发量高的情况下,依旧保持优越的运行速度、容错能力。
3.3功能需求分析
系统的目标是为管理员和用户搭建一个网上沟通平台,保证双方的安全,并使双方的利益最大化。
3.3.1管理员需求分析
管理员端的功能主要是开放给系统的管理人员使用,能够对其他用户的进行管理,主要有系统首页、个人中心、章节管理、用户管理、课程分类管理、课程学习管理、学习资料管理、学生成绩管理、留言答疑、在线测试管理、试题管理、系统管理、考试管理等功能。并进行查看,修改和删除等操作,对系统整体运行情况进行了解。管理员用例分析图,如图3-1所示。

图3-1管理员用例分析图
3.3.2用户需求分析
用户的功能主要是对个人账号和密码进行更新管理,对网站首页、课程学习、学习资料、在线测试、公告信息、留言答疑、个人中心等功能进行查询详情等操作。用户用例分析图,如图3-2所示。

图3-2用户用例分析图
3.4系统流程分析
在本系统,非本系统的用户要想进行计算机网络在线学习管理就要注册本系统,登录时需要填写相应的资料,如有使用者,则会显示使用者名称已经存在,请再次键入使用者名称的提示框,若使用者不存在,则填写密码、确认密码等资料,并由系统判定密码与确认密码相符,确认无误后,填写使用者所填写的资料,即可进行登记。而且,为了保证系统的安全,只有在登录了本系统以后,才能进入系统后台操作。该系统的工作流程见图3-3所示。

图3-3 程序流程图
系统登录流程,通过输入账号、密码登录,系统会验证账号与密码是否正确,正确时系统会判断账号类型再进入不同的后台;不正确时,会返回到登录的第一步,输入用户重新执行登录流程。该流程如图3-4所示。

图3-4登录流程图
4系统设计
4.1功能模块设计
对本系统进行全面的系统功能的分析,可以得出计算机网络在线学习平台的功能模块图,如图4-1所示。

图4-1 系统功能模块图
4.2数据库设计
4.2.1数据库设计原则
要学习程序设计,如果你想了解数据库管理系统或根据要求开发的系统接口,你必须创建一个数据库管理系统模型来存储数据。这样,当您在应用程序编程过程中,就不需要将信息加载到操作系统页面,从而提高整个系统的工作效率。信息库管理系统中存储着许多数据,应该说是管理信息系统建设的中心和基础。信息库管理系统还为管理信息系统的建设提供了添加、删除、更改和搜索的操作功能,使管理信息系统建设能够快速查询所需的数据,而不是直接从程序代码中查找。信息库管理系统通过按照特定的方法将信息表的各个组成部分组合起来,准确地组合、分类并构成信息库管理体系。
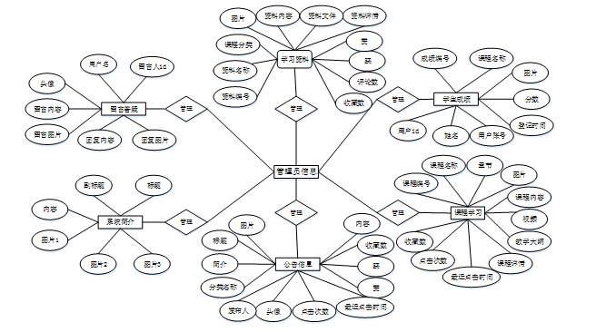
4.2.2系统E-R图
本毕业设计的E-R图描述了在系统中各个实体之间的联系,以下是对部分主要的关键实体:将“学习资料、留言答疑、系统简介、学生成绩、公告信息、课程学习”等作为实体,它们的局部E-R图,如图4-2所示:

图4-2局部E-R图
5系统实现
5.1前台功能实现
5.1.1系统首页页面
当人们打开系统的网址后,首先看到的就是首页界面。在这里,人们能够看到系统的导航条,通过导航条导航进入各功能展示页面进行操作。系统首页界面如图5-1所示:

图5-1 系统首页界面
学习资料:在学习资料页面的输入栏中输入资料名称进行查询,可以查看到学习资料详细信息;并根据需要进行收藏、下载和评论操作;学习资料页面如图5-2所示:

图5-2学习资料详细页面
公告信息:在公告信息页面的输入栏中输入标题进行查询,可以查看到公告详细信息;并根据需要进行点赞和收藏操作;公告信息页面如图5-3所示:

图5-3公告信息详细页面
课程学习:在课程学习页面的点击章节进行查询,可以查看到课程学习详细信息;并根据需要进行收藏操作;课程学习页面如图5-4所示:

图5-4课程学习详细页面
5.1.2个人中心
个人中心:在个人中心页面可以对个人中心、修改密码、学生成绩、考试记录、错题本、我的收藏进行详细操作;如图5-5所示:

图5-5个人中心界面
5.2管理员功能实现
在登录流程中,用户首先在Vue前端界面输入用户名和密码。这些信息通过HTTP请求发送到Java后端。后端接收请求,通过与MySQL数据库交互验证用户凭证。如果认证成功,后端返回给前端,允许用户访问系统。这个过程涵盖了从用户输入到系统验证和响应的全过程。登录页面如图5-6所示。

图5-6后台登录界面
管理员进入主页面,主要功能包括对系统首页、个人中心、章节管理、用户管理、课程分类管理、课程学习管理、学习资料管理、学生成绩管理、留言答疑、在线测试管理、试题管理、系统管理、考试管理等进行操作。管理员主页面如图5-7所示:

图5-7管理员主界面
章节管理功能在视图层(view层)进行交互,比如点击“查询、添加或删除”章节管理表单。这些章节管理动作被视图层捕获并作为请求发送给相应的控制器层(controller层)。控制器接收到这些请求后,调用服务层(service层)以执行相关的业务逻辑,例如验证输入数据的有效性和与数据库的交互。服务层处理完这些逻辑后,进一步与数据访问对象层(DAO层)交互,后者负责具体的数据操作如查看、修改或删除章节管理信息,并将操作结果返回给控制器。最终,控制器根据这些结果更新视图层,以便章节管理功能可以看到最新的信息或相应的操作反馈。如图5-8所示:

图5-8章节管理界面
用户管理功能在视图层(view层)进行交互,比如点击“查询、添加或删除”用户管理表单。这些用户管理表单动作被视图层捕获并作为请求发送给相应的控制器层(controller层)。控制器接收到这些请求后,调用服务层(service层)以执行相关的业务逻辑,例如验证输入数据的有效性和与数据库的交互。服务层处理完这些逻辑后,进一步与数据访问对象层(DAO层)交互,后者负责具体的数据操作如查看、修改或删除用户管理信息,并将操作结果返回给控制器。最终,控制器根据这些结果更新视图层,以便用户管理功能可以看到最新的信息或相应的操作反馈。如图5-9所示:

图5-9用户管理界面
课程分类管理功能在视图层(view层)进行交互,比如点击“查询、添加或删除”课程分类管理表单。这些课程分类管理表单动作被视图层捕获并作为请求发送给相应的控制器层(controller层)。控制器接收到这些请求后,调用服务层(service层)以执行相关的业务逻辑,例如验证输入数据的有效性和与数据库的交互。服务层处理完这些逻辑后,进一步与数据访问对象层(DAO层)交互,后者负责具体的数据操作如查看、修改或删除课程分类管理信息,并将操作结果返回给控制器。最终,控制器根据这些结果更新视图层,以便课程分类管理功能可以看到最新的信息或相应的操作反馈。如图5-10所示:

图5-10课程分类管理界面
课程学习管理功能在视图层(view层)进行交互,比如点击“查询、添加或删除”课程学习管理表单。这些课程学习管理表单动作被视图层捕获并作为请求发送给相应的控制器层(controller层)。控制器接收到这些请求后,调用服务层(service层)以执行相关的业务逻辑,例如验证输入数据的有效性和与数据库的交互。服务层处理完这些逻辑后,进一步与数据访问对象层(DAO层)交互,后者负责具体的数据操作如查看、修改或删除课程学习管理信息,并将操作结果返回给控制器。最终,控制器根据这些结果更新视图层,以便课程学习管理功能可以看到最新的信息或相应的操作反馈。如图5-11所示:

图5-11课程学习管理界面
学习资料管理功能在视图层(view层)进行交互,比如点击“查询、添加或删除”学习资料管理表单。这些学习资料管理表单动作被视图层捕获并作为请求发送给相应的控制器层(controller层)。控制器接收到这些请求后,调用服务层(service层)以执行相关的业务逻辑,例如验证输入数据的有效性和与数据库的交互。服务层处理完这些逻辑后,进一步与数据访问对象层(DAO层)交互,后者负责具体的数据操作如查看、修改查看评论或删除学习资料管理信息,并将操作结果返回给控制器。最终,控制器根据这些结果更新视图层,以便学习资料管理功能可以看到最新的信息或相应的操作反馈。如图5-12所示:

图5-12学习资料管理界面
学习成绩管理功能在视图层(view层)进行交互,比如点击“查询、添加或删除”学习成绩管理表单。这些学习成绩管理表单动作被视图层捕获并作为请求发送给相应的控制器层(controller层)。控制器接收到这些请求后,调用服务层(service层)以执行相关的业务逻辑,例如验证输入数据的有效性和与数据库的交互。服务层处理完这些逻辑后,进一步与数据访问对象层(DAO层)交互,后者负责具体的数据操作如查看、修改或删除学习成绩管理信息,并将操作结果返回给控制器。最终,控制器根据这些结果更新视图层,以便学习成绩管理功能可以看到最新的信息或相应的操作反馈。如图5-13所示:

图5-13学习成绩管理界面
在线测试管理功能在视图层(view层)进行交互,比如点击“查询、添加或删除”在线测试管理表单。这些在线测试管理表单动作被视图层捕获并作为请求发送给相应的控制器层(controller层)。控制器接收到这些请求后,调用服务层(service层)以执行相关的业务逻辑,例如验证输入数据的有效性和与数据库的交互。服务层处理完这些逻辑后,进一步与数据访问对象层(DAO层)交互,后者负责具体的数据操作如查看、修改或删除在线测试管理信息,并将操作结果返回给控制器。最终,控制器根据这些结果更新视图层,以便在线测试管理功能可以看到最新的信息或相应的操作反馈如图5-14所示:

图5-14在线测试管理界面
留言答疑功能在视图层(view层)进行交互,比如点击“查询或删除”留言答疑表单。这些留言答疑表单动作被视图层捕获并作为请求发送给相应的控制器层(controller层)。控制器接收到这些请求后,调用服务层(service层)以执行相关的业务逻辑,例如验证输入数据的有效性和与数据库的交互。服务层处理完这些逻辑后,进一步与数据访问对象层(DAO层)交互,后者负责具体的数据操作如查看、修改、回复或删除留言答疑信息,并将操作结果返回给控制器。最终,控制器根据这些结果更新视图层,以便留言答疑功能可以看到最新的信息或相应的操作反馈。如图5-15所示:

图5-15留言答疑界面
源码无偿分享,文未领取
1086

被折叠的 条评论
为什么被折叠?



