java-springboot游戏代练系统0766u5d7计算机毕业设计(配套有源码 程序 mysql数据库 论文)
本套源码可以在文本联xi,先看具体系统功能演示视频领取,可分享源码参考。
排位卡住、活动限时、皮肤要拿,自己却没时间?代练早已从“私下转账”进化到“平台担保”,但订单分散、进度不透明、账号安全没保障依旧是老大难。把交易搬上浏览器,用一套实时系统把玩家、电竞师、客服拉进同一条数据链:下单、接单、上传战绩、验收付款全流程留痕,SpringBoot 秒级开发、MySQL 稳如老狗、B/S 免安装,刚好用最低成本换来最高信任。
系统把一次代练拆成 17 个高频节点,线上闭环一次完成:
-
用户注册/登录
-
电竞师注册/登录
-
游戏类型字典
-
代练类型字典
-
游戏代练订单(需求、价格、状态、要求、封面)
-
代练领取(抢单、锁定、价格、时间)
-
代练完成(战绩截图、视频、上传时间、订单编号)
-
游戏攻略(关卡、视频、图文、发布时间)
-
游戏攻略评论与回复
-
电竞直播(视频、封面、更新时间、观看评论)
-
电竞直播评论与回复
-
收藏功能(攻略、直播、代练订单)
-
点赞/踩(攻略、直播)
-
邮箱验证码(注册、找回)
-
个人中心(密码、头像、我的订单、我的领取、我的完成、我的收藏)
-
系统公告/轮播图
-
后台仪表盘(统计卡片、快捷入口、配置参数)
一句话归纳:把“选游戏-挑段位-付定金-打单子-传战绩-验收付款”整串动作浓缩成一条可追踪的数据流,所有角色在同一页面完成协作,代练不再靠喊,进度不再靠截图,资金安全不再靠人品。
注:以上是纯课题毕业设计功能介绍,并非实际开发完成,最终开发完成的毕业设计程序以下面的的环境软件、功能图和界面为准。
系统所需要的环境软件:idea、eclipse+mysql5.7、8.0+Navicat+JDK1.8+tomcat7.0
第三章 需求分析
在软件的命周期中,需求分析是其中关键的一环。需求分析过程中不仅要对系统应该实现的功能提出准确和完善的请求,还要考虑需求的可行性。需求分析对设计和实现一个系统具有决定性的重大意义。只有充分完整的需求分析才能为后续的系统开发过程和实现成果奠定基础。
3.1 需求描述
根据日常实际需要,一方面需要在系统中实现基础信息的管理,同时还需要结合实际情况的需要,提供游戏代练功能,方便游戏代练系统管理工作的展开,综合考虑,本套系统应该满足如下要求:
首先,在系统中需要实现对基础信息,包括登录注册、个人信息修改等信息的管理,这些是系统的基础信息,和系统中其他内容密切相关。
然后,系统中需要实现对用户信息的管理,允许管理员对用户信息进行必要的设置,同时要避免管理员对个人信息进行操作,保障用户的信息安全。
3.2 系统角色需求分析
综合游戏代练系统管理经历和对网上信息归纳整理的结果,在实际应用中,将用户分为三种:管理员,用户和电竞师三个角色。其中用户可以操作的内容是有限的,管理员可以进行的操作最多。了解系统用户的分类以及可以进行的操作,对于接下来实现相关的功能具有重要的意义。
3.3 系统功能需求分析
(1)系统的通用功能包括用户登录和密码修改,是三个角色共同需要使用的功能,用例分析如图3-1所示。
图3-1 系统通用功能用例分析图
(2)管理员可以对用户管理、电竞师管理、游戏攻略管理、游戏类型管理、电竞直播管理、游戏代练管理、代练类型管理、代练领取管理、代练完成管理、系统管理、个人中心等进行基本的信息管理。其用例分析如图3-2所示。
图3-2 管理员用例图
(3)用户可以实现对个人中心、修改密码、游戏代练、代练领取、代练完成、我的收藏等信息进行操作,用例分析如图3-3所示。
图3-3用户用例图
(4)电竞师可以实现对个人中心、修改密码、电竞直播、代练领取、代练完成、我的收藏等信息进行操作,用例分析如图3-4所示。
图3-4电竞师用例图
3.4 非功能性需求分析
在系统的需求分析中除了保证系统功能需求分析准确完整,还应考虑与其相辅相成的各种其他因素,这样才能确保系统后续设计能够更加完善、清晰,确保系统实现后的有较高的使用价值。
3.4.1 先进性
为保证系统的先进性开发过程中应尽量使用先进的软件开发技术、设计方法、体系架构,符合当下的应用需求和保证性能可靠。
3.4.2 安全性
本系统中涉及三种用户角色,根据用户角色类型合理划分其页面访问权限。系统允许管理员对电竞师和用户进行必要的设置,同时要避免管理员对个人重要信息进行操作,保障用户的信息安全。
3.4.3 易用性
系统使用方便、界面友好是提高用户使用体验的重要因素。系统实现其主体功能同时,界面设计要简洁大方、使用方便、美观清晰。系统的每一项反馈都要逻辑严密,弹窗信息也是简洁明了。
3.4.4 可扩展性
可扩展性要求软件的设计要留有可升级接口和升级空间,便于今后根据新的模式需求进行功能的拓展。
3.4.5 可修改性
可修改性要求使用科学的方法设计软件,形成良好的结构和完备的文档。它的前提要保证系统设计逻辑清晰,软件结构简单明了,代码编写过程中有良好的注释习惯,便于后续对系统性能进行调整。
3.5 系统流程分析
3.5.1 登录流程
每个用户都有专属的密码和账号,在输入合法的账号和密码之后即可进入系统。登录流程如图3-5所示:
图3-5登录流程图
3.5.2 添加信息流程
管理层人员有添加信息功能。添加信息流程如图3-6所示:
图3-6 添加信息流程图
3.5.3 删除流程
用户可以选择把自己发布的信息删掉,选择要删除的信息确认之后,删除信息的操作就完成了。删除信息流程图如图3-7所示。
图3-7 删除信息流程图
3.6 本章小结
本章首先对整个系统进行了详细的需求描述,然后按照这些要求对系统的角色和功能进行了详细的分析,并对这些要求进行了详细的说明。同时为保证需求分析的全面性,还对系统的一些非功能性需求进行描述和对系统流程进行分析,为以后的系统的开发提供了一个比较完善的参考依据。
第四章 系统设计
4.1 系统总体设计
游戏代练系统的建设可以为管理提供帮助,通过对一些基础信息管理实现针对性的安排,可以按照用户的角色权限使不同用户角色看到不一样的信息界面。现根据需求阶段的分析,我们可以大致确定系统需要包含的功能如下图所示:
系统总体结构图如下,见图4-1。

图4-1 系统总体结构图
4.2 数据库设计
数据库能直观反映表现系统的需求,数据库的设计能否切实符合系统的需求关系到整个系统最终的呈现结果。通过之前的分析梳理,明确了系统中需要包含的功能和要求。系统中除了涉及对数据库的增加、删除、查寻、修改的基础操作较多,还要理清实体间的对应关系,据此完成表结构的设计与实现。
4.2.1 数据库逻辑设计
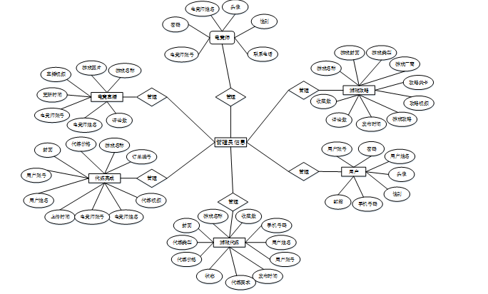
将“游戏攻略、电竞直播、电竞师、代练完成、用户、游戏代练”等作为实体,它们的局部E-R图,如图4-3所示:

图4-3局部E-R图
第五章 详细设计与实现
5.1系统功能实现
5.1.1系统首页页面
当人们打开系统的网址后,首先看到的就是首页界面。在这里,人们能够看到游戏代练系统的导航条和特产资讯等。系统首页界面如图5-1所示:

图5-1 系统首页界面
在注册流程中,用户在Vue前端填写必要信息(如用户名、密码等)并提交。前端将这些信息通过HTTP请求发送到Java后端。后端处理这些信息,检查用户名是否唯一,并将新用户数据存入MySQL数据库。完成后,后端向前端发送注册成功的确认,前端随后通知用户完成注册。这个过程实现了新用户的数据收集、验证和存储。系统注册页面如图5-2所示:

图5-2系统注册页面
游戏攻略:在游戏攻略页面的输入栏中输入游戏名称进行查询,进入游戏攻略页面可以查看游戏攻略信息,并根据需要进行收藏等操作;游戏攻略页面如图5-3所示:

图5-3游戏攻略详细页面
电竞直播:在电竞直播页面的输入栏中输入游戏名称进行查询,进入电竞直播页面可以查看电竞直播信息,并根据需要进行评论等操作;电竞直播页面如图5-4所示:

图5-4电竞直播详细页面
游戏代练:在游戏代练页面的输入栏中输入游戏名称、状态进行查询,进入游戏代练页面可以查看游戏代练信息,并根据需要进行评论等操作;游戏代练页面如图5-5所示:

图5-5游戏代练详细页面
5.1.2个人中心页面
用户个人中心:在个人中心页面输入个人信息可以进行更新操作,并在个人中心、修改密码、游戏代练、代练领取、代练完成、我的收藏页面进行详细操作;如图5-6所示:

图5-6 用户个人中心页面
电竞师个人中心:在个人中心页面输入个人信息可以进行更新操作,并在个人中心、修改密码、电竞直播、代练领取、代练完成、我的收藏页面进行详细操作;如图5-7所示:

图5-7 电竞师个人中心页面
5.2后台管理员模块实现
在登录流程中,用户首先在Vue前端界面输入用户名和密码。这些信息通过HTTP请求发送到Java后端。后端接收请求,通过与MySQL数据库交互验证用户凭证。如果认证成功,后端会返回给前端,允许用户访问系统。这个过程涵盖了从用户输入到系统验证和响应的全过程。如图5-8所示。

图5-8 管理员登录界面
管理员进入主页面,主要功能包括对用户管理、电竞师管理、游戏攻略管理、游戏类型管理、电竞直播管理、游戏代练管理、代练类型管理、代练领取管理、代练完成管理、系统管理、个人中心 等进行操作。管理员主页面如图5-9所示:

图5-9管理员主界面
用户管理功能在视图层(view层)进行交互,比如点击“查询、添加或删除”按钮或填写用户管理表单。这些用户管理表单动作被视图层捕获并作为请求发送给相应的控制器层(controller层)。控制器接收到这些请求后,调用服务层(service层)以执行相关的业务逻辑,例如验证输入数据的有效性和与数据库的交互。服务层处理完这些逻辑后,进一步与数据访问对象层(DAO层)交互,后者负责具体的数据操作如查看、修改或删除用户管理信息,并将操作结果返回给控制器。最终,控制器根据这些结果更新视图层,以便用户管理功能可以看到最新的信息或相应的操作反馈。如图5-10所示:

图5-10用户管理界面
电竞师管理功能在视图层(view层)进行交互,比如点击“查询、添加或删除”按钮或填写电竞师管理表单。这些电竞师管理表单动作被视图层捕获并作为请求发送给相应的控制器层(controller层)。控制器接收到这些请求后,调用服务层(service层)以执行相关的业务逻辑,例如验证输入数据的有效性和与数据库的交互。服务层处理完这些逻辑后,进一步与数据访问对象层(DAO层)交互,后者负责具体的数据操作如查看、修改或删除电竞师管理信息,并将操作结果返回给控制器。最终,控制器根据这些结果更新视图层,以便电竞师管理功能可以看到最新的信息或相应的操作反馈。如图5-11所示:

图5-11电竞师管理界面
游戏攻略管理功能在视图层(view层)进行交互,比如点击“查询、添加或删除”按钮或填写游戏攻略管理表单。这些游戏攻略管理表单动作被视图层捕获并作为请求发送给相应的控制器层(controller层)。控制器接收到这些请求后,调用服务层(service层)以执行相关的业务逻辑,例如验证输入数据的有效性和与数据库的交互。服务层处理完这些逻辑后,进一步与数据访问对象层(DAO层)交互,后者负责具体的数据操作如查看、修改、查看评论或删除游戏攻略管理信息,并将操作结果返回给控制器。最终,控制器根据这些结果更新视图层,以便游戏攻略管理功能可以看到最新的信息或相应的操作反馈。如图5-12所示:

图5-12游戏攻略管理界面
游戏类型管理功能在视图层(view层)进行交互,比如点击“查询、添加或删除”按钮或填写游戏类型管理表单。这些游戏类型管理表单动作被视图层捕获并作为请求发送给相应的控制器层(controller层)。控制器接收到这些请求后,调用服务层(service层)以执行相关的业务逻辑,例如验证输入数据的有效性和与数据库的交互。服务层处理完这些逻辑后,进一步与数据访问对象层(DAO层)交互,后者负责具体的数据操作如查看、修改或删除游戏类型管理信息,并将操作结果返回给控制器。最终,控制器根据这些结果更新视图层,以便游戏类型管理功能可以看到最新的信息或相应的操作反馈。如图5-13所示:

图5-13游戏类型管理界面
5.3 本章小结
本章主要基于前面系统设计的内容,详细介绍了管理员,用户和电竞师三个角色对游戏代练系统的主要功能界面进行详细介绍和展示。
源码无偿分享,文未领取

被折叠的 条评论
为什么被折叠?



