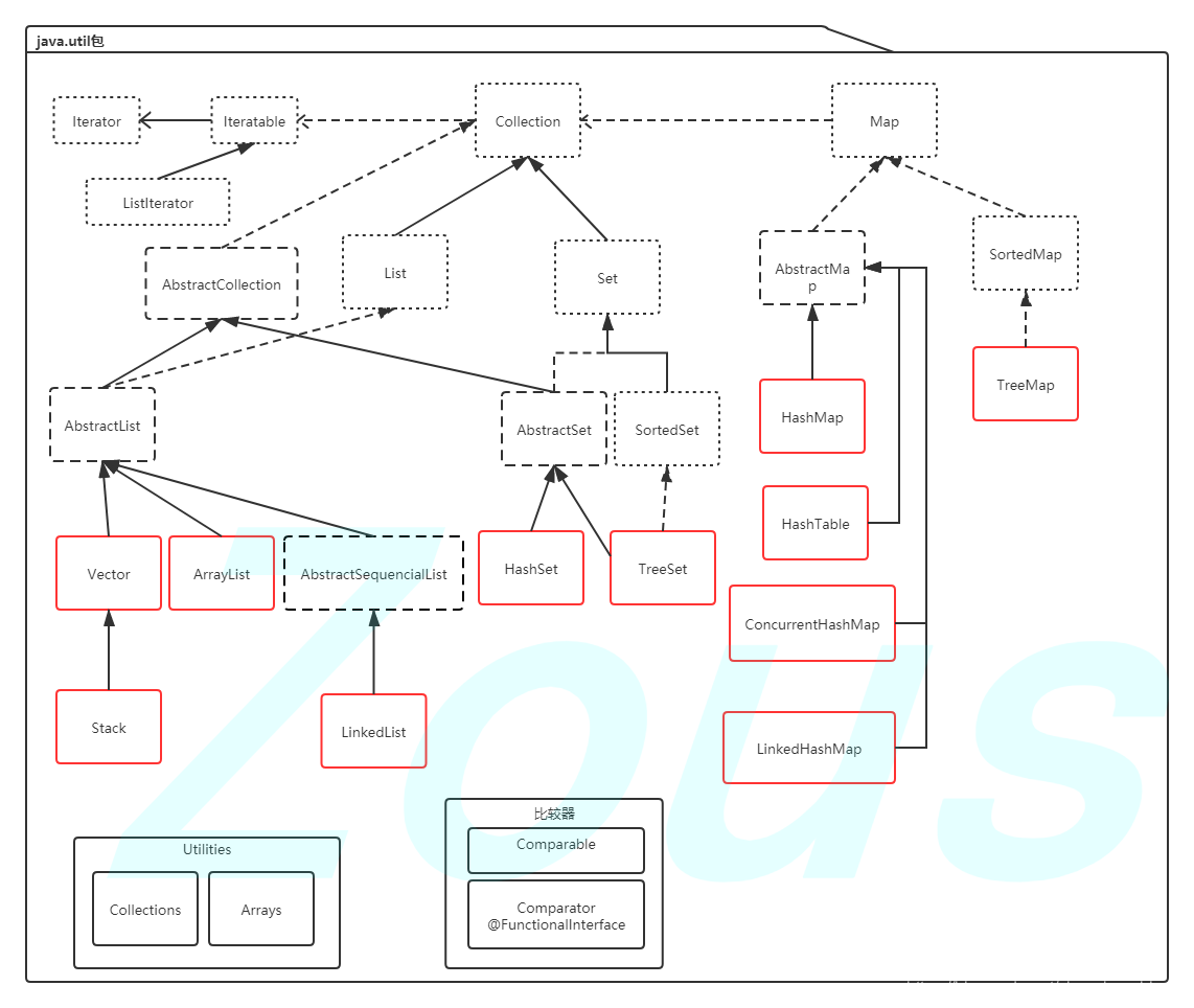
一、常用集合类框架图
二、常用类的常用方法
Collection接口的常用方法
- 1、int size(); 返回容器内数据个数
- 2、boolean isEmpty(); 容器是否为空
- 3、boolean contains(Object o)是否包含某一个对象4、Iterator<E> iterator(); 返回迭代器
- 5、Object[] toArray(); 把集合中元素以数组形式返回
- 6、T[] toArray(T[] a); 按照给定的数组返回对象
- 7、boolean add(E e); 添加一个元素
- 8、boolean remove(E e) ; 删除一个元素
- 8、boolean addAll(Collection<? extends E> c); 当前集合与集合C求并集
- 9、boolean containsAll(Collection<?> c); 当前集合是否包含集合c内全部元素?
- 10、boolean removeAll(Collection<?> c); 当前集合减去集合C,或者说是集合C以当前集合求补
- 11、boolean retainAll(Collection<?> c); 当前集合与集合C求交集
- 12、void clear(); 清空集合中的数据,集合引用将会是空集
- 13、boolean equals(Object o); 判断两个集合
- 14、boolean contains(Object o)是否包含某一个对象
- 15、具体的遍历方法要自己实现,迭代器遍历?
--------------------------------------------------------------------------------------------------------
eg:数组的全部元素
String[] desc = new String[list.size()]; list.toArray(desc); output(desc);
补充说明: https://blog.youkuaiyun.com/zhangyunfei_happy/article/details/51153754
--------------------------------------------------------------------------------------------------------
Collection类的遍历
for(Object c:A){
System.out.println(A);
}
底层实现;
一、ArrayList:数组,适合查询,随机存储、不适合频繁删除元素(数据位移)
二、LinkedList:底层采用双向链表,链表适合频繁增删元素,不适合查询
三、Vector:底层和ArrayList一致,但是vector是线程安全的,效率较低,但是通常不会采用集合自身的线程安全机制
如何优化ArrayList 和Vector?
尽量减少扩容,
一般推荐在创建集合时,指定初始化容量
线程安全机制
HashSet:哈希表/散列表
TreeSet:
最为对象的容器,靠的是底层容器对象来进行存储、每个容器都自己的本领,或者说是特点
接口描述集合类框架的结构,
一、Collection接口
1.add
2.remove
3.size
4.isEmpty
5.contains
二、Queue接口
1.add
2.offer
3.remove
4.peek
5.poll
三、List接口
1.add
2.remove
3.set
4.get
5.contains
四、Stack类
1.push
2.pop
3.peek
4.empty
5.search
五、PriorityQueue
1.comparator
2.implements Queue
六、Set
1.add
2.remove
3.contains
七、Map
1.put
2.get
3.remove
4.containsKey
5.containsValue
八、Iterater
1.hasNext
2.next
3.remove
九、ListIterator
1.hasNext
2.hasPrevious
3.next
4.previous
5.add
6.set
十、Iterable
1.foreach
2.iterator
工具类
Arrays
1.Arrays.asList
Collections
1.Collections.addAll
本文深入解析Java集合框架,包括Collection、Queue、List、Stack、PriorityQueue、Set和Map等主要接口与类的功能与使用方法。从ArrayList、LinkedList到Vector,探讨了各种集合类的底层实现与优化策略,同时介绍了遍历方法、线程安全机制及常用操作如add、remove、size等。

303

被折叠的 条评论
为什么被折叠?



