计算机毕业设计Java足球队管理系统7208eu53 (配套有源码 程序 mysql数据库 论文)本套源码可以先看具体功能演示视频领取,文末有联xi 可分享
在足球运动全球化发展与球队管理数字化转型的背景下,传统人工管理模式面临信息碎片化、流程低效化等挑战。开发足球队管理系统成为提升球队运营效率的关键,该系统通过整合信息技术实现球队日常事务的数字化管理,既能帮助教练优化训练计划与比赛安排,又能为管理者提供球员数据统计与装备管理工具,推动球队管理向智能化、规范化方向发展。
该文档围绕基于 Java 和 Spring Boot 框架开发的足球队管理系统展开。系统具备多项核心功能,涵盖用户管理(注册登录、资料维护)、商品信息管理(装备展示、库存更新)、商品分类管理(类型划分、标签设置)、足球视频管理(训练视频上传、比赛录像归档)、系统管理(公告发布、数据统计)、订单管理(装备采购、支付跟踪)、个人中心(信息修改、订单查询、收藏管理)等。
该系统功能设计紧密围绕足球队管理全流程,构建了从装备管理、视频归档到订单处理、数据统计的完整生态链。不仅实现了商品信息的可视化展示与智能检索,通过足球视频管理为球队训练提供数据支撑,还借助订单管理优化了装备采购流程。各功能模块协同运作,既满足了用户对球队信息便捷获取的需求,为管理员提供了全面的管理工具,也为足球队的数字化运营提供了切实可行的解决方案,有效平衡了管理效率与数据安全。
注:以上是纯毕业设计介绍,并非实际开发完成,最终开发完成的毕业设计程序以下面的的环境软件、功能图和界面为准。
系统所需要的环境软件:idea、eclipse+mysql5.7、8.0+Navicat+JDK1.8+tomcat7.0
3.3 系统用例分析
在设计系统的过程中,用例图是系统设计过程中必不可少的模型,用例图可以更为细致的,结合系统中人员的有关分配,能够从细节上描绘出系统中有关功能所完成的具体事件,确切的反映出某个操作以及它们相互之间的内部联系。
其中参与者就是和系统能够发生交互的外在实体,一般可以指系统的某个用户。一个用例图就能对应出系统中的一个功能过程,系统中完整的功能都是由许多不同的用例图所组成的。系统用例图如下所示:
(1)管理员可以对个人中心、用户管理、商品信息管理、商品分类管理、足球视频管理、系统管理、订单管理等进行操作管理。其用例分析如图3-1所示。

图3-1管理员用例图
(2)用户可以对个人中心、修改密码、我的订单、我的地址、我的收藏等进行基本的信息管理。用户用例分析如图3-2所示。

图3-2用户用例图
3.4 系统流程分析
流程图就是用它已经特定的图形符号以及相应的线条,用来展现出系统在执行中的整个的过程。由于这种图形能够很方便的描绘系统的一系列流程,所以它的所有的图形符号是比较关键的,基本都是一个图形符号就能表示某个过程的一个单独的步骤。流程图不只是提供出比较完整、全面的执行过程,而且在整个团队的协作设计过程中,还可以发现其中有可能存在的缺陷以及不足,便于在后续的过程中能够及时的纠正和完善系统。
通过流程图可以对系统的需求和相关过程进行分析,能够详细的细分到每个部分的设计。对于设计者来说在开发过程中能够使用流程图作为基础,可以快速提高自身的逻辑思想,并且还能在后续的操作中能够有章可循,在系统的设计中最重要的就是程序的设计,然后才是程序的具体编写,流程图便是在设计过程中重要的工具,以下就是部分流程图设计。
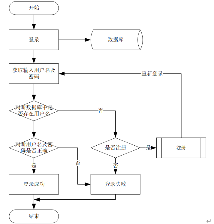
登录模块有许多规则,这些规则是用来限制用户权限的,没有登录账号的用户除了浏览文章之外不可以对网站进行操作,用户进入系统前要进行登录,登录成功后方可对相关权限的操作。系统登录流程如图3-3所示:

图3-3系统登录流程图
用户可以添加信息,内容没有问题之后按下确定键就添加成功了。添加信息的流程图如图3-4所示:

图3-4添加信息流程图
用户可以选择把自己发布的信息删掉,选择要删除的文章确认之后,删除信息的操作就完成了。删除信息流程图如图3-5所示:

图3-5添加信息流程图
3.5 本章小结
本章主要是对系统进行分析,主要介绍了可行性分析、用例分析和流程分析等。
第4章 系统设计
4.1 系统功能结构设计图
本次系统所涉及到的有关的功能,都是用功能结构图来简洁和清晰的表示出来,功能结构图就是能够把比较复杂的功能结构用图的形式清晰的描绘下来,并且为后续的设计以及测试等模块提供了明确的方向,在构思功能结构图的时候,便可以给设计的过程带来一定的思维导向,不至于在设计过程中有所遗漏,可以尽可能的明确系统所涉及到的功能。系统的功能结构图如图4-1所示。

图4-1 系统功能结构图
4.2 架构设计
(1)可行性。系统的开发一定是在架构的设计基础上。
(2)可靠性。对企事业单位的管理来讲,系统的可靠性非常重要,所以对系统架构设计上就必须具备相当高的可靠性。
(3)安全行。由于大量的数据都是存储在数据库中,这些数据价值高,所以对系统数据库的安全性要特别重视。
(4)可扩展性。在原有的技术上增加一些功能,这样能够逐渐完善网站。
(5)可维护性。在可维护性方面体现在:一是跟踪现有的错误,二是导入新功能需求到系统上,以便减少运营成本。
(6)可升级性。系统能够进行更新迭代,使用户有更好的上网体验。
下面我们将根据架构设计原则和目标来建立系统的架构设计模型。将信息系统中对象分层,可分为三层:用户界面层、业务层、数据访问层(如下图4-2所示),再把各层中的一些公共部分提出来:权限管理、异常处理,这样得到包图如图4-3所示:

图4-2 系统体系架构图

图4-3 系统功能模块包图
4.3 系统架构类图
展开包图,得到类图,它是静态结构图的架构,使各个种类之间的关系,表达了静态联系。系统类图如下图4-4所示。

4.4 数据库设计
4.4.1 数据库E-R图
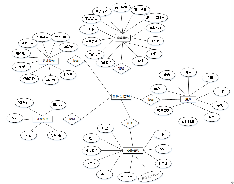
当前用户量最多的数据库是关系型数据库,属于面向对象系统设计。主要考虑的是怎样去对类映射到关系数据库的二维表上。目前可以采用数据库建模来实现。将“用户、足球视频、在线客服、公告信息、商品信息”等作为实体,它们的局部E-R图,如图4-5所示:

图4-5局部E-R图
5.1前台功能实现
5.1.1系统首页页面
当人们打开系统的网址后,首先看到的就是首页界面。在这里,人们能够看到足球队管理系统的设计与实现的导航条,通过导航条导航进入各功能展示页面进行操作。如图5-1所示:

图5-1系统首页界面
在注册流程中,用户在Vue前端填写必要信息(如用户名、密码等)并提交。前端将这些信息通过HTTP请求发送到Java后端。后端处理这些信息,检查用户名是否唯一,并将新用户数据存入MySQL数据库。完成后,后端向前端发送注册成功的确认,前端随后通知用户完成注册。这个过程实现了新用户的数据收集、验证和存储。如图5-2所示:

图5-2系统注册页面
商品信息:在商品信息页面的输入栏中输入商品名称、商品品牌、最小价格、最大价格进行查询,可以查看到商品信息详情,并根据需要进行添加到购物车、立即购买或收藏等操作;如图5-3所示:

图5-3商品信息详细页面
足球视频:在足球视频页面中,可以查看到足球视频详细信息,可根据需要进行评论或删除等操作;如图5-4所示:

图5-4足球视频详细页面
购物车模块在Vue前端允许用户选择并添加商品到他们的购物车。这些信息通过HTTP请求发送到Java后端,后端处理这些请求并在MySQL数据库中更新用户的购物车内容。用户可以查看、修改购物车中的商品数量或移除商品。最后,在结账时,用户提交订单,后端验证支付信息并处理订单,同时更新数据库中的库存状态。这个过程实现了一个从选择商品到完成购买的完整交易流程。如图5-5所示:

图5-5购物车详细页面
5.1.2个人中心界面
个人中心:在个人中心页面可以对个人中心、修改密码、我的订单、我的地址、我的收藏进行详细操作;如图5-6所示:

图5-6个人中心界面
5.2后台管理员模块实现
在登录流程中,用户首先在Vue前端界面输入用户名和密码。这些信息通过HTTP请求发送到Java后端。后端接收请求,通过与MySQL数据库交互验证用户凭证。如果认证成功,后端返回给前端,允许用户访问系统。这个过程涵盖了从用户输入到系统验证和响应的全过程;如图5-7所示:

图5-7管理员登录界面
管理员进入主页面,主要功能包括对个人中心、用户管理、商品信息管理、商品分类管理、足球视频管理、系统管理、订单管理等进行操作。管理员主页面如图5-8所示:

图5-8管理员主界面
用户功能在视图层(view层)进行交互,比如点击“查询、添加或删除”按钮或填写用户表单。这些用户表单动作被视图层捕获并作为请求发送给相应的控制器层(controller层)。控制器接收到这些请求后,调用服务层(service层)以执行相关的业务逻辑,例如验证输入数据的有效性和与数据库的交互。服务层处理完这些逻辑后,进一步与数据访问对象层(DAO层)交互,后者负责具体的数据操作如查看、修改或删除用户信息,并将操作结果返回给控制器。最终,控制器根据这些结果更新视图层,以便用户功能可以看到最新的信息或相应的操作反馈。如图5-9所示:

图5-9用户界面
商品信息功能在视图层(view层)进行交互,比如点击“查询、添加或删除”按钮或填写商品信息表单。这些商品信息表单动作被视图层捕获并作为请求发送给相应的控制器层(controller层)。控制器接收到这些请求后,调用服务层(service层)以执行相关的业务逻辑,例如验证输入数据的有效性和与数据库的交互。服务层处理完这些逻辑后,进一步与数据访问对象层(DAO层)交互,后者负责具体的数据操作如查看、修改、查看评论或删除商品信息,并将操作结果返回给控制器。最终,控制器根据这些结果更新视图层,以便商品信息可以看到最新的信息或相应的操作反馈。如图5-10所示:

图5-10商品信息界面
商品分类功能在视图层(view层)进行交互,比如点击“查询、添加或删除”按钮或填写商品分类表单。这些商品分类表单动作被视图层捕获并作为请求发送给相应的控制器层(controller层)。控制器接收到这些请求后,调用服务层(service层)以执行相关的业务逻辑,例如验证输入数据的有效性和与数据库的交互。服务层处理完这些逻辑后,进一步与数据访问对象层(DAO层)交互,后者负责具体的数据操作如查看、修改或删除商品分类信息,并将操作结果返回给控制器。最终,控制器根据这些结果更新视图层,以便商品分类功能可以看到最新的信息或相应的操作反馈。如图5-11所示:

图5-11商品分类界面
足球视频功能在视图层(view层)进行交互,比如点击“查询、添加或删除”按钮或填写足球视频表单。这些足球视频表单动作被视图层捕获并作为请求发送给相应的控制器层(controller层)。控制器接收到这些请求后,调用服务层(service层)以执行相关的业务逻辑,例如验证输入数据的有效性和与数据库的交互。服务层处理完这些逻辑后,进一步与数据访问对象层(DAO层)交互,后者负责具体的数据操作如查看、修改、查看评论或删除足球视频信息,并将操作结果返回给控制器。最终,控制器根据这些结果更新视图层,以便足球视频功能可以看到最新的信息或相应的操作反馈。如图5-12所示:

图5-12足球视频界面
源码无偿分享,文未领取
116

被折叠的 条评论
为什么被折叠?



