计算机毕设java基于的在线音乐服务系统的设计与实现8qr269 (配套有源码 程序 mysql数据库 论文)本套源码可以先看具体功能演示视频领取,文末有联xi 可分享
随着数字音乐普及,用户对音乐获取的便捷性、个性化需求提升,传统音乐传播方式(如本地存储、线下购买)存在资源分散、管理不便等问题,难以满足用户随时随地获取音乐资源的需求。为解决这些痛点,开发一套覆盖 “音乐展示 - 播放 - 互动” 的在线音乐服务系统,成为丰富用户音乐体验、规范音乐资源管理的关键。
该系统以 Java 为开发语言,基于 SSM 框架构建,搭配 MySQL 数据库,采用 B/S 架构,支持管理员、用户两类角色协同操作,核心功能全面覆盖在线音乐服务场景:首页模块提供系统导航,包含热门音乐、音乐专辑、音乐排行榜、音乐资讯、留言反馈入口,展示推荐音乐与最新资讯,方便用户快速获取服务;用户登录与注册模块支持用户创建账号(填写会员账号、姓名、性别、联系方式等),管理员账号预设,登录后可维护个人信息;个人中心模块支持用户更新个人资料(密码、头像、余额),管理我的收藏(心仪音乐 / 专辑);用户管理模块对用户账号、姓名、性别、联系方式、余额等信息进行新增、查询、修改、删除,规范用户档案;音乐分类管理模块预设音乐类别(如流行、摇滚、古典等),为音乐分类提供标准;在线音乐服务模块发布音乐信息(歌名、封面、分类、标签、专辑名称、歌手、音乐文件、发行日期、详情),用户可查看详情、播放音乐、评论、收藏;音乐专辑管理模块维护专辑信息(名称、封面、歌手、分类、类别、风格、发行时间、包含歌曲、价格、会员价),支持用户购买或收藏专辑;音乐排行榜管理模块展示热门音乐排行(排行榜名称、图片、标签、数据来源、内容、更新日期),用户可查看排行详情并播放音乐;留言反馈模块搭建用户与管理员沟通渠道,用户提交留言(内容、图片),管理员回复互动;系统管理模块包含音乐资讯发布(编辑音乐行业动态、活动)、关于我们(介绍平台背景)、轮播图维护(更新首页展示),保障平台信息及时更新;购物车模块支持用户暂存心仪专辑,调整购买数量、删除商品,方便批量下单;订单管理模块记录用户购买专辑订单(订单编号、专辑信息、购买数量、价格、支付状态、物流),用户可跟踪订单进度。
系统通过多角色协同与全流程功能设计,整合了在线音乐播放、专辑购买、用户互动等核心业务,解决了传统音乐服务中资源分散、体验单一的问题,实现了从音乐展示到用户消费的规范化管控,为用户提供便捷的音乐获取渠道,同时为平台高效管理音乐资源提供了有效支持。
注:以上是纯毕业设计介绍,并非实际开发完成,最终开发完成的毕业设计程序以下面的的环境软件、功能图和界面为准。
系统所需要的环境软件:idea、eclipse+mysql5.7、8.0+Navicat+JDK1.8+tomcat7.0
3.3.1管理员需求分析
管理员端的功能主要是开放给系统的管理人员使用,能够对用户的进行管理,包括对个人中心,用户管理,音乐分类管理,在线音乐服务管理,音乐专辑管理,音乐排行榜管理,留言反馈,系统管理进行查看,修改和删除等,对系统整体运行情况进行了解。
管理员用例分析图,如图3-1所示。

图3-1管理员用例分析图
3.3.2用户需求分析
用户的功能主要是对个人中心,我的收藏管理进行相关操作等。
用户用例分析图,如图3-2所示。

图3-2用户用例分析图
3.4系统其他需求分析
3.4.1性能要求
在开发了一个功能较为良好系统之后,首要考虑的就是它的性能要求,比如当用户使用它进行点击或提交功能时,它会产生多久的延迟,系统响应速度快不快,如果短时间同时有较多用户访问网站是否会产生系统崩溃,是否采用高并发接口,另外,存储功能进行中的代码量是否满足算法和数据结构,以及是否占用较大内存等:
(1)系统应具备快速的反映时间,对于并发特征得到解决[10]。
(2)系统对用户密码是否进行了加密并进行大量安全处理。
(3)系统代码量是否简洁,不会占用计算机太多内存。
3.4.2安全要求
对于安全要求要进行可靠性分析,可靠性分析有利于可实现安全性、可靠 性设计与系统功能设计在数据源上的统一[11]。就本系统的安全性能而言,数据的账户和密码需要以明文形式显示,并严格加密。更改密码、修改个人数据、添加信息需要相应权限。
3.4.3作业环境要求
(1)系统:Windows系统足够,兼容性强
(2)Web服务器:内置tomcat,无需安装、运行和使用
(3)数据库服务器:MySQL 5.5及以上,图形界面为SQLYG
(4)浏览器:谷歌或Firefox开发者浏览器
(5)JDK1.8及以上,内置插件maven等。
3.5系统流程分析
(1)个人信息流程图
用户在成功进入系统以后,可以获得姓名,性别,年龄等个人信息。获得个人信息的流程见图3-3所示。

图3-3个人信息流程图流程图
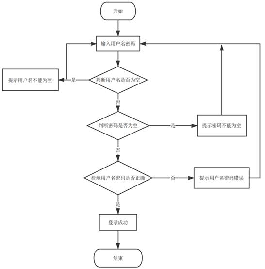
用户进行登录操作的流程图如图34。

图3-4登录界面流程图
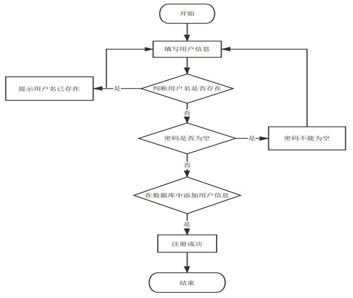
用户进行注册操作的流程图如图3-5。

图3-5用户注册流程图
3.6本章概述
本章主要介绍在线音乐服务系统的使用案例和系统的相关可行性要求。我已经从技术、经济、法律和运营四个方面确认了该系统可以在线运行。
4 系统设计
4.1系统结构图
在线音乐服务系统分为两个部分,即管理员管理和用户管理。该系统是根据用户的实际需求开发的,贴近生活。从管理员处获得的指定账号和密码可用于进入系统和使用相关的系统应用程序。管理员拥有最大的权限,其次是用户。管理员一般负责整个系统的运行维护和总体协调。
系统结构如图4-1所示。

图4-1系统结构图
4.2数据库设计
所有的网站设计但凡有数据都离不开数据库,数据库是所有项目想实现如数据获取,数据传输等功能的基石。只有合理化的数据库设计才能满足商业化的要求,数据库的主键外键连接方式特别的重要,尽量避免多对多的复杂性,字段名合理规范,且通俗易懂等,字段应根据业务进行设定,不允许操作多字段而对系统产生占用多余的内存[12]。
4.2.1数据库设计原则
设计原则自然就是要符合范式的要求,多表之间的关系要合理,理应符合系统的实际情况。
4.2.2数据库的概念设计
概念设计是将整体分为在地面上表达出来的单个个体。E-R图形象的连接了实体模型和概念模型。因此,E-R图需要根据数据库表和表字段进行合理设计,表达的概念知识点用图形描述,可以直观地让相应人员清楚,并分解整个E-R图[13]。我们通常表达不清晰没有概念的东西。但是通过E-R之间的联系,E-R模型法是对这种模糊概念的事务最简单、最常用的设计方法。
(1) 热门音乐服务实体属性图如下图4-2所示。

图4-2热门音乐服务实体属性图
(2) 音乐专辑评论实体属性图如下图4-3所示。

图4-3音乐专辑评论实体属性图
(3) 用户实体属性图如下图4-4所示。

图4-4用户实体属性图
(4) 系统E-R图如下图4-5所示。

图4-5系统E-R图
5系统的实现
5.1系统功能实现
当人们打开系统的网址后,首先看到的就是首页界面。在这里,人们能够看到在线音乐服务系统的导航条,通过导航条导航进入各功能展示页面进行操作。系统首页界面如图5-1所示:

图5-1 系统首页界面
用户注册:在系统首页点击右上角的登录/注册按钮,进入登录注册界面,单击注册进行用户注册操作,用户注册界面如图5-2所示:

图5-2 用户注册界面
热门音乐:在热门音乐页面的输入栏中输入歌名,标签,专辑名称,歌手进行查询,可以查看到热门音乐详细信息,并进行评论或收藏操作,页面如图5-3所示:

图5-3热门音乐详情信息页面
个人中心:在个人中心页面可以更新个人详细信息,并在我的收藏页面对热门音乐进行收藏操作;如图5-4所示:

图5-4 个人中心界面
5.2后台模块实现
后台用户登录,在登录页面选择需要登录的角色,在正确输入用户名和密码后,进入操作系统进行操作;如图5-5所示。

图5-5 后台登录界面
5.2.1管理员模块实现
管理员进入主页面,主要功能包括对首页,个人中心,用户管理,音乐分类管理,在线音乐服务管理,音乐专辑管理,音乐排行榜管理,留言反馈,系统管理等进行操作。管理员主页面如图5-6所示:

图5-6 管理员主界面
管理员点击用户管理。进入用户页面输入用户账号,用户姓名,性别可以查询,新增或删除用户列表,并根据需要对用户信息进行查看详情,修改或删除操作。如图5-7所示:

图5-7用户管理界面
管理员点击音乐分类管理。进入音乐分类页面输入音乐分类可以查询音乐分类列表,并根据需要对音乐分类信息进行查看详情、修改或删除操作。如图5-8所示:

图5-8音乐分类管理界面
管理员点击热门音乐管理。进入热门音乐页面输入歌名,标签,专辑名称,歌手可以查询,新增或删除热门音乐列表,并根据需要对热门音乐信息进行查看详情、修改、查看评论或删除操作。如图5-9所示:

图5-9热门音乐管理界面
管理员点击音乐专辑管理。进入音乐专辑页面输入专辑名称,歌手,专辑类别,音乐风格可以查询,新增或删除音乐专辑列表,并根据需要对音乐专辑信息进行查看详情,修改,查看评论或删除操作。如图5-10所示:

图5-10音乐专辑管理界面
管理员点击留言反馈。进入留言反馈页面输入用户名进行查询留言反馈信息。并进行查看详情,修改或删除等操作。如图5-11所示:

图5-11留言反馈界面
管理员点击系统管理,进入系统管理页面可以对音乐资讯,关于我们,轮播图管理进行详细操作,如在音乐资讯页面输入标题可以查询,新增或删除音乐资讯详细信息。并进行查看详情,修改或删除操作。如图5-12所示:

图5-12系统管理界面
5.2.2用户模块实现
用户进入主页面,主要功能包括对首页,个人中心,我的收藏管理等功能进行操作。用户主页面如图5-13所示:

图5-13 用户主界面
用户点击我的收藏管理。进入我的收藏页面输入名称可以查询或删除我的收藏列表,并根据需要对我的收藏信息进行查看详情或删除操作。如图5-14所示:

图5-14我的收藏管理界面
源码无偿分享,文未领取
基于SSM的在线音乐服务平台设计
2535

被折叠的 条评论
为什么被折叠?



