计算机毕业设计ssm校园健康饮食系统jo9kbve8
(配套有源码 程序 mysql数据库 论文)本套源码可以先看具体功能演示视频领取,文末有联xi 可分享
在当今快节奏的时代,校园饮食健康问题日益受到关注。大学生作为年轻一代的主力军,其饮食习惯与健康状况直接影响到未来社会的发展。然而,当前很多高校的饮食管理方式相对传统,信息传递效率低下,且难以满足学生多样化的饮食需求和健康监测要求。为此,设计一套基于SSM框架的校园健康饮食系统显得尤为重要。这不仅能够帮助学生更好地管理自己的饮食习惯,还能为食堂提供更高效的服务管理手段。
该系统主要通过管理员模块和用户模块实现各项功能。管理员模块包括食品信息管理、用户管理、食品分类管理、饮食资讯管理、健康论坛管理、系统基础配置管理等功能,用于维护系统正常运行并提供优质的饮食信息;用户模块则涵盖食品信息查询、饮食资讯浏览、健康论坛互动、个人中心管理、食品收藏、评论等功能,满足学生日常饮食管理与健康咨询的需要。
系统采用B/S架构,基于Java语言开发,结合MySQL数据库进行数据存储,利用SSM框架整合Spring、SpringMVC和MyBatis,实现数据层与表现层的高效分离,提高开发效率与系统稳定性。凭借简单大方的界面设计和便捷的操作流程,该校园健康饮食系统将成为校园饮食健康管理和信息服务的重要工具。
注:完成的毕业设计程序以下面的的环境软件、功能图和界面为准。
系统所需要的环境软件:idea、eclipse+mysql5.7、8.0+Navicat+JDK1.8+tomcat7.0
3.5系统用例图
一个用例图就能对应出系统中的一个功能过程,系统中完整的功能都是由许多不同的用例图所组成的。
系统用例图如图3-1、图3-2所示。

图3-1 管理员用例图

图3-2用户用例图
3.6系统流程分析
(1)个人信息流程图
用户在成功进入系统以后,可以获得昵称、性别、手机、积分等个人信息。获得个人信息的流程见图3-3所示。

图3-3个人信息流程图
用户进行登录操作的流程图如图3-4。

图3-4 用户登录界面流程图
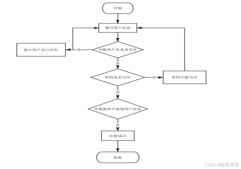
用户进行注册操作的流程图如图3-5。

图3-5 用户注册流程图
4 系统设计
4.1系统结构图
校园健康饮食系统分为二个部分,即管理员模块和用户模块。该系统是根据用户的实际需求开发的,贴近生活。从管理员处获得的指定账号和密码可用于进入系统和使用相关的系统应用程序。管理员拥有最大的权限,其次是用户。管理员一般负责整个系统的运行维护和总体协调。
系统结构如图4-1所示。

图4-1系统结构图
4.2数据库设计
所有的网站设计但凡有数据都离不开数据库,数据库是所有项目想实现如数据获取,数据传输等功能的基石。只有合理化的数据库设计才能满足商业化的要求,数据库的主键外键连接方式特别的重要,尽量避免多对多的复杂性,字段名命合理规范,且通俗易懂等,字段应根据业务进行设定,不允许操作多字段而对系统产生占用多余的内存。
4.2.1数据库设计原则
设计原则自然就是要符合范式的要求,多表之间的关系要合理,理应符合系统的实际情况。
4.2.2数据库的概念设计
概念设计是将整体分为在地面上表达出来的单个个体。E-R图形象的连接了实体模型和概念模型。因此,E-R图需要根据数据库表和表字段进行合理设计,表达的概念知识点用图形描述,可以直观地让相应人员清楚,并分解整个E-R图。我们通常表达不清晰没有概念的东西。但是通过E-R之间的联系,E-R模型法是对这种模糊概念的事务最简单、最常用的设计方法。
(1) 系统信息E-R图如下图4-2所示。

图4-2系统信息E-R图
(2) 用户信息E-R图如下图4-3所示。

图4-3用户信息E-R图
(3) 健康论坛E-R图如下图4-4所示。

图4-4 健康论坛E-R图
(4) 饮食资讯E-R图如下图4-5所示。

图4-5饮食资讯E-R图
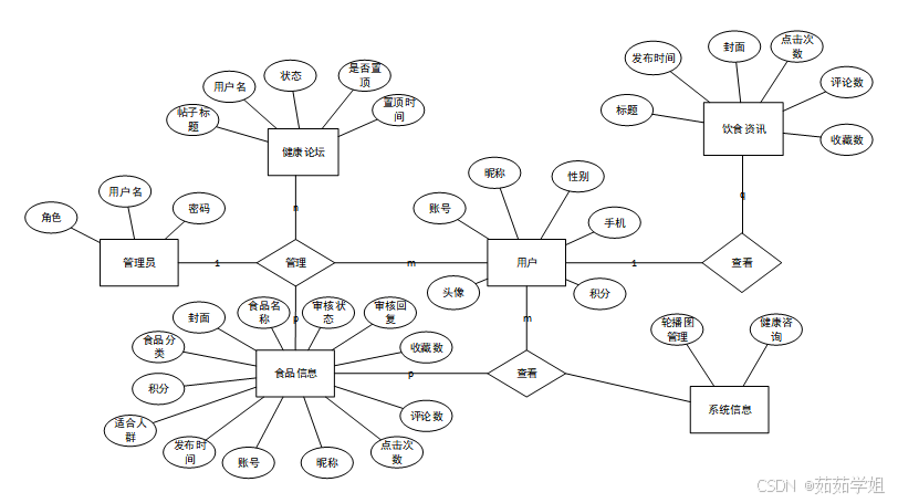
(5) 校园健康饮食系统总体E-R图如下图4-6所示。

图4-6校园健康饮食系统总体E-R图
5.1前台用户模块实现
当游客打开系统的网址后,首先看到的就是首页界面。在这里,游客能够看到校园健康饮食系统的导航条显示系统首页、食品信息、饮食资讯、健康论坛、健康咨询、个人中心等。系统首页界面如图5-1所示:

图5-1系统首页界面
在注册流程中,用户在Vue前端填写必要信息(如用户名、密码等)并提交。前端将这些信息通过HTTP请求发送到Java后端。后端处理这些信息,检查用户名是否唯一,并将新用户数据存入MySQL数据库。完成后,后端向前端发送注册成功的确认,前端随后通知用户完成注册。这个过程实现了新用户的数据收集、验证和存储。如图5-2所示。

图5-2 用户注册界面
以下是用户注册代码:
<script> export default { data() { return { ruleForm: { }, pageFlag : '', tableName:"", rules: {}, }; }, mounted(){ this.pageFlag = this.$storage.get("pageFlag"); let table = this.$storage.get("loginTable"); this.tableName = table; }, created() { }, destroyed() { }, methods: { // 获取uuid getUUID () { return new Date().getTime(); }, close(){ this.$router.push({ path: "/login" }); }, yonghutouxiangUploadChange(fileUrls) { this.ruleForm.touxiang = fileUrls; }, // 多级联动参数 // 注册 login() { var url=this.tableName+"/register"; if((!this.ruleForm.yonghuzhanghao) && `yonghu` == this.tableName){ this.$message.error(`用户账号不能为空`); return } if((!this.ruleForm.yonghuxingming) && `yonghu` == this.tableName){ this.$message.error(`用户姓名不能为空`); return } if((!this.ruleForm.mima) && `yonghu` == this.tableName){ this.$message.error(`密码不能为空`); return } if((this.ruleForm.mima!=this.ruleForm.mima2) && `yonghu` == this.tableName){ this.$message.error(`两次密码输入不一致`); return } if(`yonghu` == this.tableName && this.ruleForm.lianxidianhua&&(!this.$validate.isMobile(this.ruleForm.lianxidianhua))){ this.$message.error(`联系电话应输入手机格式`); return } if(this.ruleForm.touxiang!=null) { this.ruleForm.touxiang = this.ruleForm.touxiang.replace(new RegExp(this.$base.url,"g"),""); } this.$http({ url: url, method: "post", data:this.ruleForm }).then(({ data }) => { if (data && data.code === 0) { this.$message({ message: "注册成功", type: "success", duration: 1500, onClose: () => { this.$router.replace({ path: "/login" }); } }); } else { this.$message.error(data.msg); } }); } } };
在登录流程中,用户首先在Vue前端界面输入用户名和密码。这些信息通过HTTP请求发送到Java后端。后端接收请求,通过与MySQL数据库交互验证用户凭证。如果认证成功,后端会返回给前端,允许用户访问系统。这个过程涵盖了从用户输入到系统验证和响应的全过程。如图5-3所示。

图5-3 用户登录界面
以下是用户登录代码:
mounted() { let menus = menu.list(); this.menus = menus; for (let i = 0; i < this.menus.length; i++) { if (this.menus[i].hasBackLogin=='是') { this.roles.push(this.menus[i]) } } }, created() { this.getRandCode() }, destroyed() { }, components: { }, methods: { //注册 register(tableName){ this.$storage.set("loginTable", tableName); this.$storage.set("pageFlag", "register"); this.$router.push({path:'/register'}) }, // 登陆 login() { if (!this.rulesForm.username) { this.$message.error("请输入用户名"); return; } if (!this.rulesForm.password) { this.$message.error("请输入密码"); return; } if(this.roles.length>1) { if (!this.rulesForm.role) { this.$message.error("请选择角色"); return; } let menus = this.menus; for (let i = 0; i < menus.length; i++) { if (menus[i].roleName == this.rulesForm.role) { this.tableName = menus[i].tableName; } } } else { this.tableName = this.roles[0].tableName; this.rulesForm.role = this.roles[0].roleName; } this.$http({ url: `${this.tableName}/login?username=${this.rulesForm.username}&password=${this.rulesForm.password}`, method: "post" }).then(({ data }) => { if (data && data.code === 0) { this.$storage.set("Token", data.token); this.$storage.set("role", this.rulesForm.role); this.$storage.set("sessionTable", this.tableName); this.$storage.set("adminName", this.rulesForm.username); this.$router.replace({ path: "/index/" }); } else { this.$message.error(data.msg); } }); }, getRandCode(len = 4){ this.randomString(len) }, randomString(len = 4) { let chars = [ "a", "b", "c", "d", "e", "f", "g", "h", "i", "j", "k", "l", "m", "n", "o", "p", "q", "r", "s", "t", "u", "v", "w", "x", "y", "z", "A", "B", "C", "D", "E", "F", "G", "H", "I", "J", "K", "L", "M", "N", "O", "P", "Q", "R", "S", "T", "U", "V", "W", "X", "Y", "Z", "0", "1", "2", "3", "4", "5", "6", "7", "8", "9" ] let colors = ["0", "1", "2","3", "4", "5", "6", "7", "8", "9", "a", "b", "c", "d", "e", "f"] let sizes = ['14', '15', '16', '17', '18'] let output = []; for (let i = 0; i < len; i++) { // 随机验证码 let key = Math.floor(Math.random()*chars.length) this.codes[i].num = chars[key] // 随机验证码颜色 let code = '#' for (let j = 0; j < 6; j++) { let key = Math.floor(Math.random()*colors.length) code += colors[key] } this.codes[i].color = code // 随机验证码方向 let rotate = Math.floor(Math.random()*60) let plus = Math.floor(Math.random()*2) if(plus == 1) rotate = '-'+rotate this.codes[i].rotate = 'rotate('+rotate+'deg)' // 随机验证码字体大小 let size = Math.floor(Math.random()*sizes.length) this.codes[i].size = sizes[size]+'px' } }, } };
点击食品信息,用户在搜索栏输入食品名称、营养成分、适用人群、昵称进行查询,也可以查看食品名称、封面、食品分类、积分、适合人群、发布时间、账号、昵称、点击次数、评论数、收藏数等信息,并进行评论或者收藏等操作,如图5-4所示。

图5-4食品信息界面图
点击饮食资讯,用户在搜索栏输入标题进行查询,也可以查看标题、发布时间、封面、点击次数、评论数、收藏数等信息,并进行评论或者收藏等操作,如图5-5所示。

图5-5饮食资讯界面图
用户点击个人中心,在个人中心页面可以更新个人详细信息,还可以对修改密码、食品信息、我的发布、我的收藏进行详细操作;如图5-6所示:

图5-6个人中心界面
5.2后台管理员模块实现
管理员登录,在登录页面选择需要登录的角色,在正确输入用户名和密码后,点击登录操作;如图5-7所示。

图5-7 管理员登录界面
管理员进入主页面,主要功能包括对首页、用户、食品分类、食品信息、饮食资讯、健康论坛、系统管理、我的信息等进行操作。管理员主页面如图5-8所示:

图5-8管理员主界面
用户信息功能在视图层(view层)进行交互,比如点击“增加”按钮或填写用户信息表单。这些用户信息动作被视图层捕获并作为请求发送给相应的控制器层(control1er层)。控制器接收到这些请求后,调用服务层(service层)以执行相关的业务逻辑,例如验证输入数据的有效性和与数据库的交互。服务层处理完这些逻辑后,进一步与数据访问对象层(DAO层)交互,后者负责具体的数据操作如搜索、增加、或删除用户信息,并将操作结果返回给控制器。最终,控制器根据这些结果更新视图层,以便用户信息功能可以看到最新的信息或相应的操作反馈。在用户信息页面的输入栏中输入用户账号进行搜索,可以查看到用户详细信息,并根据需要进行更改或者删除等操作;如图5-9所示。

图5-9用户管理界面
食品分类功能在视图层(view层)进行交互,比如点击“增加”按钮或填写食品分类信息表单。这些食品分类动作被视图层捕获并作为请求发送给相应的控制器层(control1er层)。控制器接收到这些请求后,调用服务层(service层)以执行相关的业务逻辑,例如验证输入数据的有效性和与数据库的交互。服务层处理完这些逻辑后,进一步与数据访问对象层(DAO层)交互,后者负责具体的数据操作如搜索、增加、或删除食品分类,并将操作结果返回给控制器。最终,控制器根据这些结果更新视图层,以便食品分类功能可以看到最新的信息或相应的操作反馈。在食品分类页面的输入栏中输入食品分类进行搜索,可以查看到食品分类详细信息,并根据需要进行更改或者删除等操作;如图5-10所示。

图5-10食品分类界面
管理员点击食品信息,然后页面跳转到食品信息界面对食品名称、封面、食品分类、积分、适合人群、发布时间、账号、昵称、点击次数、评论数、收藏数、审核回复、审核状态等信息,可以搜索、增加或删除食品信息等操作。如图5-11所示:

图5-11食品信息界面
管理员点击饮食资讯,然后页面跳转到饮食资讯界面对标题、发布时间、封面、点击次数、评论数、收藏数等信息,可以搜索、增加或删除饮食资讯等操作。如图5-12所示:

图5-12饮食资讯界面
管理员点击健康论坛,然后页面跳转到健康论坛界面对帖子标题、用户名、状态、是否置顶、置顶时间等信息,可以搜索或删除健康论坛等操作。如图5-13所示:

图5-13健康论坛界面
管理员点击系统管理,然后页面跳转到系统管理界面对轮播图管理、健康咨询等模块信息进行详情操作。如图5-14所示:

图5-14系统管理界面
源码无偿分享,文未领取
374

被折叠的 条评论
为什么被折叠?



