网络监察局(简称网监局)在中国是一个广义的概念,通常指的是公安机关内部负责网络安全和网络犯罪侦查的部门,即公安机关网络安全保卫部门(简称“网安”)。需要注意的是,与网监局职责密切相关的另一个关键机构是网络信息办公室(简称“网信办”),它主要负责网络内容管理和意识形态监管。

一、 网络监察局(网安部门)的主要职能与工作职责
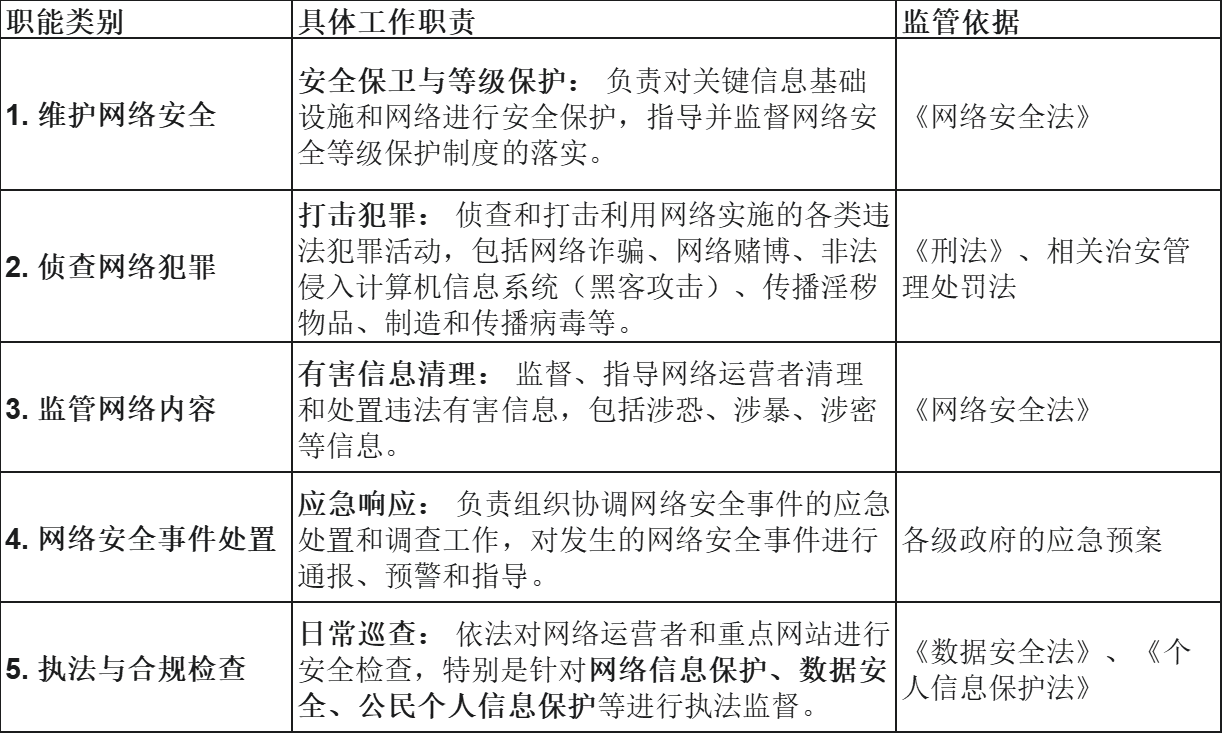
网监局的核心职能是维护国家网络空间的安全秩序,打击各类网络违法犯罪行为,并对网络运营者进行安全监管。

二、 网监局与网信办的职责区分(关键点)
虽然网监局和网信办都涉及网络,但其侧重点不同:

简而言之:网监局是“管安全、抓坏人”;网信办是“管内容、抓合规”。


804

被折叠的 条评论
为什么被折叠?



