PyTorch-Linear关系拟合
硬件:NVIDIA-GTX1080
软件:Windows7、python3.6.5、pytorch-gpu-0.4.1
一、基础知识
1、问题:y = a * x^2 + b
2、继承 torch 的 Module
二、代码展示
import torch
import torch.nn.functional as Func # 激励函数都在这
import matplotlib.pyplot as plt
x = torch.unsqueeze(torch.linspace(-1, 1, 100), dim=1) # x data (tensor), shape=(100, 1), unsqueeze(dim = 1): shape(100)->shape(100,1)
y = x.pow(2) + 0.2*torch.rand(x.size()) # noisy y data (tensor), shape=(100, 1)
# 画图
#plt.scatter(x.data.numpy(), y.data.numpy())
#plt.show()
class Net(torch.nn.Module): # 继承 torch 的 Module
def __init__(self, n_feature, n_hidden, n_output):
super(Net, self).__init__() # 继承 Module 的 __init__ 功能
# 定义每层用什么样的形式
self.hidden = torch.nn.Linear(n_feature, n_hidden) # 隐藏层线性输出, type(hidden) = torch.nn.modules.linear.Linear(一个类)
self.predict = torch.nn.Linear(n_hidden, n_output) # 输出层线性输出, type(predict) = torch.nn.modules.linear.Linear(一个类)
def forward(self, x): # 这同时也是 Module 中的 forward 功能
# 正向传播输入值, 神经网络分析出输出值
x = Func.relu(self.hidden(x)) # 激励函数(隐藏层的线性值) self.hidden.forward(x)
x = self.predict(x) # 输出值 self.predict.forward(x)
return x
net = Net(n_feature=1, n_hidden=10, n_output=1)
# print(net) # net 的结构
# optimizer 是训练的工具
optimizer = torch.optim.SGD(net.parameters(), lr=0.5) # 传入 net 的所有参数, 学习率
loss_func = torch.nn.MSELoss() # 预测值和真实值的误差计算公式 (均方差), type(torch.nn.MSELoss()) = torch.nn.modules.loss.MSELoss(一个类)
plt.ion() # 画图
plt.show()
for t in range(100):
prediction = net(x) # 喂给 net 训练数据 x, 输出预测值 net.forward(x)
loss = loss_func(prediction, y) # 计算两者的误差 loss_func.forward(prediction, y)
optimizer.zero_grad() # 清空上一步的残余更新参数值
loss.backward() # 误差反向传播, 计算参数更新值
optimizer.step() # 将参数更新值施加到 net 的 parameters 上
if t % 5 == 0:
# plot and show learning process
plt.cla()
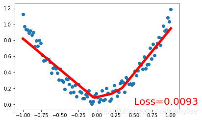
plt.scatter(x.data.numpy(), y.data.numpy())
plt.plot(x.data.numpy(), prediction.data.numpy(), 'r-', lw=5)
plt.text(0.5, 0, 'Loss=%.4f' % loss.data.numpy(), fontdict={'size': 20, 'color': 'red'})
plt.pause(0.1)
三、结果展示

四、参考:
任何问题请加唯一QQ2258205918(名称samylee)!
或唯一VX:samylee_csdn
1370

被折叠的 条评论
为什么被折叠?



