


php & laravel 学习指南
最新推荐文章于 2024-08-23 09:40:13 发布
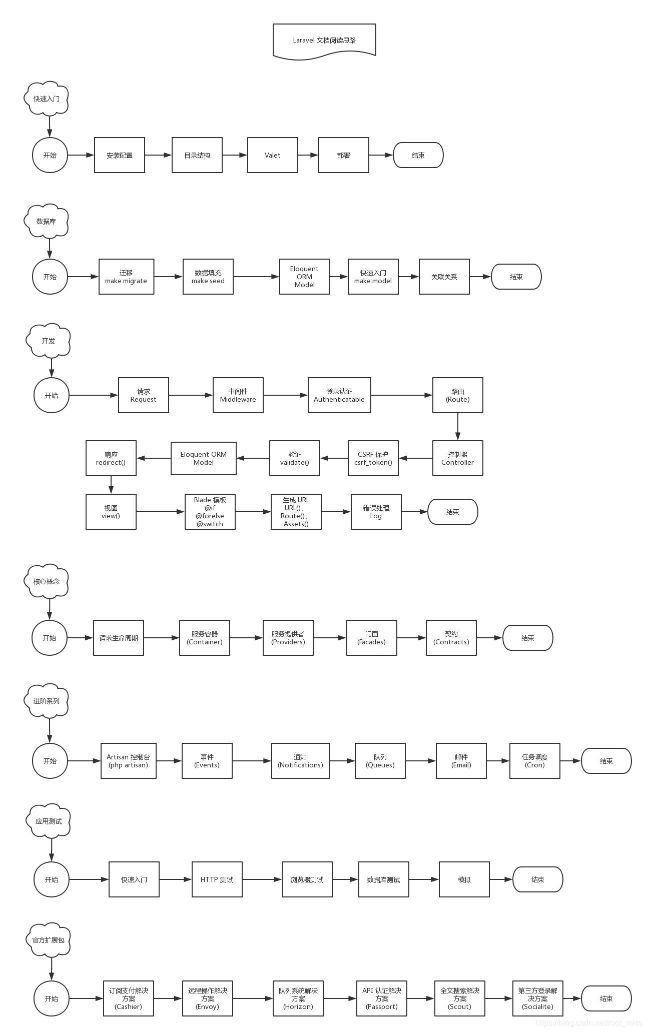
此博客为PHP与Laravel的指南,聚焦信息技术领域,能为相关开发者提供关于PHP和Laravel的知识指引。
此博客为PHP与Laravel的指南,聚焦信息技术领域,能为相关开发者提供关于PHP和Laravel的知识指引。



522
2115
6万+

被折叠的 条评论
为什么被折叠?