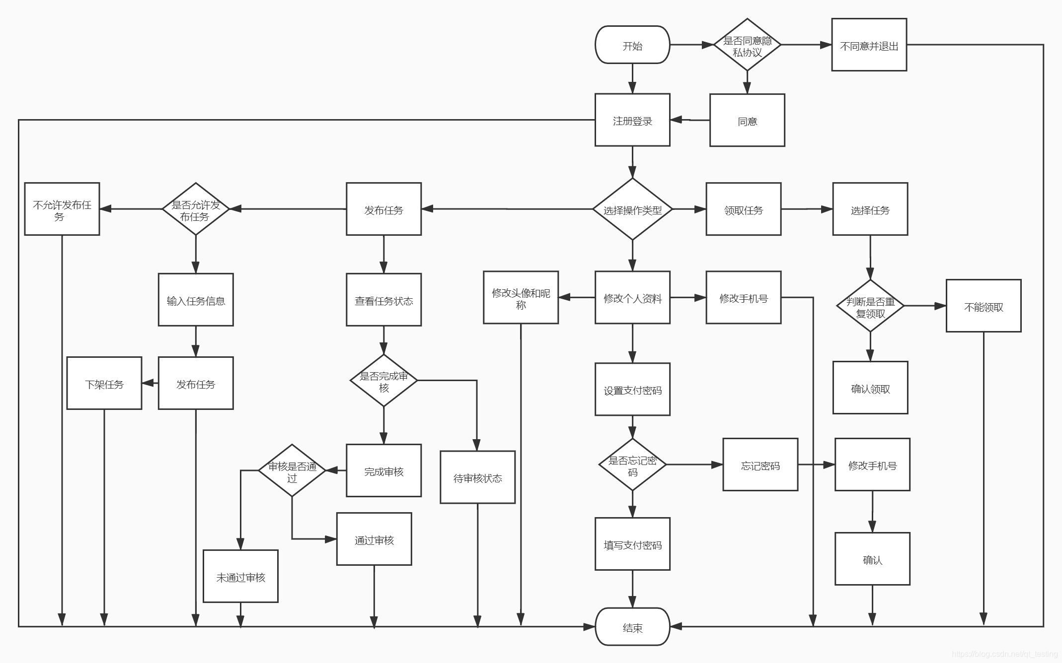
一、赞赞羊业务流程图

二、赞赞羊功能点思维导图

博客包含赞赞羊业务流程图和赞赞羊功能点思维导图,这些内容有助于了解赞赞羊相关业务流程和功能要点,属于信息技术领域软件测试相关内容。
一、赞赞羊业务流程图

二、赞赞羊功能点思维导图

1790
474
254
2420
1124
1264

被折叠的 条评论
为什么被折叠?