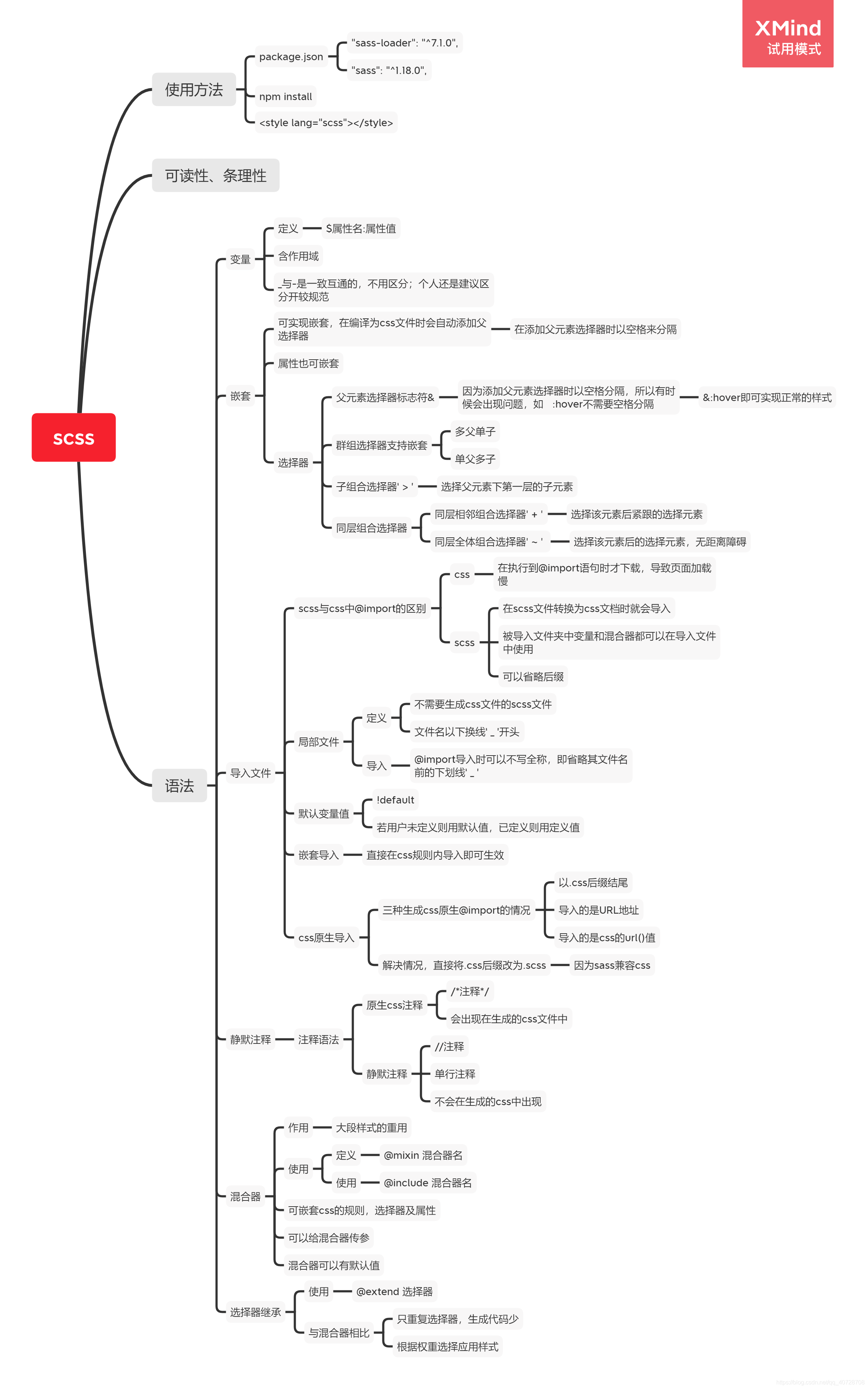
scss比css使用更具有条理性和可读性,现将scss的使用及特性整理如下
使用
npm安装
- package.json中加入下面依赖,高版本会报错,所以我在这里安装的是低版本
"node-sass": "^4.0.0",
"sass-loader": "^7.3.1", - 终端窗口运行npm install
- 在
<style>标签中加入scss,即可标签中书写scss样式
<style lang="scss" scope>
</style>
特性
变量
- 定义
$属性名:属性值 - 有作用域
- 下换线
_与横线-互通兼容,但是个人建议还是要命名规范
嵌套
- 可以实现嵌套,在编译css文件时会自动添加父元素,以空格间隔
- 属性也可以实现嵌套
文件导入
scss与css中@import的区别
- css
- 在执行到@import语句时才下载,导致页面加载慢
- scss
- 在scss文件转换为css文档时就会导入;
- 被导入文件夹中变量和混合器都可以在导入文件中使用;
- 可以省略后缀;
局部文件
- 定义
- 不需要生成css文件的scss文件
- 文件名以下换线
_开头
- 导入
- @import导入时可以不写全称,即省略其文件名前的下划线‘ _ ’
- 默认变量值
- !default:若用户未定义则用默认值,已定义则用定义值
- 嵌套导入
- 直接在css规则内导入即可生效
- css原生导入
- 三种生成css原生@import的情况
– 以.css后缀结尾
– 导入的是URL地址
– 导入的是css的url()值 - 解决情况:直接将.css后缀改为.scss,因为sass兼容css
静默注释
原生css注释
/*注释*/- 会出现在生成的css文件中
静默注释
- //注释
- 单行注释
- 不会在生成的css中出现
混合器
- 作用
大段样式的重用使用 - 定义
@mixin 混合器名 - 使用
@include 混合器名- 可嵌套css的规则,选择器及属性
- 可以给混合器传参
- 混合器可以有默认值
选择器
- 父元素选择器
&
- 因为添加父元素选择器时以空格分隔,所以有时候会出现问题,如 :hover不需要空格分隔
- &:hover即可实现正常的样式
- 群组选择器
,
和css中的选择器一直,可以选择多项元素,增强代码复用性
- 多父单子
- 单父多子
- 子组合选择器
>
选择父元素下第一层的子元素 - 同层组合选择器
- 同层相信组合选择器
+:选择该元素后紧跟的选择元素 - 同层全体组合选择器
~:选择该元素后的选择元素,无距离障碍
选择器继承
- 使用
@extend 选择器 - 与混合器相比
只重复选择器,生成代码少
根据权重选择应用样式

6487

被折叠的 条评论
为什么被折叠?



