Widget的生命周期
在Flutter中,我们常用的widget有两种:
- StatelessWidget,用于不需要维护状态的场景,它通常在build方法中通过嵌套其它Widget来构建UI,在构建过程中会递归的构建其嵌套的Widget。
- StatefulWidget,用于需要随着触发事件改变UI的场景。
注意:这里所有的生命周期方法仅仅针对widget层以及以上,讨论render层级的方法。
StatelessWidget的生命周期

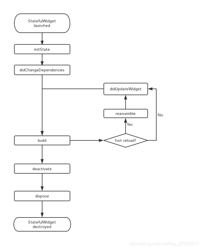
StatefulWidget的生命周期
和StatelessWidget一样,StatefulWidget也是继承自Widget类,并重写了createElement()方法,不同的是返回的Element 对象并不相同;另外StatefulWidget类中添加了一个新的接口createState()。
下面我们看看StatefulWidget的类定义:
abstract class StatefulWidget extends Widget {
const StatefulWidget({ Key key }) : super(key: key);
@override
StatefulElement createElement() => new StatefulElement(this);
@protected
State createState();
}
-
StatefulElement间接继承自Element类,与StatefulWidget相对应(作为其配置数据)。StatefulElement中可能会多次调用createState()来创建状态(State)对象。 -
createState()用于创建和Stateful widget相关的状态,它在Stateful widget的生命周期中可能会被多次调用。例如,当一个Stateful widget同时插入到widget树的多个位置时,Flutter的 framework 就会调用该方法为每一个位置生成一个独立的State实例,其实,本质上就是一个StatefulElement对应一个State实例。
State的生命周期
一个StatefulWidget类会对应一个State类,State表示与其对应的StatefulWidget要维护的状态,State中的保存的状态信息可以:
- 在widget 构建时可以被同步读取。
- 在widget生命周期中可以被改变,当State被改变时,可以手动调用其
setState()方法通知Flutter的 framework 有状态发生改变,Flutter的framework层在收到消息后,会重新调用其build方法重新构建widget树,从而达到更新UI的目的。
State中有两个常用属性:
-
widget,它表示与该State实例关联的widget实例,由Flutter的framework动态设置。注意,这种关联并非永久的,因为在应用声明周期中,UI树上的某一个节点的widget实例在重新构建时可能会变化,但State实例只会在第一次插入到树中时被创建,当在重新构建时,如果widget被修改了,Flutter的framework层会动态设置State.widget为新的widget实例。 -
context。StatefulWidget对应的BuildContext,作用同StatelessWidget的BuildContext。

这篇博客主要探讨了Flutter中StatelessWidget和StatefulWidget的生命周期,包括StatelessWidget的简单构建过程和StatefulWidget配合State类的复杂生命周期。在StatefulWidget中,State类的生命周期是重点,State对象可以在多个位置被创建,并通过setState()方法通知框架进行UI更新。
1238

被折叠的 条评论
为什么被折叠?



