










cms 垃圾回收器图:

sql查询条件图:

redis集群图谱:






redis图:




nginx:

应用图:

Kafka技术:

Css图:

springMVC DispatcherServlet类图

Kafka:

网络:

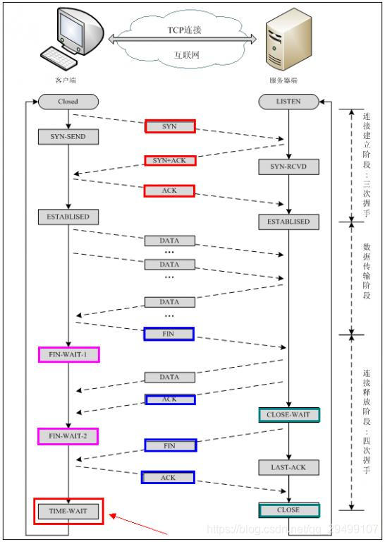
tcp:





JdbcTemplate:


tcp/ip:




















收藏:

























cms 垃圾回收器图:

sql查询条件图:

redis集群图谱:






redis图:




nginx:

应用图:

Kafka技术:

Css图:

springMVC DispatcherServlet类图

Kafka:

网络:

tcp:





JdbcTemplate:


tcp/ip:




















收藏:














852
813
4791
1050

被折叠的 条评论
为什么被折叠?