介绍
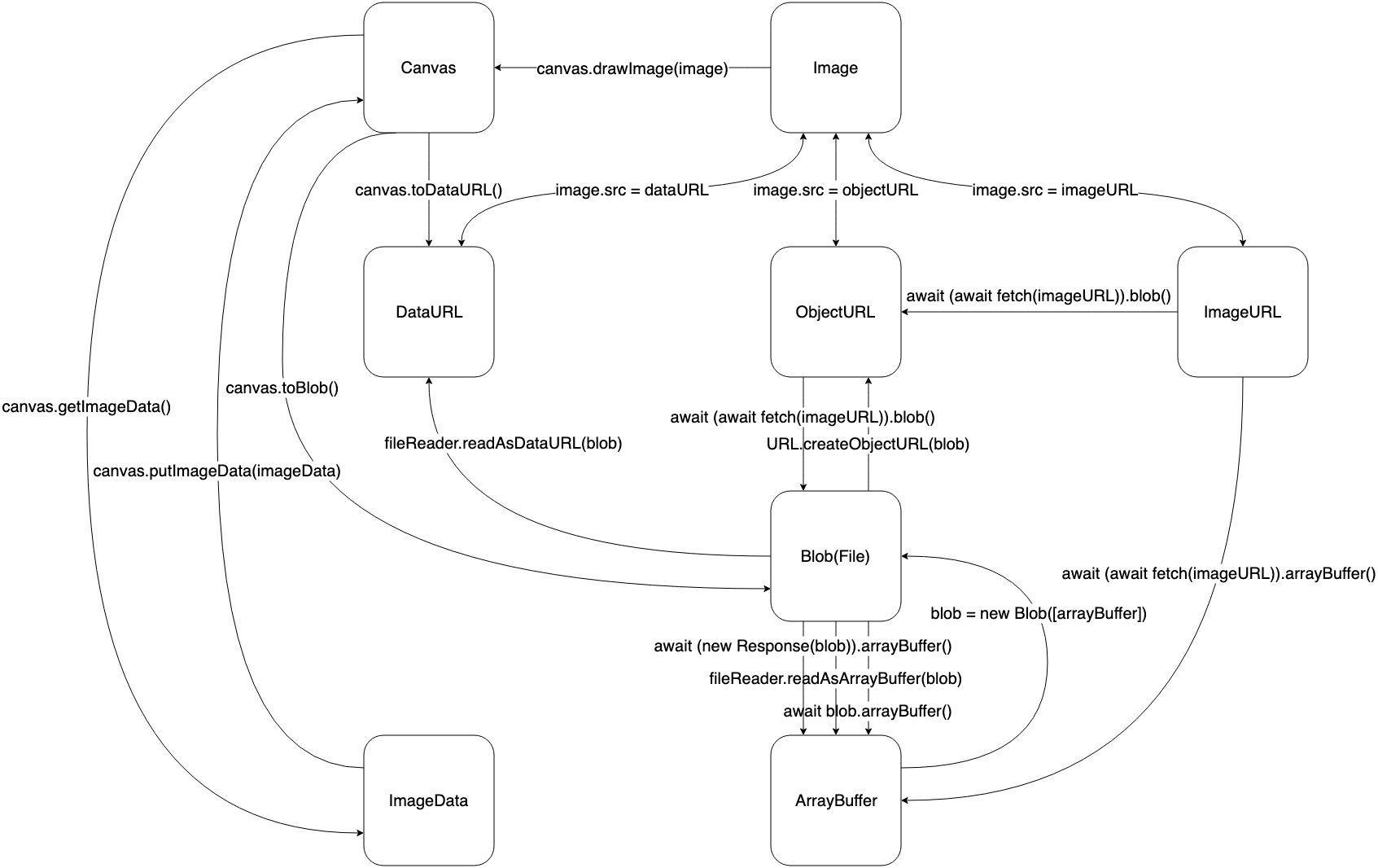
图像可以用多种不同的类型数据表示,本文将它们归纳为 5 种类型:DOM,URL,File,ImageData 和 Buffer。
图像的数据类型
DOM
<img>
<img> 元素从 URL(Data URL,HTTP URL 或 Object URL)加载图像。
<canvas>
<canvas> 元素通过 canvas API drawImage 来获取 元素上的图像数据。
URL
Data URL
Data URL 带有 base64 编码的图像数据。可以从 Data URL 数据中解码出图像的二进制数据。Data URL 数据的大小比原始的二进制数据大一些。
HTTP URL
HTTP URL 代表存储在服务器上的图像。HTTP URL 用于从服务器获取图像数据。
Object URL
Object URL 用来代表存储在浏览器内存中的 File 或 Blob 对象。Object URL 可以由createObjectURL API 来创建,并由 revokeObjectURL API 释放。
文件
Blob
Blob 是带有二进制数据的类文件对象。它包含一个只读的 size 属性和一个只读的 type 属性。你可以通过 slice,stream,text 等方法来读取二进制数据。
File
一个 File 对象是一个特殊的 Blob 对象。除了 Blob 的属性和方法外,File 对象还包含 lastModified,name 等属性。
ImageData
一个 ImageData 对象是一个 JavaScript 对象,包含 width,height 和 data 属性,分别表示图像宽度,高度和像素数据。 data 属性是一个一维数组,包含 R,G,B,A,R,G,B,A 这样格式的数据。每个 R,G,B,A 代表一个像素。可以通过
Buffer
ArrayBuffer
ArrayBuffer 是在浏览器中唯一一种访问二进制数据的方法。ArrayBuffer 代表图像的原始二进制数据缓冲区。我们无法读取和写入 ArrayBuffer ,只能将 ArrayBuffer 转换为 DataView 或 TypedArray 来读取和写入二进制数据。
Buffer
Buffer 是 Node.js 中特殊的一种 Uint8Array,Node.js 对其进行了一些优化。
在 ArrayBuffer,DataView,TypedArray 和 Buffer 之间转换

在 DOM,URL,Blob(File),ImageData 和 Buffer 之间转换

1454

被折叠的 条评论
为什么被折叠?



