当查找的文件较大,且存放在磁盘等直接存取设备中时,为了减少查找过程中对磁盘的读写次数,提高查找效率,基于直接存取设备的读写操作以"页"为单位的特征。1972年R.Bayer和E.M.McCreight提出了一种称之为B-树的多路平衡查找树。它适合在磁盘等直接存取设备上组织动态的查找表。
1、定义与特性
B-树是一种平衡的多路查找树,在文件系统中有所应用。主要用作文件的索引。
B-树结构特性:
一棵m阶B-树,或为空树,或为满足下列特性的m叉树:(m≥3)
(1)根结点只有1个,关键字字数的范围[1,m-1],分支数量范围[2,m];
(2)除根以外的非叶结点,每个结点包含分支数范围[[m/2],m],即关键字字数的范围是[[m/2]-1,m-1],其中[m/2]表示取大于m/2的最小整数;
(3)非叶结点是由叶结点分裂而来的,所以叶结点关键字个数也满足[[m/2]-1,m-1];
(4)所有的非终端结点包含信息:(n,P0,K1,P1,K2,P2,……,Kn,Pn),
其中Ki为关键字,Pi为指向子树根结点的指针,并且Pi-1所指子树中的关键字均小于Ki,而Pi所指的关键字均大于Ki(i=1,2,……,n),n+1表示B-树的阶,n表示关键字个数,即[ceil(m / 2)-1]<= n <= m-1;
(5)所有叶子结点都在同一层,并且指针域为空,具有如下性质:
根据B-树定义,第一层为根有一个结点,至少两个分支,第二层至少2个结点,i≥3时,每一层至少有2乘以([m/2])的i-2次方个结点([m/2]表示取大于m/2的最小整数)。若m阶树中共有N个结点,那么可以推导出N必然满足N≥2*(([m/2])的h-1次方)-1 (h≥1),因此若查找成功,则高度h≤1+log[m/2](N+1)/2,h也是磁盘访问次数(h≥1),保证了查找算法的高效率。
从以上的定义特性可总结出如下结论:对于m阶B-树
2)除根结点和叶子结点外,其它每个结点至少有[ceil(m / 2)]个孩子(其中ceil(x)是一个取上限的函数);
3)若根结点不是叶子结点,则至少有2个孩子(特殊情况:没有孩子的根结点,即根结点为叶子结点,整棵树只有一个根节点);
4)所有叶子结点都出现在同一层,叶子结点不包含任何关键字信息(叶子节点只是没有孩子和指向孩子的指针,这些节点也存在,也有元素)。
5)每个非终端结点中包含有n个关键字信息: (n,P0,K1,P1,K2,P2,......,Kn,Pn)。其中:
a) Ki (i=1...n)为关键字,且关键字按顺序升序排序K(i-1)< Ki。
b) Pi为指向子树根的接点,且指针P(i-1)指向子树种所有结点的关键字均小于Ki,但都大于K(i-1)。
c) 关键字的个数n必须满足: [ceil(m / 2)-1]<= n <= m-1。
6)每个结点能包含的关键字的个数有一个上界和下界。这些界可以称为B-树的相应结点的最小度数(内结点中结点最小孩子数目,即前面提到指针P的个数)的固定整数t>=2来表示
a).每个非根结点必须至少有t-1个关键字,每个非根的内结点至少有t个子女,即。如果树是非空的,则根结点至少包含一个关键字。
b).每个结点可包含至多2t-1个关键字,每个非根的内结点至多可有2t个子女。如果一个结点是满的,则它有2t-1个关键字.
c).综上根节点关键字的个数范围: [1, 2*t - 1],非根节点关键字的个数范围: [t-1, 2*t - 1]
下图给出了典型的3阶B-树

B-树中的每个结点根据实际情况可以包含大量的关键字信息和分支(当然是不能超过磁盘块的大小,根据磁盘驱动(disk drives)的不同,一般块的大小在1k~4k左右);这样树的深度降低了,这就意味着查找一个元素只要很少结点从外存磁盘中读入内存,很快访问到要查找的数据
以上定义特性均为网上资料综合而来,下面给出对于分支关键字个数以及度数的范围简要总结:
一个m阶B-树:
1).对于根节点,子树(孩子或者称为分支)个数取值范围[2,m],关键字个数范围[1,m-1]
2).对于内结点,分支数范围[ceil(m/2),m],关键字个数的范围是ceil(m/2)-1,m-1]
3).对于最小度数为t>=2的结点,根节点关键字的个数范围: [1, 2*t - 1],非根节点关键字的个数范围: [t-1, 2*t - 1],分支的个数范围:[t, 2*t]
PS 关于最小度数的理解:个人理解为对于m阶B-树t=ceil(m/2)
B-树定义的结点
#define MAXM 10 /*定义B-树的最大的阶数*/
typedef int KeyType; /*KeyType为关键字类型*/
typedef struct BTNode /*B-树结点类型定义*/
{
int keynum; /*结点当前拥有的关键字的个数*/
KeyType key[MAXM]; /*key[1..keynum]存放关键字,key[0]不用*/
struct BTNode *parent; /*双亲结点指针*/
struct BTNode *ptr[MAXM]; /*孩子结点指针数组ptr[0..keynum]*/
}BTTree;
2.B-树复杂度与高度
它的高度是
(这个是网上给的结果,与后面推导的结果有异议),而不是其它几种树的H=log2n,其中T为度数(每个节点包含的元素个数),即所谓的阶数,n为总元素个数或总关键字数。
上面B树高度的公式也可以进行推导得出,将每一层级的的元素个数加起来,比如度为T的节点,根为1个节点,第二层至少为2个节点,第三层至少为2t个节点,第四层至少为2t*t个节点。将所有最小节点相加,推导过程:n>=1+2t+2t*t+2t3+.....+2th-1=1+2t(1+t+t*t+t3+....+th-2)=1+2t*(th-1-1)/(t-1)>=1+2(t-1)*(th-1-1)/(t-1) |最后一个不等式推出的原因:t>=2
最后推出结果h<=logt((n+1)/2)+1
网上给的公式是
但是个人感觉推导并不严密,而且中间似乎有错误,结果我也没推出来和他们一样的 ,不知道什么缘故 如果笔者推算错误 希望指出
关于时间复杂度借用网上给出的过程不过都没有给出解释,其中M为设定的非叶子结点最多子树个数,N为关键字总数;所以B-树的性能总是等价于二分查找(与M值无关),也就没有B树平衡的问题;

2.基本操作
这里只给出插入删除操作,查找操作相对简单的多 这里不做解释
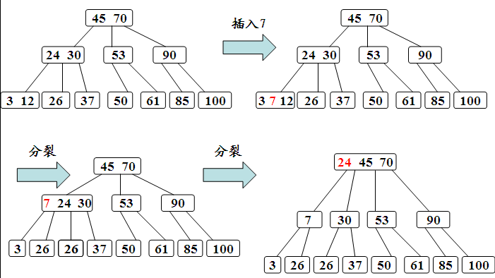
1)B-树的插入操作(重点判断是否满足n<=m-1)
a.利用前述的B-树的查找算法查找关键字的插入位置。若找到,则说明该关键字已经存在,直接返回。否则查找操作必失败于某个最低层的非终端结点上。
b.判断该结点是否还有空位置。即判断该结点的关键字总数是否满足n<=m-1。若满足,则说明该结点还有空位置,直接把关键字k插入到该结点的合适位置上。若不满足,说明该结点己没有空位置,需要把结点分裂成两个。
分裂的方法是:生成一新结点。把原结点上的关键字和k按升序排序后,从中间位置把关键字(不包括中间位置的关键字)分成两部分。左部分所含关键字放在旧结点中,右部分所含关键字放在新结点中,中间位置的关键字连同新结点的存储位置插入到父结点中。如果父结点的关键字个数也超过(m-1),则要再分裂,再往上插。直至这个过程传到根结点为止。




2).B-树的删除操作(重点判断删除所在结点及其兄弟结点,父结点中n>ceil(m/2)-1,n=ceil(m/2)-1,n<ceil(m/2)-1)
在B-树上删除关键字K的过程也可以分为两步完成
a.利用前述的B-树的查找算法找出该关键字所在的结点。然后根据 k所在结点是否为叶子结点有不同的处理方法。
b.若该结点为非叶结点,且被删关键字为该结点中第i个关键字key[i],则可从指针son[i]所指的子树中找出最小关键字Y,代替key[i]的位置,然后在叶结点中删去Y。因此,把在非叶结点删除关键字k的问题就变成了删除叶子结点中的关键字的问题了。
在B-树叶结点上删除一个关键字的方法是
首先将要删除的关键字 k直接从该叶子结点中删除。然后根据不同情况分别作相应的处理,共有三种可能情况:
a.如果被删关键字所在结点的原关键字个数n>=ceil(m/2),说明删去该关键字后该结点仍满足B-树的定义。这种情况最为简单,只需从该结点中直接删去关键字即可。
b.如果被删关键字所在结点的关键字个数n等于ceil(m/2)-1,说明删去该关键字后该结点将不满足B-树的定义,需要调整。
调整过程为:如果其左右兄弟结点中有“多余”的关键字,即与该结点相邻的右(左)兄弟结点中的关键字数目大于ceil(m/2)-1。则可将右(左)兄弟结点中最小(大)关键字上移至双亲结点。而将双亲结点中小(大)于该上移关键字的关键字下移至被删关键字所在结点中。
c.如果左右兄弟结点中没有“多余”的关键字,即与该结点相邻的右(左)兄弟结点中的关键字数目均等于ceil(m/2)-1。这种情况比较复杂。需把要删除关键字的结点与其左(或右)兄弟结点以及双亲结点中分割二者的关键字合并成一个结点,即在删除关键字后,该结点中剩余的关键字加指针,加上双亲结点中的关键字Ki一起,合并到Ai(即双亲结点指向该删除关键字结点的左(右)兄弟结点的指针)所指的兄弟结点中去。如果因此使双亲结点中关键字个数小于ceil(m/2)-1,则对此双亲结点做同样处理。以致于可能直到对根结点做这样的处理而使整个树减少一层。
总之,设所删关键字为非终端结点中的Ki,则可以指针Ai所指子树中的最小关键字Y代替Ki,然后在相应结点中删除Y。对任意关键字的删除都可以转化为对最下层关键字的删除。

如图示:
a、被删关键字Ki所在结点的关键字数目不小于ceil(m/2),则只需从结点中删除Ki和相应指针Ai,树的其它部分不变。

b、被删关键字Ki所在结点的关键字数目等于ceil(m/2)-1,则需调整。调整过程如上面所述。

c、被删关键字Ki所在结点和其相邻兄弟结点中的的关键字数目均等于ceil(m/2)-1,假设该结点有右兄弟,且其右兄弟结点地址由其双亲结点指针Ai所指。则在删除关键字之后,它所在结点的剩余关键字和指针,加上双亲结点中的关键字Ki一起,合并到Ai所指兄弟结点中(若无右兄弟,则合并到左兄弟结点中)。如果因此使双亲结点中的关键字数目少于ceil(m/2)-1,则依次类推.



1608

被折叠的 条评论
为什么被折叠?



