股票期权合约为上交所统一制定的、规定买方有权在将来特定时间以特定价格买入或者卖出约定股票或者跟踪股票指数的交易型开放式指数基金(ETF)等标的物的标准化合约。 期权是交易双方关于未来买卖权利达成的合约。
就个股期权来说,期权的买方(权利方)通过向卖方(义务方)支付一定的费用(权利金),获得一种权利,即有权在约定的时间以约定的价格向期权卖方买入或卖出约定数量的特定股票或ETF。
当然,买方(权利方)也可以选择放弃行使权利。如果买方决定行使权利,卖方就有义务配合。 期权的产生 股票期权作为企业管理中一种激励手段源于上世纪50年代的美国,70-80年代走向成熟,为西方大多数公众企业所采用。中国的股票期权计划始于上世纪末,曾出现了上海仪电模式、武汉模式及贝岭模式等多种版本,但都是处于政策不规范前提下的摸索阶段。
直到2005年12月31日,中国证监会颁布了《上市公司股权激励管理办法(试行)》,我国的股权激励特别是实施股票期权计划的税收制度和会计制度才有章可循,有力的推动了我国股票期权计划的发展。 期权的价格叫作权利金。权利金是指期权买方为获得期权合约所赋予的权利而向期权卖方支付的费用。对期权买方来说,不论未来小麦期货的价格变动到什么位置,其可能面临的最大损失只不过是权利金而已。
期权的这一特色使交易者获得了控制投资风险的能力。而期权卖方则从买方那里收取期权权利金,作为承担市场风险的回报。
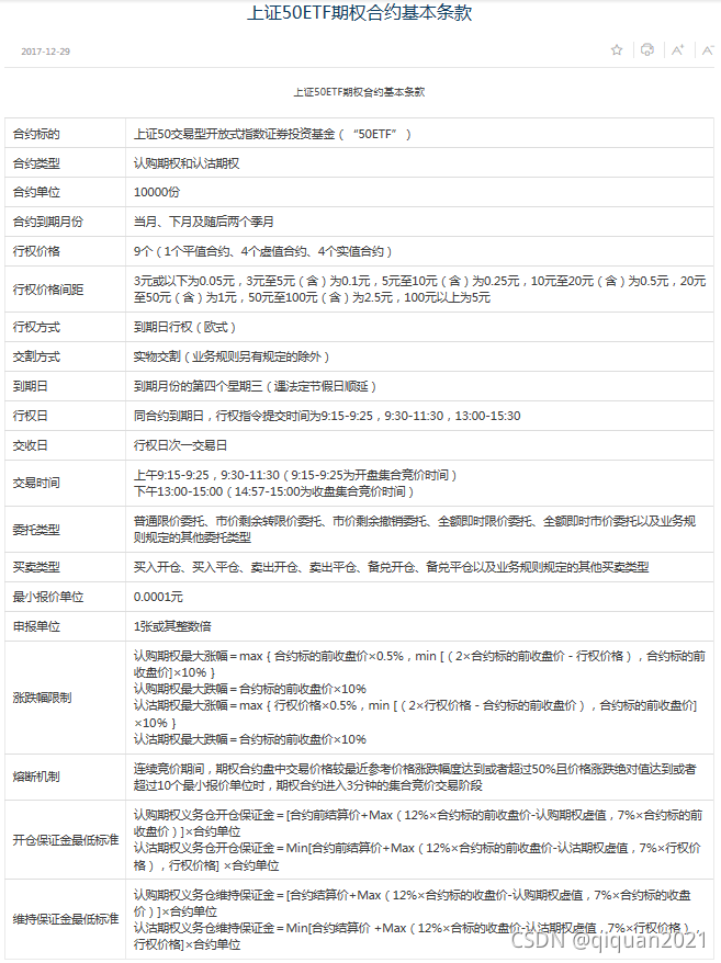
上证50ETF期权合约期权条款
沪深300ETF期权合约期权条款
期权特点 损益结构 与股票、期货等投资工具相比,期权的与众不同之处在于其非线性的损益结构。 正是期权的非线性的损益结构,才使期权在风险管理、组合投资方面具有了明显的优势。通过不同期权、期权与其他投资工具的组合,投资者可以构造出不同风险收益状况的投资组合。 期权交易风险 期权交易中,买卖双方的权利义务不同,使买卖双方面临着不同的风险状况。
对于期权交易者来说,买方与卖方部位的均面临着权利金不利变化的风险。这点与期货相同,即在权利金的范围内,如果买的低而卖的高,平仓就能获利。相反则亏损。与期货不同的是,其风险控制在权利金范围内。
期权空头持仓的风险则存在与期货部位相同的不确定性。由于期权卖方收到的权利金能够为其提供相应的担保,从而在价格发生不利变动时,能够抵消期权卖方的部份损失。 虽然期权买方的风险有限,但其亏损的比例却有可能是100%,有限的亏损加起来就变成了较大的亏损。期权卖方可以收到权利金,一旦价格发生较大的不利变化或者波动率大幅升高,尽管期货的价格不可能跌至零,也不可能无限上涨,但从资金管理的角度来讲,对于许多交易者来说,此时的损失已相当于“无限”了。
因此,在进行期权投资之前,投资者一定要全面客观地认识期权交易的风险。
了解更多期权基础,或者想参与期权,未达到券商门槛,分仓零门槛了解一下

1万+

被折叠的 条评论
为什么被折叠?



