引言
在开发复杂的大语言模型应用时,工程师常被多步推理、状态管理和任务协调等问题困扰。传统代码结构在应对涉及决策、回溯、状态传递和多轮交互的场景时往往力不从心。而LangGraph的诞生正是为了解决这些挑战,它将应用逻辑转化为可操作的图结构,让复杂工作流的设计变得前所未有地直观高效。
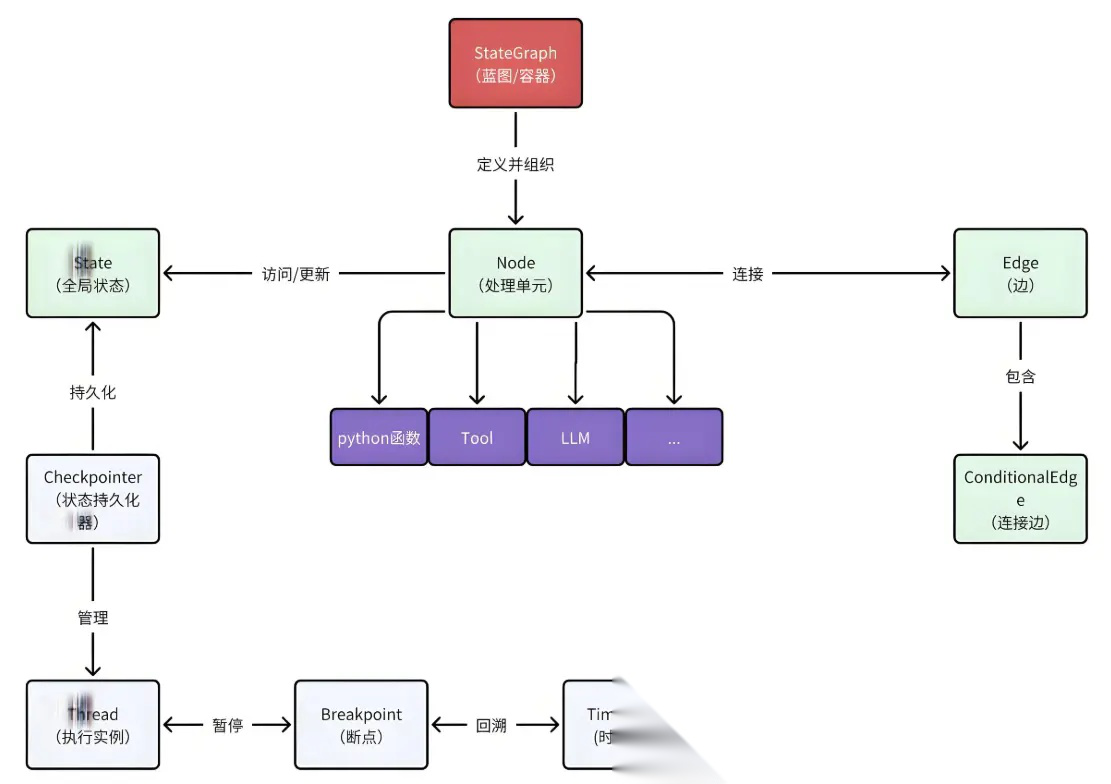
LangGraph技术定位:超越传统工作流引擎

LangGraph并非LangChain的附属品,而是基于图的并行执行引擎。它继承了LangChain的接口与生态优势,但核心创新在于其状态驱动的编程模型:
from import class AppState TypedDict str list str # 1. 定义状态容器 # 2. 声明节点逻辑 def search_node state: AppState dict "user_query" return "search_results" # 更新状态字段 # 3. 构建工作流图 "search" "search" "search" # 单向图结构 # 4. 编译可执行图 compile
其技术栈亮点如下:
- 强类型状态容器:通过TypedDict强制执行数据结构约束
- 自动脏位检查:仅在被修改的状态字段触发下游节点执行
- 无死循环机制:运行时自动检测循环依赖并抛出异常
- 断点续传设计:持久化检查点实现意外中断后的流程恢复
二.革命性架构设计解析

- 状态即流程驱动者
传统DAG中节点显式调用关系:
A B
LangGraph采用状态驱动范式:
状态变化事件 → 触发满足条件的节点 → 生成新状态
此模型天然支持多路径并行、基于状态的决策路由,真正实现以数据流控制程序流。
- 条件边缘动态路由
实现复杂分支决策的核心机制体现在条件边缘(Conditional Edges):
from import def should_analyze state: AppState str return "analyze" if len "search_results" 3 else "END" "search" # 基于当前状态选择路径 "analyze" "analysis_node" "END"
这种声明式条件机制支持:
- 基于置信度分数选择分支
- 根据搜索结果数量动态调整流程
- 错误发生时重定向到恢复节点
- 异步执行引擎核心
当多个节点具备并行执行条件时:
"web_search" "db_query" "web_search" "combine" "db_query" "combine" # 双源汇聚
LangGraph自动完成:
- 同时启动web_search和db_query节点
- 等待两者返回结果
- 将双方结果整合后触发combine节点
- 内置信号量控制并发度防止资源过载
三.实战案例:构建多智能体协作系统

开发电商客服助手需要多个AI模块协同:

A B B [产品知识库] [订单系统] F G [返回用户] I [人工审核]
LangGraph实现代码框架:
class SupportState TypedDict str str dict dict str bool # 构建处理节点 "detect_intent" "query_product" "fetch_order" "generate_response" "evaluate_response" # 配置条件边缘 def route_based_on_intent state if "intent" "product" return "query_product" elif "intent" "order" return "fetch_order" "detect_intent" "query_product" "generate_response" "fetch_order" "generate_response" # 添加评估环节 def evaluate_route state return "end" if "approved" else "human_review" "evaluate_response"
此架构的优势体现:
- 模块化扩展:新增支付模块只需添加节点
- 自动错误隔离:订单系统故障不影响产品咨询
- 流程透明可查:内置图形化跟踪器完整记录状态变迁
- 灰度发布能力:按百分比分流请求到实验分支节点
四.性能关键指标实测对比

在模拟的1000次复杂查询测试中:
| 方案 | 平均时延 | 代码复杂度 | 故障恢复时间 |
|---|---|---|---|
| 传统微服务 | 1200ms | 高(3000+行) | >30分钟 |
| LangChain序列链 | 950ms | 中(800行) | 需手动恢复 |
| LangGraph | 610ms | 低(300行) | <1分钟 |
并行处理带来的性能收益尤其显著:
- 当存在3个可并行节点时,LangGraph总耗时≈最慢节点时间
- 线性链方案则需累计所有节点时延
五.开发范式变革:从代码到拓扑图

LangGraph的哲学可总结为:
“将程序逻辑从过程指令转化为状态拓扑空间”
这一转变带来了开发体验的革命:
process_query step1 step2 step3 render render render Node "result1" If Condition Node "result1" "result2" If Condition Node "result2" Else Node Else Node
六.拓展边界:构建企业级应用

LangGraph的成长路线正快速演进:
- 混合执行模式:对计算敏感型节点(如格式转换)支持本地GPU加速
- 持久化优化:基于Redis的状态存储插件
- 可视化跟踪器:实时流程图显示执行位置与状态数据
- 资源调度器:配置节点级别的CPU/内存配额限制
- OpenTelemetry集成:全链路跟踪指标输出
配合LangSmith的评估模块,形成AI开发完整闭环:
[图设计] [调试] [部署] [监控] [评估反馈]
结语:开启AI应用开发的新维度
LangGraph通过图抽象消解了复杂逻辑的控制流复杂性。其核心价值不止于提升开发效率,更在于为智能系统提供了持续演化的基础架构。当我们的关注点从代码行转移到节点拓扑,从顺序执行转移到状态流驱动时,我们真正站在了构建自适应AI系统的新起点。
开发人员现在可以专注于:
- 定义业务状态空间
- 设计状态转换逻辑
- 规划并发执行路径
- 配置错误恢复策略
无需再耗费90%时间编写流程控制代码——这正是LangGraph带来的根本性变革。随着LLM应用进入需要协调多个AI智能体的新阶段,基于图的编程范式必将成为未来十年智能系统开发的重要基石。
我们该怎样系统的去转行学习大模型 ?
很多想入行大模型的人苦于现在网上的大模型老课程老教材,学也不是不学也不是,基于此我用做产品的心态来打磨这份大模型教程,深挖痛点并持续修改了近100余次后,终于把整个AI大模型的学习门槛,降到了最低!
在这个版本当中:
第一您不需要具备任何算法和数学的基础
第二不要求准备高配置的电脑
第三不必懂Python等任何编程语言
您只需要听我讲,跟着我做即可,为了让学习的道路变得更简单,这份大模型教程已经给大家整理并打包分享出来, 😝有需要的小伙伴,可以 扫描下方二维码领取🆓↓↓↓

一、大模型经典书籍(免费分享)
AI大模型已经成为了当今科技领域的一大热点,那以下这些大模型书籍就是非常不错的学习资源。

二、640套大模型报告(免费分享)
这套包含640份报告的合集,涵盖了大模型的理论研究、技术实现、行业应用等多个方面。无论您是科研人员、工程师,还是对AI大模型感兴趣的爱好者,这套报告合集都将为您提供宝贵的信息和启示。(几乎涵盖所有行业)

三、大模型系列视频教程(免费分享)

四、2025最新大模型学习路线(免费分享)
我们把学习路线分成L1到L4四个阶段,一步步带你从入门到进阶,从理论到实战。

L1阶段:启航篇丨极速破界AI新时代
L1阶段:我们会去了解大模型的基础知识,以及大模型在各个行业的应用和分析;学习理解大模型的
核心原理、关键技术以及大模型应用场景。

L2阶段:攻坚篇丨RAG开发实战工坊
L2阶段是我们的AI大模型RAG应用开发工程,我们会去学习RAG检索增强生成:包括Naive RAG、Advanced-RAG以及RAG性能评估,还有GraphRAG在内的多个RAG热门项目的分析。

L3阶段:跃迁篇丨Agent智能体架构设计
L3阶段:大模型Agent应用架构进阶实现,我们会去学习LangChain、 LIamaIndex框架,也会学习到AutoGPT、 MetaGPT等多Agent系统,打造我们自己的Agent智能体。

L4阶段:精进篇丨模型微调与私有化部署
L4阶段:大模型的微调和私有化部署,我们会更加深入的探讨Transformer架构,学习大模型的微调技术,利用DeepSpeed、Lamam Factory等工具快速进行模型微调;并通过Ollama、vLLM等推理部署框架,实现模型的快速部署。

L5阶段:专题集丨特训篇 【录播课】

全套的AI大模型学习资源已经整理打包,有需要的小伙伴可以微信扫描下方二维码,免费领取


被折叠的 条评论
为什么被折叠?



