前言
Redis是互联网技术领域使用最为广泛的存储中间件,它是「Remote Dictionary Service」的首字母缩写,也就是「远程字典服务」。Redis 以其超高的性能、完美的文档、简洁易懂的源码和丰富的客户端库支持在开源中间件领域广受好评。国内外很多大型互联网公司都在使用Redis, 比如Twitter、 YouPorn、 暴雪娱乐、Github、 StackOverflow、 腾讯、阿里、京东、华为、新浪微博等等,很多中小型公司也都有应用。也可以说,对Redis 地了解和应用实践已成为当下中高级后端开发者绕不开的必备技能。

Redis安装
体验Redis需要使用Linux或者Mac环境,如果是Windows可以考虑使用虛拟机。
主要方式有四种:
使用Docker安装。通过Github源码编译。直接安装apt-get install(Ubuntu)、 yum instal(RedHat)或者brew install(Mac)。如果不想安装操作,也可以使用网页版的Web Redis直接体验。具体操作如下:
Docker方式
#拉取redis镜像> docker pull redis .#运行redis容器〉docker run - name myredis -d -p6379:6379 redis .#执行容器中的redis-cli, 可以直接使用命令行操作redis> docker exec -it myredis redis-cli
Github源码编译方式
#下载源码> git clone --branch 2.8 - -depth 1 git@gi thub. com:antirez/redis. git> cd redis#编译> make> cd src#运行服务器,daemonize表示在后台运行> . /redis-server - daemonize yes#运行命令行> . /redis-cli
直接安装方式
# mac> brew install redis# ubuntu〉apt- get install redis# redhat〉yum install redis#运行客户端> redis-cli
Redis基础数据结构
Redis有5种基础数据结构,分别为: string (字符串)、list (列表)、set (集合)、hash (哈希)和zset(有序集合)。熟练掌握这5种基本数据结构的使用是Redis 知识最基础也最重要的部分,它也是在Redis面试题中问到最多的内容。
一、string (字符串)
字符串 string 是 Redis 最简单的数据结构。Redis 所有的数据结构都是以唯一的 key 字符串作为名称,然后通过这个唯一 key 值来获取相应的 value 数据。不同类型的数据结 构的差异就在于 value 的结构不一样。

字符串结构使用非常广泛,一个常见的用途就是缓存用户信息。我们将用户信息结构体使用 JSON 序列化成字符串,然后将序列化后的字符串塞进 Redis 来缓存。同样,取用户 信息会经过一次反序列化的过程。

Redis 的字符串是动态字符串,是可以修改的字符串,内部结构实现上类似于 Java 的 ArrayList,采用预分配冗余空间的方式来减少内存的频繁分配,如图中所示,内部为当前字 符串实际分配的空间 capacity 一般要高于实际字符串长度 len。当字符串长度小于 1M 时, 扩容都是加倍现有的空间,如果超过 1M,扩容时一次只会多扩 1M 的空间。需要注意的是 字符串最大长度为 512M。
二、list (列表)
Redis 的列表相当于 Java 语言里面的 LinkedList,注意它是链表而不是数组。这意味着 list 的插入和删除操作非常快,时间复杂度为 O(1),但是索引定位很慢,时间复杂度为 O(n),这点让人非常意外。
当列表弹出了最后一个元素之后,该数据结构自动被删除,内存被回收。
Redis 的列表结构常用来做异步队列使用。将需要延后处理的任务结构体序列化成字符 串塞进 Redis 的列表,另一个线程从这个列表中轮询数据进行处理。
三、hash (哈希字典)
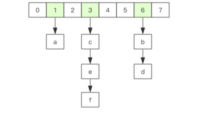
Redis 的字典相当于 Java 语言里面的 HashMap,它是无序字典。内部实现结构上同 Java 的 HashMap 也是一致的,同样的数组 + 链表二维结构。第一维 hash 的数组位置碰撞 时,就会将碰撞的元素使用链表串接起来。

不同的是,Redis 的字典的值只能是字符串,另外它们 rehash 的方式不一样,因为Java 的 HashMap 在字典很大时,rehash 是个耗时的操作,需要一次性全部 rehash。Redis 为了高性能,不能堵塞服务,所以采用了渐进式 rehash 策略。

渐进式 rehash 会在 rehash 的同时,保留新旧两个 hash 结构,查询时会同时查询两个 hash 结构,然后在后续的定时任务中以及 hash 的子指令中,循序渐进地将旧 hash 的内容 一点点迁移到新的 hash 结构中。
当 hash 移除了最后一个元素之后,该数据结构自动被删除,内存被回收。
hash 结构也可以用来存储用户信息,不同于字符串一次性需要全部序列化整个对象,hash 可以对用户结构中的每个字段单独存储。这样当我们需要获取用户信息时可以进行部分 获取。而以整个字符串的形式去保存用户信息的话就只能一次性全部读取,这样就会比较浪 费网络流量。
hash也有缺点,hash 结构的存储消耗要高于单个字符串,到底该使用 hash 还是字符串,需要根据实际情况再三权衡。
四、set (集合)
Redis 的集合相当于 Java 语言里面的 HashSet,它内部的键值对是无序的唯一的。它的 内部实现相当于一个特殊的字典,字典中所有的 value 都是一个值 NULL。
当集合中最后一个元素移除之后,数据结构自动删除,内存被回收。 set 结构可以用来 存储活动中奖的用户 ID,因为有去重功能,可以保证同一个用户不会中奖两次。
五、zset (有序列表)
zset 可能是 Redis 提供的最为特色的数据结构,它也是在面试中面试官最爱问的数据结 构。它类似于 Java 的 SortedSet 和 HashMap 的结合体,一方面它是一个 set,保证了内部 value 的唯一性,另一方面它可以给每个 value 赋予一个 score,代表这个 value 的排序权重。它的内部实现用的是一种叫着{跳跃列表}的数据结构。
zset 中最后一个 value 被移除后,数据结构自动删除,内存被回收。 zset 可以用来存 粉丝列表,value 值是粉丝的用户 ID,score 是关注时间。我们可以对粉丝列表按关注时间进行排序。
zset 还可以用来存储学生的成绩,value 值是学生的 ID,score 是他的考试成绩。我们 可以对成绩按分数进行排序就可以得到他的名次。
已上就是咱们介绍的Redis基础入门,后续小编会陆续更新Redis实战应用,希望大家喜欢。
请多多点赞评论分享,关注小编,你们的支持就是小编最大的动力!!!

本文深入探讨Redis五种基础数据结构:string、list、hash、set和zset的特点与应用场景,解析其内部实现机制,帮助读者掌握Redis核心技能。

被折叠的 条评论
为什么被折叠?



