STM32学习总结(二)
提示:写完文章后,目录可以自动生成,如何生成可参考右边的帮助文档
文章目录
一、STM32F407的电源,复位和时钟系统
1.电源
电源是系统稳定运行的根本,主要分为以下几个知识点,电源供电、供电监控、电源管理和低功耗。当前阶段主要了解电源供电和硬件上电时序。
1.1 电源供电


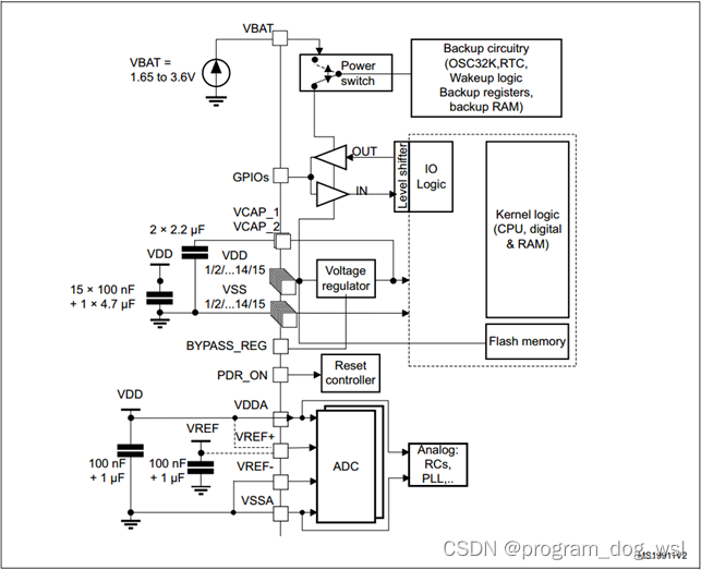
1.2 电源去耦电容的选择
每个电源对 (VDD/VSS, VDDA/VSSA …)必须使用下述的滤波陶瓷电容去耦。这些电容必须尽量靠近芯片引脚,以确保器件正常工作。不建议去掉滤波电容来降低PCB 尺寸或成本,这可能导致器件工作不正常。
2 硬件复位
所有数字计算机系统都是由某种形式的震荡时钟电路驱动的。这种电路被称为系统的“脉搏”,是系统正确运行的关键。如果振荡器失灵,系统将完全无法运行,如果振荡器运行不规律,系统执行的所有与时间有关的计算都会有误差。
所有微控制器的启动流程都不通用。由于硬件的复杂性,必须运行一段由厂家定义的短小的“复位程序”来使硬件处于一种正确的状态,然后再开始执行用户程序。运行这个复位程序需要时间并且要求微控制器的振荡器已经运行。
当系统由可靠的电源供电时,一旦通电,电源迅速地达到额定输出电压,一旦断电,电源迅速地下降到0V,并且在接通的时候,电压不会降低。这时能够可靠地使用基于一个电容和一个电阻的低成本硬件复位。这种形式的复位电路称为阻容复位。
如果电源不够可靠,而涉及安全性,这种简单的阻容解决方案就不合适了。
2.1 上电复位和手动复位
STM32F407开发板的硬件复位原理图如下:

- STM32这款CPU的复位引脚是低电平有效,即NRST为低电平时,CPU处于复位状态。
- R84和C53组成简单的RC复位电路。当系统上电瞬间,C114电容两端电压可以认为是0,CPU处于复位状态。3.3V电源通过R84给C53充电,当C53的电压升到CPU的高电平门槛电压时,CPU退出复位状态转入运行状态。
- 在设计电路时,需要选择适当的R值和C值,以保证NRST低电平持续时间满足CPU复位最小脉宽的要求。
- 当按下S4轻触开关时,C53两端被短路接地,可实现手动复位CPU。
— 注,根据需要,大家也可以使用STM32F407 NRST引脚的内部上拉:
http://www.armbbs.cn/forum.php?mod=viewthread&tid=93144
3 软件复位
除了上电和手动复位,程序设计设置中还经常要用到软件复位,即调用一条函数就可以实现复位功能。此函数已经由CMSIS软件包中的core_cm4.h文件提供,函数如下:
/**
\brief System Reset
\details Initiates a system reset request to reset the MCU.
*/
__STATIC_INLINE void __NVIC_SystemReset(void)
{
__DSB(); /* Ensure all outstanding memory accesses included
buffered write are completed before reset */
SCB->AIRCR = (uint32_t)((0x5FAUL << SCB_AIRCR_VECTKEY_Pos) |
(SCB->AIRCR & SCB_AIRCR_PRIGROUP_Msk) |
SCB_AIRCR_SYSRESETREQ_Msk ); /* Keep priority group unchanged */
__DSB(); /* Ensure completion of memory access */
for(;;) /* wait until reset */
{
__NOP();
}
}
软件复位反映到实际硬件上,就是给硬件复位部分发一个复位信号:

4 RCC时钟控制
STM32F407有如下六种时钟可供使用:
-
HSI (High-speed internal oscillator) :
HSI是内部的高速RC振荡器,频率16MHz,可被用于系统时钟。优势是低成本,无需外部时钟,快速启动(仅需几个微秒),缺点是精度差,即使经过校准。 -
HSE (High-speed external oscillator):
<
HSE是外部的高速振荡器,通过外接时钟源,有源或者无源晶振驱动,时钟范围4-26MHz。优势是精度高,缺点是增加成本。

本文详细介绍了STM32F407的电源、复位和时钟系统,包括电源供电、硬件复位、软件复位和RCC时钟控制。在GPIO部分,讨论了GPIO的基础知识,如GPIO功能模式分析,涵盖推挽输出、开漏输出、复用模式及输入模式。此外,还提到了GPIO的拉电流和灌电流负载能力,以及不使用引脚的最佳设置。最后,文章提及了STM32F407的HAL库API在GPIO操作中的重要性。
最低0.47元/天 解锁文章
1188

被折叠的 条评论
为什么被折叠?



