准备工作:cmd打开命令提示符窗口输入pip install maptlotlib进行下载
绘图过程如果我们想要给坐标自定义一些不一样的标记,就可以使用 plot() 方法的 marker 参数来定义。
以下实例定义了实心圆标记:
import matplotlib.pyplot as plt
import numpy as np
ypoints = np.array([1,3,4,5,8,9,6,1,3,4,5,2,4])
plt.plot(ypoints, marker = 'o')
plt.show()
结果如下:

|
标记 |
符号 |
描述 |
|
"." |
|
点 |
|
"," |
|
像素点 |
|
"o" |
|
实心圆 |
|
"v" |
|
下三角 |
|
"^" |
|
上三角 |
|
"<" |
|
左三角 |
|
">" |
|
右三角 |
|
"1" |
|
下三叉 |
|
"2" |
|
上三叉 |
|
"3" |
|
左三叉 |
|
"4" |
|
右三叉 |
|
"8" |
|
八角形 |
|
"s" |
|
正方形 |
|
"p" |
|
五边形 |
|
"P" |
|
加号(填充) |
|
"*" |
|
星号 |
|
"h" |
|
六边形 1 |
|
"H" |
|
六边形 2 |
|
"+" |
|
加号 |
|
"x" |
|
乘号 x |
|
"X" |
|
乘号 x (填充) |
|
"D" |
|
菱形 |
|
"d" |
|
瘦菱形 |
|
"|" |
|
竖线 |
|
"_" |
|
横线 |
|
0 (TICKLEFT) |
|
左横线 |
|
1 (TICKRIGHT) |
|
右横线 |
|
2 (TICKUP) |
|
上竖线 |
|
3 (TICKDOWN) |
|
下竖线 |
|
4 (CARETLEFT) |
|
左箭头 |
|
5 (CARETRIGHT) |
|
右箭头 |
|
6 (CARETUP) |
|
上箭头 |
|
7 (CARETDOWN) |
|
下箭头 |
|
8 (CARETLEFTBASE) |
|
左箭头 (中间点为基准) |
|
9 (CARETRIGHTBASE) |
|
右箭头 (中间点为基准) |
|
10 (CARETUPBASE) |
|
上箭头 (中间点为基准) |
|
11 (CARETDOWNBASE) |
|
下箭头 (中间点为基准) |
|
"None", " " or "" |
没有任何标记 | |
|
'$...$' |
|
渲染指定的字符。例如 "$f$" 以字母 f 为标记。 |
实例
import matplotlib.pyplot as plt
import numpy as np
ypoints = np.array([1,3,4,5,8,9,6,1,3,4,5,2,4])
plt.plot(ypoints, marker = '*')
plt.show()
显示结果如下:

以下实例定义了下箭头:
实例
import matplotlib.pyplot as plt
import matplotlib.markers
plt.plot([1, 2, 3], marker=matplotlib.markers.CARETDOWNBASE)
plt.show()
显示结果如下:

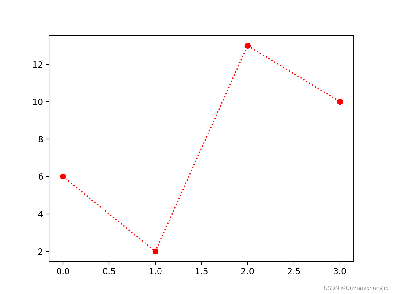
fmt 参数
fmt 参数定义了基本格式,如标记、线条样式和颜色。
fmt = '[marker][line][color]'
例如 o:r,o 表示实心圆标记,: 表示虚线,r 表示颜色为红色。
实例
import matplotlib.pyplot as plt
import numpy as np
ypoints = np.array([6, 2, 13, 10])
plt.plot(ypoints, 'o:r')
plt.show()
显示结果如下:

线类型:
|
线类型标记 |
描述 | |
|
'-' |
实线 | |
|
':' |
虚线 | |
|
'--' |
破折线 | |
|
'-.' |
点划线 | |
颜色类型:
|
颜色标记 |
描述 | |
|
'r' |
红色 | |
|
'g' |
绿色 | |
|
'b' |
蓝色 | |
|
'c' |
青色 | |
|
'm' |
品红 | |
|
'y' |
黄色 | |
|
'k' |
黑色 | |
|
'w' |
白色 | |
本文介绍了如何在Python的Matplotlib库中使用plot()方法的marker参数来定义不同的坐标标记,包括实心圆、星形和箭头等。同时,讲解了fmt参数用于设置标记、线条样式和颜色,如'o:r'表示实心圆标记和红色虚线。
4415

被折叠的 条评论
为什么被折叠?



