一、单选题
1、信息系统是由计算机硬件。网络通讯设备、计算机软件,以及( )组成的人机一体化系统。
A、信息资源、信息用户和规章制度
B、信息资源、规章制度
C、信息用户、规章制度
D、信息资源、信息用户和场地机房
解析:
信息系统是由计算机硬件、网络和通讯设备、计算机软件、信息资源、信息用户和规章制度组成的人机一体化系统。因此,本题答案为A。
2、企业信息化是指企业在作业、管理决策的各个层面利用信息技术,提高企业的智能化,自动化水平的过程。( )一般不属于企业信息信息化的范畴。
A、在产品中添加了跟踪服务功能
B、实现了OA系统的扩展
C、引入了专家决策系统
D、第三方广告平台的更新
解析:
企业信息化涉及在企业作业、管理、决策的各个层面引进和使用现代信息技术,以提高企业的工作效率、市场竞争能力和经济效益。这包括科学计算、过程控制、事务处理、经营管理等各个领域。选项A、B和C都是与企业在不同层面利用信息技术相关的措施,属于企业信息化的范畴。而第三方广告平台的更新并不直接关联到企业信息化的核心目的和过程,它并不涉及企业管理和决策层面的信息化改革,因此一般不属于企业信息化的范畴。
3、智能制造是制造技术发展的必然趋势,从理论上来讲,(3)是智能制造的核心。
A、制造机器人
B、CPS
C、互联网
D、3D打印
解析:
智能制造的核心是信息物理系统(CPS)。企业智能制造是一种由智能机器和人类专家共同组成的人机一体化智能系统,它在制造过程中能进行智能活动。信息物理系统作为计算进程和物理进程的统一体,是集成计算、通信与控制于一体的下一代智能系统,通过人机交互接口实现和物理进程的交互,是智能制造的核心技术。而选项A和D是智能制造的产品,选项C属于智能制造所需要的工具,但不属于核心技术。因此,正确答案是B。
4、以下关于信息系统生命周期的叙述中,不正确的是( )。
A、信息系统生命周期可分为立项、开发、运维和消亡四个阶段
B、立项阶段结束的里程碑是集成企业提交的立项建议书
C、广义的开发阶段包括系统实施和系统验收
D、在系统建设的初期就要考虑系统的消亡条件和时机
解析:
关于信息系统生命周期的描述中,不正确的是选项B。在立项阶段,结束的里程碑并不是集成企业提交的立项建议书。实际上,立项阶段是根据用户业务发展和经营管理的需要,提出建设信息系统的初步构想,并对需求进行深入调研和分析,形成《需求规格说明书》并确定立项。而立项建议书(项目建议书)是建设单位向发改委提出的对于拟建项目的总体构想,需要经过审批才能成立项目,然后进行后续的招投标和签订合同阶段。因此,选项B描述不准确。
5、以下关于需求分析的叙述中,不正确的是:( )。
A、需求分析的目的是确定系统必须完成哪些工作,对目标系统提出完整、准确、清 晰、具体的要求
B、完整的需求分析过程包括:获取用户需求、分析用户需求、编写需求说明书三个过程
C、根据项目的复杂程度,需求分析的工作可以由专门的系统分析人员来做,也可以由项目经理带领技术人员完成
D、软件需求分为三个层次:业务需求、用户需求、功能需求与非功能需求
解析:
软件需求分析的主要目的是分析并抽象描述各种需求信息,为目标系统建立一个概念模型。需求分析分为需求提出、需求描述及需求评审三个阶段,而不仅仅是获取用户需求、分析用户需求、编写需求说明书三个过程。因此,选项B不正确。选项A、C、D都是对需求分析的准确描述。
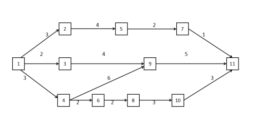
6、( )不是获取需求的方法。
A、问卷调查
B、会议讨论
C、获取原型
D、决策分析
解析:
需求获取的方法包括用户访谈法、问卷调查法、会议讨论法、原型法等。决策分析是一种定量分析方法,用于从若干方案中选择其一,虽然与决策相关,但并不是获取需求的方法。因此,选项D中的决策分析不是获取需求的方法。
7、软件设计过程是定义一个系统或组件( )的过程。
A、数据和控制流
B、架构和接口
C、对象模型
D、数据模型
解析:
软件设计过程不仅仅是定义数据模型或对象模型,而是更广泛地描述软件的结构和组织,包括软件架构及相关组件之间的接口设计。这个过程涉及到定义系统的整体架构,以及各个组件的功能、行为和相互之间的交互。因此,正确答案是B,即“架构和接口”。
8、软件设计过程是定义一个系统或组件()的过程,其中描述软件的结构和组织,标识各种不同组件的设计是(请回答此空).
A、软件详细设计
B、软件对象设计
C、软件环境设计
D、软件架构设计
解析:
描述软件的结构和组织,标识各种不同组件的设计是软件架构设计。软件架构设计是软件设计过程中的一个重要阶段,主要关注软件的总体结构和组织,包括定义各个组件及其相互关系、接口和交互方式等。因此,答案为D,即软件架构设计。
9、软件工程中,( )的目的是评价软件产品,以确定其对使用意图的适合性。
A、审计
B、技术评审
C、功能确认
D、质量保证
解析:
在软件工程中,技术评审的目的是评价软件产品,以确定其对使用意图的适合性。审计是正式组织的活动,用于识别违例情况并生成审计报告,采取更正性行动。确认是指确保构造了正确的产品,即产品满足其特定的目的。质量保证则是通过制订计划、实施和完成等活动保证项目生命周期中的软件产品和过程符合其规定的要求。因此,根据题目描述,技术评审与题目要求最为匹配,答案为B。
10、( )的目的是提供软件产品和过程对于可应用的规则、标准、指南、计划和流程的遵从性的独立评价。
A、软件审计
B、软件质量保证
C、软件过程管理
D、软件走查
解析:
:选项A“软件审计”的目的是提供软件产品和过程对于可应用的规则、标准、指南、计划和流程的遵从性的独立评价。这一选项直接对应题目中的描述。选项B“软件质量保证”侧重于确保软件满足既定的质量标准,而不是提供遵从性的独立评价。选项C“软件过程管理”涉及技术过程与管理过程的多个环节,包括启动、规划、实施、监控和收尾管理,其目的并非专门提供遵从性的评价。选项D“软件走查”是审计的一种手段或方式,而不是目的。因此,正确答案是A。
11、以下关于软件测试的描述,不正确的是:()
A、为评价和改进产品质量进行的活动
B、必须在编码阶段完成后才开始的活动
C、是为识别产品的缺陷而进行的活动
D、一般分为单元测试、集成测试、系统测试等阶段
解析:
软件测试确实是为了评价和改进产品质量、识别产品的缺陷问题而进行的活动。同时,软件测试并不一定要在编码阶段完成后才开始,实际上,软件测试从需求分析阶段就开始进行了,包括单元测试、集成测试和系统测试等阶段。因此,不正确的描述是B。
12、依据GB/T 11457-2006《信息技术 软件工程术语》,( )是一种静态分析技术或评审过程,在此过程中,设计者或程序员引导开发组的成员通读已书写的设计或者代码,其他成员负责提出问题,并对有关技术风格、风格、可能的错误、是否违背开发标准等方面进行评论。
A、走查
B、审计
C、认证
D、鉴定
解析:
:依据GB/T 11457-2006《信息技术 软件工程术语》,走查是一种静态分析技术或评审过程,在此过程中,设计者或程序员引导开发组的成员通读已书写的设计或者代码,其他成员负责提出问题,并对有关技术风格、风格、可能的错误、是否违背开发标准等方面进行评论。因此,选项A“走查”是正确的答案。
13、过程质量是指过程满足明确和隐含需要的能力的特性之综合。根据GB/T 16260-2006中的观点,在软件工程项目中,评估和改进一个过程是提高( )的一种手段。
A、产品质量
B、使用质量
C、内部质量
D、外部质量
解析:
根据《软件工程产品质量》(GB/T 16260-2006)中的观点,过程质量是用来描述过程满足明确和隐含需要的能力的特性之综合。在软件工程项目中,评估和改进一个过程是为了提高其产品质量,因此选项A正确。其他选项如使用质量、内部质量、外部质量虽然也与软件质量有关,但它们不是通过评估和改进过程来直接提高的。
14、过程质量是指过程满足明确和隐含需要的能力的特性之综合。根据GB/T 16260-2006中的观点,在软件工程项目中,评估和改进一个过程是提高()的一种手段,并据此成为提高(请回答此空)的一种方法。
A、产品质量
B、使用质量
C、内部质量
D、外部质量
解析:
根据《软件工程产品质量》(GB/T 16260-2006)的相关内容,过程质量是指过程满足明确和隐含需要的能力的特性之综合。在软件工程项目中,评估和改进一个过程是为了提高产品质量,而提高产品质量是为了提高使用质量。因此,评价和改进过程是提高使用质量的方法之一。所以,根据题目描述和参考答案,正确答案是B,即使用质量。
15、依据GB/T 16680-2015《系统与软件工程 用户文档的管理者要求》,管理者应制定和维护用户文档编制计划。( )不属于用户文档编制计划内容。
A、文档开发过程中实施的质量控制
B、用户文档的可用性要求
C、确定用户文档需要覆盖的软件产品
D、每个文档的媒体和输出格式的控制模板和标准设计
解析:
:在依据GB/T 16680-2015《系统与软件工程 用户文档的管理者要求》中,管理者应制定和维护用户文档编制计划。用户文档编制计划内容包含多个方面,如确定用户文档需要覆盖的软件产品、用户文档的可用性要求、每个文档的媒体和输出格式的控制模板和标准设计等。而“文档开发过程中实施的质量控制”也是文档管理计划应包含的信息之一。因此,选项A是用户文档编制计划内容的一部分。
16、信息系统的安全威胁分成七类,其中不包括( )。
A、自然事件风险和人为事件风险
B、软件系统风险和软件过程风险
C、项目管理风险和应用风险
D、功能风险和效率风险
解析:
信息系统的安全威胁分类可以从不同角度进行划分。其中,从风险源的角度划分,主要包括自然事件风险、人为事件风险、软件风险、软件过程风险、项目管理风险、应用风险等。而功能风险和效率风险并不属于信息系统安全威胁的分类,因此不包括在七类安全威胁之中。
17、( )不能保障公司内部网络边界的安全。
A、在公司网络与Internet或外界其他接口处设置防火墙
B、公司以外网络上用户要访问公司网时,使用认证授权系统
C、禁止公司员工使用公司外部的电子邮件服务器
D、禁止公司内部网络的用户私自设置拨号上网
解析:
题目要求选出不能保障公司内部网络边界安全的选项。网络边界安全主要针对的是经边界进出访问和传输数据包采取的控制和防范措施。在公司网络与Internet或外界其他网络接口处设置防火墙、使用认证授权系统以及禁止公司内部网络的用户私自设置拨号上网,都是保障网络边界安全的措施。而禁止公司员工使用公司外部的电子邮件服务器与保障网络边界安全无关,因此不能保障公司内部网络边界的安全。所以正确答案为C。
18、安全审计(security audit)是通过测试公司信息系统对一套确定标准的符合程度来评估其安全性的系统方法,安全审计的主要作用不包括( )。
A、对潜在的攻击者起到震慑或警告作用
B、对已发生的系统破坏行为提供有效的追究证据
C、通过提供日志,帮助系统管理员发现入侵行为或潜在漏洞
D、通过性能测试,帮助系统管理员发现性能缺陷或不足
解析:
安全审计的主要作用包括震慑或警告潜在攻击者、为已发生的系统破坏行为提供有效的追究证据、帮助系统管理员发现入侵行为或潜在漏洞,以及提供系统运行的统计日志以便发现系统性能上的不足或需要改进的地方。因此,选项D“通过性能测试,帮助系统管理员发现性能缺陷或不足”并不属于安全审计的主要作用。
19、局域网中,常采用广播消息的方法来获取访问目标IP地址对应的MAC地址,实现此功能的协议为( )。
A、RARP协议
B、SMTP协议
C、SLIP协议
D、ARP协议
解析:
局域网中,常采用广播消息的方法来获取访问目标IP地址对应的MAC地址,实现此功能的协议为ARP协议(地址解析协议)。ARP协议用于根据IP地址获取物理地址(MAC地址)。因此,正确答案为D。
20、“采用先进成熟的技术和设备,满足当前业务需求,兼顾未来的业务需求”体现了“( )”的机房工程设计原则。
A、实用性和先进性
B、灵活性和可扩展性
C、经济性/投资保护
D、可管理性
解析:
根据给出的参考答案和参照解析,题干中提到的“采用先进成熟的技术和设备,满足当前业务需求,兼顾未来的业务需求”体现了实用性和先进性的机房工程设计原则。因此,正确答案为A。
21、以下关于综合布线的叙述中,正确的是:( )
A、综合布线系统只适用于企业、学校、团体,不适合家庭
B、垂直干线子系统只能用光纤介质传输
C、出于安全考虑,大型楼宇的设备间和管理间必须单独设置
D、楼层配线架不一定在每一楼层都要设置
解析:
对于题目中的叙述,正确的是选项D。
解析:
A. 综合布线系统不仅适用于企业、学校和团体,也适用于家庭。因此,A选项是错误的。
B. 垂直干线子系统不仅可以用光纤介质传输,也可以用铜线传输。因此,B选项是错误的。
C. 大型楼宇的设备间和管理间的设置并非必须单独进行,而是需要根据设备的数量、规模等因素综合考虑确定。因此,C选项也是错误的。
D. 楼层配线架的设置是根据建筑物的具体需求和结构来决定的,不一定在每一楼层都要设置。因此,D选项是正确的。
22、在进行网络规划时,应制定全网统一的网络架构,并遵循统一的通信协议标准,使符合标准的计算机系统很容易进行网络互联,这体现了网络规划的( )原则。
A、实用性
B、开放型
C、先进性
D、可靠性
解析:
根据给出的参照解析,网络规划应遵循开放性原则,这意味着网络应具有良好的开放性,通过制定全网统一的网络架构并遵循统一的通信协议标准来实现。因此,符合题目描述的原则是开放型原则,答案为B。
23、以下关于网络规划、设计与实施工作的叙述中,不正确的是:( )。
A、在设计网络拓扑结构时,应考虑的主要因素有:地理环境、传输介质与距离以及可靠性
B、在设计主干网时,连接建筑群的主干网一般考虑以光缆作为传输介质
C、在设计广域网连接方式时,如果网络用户有WWW、E-mail等具有Internet功能的服务器,一般采用专线连接或永久虚电路连接外网
D、无线网络不能应用于城市范围的网络接入
解析:
无线网络能够应用于城市范围的网络接入。在设计网络时,如果网络用户有WWW、E-mail等具有Internet功能的服务器,可以采用DDN(或E1)专线连接、ATM交换及永久虚电路连接外网。无线网络的出现是为了解决有线网络无法克服的困难,适用于难以布线或经常需要变动布线结构的地方,如学校、受保护的建筑物、机场等。因此,叙述中“无线网络不能应用于城市范围的网络接入”是不正确的。
24、在无线通信领域,现在主流应用的是第四代(4G)通信技术,其理论下载速率可达到( )Mbps(兆比特每秒)。
A、2.6
B、4
C、20
D、100
解析:
第四代(4G)通信技术理论下载速率可达到100Mbps(兆比特每秒)。这是4G技术的标准定义之一,能够支持高速数据传输,提供更快、更稳定的网络服务。因此,选项D是正确的。
25、为了将面向对象的分析模型转化为设计模型,设计人员必须完成以下任务:设计用例实现方案、设计技术支撑设施、( )、精化设计模型。
A、设计用例实现图
B、设计类图
C、设计用户界面
D、软件测试方案
解析:
为了将面向对象的分析模型转化为设计模型,设计人员需要完成一系列任务。除了设计用例实现方案和设计技术支撑设施外,还需要设计用户界面。设计用户界面是确保软件与用户之间交互顺畅的重要步骤,它涉及到确定软件的操作界面、功能按钮、输入/输出方式等,以满足用户的操作需求和体验。因此,选项C是必须将完成的任务之一,以便精化设计模型并使其更加完整和实用。
26、以下关于UML(Unified Modeling Language,统一建模语言)的叙述中,不正确的是:()
A、UML适用于各种软件开发方法
B、UML适用于软件生命周期的各个阶段
C、UML不适用于迭代式的开发过程
D、UML不是编程语言
解析:
本题为单选题,考查UML的相关知识。根据统一建模语言(UML)的定义和特性,选项A、B和D都是正确的描述。而选项C表示UML不适用于迭代式的开发过程,这是不正确的,因为UML是为支持大部分现存的面向对象开发过程而设计的,包括迭代式的开发过程。因此,本题的正确答案是C。
27、面向对象的软件开发过程是用例驱动的,用例是UML的重要部分,用例之间存在着一定的关系,下图表示的是用例之间的( )关系。

A、泛化
B、包含
C、扩展
D、等同
解析:
用例之间的包含关系表示一个用例(基用例)需要另一个用例(子用例)为其提供实现细节或服务,这样基用例才能正常运作。根据题目描述和图示,基用例“取款机的使用”需要“识别用户”和“验证账号”这两个子用例来共同完成,属于包含关系。因此,正确答案是B。
28、根据《中华人民共和国政府采购法》,( )应作为政府采购的主要方式。
A、公开招标
B、邀请招标
C、竞争性谈判
D、询价
解析:
根据《中华人民共和国政府采购法》,公开招标是政府采购的主要方式之一。该法规定,政府采购采用的方式包括公开招标、邀请招标、竞争性谈判、单一来源采购和询价等。其中,公开招标作为主要方式,应当作为政府采购的首选方式。因此,答案为A。
29、根据《中华人民共和国政府采购法》,以下叙述中,不正确的是:()
A、集中采购机构是非营利性事业法人,根据采购人的委托办理采购事宜
B、集中采购机构进行政府采购活动,应当符合采购价格低于市场平均价格、采购效率更高、采购质量优良和服务良好的要求
C、采购纳入集中采购目录的政府采购项目,必须委托集中采购机构代理采购
D、采购未纳入集中采购目录的政府采购项目,只能自行采购,不能委托集中采购机构采购
解析:
根据《中华人民共和国政府采购法》第十八条,采购人采购纳入集中采购目录的政府采购项目,必须委托集中采购机构代理采购;而对于未纳入集中采购目录的政府采购项目,可以自行采购,也可以委托集中采购机构在委托的范围内代理采购。因此,选项D中的“只能自行采购,不能委托集中采购机构采购”与法律规定不符。
30、甲乙两人分别独立开发出相同主题的阀门,但甲完成在先,乙完成在后。依据专利法规定,( )。
A、甲享有专利申请权,乙不享有
B、甲不享有专利申请权,乙享有
C、甲、乙都享有专利申请权
D、甲、乙都不享有专利申请权
解析:
根据《中华人民共和国专利法》第九条的规定,对于同样的发明创造,两个以上的申请人分别申请专利时,专利权授予最先申请的人。因此,虽然甲乙两人独立开发出相同主题的阀门,但甲完成在先,乙完成在后,甲乙都享有专利申请权,但最终专利权授予最先申请的人。所以,选项C正确。
31、通常在( )任命项目经理比较合适。
A、可研过程之前
B、签订合同之前
C、招投标之前
D、开始制定项目计划前
解析:
项目经理的任命通常在开始制定项目计划前进行,这是整体管理阶段的任务之一。制定项目章程是项目管理的一个重要阶段,而项目经理的任命是在这个阶段的重点任务之一。因此,在正式开始制定项目计划之前任命项目经理是比较合适的。
32、现代项目管理过程中,一般会将项目的进度、成本、质量和范围作为项目管理的目标,这体现了项目管理的( )特点。
A、多目标性
B、层次性
C、系统性
D、优先性
解析:
现代项目管理过程中,将项目的进度、成本、质量和范围作为项目管理的目标,这体现了项目管理的多目标性特点。项目管理的目标是多方面的,不仅包括时间、成本、质量,还可能包括风险、人力资源、沟通等方面。因此,这种管理方式体现了项目管理的多目标性。选项A正确,而选项B层次性、选项C系统性和选项D优先性虽然也是项目管理的特点,但与题目描述的情景不直接相关。
33、项目范围说明书(初步)的内容不包括()。
A、项目和范围的目标
B、产品或服务的需求和特点
C、项目需求和交付物
D、项目计划网络图
解析:
项目范围说明书(初步)的内容不包括项目计划网络图。项目范围说明书主要包括项目和范围的目标、产品或服务的需求和特点、项目需求和交付物等。而项目计划网络图是属于进度管理阶段的内容,不包含在初步范围说明书的内容中。
34、下图是变更控制管理流程图,该流程图缺少( )。

A、评估影响记录
B、配置审计
C、变更定义
D、记录变更实施情况
解析:
根据提供的变更控制管理流程图,流程包括提出、接受变更申请,变更初审,变更方案论证,项目管理委员会审查,发出变更通知、组织实施,变更实施监控,变更效果评估等环节。对照题目中的选项,流程图中确实缺少了“记录变更实施情况”的环节,因此答案为D。
35、在创建工作分解结构时,描述生产一个产品所需要的实际部件、组件的分解层次表格称为( )。
A、风险分解结构
B、物料清单
C、组织分解结构
D、资源分解结构
解析:
物料清单(BOM)描述了生产一个产品所需的部件、组件和构件的分级层次表格。虽然现在的教材可能不再直接使用“物料清单”这个概念,但根据题目描述,物料清单是在创建工作分解结构时,描述生产产品所需部件的分解层次表格,因此B选项是正确的。其他选项如风险分解结构、组织分解结构、资源分解结构与题目描述不符。
36、下图是某项目的箭线图(时间单位:周),其关键路径是( )。

A、1-4-6-8-10-11
B、1-3-9-11
C、1-4-9-11
D、1-2-5-7-11
解析:
在箭线图中,关键路径是由一系列相互关联的任务组成,这些任务的延迟会影响整个项目的完成时间。根据图中的箭头和持续时间,可以看出任务1完成后,依次进行的是任务4、任务9和最终的任务11,它们之间的路径没有并行任务或其他可选路径。因此,关键路径是1-4-9-11。工期从任务1开始到任务11结束,总共持续14周。因此,选项C是正确的。
37、下图是某项目的剪线图(时间单位:周),工期是( )周。

A、14
B、12
C、11
D、13
解析:
根据提供的剪线图,关键路径为1-4-9-11,这条路径上的任务时间累加为14周,因此工期为14周。所以,正确答案是A。
38、项目范围基线包括( )。
A、批准的项目范围说明书、WBS及WBS字典
B、项目初步范围说明书、WBS及WBS字典
C、批准的项目范围说明书,WBS字典
D、项目详细范围说明书、WBS
解析:
项目范围基线包括经批准的项目范围说明书、WBS及WBS字典。这一内容也被称为范围基准,所以选项A正确。
39、辅助(功能)研究是项目可行性 研究中的一项重要内容。以下叙述中,正确的是( )。
A、辅助(功能)研究可以包括项目的某一方面,而不是项目的所有方面
B、辅助(功能)研究只能针对项目的初步可行性 研究内容进行辅助的说明
C、辅助(功能)研究只涉及项目的非关键部分的研究
D、辅助(功能)研究的费用与项目可行性 研究的费用无关
解析:
辅助(功能)研究在项目可行性研究中是一项重要内容,它包括项目的一个或几个方面,但不是所有方面。因此,A选项正确,辅助(功能)研究可以包括项目的某一方面,而不是项目的所有方面。其他选项如B、C、D都有一定的局限性或错误,不符合辅助(功能)研究的实际情况。
40、在进行项目可行性分析时,需要在( )过程中针对投入/产出进行对比分析,以确定项目的收益率和投资回收期等。
A、经济可行性分析
B、技术可行性分析
C、运行环境可行性分析
D、法律可行性分析
解析:
经济可行性分析主要是对整个项目的投资及所产生的经济效益进行分析,包括支出分析、收益分析、投资回报分析以及敏感性分析等,所以在进行项目可行性分析时,需要在经济可行性分析过程中针对投入/产出进行对比分析,以确定项目的收益率和投资回收期等。
41、以下关于项目沟通管理的叙述中,不正确的是:()
A、对于大多数项目而言,沟通管理计划应在项目初期就完成
B、基本的项目沟通内容信息可以从项目工作分解结构中获得
C、制定合理的工作分解结构与项目沟通是否充分无关
D、项目的组织结构在很大程度上影响项目的沟通需求
解析:
在大多数项目中,沟通管理计划确实应该在项目初期就完成,并且随着项目的进展可能需要调整。关于项目沟通的内容,可以从项目工作分解结构中获得相关信息。而制定合理的工作分解结构与项目沟通是否充分是相关的,因为工作分解结构能够帮助组织关键信息的报告,确保项目可交付成果的沟通。因此,选项C是不正确的叙述。
42、沟通管理计划包括确定项目干系人的信息和沟通需求,在编制沟通计划时,()不是沟通计划编制的输入。
A、组织过程资产
B、项目章程
C、沟通需求分析
D、项目范围说明书
解析:
在编制沟通管理计划时,沟通需求分析是过程的一部分,而不是输入。编制沟通管理计划的输入包括组织过程资产、项目章程、项目管理计划(可能包含干系人登记册)和项目范围说明书等。因此,选项C “沟通需求分析” 不是沟通计划编制的输入。请注意,根据最新的考试大纲,编制沟通管理计划的输入可能有所不同,请以最新大纲为准。
43、在进行项目干系人分析时,经常用到权力/利益分析法,( )属于第二区域的项目干系人 。

A、项目客户
B、项目团队成员
C、项目经理
D、供应商
解析:
在进行项目干系人分析时,通过权力/利益分析法,可以将项目干系人分为不同的区域,并根据不同区域的特点采取相应的管理措施。第二区域的干系人指的是对项目有很高的权力,也很关注项目结果的人。根据题目中的描述和常见的权力/利益矩阵分析,项目客户通常属于第二区域的项目干系人。因此,选项A是正确答案。
44、在沟通管理中,一般( )是最有效的沟通并解决干系人之间问题的方法。
A、面对面会议
B、问题日志
C、问题清单
D、绩效管理
解析:
在沟通管理中,面对面会议是最有效的沟通和解决干系人之间问题的方法。这种方式的交流可以直接传达信息、解释误解、观察反应,并能够促进双方之间的情感交流和建立信任。其他选项如问题日志、问题清单和绩效管理虽然也可能用于沟通和解决问题,但相比面对面会议,其效果可能会打折扣,无法替代面对面交流的重要性。
45、( )提供了一种结构化方法以便使风险识别的过程系统化、全面化,保证组织能够在一个统一的框架下进行风险识别,目的是提高风险识别的质量和有效性。
A、帕累托图
B、检查表
C、风险类别
D、概率影响矩阵
解析:
风险类别提供了一种结构化方法,以便使风险识别的过程系统化、全面化。使用这种方法,组织能够在一个统一的框架下进行风险识别,从而提高风险识别的质量和有效性。因此,正确答案是C。
46、()不属于风险管理计划编制的成果。
A、风险类别
B、风险概率
C、风险影响力的定义
D、风险记录
解析:
风险管理计划编制的成果包括方法论、角色与职责、预算、制定时间表、风险类别、风险概率和影响定义、概率及影响矩阵等,而风险记录属于风险识别过程的产物,不属于风险管理计划编制的成果。因此,选项D是不正确的。
47、赫兹伯格的双因素激励理论中的激励因素类似于马斯洛的需求层次理论中的“()”。
A、安全和自我实现
B、尊重和自我实现
C、安全和社会认可
D、社会认可和尊重
解析:
赫兹伯格的双因素激励理论中的激励因素类似于马斯洛的需求层次理论中的“尊重和自我实现”。马斯洛的需求层次理论中,尊重和自我实现是较高层次的需求,而赫兹伯格的激励因素也是针对员工工作或内容相关的、能够激励员工努力工作的因素,两者有相似之处。因此,正确答案为B。
48、某公司任命小王为某信息系统开发项目的项目经理。小王组建的团队经过一段时间的磨合,成员之间项目熟悉和了解。矛盾基本解决,项目经理能够得到团队的认可。由于项目进度落后,小王又向公司提出申请,项目组加入了2名新成员。此时项目团队处于()。
A、震荡阶段
B、发挥阶段
C、形成阶段
D、规范阶段
解析:
根据题目描述,小王组建的团队已经经过一段时间的磨合,成员之间对项目熟悉和了解,矛盾基本解决,项目经理能够得到团队的认可。此时,项目团队处于形成阶段向发挥阶段过渡的时期。由于加入了两个新成员,需要重新的沟通和协调,因此项目团队需要重新回到形成阶段,重新建立团队规范和沟通机制。因此,答案为C。
49、( )不属于项目团队建设的工具和技术。
A、预分派
B、培训
C、集中办公
D、认可和奖励
解析:
根据项目管理领域的知识,预分派主要是用来获取资源的工具和技术,而不是项目团队建设的工具和技术。而培训、集中办公、认可和奖励都是用来加强项目团队凝聚力、提高团队效率和士气的团队建设活动和技术。因此,选项A是不属于项目团队建设的工具和技术。
50、一般项目计划主要关注项目的( )。
A、活动计划
B、过程计划
C、资源计划
D、组织计划
解析:
一般项目计划主要关注的是项目的活动计划,故选A。对于大型及复杂项目,虽然过程计划也很重要,但在制定项目计划时,通常先确定项目的活动计划。
51、一般,项目计划主要关注项目的(),但是对大型复杂项目来说,必须优先考虑制定项目的(请回答此空)。
A、活动计划
B、过程计划
C、资源计划
D、组织计划
解析:
项目计划主要关注项目的活动计划,但对于大型复杂项目来说,必须优先考虑制定项目的“过程计划”。因为对于这类项目,确定用什么方法和过程来完成项目至关重要,确保整个项目流程的顺畅和高效执行。所以空一应填活动计划,空二应填过程计划。
52、大型复杂项目中,统一的项目过程体系可以保证项目质量。在统一过程体系中,()相对更重要,以使过程制度达到期望的效果。
A、制定过程
B、执行过程
C、监督过程
D、改进过程
解析:
在大型复杂项目中,统一的项目过程体系是保证项目质量的关键。在这个体系中,监督过程相对更重要。监督过程负责由独立的组织检查项目组织实施预定义过程的符合度,将计划的内容与实际执行情况进行比较,并在必要时采取纠偏措施,以确保项目与计划保持一致。因此,监督过程对于保证过程制度达到期望的效果至关重要。故选C。
53、审核并记录供应商的绩效信息,建立必需的纠正和预防措施,作为将来选择供应商的参考过程,属于项目采购管理的( )过程 。
A、供方选择
B、合同收尾
C、编制合同
D、合同管理
解析:
审核并记录供应商的绩效信息,建立必需的纠正和预防措施,作为将来选择供应商的参考过程,属于项目采购管理的“合同管理”过程。在合同管理阶段,会审核并记录卖方执行合同的绩效,以及根据需要进行纠正措施。因此,选项D是正确答案。
54、采购是从外部获得产品和服务的完整的购买过程。以下关于采购的叙述中,可能不恰当的是:()。
A、卖方可能会设立一个项目来管理所有的工作
B、企业采购可以分为日常采购行为和项目采购行为
C、如果采购涉及集成众多的产品和服务,企业倾向于寻找总集成商
D、在信息系统集成行业,普遍将项目所需产品或服务资源采购称为“外包”
解析:
题目中要求找出关于采购的不恰当叙述。选项A、C和D都给出了与采购相关的合理描述。而选项B提到“企业采购可以分为日常采购行为和项目采购行为”,这一点在题目描述的采购概念中没有提及,采购本身并不直接分为这两种类型,因此可能是不恰当的叙述。所以答案是B。
55、项目整体绩效评估中风险评估是一个十分重要的技术。风险评估不是简单的凭空想象,必须( )后才能方便操作。
A、制定风险管理计划
B、风险识别
C、风险定性分析
D、风险定量分析
解析:
风险评估在项目整体绩效评估中十分重要,它不只是简单的凭空想象,必须进行量化分析后才能方便操作。通过风险定量分析,可以明确项目的主要风险所在,并采取相应的风险控制措施。因此,在项目整体绩效评估中,风险评估必须基于风险定量分析来进行操作。
56、对项目的投资效果进行经济评价的方法,包含静态分析法和动态分析法,这两种方法的区别主要体现在( )。
A、是否考虑了资金的时间价值
B、是否考虑了投资效益
C、是否考虑了投资回收期
D、是否考虑了投资总额和差额
解析:
静态分析法和动态分析法的区别主要体现在是否考虑了资金的时间价值。静态分析法不考虑资金的时间价值,而动态分析法则充分考虑了资金的时间价值。因此,对于项目的投资效果进行经济评价时,两种方法会得到不同的结果。
57、以下关于大型复杂项目和多项目管理的叙述中,不正确的是()。
A、大型复杂项目必须建立以过程为基础的管理体系
B、为了确保大型复杂项目的过程制度起到预期作用,必须在项目团队内部建立统一的体系,包括制定过程、计划过程、执行过程
C、大型复杂项目的项目过程确定后,再制定项目计划
D、大型IT项目大都是在需求不十分清晰的情况下开始的,所以项目自然分成需求定义和需求实现两个主要阶段
解析:
对于大型复杂项目和多项目管理来说,建立以过程为基础的管理体系是有益的,但并不是绝对的必须。因此,选项A中的说法是正确的。关于项目团队内部建立统一的体系,包括制定过程、计划过程、执行过程等,是为了确保项目过程的顺利进行和协调。然而,选项B中的说法过于绝对,没有明确提到需要根据具体情况进行灵活调整。关于大型复杂项目的项目过程确定和计划制定的顺序,通常是根据项目的具体情况来决定的。因此,选项C的说法也是正确的。对于大型IT项目来说,确实存在需求不十分清晰的情况,因此分阶段进行需求定义和需求实现是常见的做法。因此,选项D的说法也是正确的。综上所述,不正确的叙述是选项B。
58、项目经理在做软件项目成本估算时,先考虑了最不利的情况,估算出项目成本为120人日,又考虑了最有利的情况下项目成本为60人日,最后考虑一般情况下的项目成本可能为75人日,该项目最终的成本预算应为 ( ) 人日。
A、100
B、90
C、80
D、75
解析:
根据题目描述,项目经理在做软件项目成本估算时考虑了最不利的情况、最有利的情况以及一般情况。在这种情况下,使用乐观、最可能和悲观的估算来计算期望成本预算是一种常用的方法。根据公式:期望成本预算 = (最乐观成本估算 + 4 × 最可能成本估算 + 最悲观成本估算) / 6,代入题目中的数据计算,得到期望成本预算为 (120 + 4 × 75 + 60) / 6 = 80 人日。因此,最终的成本预算应为 80 人日,答案为 C。
59、项目经理对项目负责,其正式权利由 ( ) 获得。
A、项目工作说明书
B、成本管理计划
C、项目资源日历
D、项目章程
解析:
项目经理对项目负责,其正式权利由项目章程获得。项目章程是一个正式文件,用于正式任命项目经理并描述项目的范围、目标、原则等。而项目工作说明书则是对项目所需提供的产品或服务的详细描述,并不涉及项目管理层的权利和职责。因此,正确答案为D。
60、质量管理工具 ( ) 常用于找出导致项目问题产生的潜在原因。
A、控制图
B、鱼骨图
C、散点图
D、直方图
解析:
鱼骨图(因果图或石川图)常用于找出导致项目问题产生的潜在原因。其他选项的功能为:控制图用来确定一个过程是否稳定;散点图用来判断两个变量之间的关系;直方图用来表示质量分布的情况。
61、信息系统工程监理的内容可概括为“四控、三管、一协调”,其中“三管”主要是针对项目的 ( )进行管理。
A、进度管理、成本管理、质量管理
B、合同管理、信息管理、安全管理
C、采购管理、配置管理、安全管理
D、组织管理、范围管理、挣值管理
解析:
根据信息系统工程监理的内容,三管主要是指合同管理、信息管理、安全管理。因此,选项B是正确答案。
62、根据《国家电子政务工程建设项目档案管理暂行办法》的规定,电子政务项目实施机构应在电子政务项目竣工验收后 ( ) 个月内,根据建设单位档案管理规定,向建设单位或本机构的档案管理部门移交档案。
A、6
B、1
C、2
D、3
解析:
根据《国家电子政务工程建设项目档案管理暂行办法》的规定,电子政务项目实施机构应在电子政务项目竣工验收后3个月内,向建设单位或本机构的档案管理部门移交档案。因此,正确答案为D。
63、以下关于软件版本控制的叙述中,正确的是 ( ) 。
A、软件开发人员对源文件的修改在配置库中进行
B、受控库用于管理当前基线和控制对基线的变更
C、版本管理与发布由CCB执行
D、软件版本升级后,新基线存入产品库且版本号更新,旧版本可删除
解析:
关于软件版本控制的叙述中,正确的选项是B,即受控库用于管理当前基线和控制对基线的变更。其他选项的解析为:选项A中,软件开发人员对源文件的修改通常在开发库中进行;选项C中,版本管理与发布通常由配置管理员执行,而不是CCB;选项D中,软件版本升级后,新基线存入产品库且版本号更新,但旧版本通常不应随意删除,可能还需要保留以便回溯和参考。
64、在与客户签订合同时,可以增加一些条款,如限定客户提出需求变更的时间,规定何种情况的变更可以接受,拒绝或部分接受,规定发生需求变更时必须执行变更管理流程等内容属于针对需求变更的( ) 。
A、合同管理
B、需求基线管理
C、文档管理
D、过程管理
解析:
题干中提到在与客户签订合同时,增加针对需求变更的相关条款。这些条款涉及限定客户提出需求变更的时间、规定何种情况的变更可以接受、拒绝或部分接受,以及在发生需求变更时必须执行变更管理流程等内容。这些都属于对合同内容的约定和管理,因此正确答案为A,即“合同管理”。
65、项目的需求文档应精准描述要交付的产品,应能反映出项目的变更。当不得不作出变更时,应该( ) 对被影响的需求文件进行处理。
A、从关注高层系统需求变更的角度
B、从关注底层功能需求变更的角度
C、按照从高层到低层的顺序
D、按照从底层到高层的顺序
解析:
根据题目描述,项目的需求文档应能反映出项目的变更,并且在不得不作出变更时,应该按照从高层到低层的顺序对被影响的需求文件进行处理。这是因为高层需求通常涵盖了项目的整体目标和架构,而低层需求则更具体地描述了实现这些目标所需的细节和功能。因此,从高层到低层的顺序处理变更可以更好地确保项目的整体方向和结构不会受到太大影响,同时也能逐步处理具体的功能变更。所以正确答案是C。
66、某机构拟进行办公自动化系统的建设,有四种方式可以选择:①企业自行从头开发;②复用已有的构件;③外购现成的软件产品;④承包给专业公司开发。针对这几种方式,项目经理提供了如下表所示的决策树。其中在复用的情况下,如果变化大则存在两种可能,简单构造的概率为0.2,成本约31万元;复杂构造的概率为0.8,成本约49万元。据此表,管理者选择建设方式的最佳决策是 ( ) 。

A、企业自行从头开发
B、复用已有的构件
C、外购现成的软件产品
D、承包给专业公司开发
解析:
根据题目描述和决策树的信息,我们需要选择成本最少的方案作为最佳决策。在复用已有的构件的情况下,存在两种可能性:简单构造和复杂构造。简单构造的概率为0.2,成本约为31万元;复杂构造的概率为0.8,成本约为49万元。然而,表格中只提供了复用已有构件的成本信息,而没有提供其他方式(企业自行从头开发、外购现成的软件产品、承包给专业公司开发)的具体成本。因此,我们无法通过决策树直接得出最佳决策。但是,题目给出的参考答案选择了外购现成的软件产品(C选项),这可能是基于题目中的某种简化假设或遗漏信息。在实际应用中,我们需要更全面的数据来构建决策树,并基于概率和成本分析做出最佳决策。
67、下图标出了某产品从产地Vs到销地Vt的运输网,箭线上的数字表示这条输线的最大通过能力(流量)(单位:万吨/小时)。产品经过该运输网从Vs到Vt的最大运输能力可以达到 ( ) 万吨/小时。

A、5
B、6
C、7
D、8
解析:
根据题目描述,产品从产地Vs到销地Vt的运输网中,各条输线的最大通过能力(流量)不同。为了计算从Vs到Vt的最大运输能力,需要考虑到每条路径上的最小流量。从Vs到Vt,主要有两条路径:Vs-V2-V4-Vt和Vs-V1-V3-Vt。
对于路径Vs-V2-V4-Vt,其最小流量为3(由V2到V4的流量决定)。
对于路径Vs-V1-V3-Vt,其最小流量为2(由V1到V3的流量决定)。
因此,两条路径相加的最大流量为5(即3和2中的较小值相加)。由于题目中其他路径没有剩余流量可供使用,所以总的最大运输能力为5万吨/小时。因此,正确答案是A。
68、假设某IT服务企业,其固定成本为50万元,每项服务的可变成本为2000元/次,提供每项服务的价格为2500元/次,那么该企业的盈亏平衡点为 ( ) 次。
A、1500
B、1000
C、600
D、1200
解析:
盈亏平衡点的计算公式是:盈亏平衡点 = 固定成本 / (销售价格 - 可变成本)。根据题目中的数据,固定成本为50万元,每项服务的价格为2500元/次,可变成本为2000元/次。将这些数值代入公式,计算得出盈亏平衡点为1000次。因此,答案为B。
69、某企业生产甲、乙两种产品,其单位利润分别是300元、200元,该公司有两个机械加工中心Ⅰ和Ⅱ,它们每天工作的有效工时分别为20小时、18小时。甲、乙产品都需经过这两个中心加工,生产每单位产品甲在加工中心Ⅰ需要1小时,在加工中心Ⅱ需要3小时。生产每单位产品乙在加工中心Ⅰ和Ⅱ各需要2小时和1小时。根据市场调查,产品甲的日需求量不会超过5单位,产品乙则无论生产多少都能售完。利润最大的生产方案是( )。
A、每天生产产品甲4.2单位,乙8.6单位
B、每天生产产品甲4.6单位,乙6.8单位
C、每天生产产品甲3.6单位,乙7.5单位
D、每天生产产品甲3.2单位,乙8.4单位
解析:
:为了确定哪种生产方案能够使利润最大化,我们需要先设立一些变量和约束条件。设甲产品生产X单位,乙产品生产Y单位。根据题目描述,我们可以得到以下约束条件:
- 甲产品在加工中心Ⅰ需要的时间为X小时,在加工中心Ⅱ需要的时间为3X小时,因此总时间约束为:X + 3X ≤ 20小时。简化后得到:4X ≤ 20,即 X ≤ 5。
- 乙产品在加工中心Ⅰ需要的时间为2Y小时,在加工中心Ⅱ需要的时间为Y小时,因此总时间约束为:2Y + Y ≤ 18小时。简化后得到:3Y ≤ 18,即 Y ≤ 6。
由于产品乙无论生产多少都能售完,我们应该尽量生产乙产品以获取更多的利润。因此,我们需要在满足上述约束的条件下,选择最大的Y值,即Y=6。带入上述任一方程,可以得到对应的X值。
选择D方案,即生产产品甲3.2单位,乙8.4单位。这是因为当X=3.2时,可以满足所有约束条件,并且尽可能多地生产利润更高的乙产品。因此,利润最大的生产方案是D。
70、项目经理在运行预算方案编制时,收集到的基础数据如下:工作包的成本估算为40万元;工作包的应急储备金为4万元;管理储备金为2万元。该项目的成本基准是()万元。
A、40
B、44
C、42
D、46
解析:
成本基准是指在项目预算方案中,经过批准的项目成本的总和,包括工作包的成本估算和应急储备金。根据题目描述,工作包的成本估算为40万元,应急储备金为4万元。因此,该项目的成本基准是工作包的成本估算与应急储备金的和,即40万元 + 4万元 = 44万元。所以正确答案为B。管理储备金不属于成本基准的一部分。
71、Cloud computing is a type of Internet-based computing that provides shared computer processingresources and data to computers and other devices on demand. Advocates claimthat cloud computing allows companies to avoid up-front infrastructure costs.Cloud computing now has few service form, but it is not including ( ).
A、IaaS
B、PaaS
C、SaaS
D、DaaS
解析:
云计算提供的服务形式包括基础设施即服务(IaaS)、平台即服务(PaaS)和软件即服务(SaaS),但不包括数据即服务(DaaS)。因此,根据题目描述,正确答案是D。
72、( )represents the informationassets characterized by such a High volume, Velocity and Variety to requirespecific Technology and Analytical Methods for its transformation into Value.
A、Internet plus
B、Industry 4.0
C、Big data
D、Cloud computing
解析:
题目所描述的"信息资产以高容量、高速度和高多样性为特征,需要特定的技术和分析方法将其转化为价值",这正是大数据(Big data)的定义。其他选项如互联网+(Internet plus)、工业4.0(Industry 4.0)和云计算(Cloud computing)虽然都与信息技术相关,但它们并不直接描述这种特定类型的信息资产特征和处理方式。因此,正确答案是C,大数据。
73、The life cycle of a project is a description of the various phases of the project from the beginning to the end. One of the followings is not a phase of the traditional project life cycle, It is( ).
A、development
B、concept
C、system analysis
D、implementation
解析:
根据题目描述,项目的生命周期包括了开发、系统分析和实施等阶段。而概念阶段并不是传统项目生命周期中的一个阶段,因此选项B是正确答案。
74、Projects are a mean of achieving organizational ( ).
A、culture
B、strategy
C、spirit
D、structure
解析:
题干中提到项目是实施组织战略的“手段”,根据常识和语境分析,应该选择B选项,即战略。其他选项文化、精神和结构都与题干所描述的内容不符。因此,正确答案为B。
75、( )seeks to build confidence that a future output or an unfinished output, will be completed in a manner that meets the specified requirements and expectations.
A、Quality assurance
B、Quality plan
C、Quality control
D、Quality metrics
解析:
题目中的句子提到了“寻求建立信心,确保未来的产出或未完成的产出能够按照指定的要求和期望的方式完成”,这恰好是质量保证(Quality Assurance)的核心目标。因此,正确答案是A。

被折叠的 条评论
为什么被折叠?



