1 哈希表的构建
1. 直接寻址法
取关键字或者关键字的某个线性函数值作为哈希地址,即H(Key)=Key或者H(Key)=a*Key+b(a,b为整数),这种散列函数也叫做自身函数.如果H(Key)的哈希地址上已经有值了,那么就往下一个位置找,知道找到H(Key)的位置没有值了就把元素放进去.
2. 数字分析法
分析一组数据,比如一组员工的出生年月,这时我们发现出生年月的前几位数字一般都相同,因此,出现冲突的概率就会很大,但是我们发现年月日的后几位表示月份和具体日期的数字差别很大,如果利用后面的几位数字来构造散列地址,则冲突的几率则会明显降低.因此数字分析法就是找出数字的规律,尽可能利用这些数据来构造冲突几率较低的散列地址.
3. 平方取中法
取关键字平方后的中间几位作为散列地址.一个数的平方值的中间几位和数的每一位都有关。因此,有平方取中法得到的哈希地址同关键字的每一位都有关,是的哈希地址具有较好的分散性。该方法适用于关键字中的每一位取值都不够分散或者较分散的位数小于哈希地址所需要的位数的情况。
4. 折叠法
折叠法即将关键字分割成位数相同的几部分,最后一部分位数可以不同,然后取这几部分的叠加和(注意:叠加和时去除进位)作为散列地址.数位叠加可以有移位叠加和间界叠加两种方法.移位叠加是将分割后的每一部分的最低位对齐,然后相加;间界叠加是从一端向另一端沿分割界来回折叠,然后对齐相加.
5. 随机数法
选择一个随机数,去关键字的随机值作为散列地址,通常用于关键字长度不同的场合.
6. 除留余数法
取关键字被某个不大于散列表表长m的数p除后所得的余数为散列地址.即H(Key)=Key MOD p,p<=m.不仅可以对关键字直接取模,也可在折叠、平方取中等运算之后取模。对p的选择很重要,一般取素数或m,若p选得不好,则很容易产生冲突。一般p取值为表的长度tableSize。
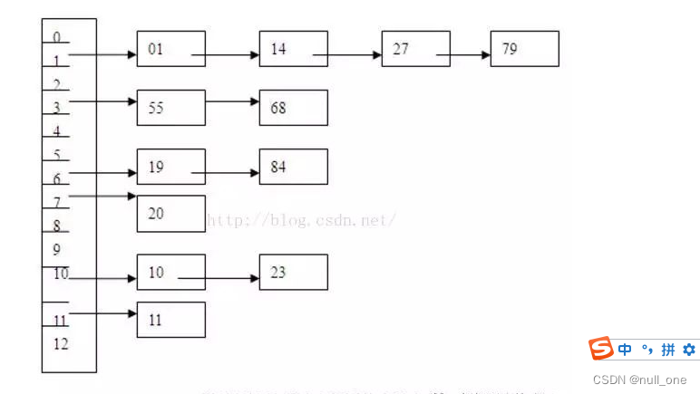
2 哈希表的冲突处理
何为哈希碰撞:
如果有两个数的余数相等,那么我的存储位置就会是在哈希表中的同一个下标之下,我们称这种情况为哈希碰撞。
2.1 开放地址法
开放地址法的基本思想是:有冲突的时候就去寻找下一个空的散列表地址,只要散列表足够大,空的散列地址总能找到,并将数据元素存入
除留余数法 Hi=(\mathrm{H}_{\mathrm{i}}=\left(\right.Hi=( Hash(key) +di)\left.+\mathrm{d}_{\mathrm{i}}\right)

文章介绍了哈希表的构建方法,包括直接寻址法、数字分析法、平方取中法、折叠法、随机数法和除留余数法。接着讨论了哈希碰撞及其处理,如开放地址法(线性探测和二次探测)和链地址法,并通过示例解释了二次探测法的冲突解决过程。
最低0.47元/天 解锁文章
3111

被折叠的 条评论
为什么被折叠?



