原文:https://blog.youkuaiyun.com/youaremoon/article/details/50826649
从前面一篇创建注册中心的流程当中,我们知道在从注册中心获取到provider的连接信息后,会通过连接创建Invoker。代码见com.alibaba.dubbo.registry.integration.RegistryDirectory的toInvokers方法:
- // protocol实现为com.alibaba.dubbo.rpc.Protocol$Adpative,
- // 之前已经讲过,这是dubbo在运行时动态创建的一个类;
- // serviceType为服务类的class, 如demo中的com.alibaba.dubbo.demo.DemoService;
- // providerUrl为服务提供方注册的连接;
- // url为providerUrl与消费方参数的合并
- invoker = new InvokerDelegete<T>(protocol.refer(serviceType, url), url, providerUrl);
com.alibaba.dubbo.rpc.protocol.ProtocolListenerWrapper、
com.alibaba.dubbo.rpc.protocol.ProtocolFilterWrapper。在dubbo中存在wrapper类的类会被wrapper实例包装后返回,因此在protocol.refer方法调用的时候,会先经过wrapper类。由于这里的复杂性,我们先不讲wrapper类里的refer实现,直接跳到DubboProtocol.refer。
url的demo如下:
- dubbo://30.33.47.127:20880/com.alibaba.dubbo.demo.DemoService?anyhost=true&application=demo-consumer&check=false&....
- public <T> Invoker<T> refer(Class<T> serviceType, URL url) throws RpcException {
- // 创建一个DubboInvoker
- DubboInvoker<T> invoker = new DubboInvoker<T>(serviceType, url, getClients(url), invokers);
- // 将invoker加入到invokers这个Set中
- invokers.add(invoker);
- return invoker;
- }
- // 创建连接Client,该Client主要负责建立连接,发送数据等
- private ExchangeClient[] getClients(URL url){
- //是否共享连接
- boolean service_share_connect = false;
- int connections = url.getParameter(Constants.CONNECTIONS_KEY, 0);
- // 如果connections不配置,则共享连接,否则每服务每连接,
- // 共享连接的意思是对于同一个ip+port的所有服务只创建一个连接,
- // 如果是非共享连接则每个服务+(ip+port)创建一个连接
- if (connections == 0){
- service_share_connect = true;
- connections = 1;
- }
- ExchangeClient[] clients = new ExchangeClient[connections];
- for (int i = 0; i < clients.length; i++) {
- if (service_share_connect){
- clients[i] = getSharedClient(url);
- } else {
- clients[i] = initClient(url);
- }
- }
- return clients;
- }
- /**
- *获取共享连接
- */
- private ExchangeClient getSharedClient(URL url){
- // 以address(ip:port)为key进行缓存
- String key = url.getAddress();
- ReferenceCountExchangeClient client = referenceClientMap.get(key);
- if ( client != null ){
- // 如果连接存在了则引用数加1,引用数表示有多少个服务使用了此client,
- // 当某个client调用close()时,引用数减一,
- // 如果引用数大于0,表示还有服务在使用此连接, 不会真正关闭client
- // 如果引用数为0,表示没有服务在用此连接,此时连接彻底关闭
- if ( !client.isClosed()){
- client.incrementAndGetCount();
- return client;
- } else {
- logger.warn(new IllegalStateException("client is closed,but stay in clientmap .client :"+ client));
- referenceClientMap.remove(key);
- }
- }
- // 调用initClient来初始化Client
- ExchangeClient exchagneclient = initClient(url);
- // 使用ReferenceCountExchangeClient进行包装
- client = new ReferenceCountExchangeClient(exchagneclient, ghostClientMap);
- referenceClientMap.put(key, client);
- ghostClientMap.remove(key);
- return client;
- }
- /**
- * 创建新连接.
- */
- private ExchangeClient initClient(URL url) {
- // 获取client参数的值,为空则获取server参数的值,默认为netty
- String str = url.getParameter(Constants.CLIENT_KEY, url.getParameter(Constants.SERVER_KEY, Constants.DEFAULT_REMOTING_CLIENT));
- String version = url.getParameter(Constants.DUBBO_VERSION_KEY);
- // 如果是1.0.x版本,需要兼容
- boolean compatible = (version != null && version.startsWith("1.0."));
- // 加入codec参数,默认为dubbo,即DubboCodec
- url = url.addParameter(Constants.CODEC_KEY, Version.isCompatibleVersion() && compatible ? COMPATIBLE_CODEC_NAME : DubboCodec.NAME);
- //默认开启心跳,默认每60s发送一次心跳包
- url = url.addParameterIfAbsent(Constants.HEARTBEAT_KEY, String.valueOf(Constants.DEFAULT_HEARTBEAT));
- // BIO存在严重性能问题,暂时不允许使用
- if (str != null && str.length() > 0 && ! ExtensionLoader.getExtensionLoader(Transporter.class).hasExtension(str)) {
- throw new RpcException("Unsupported client type: " + str + "," +
- " supported client type is " + StringUtils.join(ExtensionLoader.getExtensionLoader(Transporter.class).getSupportedExtensions(), " "));
- }
- ExchangeClient client ;
- try {
- //设置连接应该是lazy的
- if (url.getParameter(Constants.LAZY_CONNECT_KEY, false)){
- client = new LazyConnectExchangeClient(url ,requestHandler);
- } else {
- client = Exchangers.connect(url ,requestHandler);
- }
- } catch (RemotingException e) {
- throw new RpcException("Fail to create remoting client for service(" + url
- + "): " + e.getMessage(), e);
- }
- return client;
- }
- public static ExchangeClient connect(URL url, ExchangeHandler handler) throws RemotingException {
- if (url == null) {
- throw new IllegalArgumentException("url == null");
- }
- if (handler == null) {
- throw new IllegalArgumentException("handler == null");
- }
- url = url.addParameterIfAbsent(Constants.CODEC_KEY, "exchange");
- // 默认通过HeaderExchanger.connect创建
- return getExchanger(url).connect(url, handler);
- }
- public static Exchanger getExchanger(URL url) {
- // 默认type为header,因此默认的Exchanger为com.alibaba.dubbo.remoting.exchange.support.header.HeaderExchanger
- String type = url.getParameter(Constants.EXCHANGER_KEY, Constants.DEFAULT_EXCHANGER);
- return getExchanger(type);
- }
- public static Exchanger getExchanger(String type) {
- return ExtensionLoader.getExtensionLoader(Exchanger.class).getExtension(type);
- }
- public ExchangeClient connect(URL url, ExchangeHandler handler) throws RemotingException {
- return new HeaderExchangeClient(Transporters.connect(url, new DecodeHandler(new HeaderExchangeHandler(handler))));
- }
HeaderExchangeHandler: ExchangeHandler的代理,HeaderExchangeHandler将数据封装后调用ExchangeHandler的连接/断开/发送请求/接收返回数据/捕获异常等方法;
DecodeHandler: 也是一个代理,在HeaderExchangeHandler的功能之上加入了解码功能;
Transporters.connect默认得到的是NettyTransporter:创建NettyClient, 该client是真正的发起通讯的类;
NettyClient在初始化的时候会做一些比较重要的事情,我们先看下:
- public NettyClient(final URL url, final ChannelHandler handler) throws RemotingException {
- super(url, wrapChannelHandler(url, handler));
- }
- protected static ChannelHandler wrapChannelHandler(URL url, ChannelHandler handler){
- // 设置threadName, 设置默认的threadpool类型,
- //
- url = ExecutorUtil.setThreadName(url, CLIENT_THREAD_POOL_NAME);
- url = url.addParameterIfAbsent(Constants.THREADPOOL_KEY, Constants.DEFAULT_CLIENT_THREADPOOL);
- // 对handler再次进行包装
- return ChannelHandlers.wrap(handler, url);
- }
- protected ChannelHandler wrapInternal(ChannelHandler handler, URL url) {
- return new MultiMessageHandler(new HeartbeatHandler(ExtensionLoader.getExtensionLoader(Dispatcher.class)
- .getAdaptiveExtension().dispatch(handler, url)));
- }
dispatch生成的对象AllChannelHandler:加入线程池,所有方法都异步的调用;
HeartbeatHeandler: 心跳包的发送和接收到心跳包后的处理;
MultiMessageHandler:如果接收到的消息为MultiMessage,则将其拆分为单个Message给后面的Handler处理;
再看看NettyClient在构造方法中还做了哪些操作:
- // 调用了父类com.alibaba.dubbo.remoting.transport.AbstractClient的构造方法
- public AbstractClient(URL url, ChannelHandler handler) throws RemotingException {
- ...省略部分代码...
- try {
- //
- doOpen();
- } catch (Throwable t) {
- close();
- throw new RemotingException(url.toInetSocketAddress(), null,
- "Failed to start " + getClass().getSimpleName() + " " + NetUtils.getLocalAddress()
- + " connect to the server " + getRemoteAddress() + ", cause: " + t.getMessage(), t);
- }
- try {
- // connect.
- connect();
- if (logger.isInfoEnabled()) {
- logger.info("Start " + getClass().getSimpleName() + " " + NetUtils.getLocalAddress() + " connect to the server " + getRemoteAddress());
- }
- } catch (RemotingException t) {
- if (url.getParameter(Constants.CHECK_KEY, true)) {
- close();
- throw t;
- } else {
- // 如果check为false,则连接失败时Invoker依然可以创建
- logger.warn("Failed to start " + getClass().getSimpleName() + " " + NetUtils.getLocalAddress()
- + " connect to the server " + getRemoteAddress() + " (check == false, ignore and retry later!), cause: " + t.getMessage(), t);
- }
- } catch (Throwable t){
- close();
- throw new RemotingException(url.toInetSocketAddress(), null,
- "Failed to start " + getClass().getSimpleName() + " " + NetUtils.getLocalAddress()
- + " connect to the server " + getRemoteAddress() + ", cause: " + t.getMessage(), t);
- }
- ...省略部分代码...
- }
回过头来看看HeaderExchangeClient,改类创建了一个发送心跳包的定时任务:
- public HeaderExchangeClient(Client client){
- if (client == null) {
- throw new IllegalArgumentException("client == null");
- }
- this.client = client;
- this.channel = new HeaderExchangeChannel(client);
- String dubbo = client.getUrl().getParameter(Constants.DUBBO_VERSION_KEY);
- // 默认为60秒发一次心跳包,如果连续3个心跳包无响应则表示连接断开
- this.heartbeat = client.getUrl().getParameter( Constants.HEARTBEAT_KEY, dubbo != null && dubbo.startsWith("1.0.") ? Constants.DEFAULT_HEARTBEAT : 0 );
- this.heartbeatTimeout = client.getUrl().getParameter( Constants.HEARTBEAT_TIMEOUT_KEY, heartbeat * 3 );
- if ( heartbeatTimeout < heartbeat * 2 ) {
- throw new IllegalStateException( "heartbeatTimeout < heartbeatInterval * 2" );
- }
- startHeatbeatTimer();
- }
- private void startHeatbeatTimer() {
- stopHeartbeatTimer();
- if ( heartbeat > 0 ) {
- heatbeatTimer = scheduled.scheduleWithFixedDelay(
- new HeartBeatTask( new HeartBeatTask.ChannelProvider() {
- public Collection<Channel> getChannels() {
- return Collections.<Channel>singletonList( HeaderExchangeClient.this );
- }
- }, heartbeat, heartbeatTimeout),
- heartbeat, heartbeat, TimeUnit.MILLISECONDS );
- }
- }
除了心跳以外,我们可以看到HeaderExchangeChannel对client再次进行了封装,它的作用是将要发送的实际数据封装成com.alibaba.dubbo.remoting.exchange.Request对象。
最终获得的HeaderExchangeChannel被封装到HeaderExchangeClient中,传入到DubboInvoker,最终DubboProtocol.refer返回了DubboInvoker。但流程还未结束,还记得我们一开头提起的wrapper类吧。下面来看看这两个类还做了哪些操作。
DubboProtocol.refer执行后,进入到ProtocolFilterWrapper,其refer代码如下:
- public <T> Invoker<T> refer(Class<T> type, URL url) throws RpcException {
- if (Constants.REGISTRY_PROTOCOL.equals(url.getProtocol())) {
- return protocol.refer(type, url);
- }
- // protocol为dubbo时执行到这里
- return buildInvokerChain(protocol.refer(type, url), Constants.REFERENCE_FILTER_KEY, Constants.CONSUMER);
- }
- private static <T> Invoker<T> buildInvokerChain(final Invoker<T> invoker, String key, String group) {
- // 初始的last为刚刚创建的DubboInvoker
- Invoker<T> last = invoker;
- // 加载group为consumer的Filter,加载到的Filter依次为:
- // com.alibaba.dubbo.rpc.filter.ConsumerContextFilter
- // com.alibaba.dubbo.rpc.protocol.dubbo.filter.FutureFilter
- // com.alibaba.dubbo.monitor.support.MonitorFilter
- List<Filter> filters = ExtensionLoader.getExtensionLoader(Filter.class).getActivateExtension(invoker.getUrl(), key, group);
- if (filters.size() > 0) {
- // filter从最后一个开始依次封装,最终形成一个链,调用顺序为filters的顺序
- for (int i = filters.size() - 1; i >= 0; i --) {
- final Filter filter = filters.get(i);
- final Invoker<T> next = last;
- last = new Invoker<T>() {
- public Class<T> getInterface() {
- return invoker.getInterface();
- }
- public URL getUrl() {
- return invoker.getUrl();
- }
- public boolean isAvailable() {
- return invoker.isAvailable();
- }
- public Result invoke(Invocation invocation) throws RpcException {
- return filter.invoke(next, invocation);
- }
- public void destroy() {
- invoker.destroy();
- }
- @Override
- public String toString() {
- return invoker.toString();
- }
- };
- }
- }
- return last;
- }
- public <T> Invoker<T> refer(Class<T> type, URL url) throws RpcException {
- if (Constants.REGISTRY_PROTOCOL.equals(url.getProtocol())) {
- return protocol.refer(type, url);
- }
- return new ListenerInvokerWrapper<T>(protocol.refer(type, url),
- Collections.unmodifiableList(
- ExtensionLoader.getExtensionLoader(InvokerListener.class)
- .getActivateExtension(url, Constants.INVOKER_LISTENER_KEY)));
- }
- // ListenerInvokerWrapper构造方法
- public ListenerInvokerWrapper(Invoker<T> invoker, List<InvokerListener> listeners){
- if (invoker == null) {
- throw new IllegalArgumentException("invoker == null");
- }
- this.invoker = invoker;
- this.listeners = listeners;
- if (listeners != null && listeners.size() > 0) {
- for (InvokerListener listener : listeners) {
- if (listener != null) {
- try {
- // 直接触发referred方法
- listener.referred(invoker);
- } catch (Throwable t) {
- logger.error(t.getMessage(), t);
- }
- }
- }
- }
- }
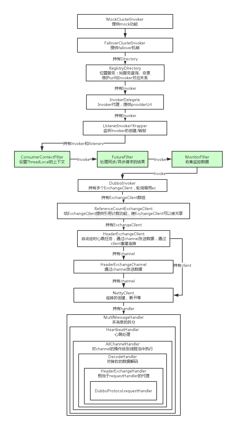
到这里InvokerDelegete的生成基本上完成了,结合第一篇consumer的介绍,我们可以得到下图(后续我们再讲讲各个类的具体实现):
本文详细解析了Dubbo框架中Invoker的创建过程,包括连接创建、包装类的作用及心跳机制实现。
2628

被折叠的 条评论
为什么被折叠?



