Pigeon是一个分布式服务通信框架(RPC),是美团点评最基础的底层框架之一。已开源,链接:https://github.com/dianping/pigeon
从接下来三个方面来分析pigeon的源码。
一. 基础框架
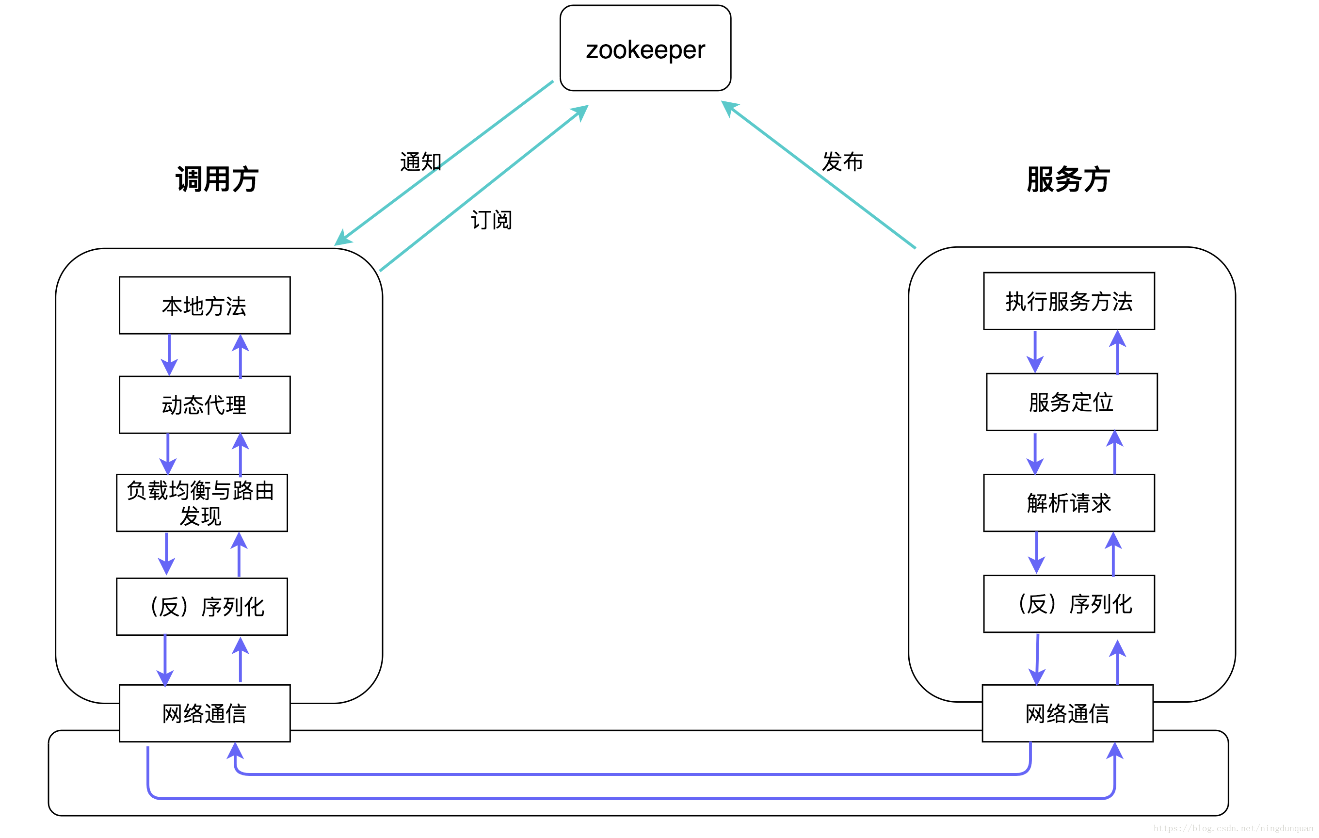
1.1 rpc的基础架构
rpc最基础的架构图

1.2 rpc的基本流程
客户端在调用某一个服务时,这个服务实际上是通过动态代理生成的一个代理类的对象。因此在执行方法的时候,实际上执行的是InvocationHandler的invoke方法(pigeon的InvocationHandler是ServiceInvocationProxy)。然后调用的信息去zk注册中心去拿服务提供方的集群信息,通过负载均衡发现一台实际的服务提供方的服务器地址。将请求信息序列化为二进制数据,然后通过netty的client将请求发送给服务提供方,同时wait服务的响应。
在服务方,启动应用后,rpc将需要发布的服务注册到zk上,开启netty server监听器。服务方收到客户端的数据后,将数据反序列化为请求对象,然后解析请求,进行一系列的过滤操作。最后根据请求的信息定位到服务方唯一的一个服务,执行服务的方法。将执行的结果反序列化为二进制数据,回写到调用服务的客户端。
客户端接收到服务方的响应后,将响应结果反序列化为响应对象,最后返回给用户线程,完成了rpc的调用过程。
1.3 pigeon的主要组件
1.3.1 客户端的组件
ReferenceBean/ProxyBeanFactory:获取服务代理对象的类,实现了FactoryBean,在init方法中初始化了代理对象的创建, 一系列初始化的操作。
InvokerBootStrap:客户端一系列的初始化操作,如初始化ServiceInvocationRepository(令牌桶算法,慢慢放入流量),初始化客户端服务调度器工厂,初始化序列化工厂,初始化负载均衡管理器,初始化路由策略管理器,初始化监控器monitor,初始化response处理器工厂等。
ServiceInvocationProxy:pigeon的动态代理handler,实现了jdk的InvocationHandler接口,每一个客户端动态生成service都会执行ServiceInvocationProxy的invoke方法,在这个方法中service去请求真正的远程服务,这是rpc实现的基础。
ServiceInvocationHandler:服务真正调度的handler,由InvokerProcessHandlerFactory生成,与下面的ServiceInvocationFilter共同组成责任链模式,在handle方法中实际上执行是ServiceInvocationFilter的invoke方法,同时又将下一个handler和上下文InvocationContext传入filter中,这样实现一层一层的调用。
ServiceInvocationFilter:pigeon的rpc调用的过滤器,客户端有RemoteCallMonitorInvokeFilter,TraceFilter,DegradationFilter,FaultInjectionFilter,ClusterInvokeFilter,GatewayInvokeFilter,ContextPrepareInvokeFilter,SecurityFilter,RemoteCallInvokeFilter这些Filter,实现了monitor监控、调用跟踪、服务降级、集群重试、网关、上下文初始化/解析、安全控制、网络调用等过程,实际上rpc的主要功能都是通过这些ServiceInvocationFilter实现的。
NettyClient:pigeon用netty实现的网络客户端,实现了Client接口(还有HttpInvokerClient实现了Client接口,负责http通信),负责初始化netty的ClientBootstrap,维护ChannelPool,以及最重要的给服务提供方write请求数据。
NettyClientHandler:pigeon绑定了ClientBootstrap的客户端ChannelHandler,客户端的众多ChannelHandler之一,绑定在ClientBootstrap的ChannelPipeline上,当服务提供方回复请求结果给客户端时,NettyClientHandler会接收到数据,通过ResponseProcessor将响应数据放到CallbackFuture(盛放结果的类)中,当客户端去取response时,如果已经收到服务提供方响应的数据,则直接获取;如果没有,则await,期间如果收到响应数据,则notify获取响应数据的线程去取,如果超时则报TimeoutException。
1.3.2 服务方的组件
ServiceBean/ServiceRegistry:跟客户端的ReferenceBean类似,ServiceBean是服务方的入口,实现了ApplicationListener了(为了检测服务方的服务是否发布完成),在init方法中完成了provider的初始化和服务注册操作。
ProviderBootStrap:服务端的一系列初始化的操作,如初始化服务方处理器工厂(初始化服务方的handler),初始化序列化工厂,初始化注册管理器,初始化JettyHttpServer(就是我们经常用的那个4080端口的server)等。然后,在ProviderBootStrap的startup方法中初始化NettyServer,执行NettyServer的doStart方法,绑定ServerBootstrap。并初始化RequestThreadPoolProcessor的所有线程。
ServicePublisher:服务方注册服务节点信息到zk注册中心的组件,通过RegistryManager管理器注册,最后实际上是使用CuratorRegistry注册器(用CuratorFramework实现的)实现的。
NettyServer:pigeon用netty实现的网络服务端,实现了Server接口(Server还有JettyHttpServer子类,负责http通信,监听了4080端口)。负责初始化服务端的ServerBootstrap,监听tcp端口,绑定ChannelHandler,维护tcp的通信。
NettyServerHandler:pigeon绑定了ServerBootstrap的服务端ChannelHandler,服务端的众多ChannelHandler之一,当客户端发起数据请求时,NettyServerHandler会接收到数据,如果是心跳检查,直接处理回写数据,如果是真实的请求,则通过RequestThreadPoolProcessor去处理,找到服务调用然后回写数据。
RequestThreadPoolProcessor:根据不同的messageType选择不同的ServiceInvocationHandler,提供了四种类型的handler,分别是业务处理handler、心跳处理handler、健康检查handler、scanner心跳handler。内部维护了一组线程池,提供了服务隔离功能。通过ServiceInvocationHandler和ServiceInvocationFilter去处理请求信息,在BusinessProcessFilter通过反射执行真正的服务方法,在WriteResponseProcessFilter回写处理完成的response数据给客户端,完成整个服务端处理请求的链路。
二. 客户端如何调用pigeon的服务
客户端调用pigeon服务主要分为两步:
第一步:初始化及启动invoker,获取动态代理类对象;
第二步:通过代理类对象动态的调用远程服务,并将响应结果返回给客户端。
2.1 invoker初始化的处理链路
客户端创建代理服务对象有两种方式:spring注入和api编码的方式。如果是spring依赖注入的方式,是通过ProxyBeanFactory或ProxyBeanFactory获取动态代理的bean,实际上是通过ServiceFactory的getService()方法调用的;如果是api编程的方式,则是直接通过ServiceFactory的getService()获取的。
在ServiceFactory中,调用了AbstractServiceProxy的getProxy方法,invoker初始化大部分工作都是在这个类中完成的。首先调用invoker初始化器InvokerBootStrap初始化一系列的管理器与工厂(调度仓库、调度器、序列化工厂、负载均衡管理器、路由策略管理器、监控器、response处理器等等),这是客户端调用rpc服务必须的组件。
然后会调用AbstractSerializer的proxyRequest方法通过Proxy.newProxyInstance创建一个代理类对象,设置InvocationHandler为ServiceInvocationProxy,返回创建好的proxy。
接下来进行一系列的注册,先后注册路由策略和服务配置,在ClientManager中根据invokerConfig去zk注册中心上拉取远程服务器的ip和端口号。在CuratorRegistry中通过CuratorClient(就是CuratorFramework实现的)从zk上拉取address,同时构建NettyClient也是在这里实现的。
最后将proxy服务 put到AbstractServiceProxy的services(ConcurrentHashMap类型)中,然后返回代理对象,完成整个过程。
2.2 调用远程服务的处理链路
当客户端通过proxyService调用远程服务时,由于proxyService是代理类,因此实际上会去调用ServiceInvocationProxy的invoke方法,在invoke方法中,会执行ServiceInvocationHandler的handle方法。
ServiceInvocationHandler与ServiceInvocationFilter共同组成责任链模式,ServiceInvocationHandler的handle方法实际上执行的是ServiceInvocationFilter的invoke方法。InvokerProcessHandlerFactory构建了一个filterList,遍历filterList,对每一个filter都创建了一个ServiceInvocationHandler,同时将上一个创建的ServiceInvocationHandler传入filter的invoke方法中。返回最后创建的handler。这样如果在filter中需要调用下一个filter,执行传入的handler.handle()即可。
filterList的代码如下:
public
static
void
init() {
if
(!isInitialized) {
if
(Constants.MONITOR_ENABLE) {
registerBizProcessFilter(
new
RemoteCallMonitorInvokeFilter());
}
registerBizProcessFilter(
new
TraceFilter());
registerBizProcessFilter(
new
DegradationFilter());
registerBizProcessFilter(
new
FaultInjectionFilter());
registerBizProcessFilter(
new
ClusterInvokeFilter());
registerBizProcessFilter(
new
GatewayInvokeFilter());
registerBizProcessFilter(
new
ContextPrepareInvokeFilter());
registerBizProcessFilter(
new
SecurityFilter());
registerBizProcessFilter(
new
RemoteCallInvokeFilter());
//最后返回的是执行RemoteCallMonitorInvokeFilter的handler,执行链到RemoteCallInvokeFilter为止
bizInvocationHandler = createInvocationHandler(bizProcessFilters);
isInitialized =
true
;
}
}
|
最后执行的ServiceInvocationFilter是RemoteCallInvokeFilter,实现发送请求的地方,通过NettyClient将请求发送到远程服务的机器上去。RemoteCallInvokeFilter提供了四种调用方式:SYNC,CALLBACK,FUTURE,ONEWAY。这就是我们在spring配置中经常需要设置的参数
四种调用方式都是通过InvokerUtils的sendRequest方法中调用NettyClient的write方法,将请求数据发送到目的服务器去。
- SYNC:同步的调用方式,发送完数据后,通过getResponse去取结果,如果远程服务已经返回结果了就直接取,还没有返回结果就等待,等待超时了就报TimeoutException异常。
- CALLBACK:回调的调用方式,把回调函数传入到方法中,当远程服务返回了结果会调用回调函数,异步的调用。
- FUTURE:future的调用方式,发送完请求后,创建一个future对象放入当前线程的threadLocal中,客户端需要的话可以通过threadLocal去取结果。对pigeon来说是异步的调用,如果客户端需要取结果则是非阻塞同步的方式。
- ONEWAY:单向调用的方式,发送完请求直接返回,不关心处理结果,异步的调用。
调用方法如下:
switch
(callMethod) {
case
SYNC:
|

Pigeon是美团点评的分布式服务通信框架,本文深入剖析其基础架构、客户端和服务端调用流程,以及关键组件如ServiceInvocationProxy、NettyClient、ServicePublisher的工作原理。同时探讨了Pigeon在设计模式上的应用,如代理模式、工厂模式、策略模式、责任链模式和单例模式。
最低0.47元/天 解锁文章
8289

被折叠的 条评论
为什么被折叠?



