从小厂出来,没想到在另一家公司又寄了。
到这家公司开始上班,加班是每天必不可少的,看在钱给的比较多的份上,就不太计较了。没想到12月一纸通知,所有人不准加班,加班费不仅没有了,薪资还要降40%,这下搞的饭都吃不起了。
还好有个朋友内推我去了一家互联网公司,兴冲冲见面试官,没想到一道题把我给问死了:
如果模块请求http改为了https,测试方案应该如何制定,修改?
感觉好简单的题,硬是没有答出来,早知道好好看看一大佬软件测试面试宝典了。
通过大数据总结发现,其实软件测试岗的面试都是差不多的。常问的有下面这几块知识点:
全网首发-涵盖12个技术栈
- 第一部分,测试理论基础
- 第二部分,接口测试&接口自动化测试
- 第三部分,数据库
- 第四部分,性能测试
- 第五部分,网络基础和Linux面试题
- 第六部分,WEB功能测试
- 第七部分,管理工具
- 第八部分,APP UI自动化&appium
- 第九部分,WEB UI自动化&selenium
- 第十部分,HR面试&职业规划
- 第十一部分,小程序面试题
- 第十二部分,测试项目
软件测试基础
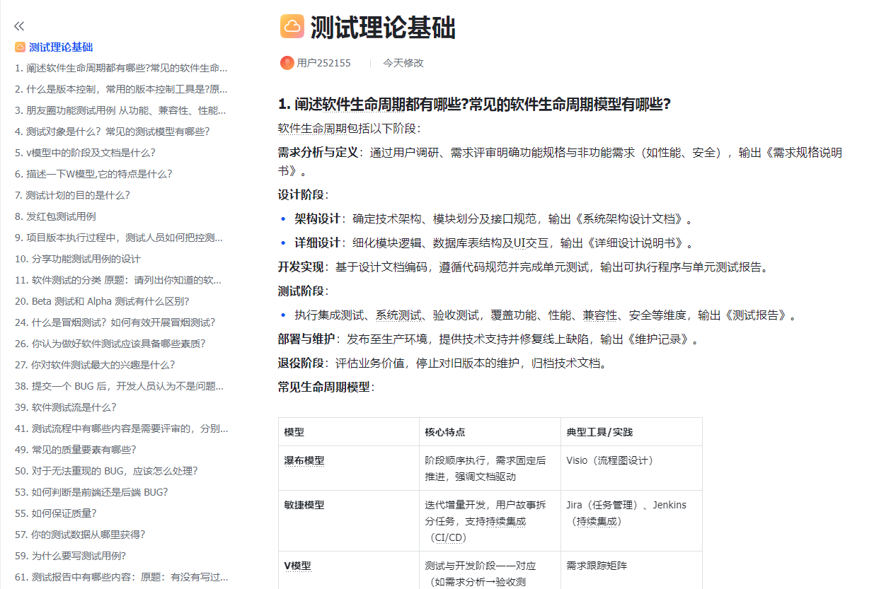
- 阐述软件生命周期都有哪些?常见的软件生命周期模型有哪些?
- 什么是版本控制,常用的版本控制工具是?原题:什么是版本控制,常用的版本控制系统有哪些?
- 朋友圈功能测试用例 从功能、兼容性、性能、安全等维度设计,覆盖常见测试点。
- 测试对象是什么?常见的测试模型有哪些?
- v模型中的阶段及文档是什么?
- 描述一下W模型,它的特点是什么?
- 测试计划的目的是什么?
- 发红包测试用例
- 项目版本执行过程中,测试人员如何把控测试进度?
- 分享功能测试用例的设计
- …

接口测试&接口自动化测试
- 接口测试的核心目的是什么?
- HTTP协议中GET和POST的区别是什么?
- HTTP状态码200、302、404、500分别代表什么含义?还有哪些状态码?
- 什么是RESTful接口?什么是SOAP接口?它们的主要区别是什么?
- 设计一个完整的接口测试用例,重点要关注什么?
- 接口测试中如何处理依赖关系?
- …

数据库
- 常用的有哪些数据库?它们有区别吗?
- 数据库涉及到哪些约束?尝试说出几个?
- 数据是怎么进行提交,回滚的?讲讲它的场景?
- 什么是主键?与外键的区别是什么?
- 什么是事务隔离级别?列举常见的级别?
- 数据库索引的作用是什么?优缺点有哪些?
- …

性能测试
- 什么是性能测试?它与功能测试的核心区别是什么?
- 性能测试常见的类型有哪些(如负载、压力、并发、稳定性测试)?
- 如何定义性能测试的目标?
- 什么是 TPS、QPS、响应时间、吞吐量?它们之间的关系是什么?
- 如何选择性能测试的通过标准?
- 什么是性能瓶颈?常见的性能瓶颈有哪些?
- …

网络基础和Linux
- HTTP协议中,状态码301和302的区别是什么?
- 简述TCP三次握手的过程,为什么需要三次握手?
- HTTP协议中,GET和POST方法的主要区别是什么?
- IPv4地址分为哪几类?私有IP地址的范围是什么?
- ARP协议的作用是什么?如何查看本机ARP缓存表?
-
HTTPS协议中,SSL/TLS的作用是什么?
- …

WEB功能测试
- 从用户输入URL到页面呈现发生了什么?
- 块级元素、行级元素与行块级元素的区别?
- 常用选择器及 CSS 优先级?
- 定位类型及区别是什么?
- 什么是 Web 功能测试?主要包括哪些内容?
- 如何测试 Web 页面的表单功能?
- …

APP UI自动化&appium
- app自动化的原理,环境怎么搭建的?
- 你是如何构造app自动化的框架的?
- APP自动化测试的流程是什么?
- 如何处理APP自动化测试中的元素定位问题?
- APP自动化测试中常见的挑战有哪些?
- 如何保证APP自动化测试的稳定性和可靠性?
- …

WEB UI自动化&selenium
- 请简述 WEB UI自动化的工作原理?
- web自动化的定位方法有哪些?
- web自动化定位不到元素可能是什么原因导致?
- web自动化框架思维是什么?
- 你们公司web自动化框架的代码量是多少,这个代码量会随着模板的增加而增加吗?
- web自动化框架常用的python库有哪些,你自己主要负责了哪些工作?
- …

HR面试&职业规划
- 请你自我介绍一些你自己?
- 你最近是否参加了培训课程?谈谈培训课程的内容?
- 你对我们公司了解多少?
- 请说出你选择这份工作的动机?
- 你能为我们公司带来什么呢?
- 你怎么理解你应聘的职位?
- …

测试项目
- 简单介绍下最近做过的项目
- 拿一个你所负责的模块,讲下具体怎么测的?
- 你在这个项目里面主要做了些什么工作?
- 你们项目组有多少人、开发多少个、测试多少个?
- 测试人员怎么分工的?
- 项目的送代周期? 多久一选代? 一个版本你们发现多少 bug?
- …

最后
整份文档一共有将近 200 页,全部为大家展示出来肯定是不太现实的,为了不影响大家的阅读体验就只展示了部分内容,还望大家海涵,希望能帮助到您面试前的复习且找到一个好的工作,也节省大家在网上搜索资料的时间来学习!

655

被折叠的 条评论
为什么被折叠?



